Abstract
Cellular senescence is characterized by a permanent cell-cycle arrest and a pro-inflammatory secretory phenotype, and can be induced by a variety of stimuli, including ionizing radiation, oxidative stress, and inflammation. In endothelial cells, this phenomenon might contribute to vascular disease. Plasma levels of the inflammatory cytokine tumor necrosis factor alpha (TNFα) are increased in age-related and chronic conditions such as atherosclerosis, rheumatoid arthritis, psoriasis, and Crohn’s disease. Although TNFα is a known activator of the central inflammatory mediator NF-κB, and can induce the intracellular generation of reactive oxygen species (ROS), the question whether TNFα can induce senescence has not been answered conclusively. Here, we investigated the effect of prolonged TNFα exposure on the fate of endothelial cells and found that such treatment induced premature senescence. Induction of endothelial senescence was prevented by the anti-oxidant N-acetyl cysteine, as well as by plumericin and PHA-408, inhibitors of the NF-κB pathway. Our results indicated that prolonged TNFα exposure could have detrimental consequences to endothelial cells by causing senescence and, therefore, chronically increased TNFα levels might possibly contribute to the pathology of chronic inflammatory diseases by driving premature endothelial senescence.
Similar content being viewed by others
Introduction
Cardiovascular diseases are the leading cause of death in the elderly population of western countries1. Endothelial cells form the inner lining of the vasculature and regulate vascular tone and hemostasis, thus playing a pivotal role in vascular function2. Evidence indicates that cellular senescence, characterized by a cell-cycle arrest and pro-inflammatory changes in gene expression3, occurs in endothelial cells in vivo and may play a role in age-related vascular pathology such as atherosclerosis, e.g. by reducing important vasodilatory factors such as nitric oxide and prostacyclin and promoting a pro-adhesive and pro-thrombotic phenotype3,4,5,6,7,8.
Senescence can be induced by a plethora of stimuli, including ionizing radiation9,10 telomere dysfunction4,11, reactive oxygen species (ROS)12,13, high glucose concentrations14,15 or inflammatory cytokines16,17. It has been established that the underlying cell-cycle arrest is mediated by p21 and p16, two cyclin-dependent kinase inhibitors18,19,20, and that persistent DNA damage signaling drives the hallmark - inflammatory and tumorigenic - phenotype of senescent cells, termed the senescence-associated secretory phenotype (SASP)21,22. This SASP, which prominently involves NF-κB signaling23,24, comprises adhesion molecules, metalloproteinases, and many cytokines3,25,26,27. Some of these, such as IL-1, IL-6, and TNFα, have been implicated in atherosclerosis28,29 and diabetes30.
Although TNFα is a known activator of NF-κB, and can induce the intracellular generation of ROS31, the question whether prolonged exposure to TNFα can induce senescence in endothelial cells has not been answered. Since many SASP genes are responsive to TNFα stimulation within a short time and play an essential role in acute inflammation32, it could be important to discriminate between short- and long-term effects of TNFα on endothelial senescence.
In the present study, we investigated whether prolonged stimulation with TNFα might induce a senescence phenotype in human umbilical vein endothelial cells (HUVECs) in vitro. We addressed this by assessing the proliferative marker Ki-67, the cyclin-dependent kinase inhibitors p16 and p21, as well as components of the aforementioned SASP, namely E-selectin, intracellular adhesion molecule-1 (ICAM-1), plasminogen activator inhibitor-1 (PAI-1), insulin like growth factor binding protein 5 (IGFBP-5) as well as the cytokines IL-6 and IL-8. In addition, we examined the involvement of NF-κB activity and ROS generation in this process, by assessing nuclear levels of the p65 NF-κB subunit, and employing the commercially available ROS probe H2-DCF. Furthermore, we studied the effect of two IKK2- targeting inhibitors of NF-κB signaling - the synthetic PHA-40833 and the plant-derived plumericin34 - as well as the anti-oxidant N-acetyl cysteine (NAC)35,36, on the induction of senescence features induced by TNFα in HUVECs.
Results
Chronic TNFα exposure induces cell-cycle arrest in HUVECs
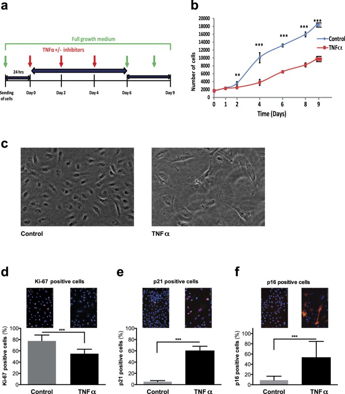
To test the hypothesis that chronic stimulation of endothelial cells with TNFα might induce premature cellular senescence, we exposed HUVECs propagated in full growth medium to 10 ng/ml TNFα for six days. This induction period was followed by an additional recovery period of three days in full growth medium only, in order to determine the persistence of the growth arrest after six days of TNFα stimulation (Fig. 1a). As a control, HUVECs were exposed solely to the solvent (0.01% DMSO). The acquisition of features associated with senescence was tested using published markers, including the proliferation marker Ki-67 and the cyclin-dependent kinase inhibitors p16 and p21. Standard staining controls were applied.
(a) Experimental design: Upon propagation in full growth medium for 24 hours, cells were exposed to TNFα (10 ng/ml) ± inhibitors (NF-κB inhibitors plumericin (1.5 μM), PHA-408 (2 μM) and antioxidant NAC (2 mM)) for a period of six days, followed by a three days recovery period in full growth medium. Control HUVECs were grown in full growth medium only during the whole period. (b) Growth curves of HUVECs treated with or without TNFα for the indicated time points. (c) Increase in size and flattening of TNFα-treated cells. (d–f) Representative fluorescent images of HUVECs (day nine) grown in presence or absence of TNFα and their quantification: (d) Ki-67, (e) p21, and (f) p16.Values are presented as mean ± SD of technical triplicates (**p < 0.01, ***p < 0.001). The results shown are representative of three independent experiments.
We found that the growth rate of cells brought into contact with TNFα for six days was lower than that of control cells, exposed to full growth medium only (Fig. 1b). Following treatment, we observed an increase in size and flattening of cells, a common feature of senescence (Fig. 1c). Staining of treated and control HUVECs with Ki-67 revealed that only half as many cells (p < 0.001) expressed this proliferation marker at the end of six days of TNFα stimulation (data not shown). After the recovery phase of three days, the percentage of Ki-67 positive cells decreased further in the previously treated cells (Fig. 1d). Staining with p21 or p16 revealed that TNFα treatment of HUVECs yielded significant increases (both p < 0.001) in cyclin-dependent kinase inhibitor expression (Fig. 1e,f) as compared to the controls.
We found a similar increase in p16 positivity in human dermal microvascular endothelial cells (HDMECs) after their exposure to TNFα for six days (Supplemental Fig. 1a). These cells also exhibited an increase in size and cell flattening, similar to TNFα–treated HUVECs (Supplemental Fig. 1b).
Furthermore, we analyzed effects of prolonged cultivation in TNFα (10 ng/ml) in HUVECs that were exposed as previously for six days to TNFα, but cultivated for a longer recovery period (7–10 days) without TNFα. We show that this treatment resulted in progressive retardation of growth rate during the analyzed period (Supplemental Fig. 2a). The growth curve did not, though, reach a complete plateau, likely due to heterogeneity in senescence induction, which left a portion of cells still able to proliferate. Nevertheless, the portion of p16 positive cells was much higher in TNFα-treated cells in comparison to controls, as detected at days 13 and 16 (Supplemental Fig. 2b).
Hence, these results showed a decrease in proliferative capacity in HUVECs after their prolonged TNFα exposure, and we investigated whether this treatment might evoke further features of senescence.
Chronic TNFα exposure promotes the senescence-associated secretory phenotype
In previous studies, senescence was shown to confer characteristic changes in gene expression, i.e. of inflammatory adhesion molecules, cytokines, and matrix metalloproteinases, collectively referred to as SASP3,25. To determine if our treatment with TNFα would also induce components of the SASP, we assessed the endothelial adhesion proteins ICAM-1 and E-selectin, the prothrombotic PAI-1, IGFBP-5, as well as two cytokines IL-6 and IL-8, shown previously to be elevated in endothelial cells at replicative senescence7,37,38,39,40. Levels of ICAM-1, E-selectin, IL-6, and IL-8 in TNFα-treated cells were determined using cell ELISA41 and levels of PAI-1 and IGFBP-5 mRNA were measured using qPCR. As a comparison, cells not treated with TNFα were similarly assessed.
The ELISA results showed that in the cells pretreated with TNFα, adhesion molecules E-selectin and ICAM-1 were significantly increased at all time points compared to control HUVECs (Fig. 2a,b). QPCR analysis at day six demonstrated a statistically significant increase in the abundance of the respective PAI-1 and IGFBP-5 mRNA levels (Fig. 2c,d). Importantly, levels of cytokines IL-6 and IL-8 were significantly increased at day six of TNFα treatment (Fig. 2e,f), pointing to the induction of these cytokines following TNFα exposure. Similarly, levels of IL-6 and IL-8 were also increased in HDMECs that were exposed for six days to TNFα (Supplemental Fig. 1c,d).
(a,b) Surface expression of E-selectin (a) and ICAM-1 (b) of HUVECs grown in the presence of TNFα (10 ng/ml) in comparison to control HUVECs for indicated time points, quantified by cell ELISA. (c,d) mRNA levels of PAI-1 (c) and IGFBP-5 (d) of HUVECs grown in the presence of TNFα (10 ng/ml) in comparison to control HUVECs at day six, quantified by qPCR. Levels of (e) IL-6 and (f) IL-8 in supernatants of HUVECs grown in the presence of TNFα (10 ng/ml) in comparison to control HUVECs at day six, quantified by ELISA. Values are presented as mean ± SD of technical triplicates (a–d) or technical duplicates (e,f). (*p < 0.05, **p < 0.01, ***p < 0.001). a.u.: arbitrary units. The results shown are representative of three independent experiments.
In addition, we analyzed IL-6 and IL-8 levels in an experiment of prolonged cultivation in TNFα (10 ng) in HUVECs that were exposed as previously for six days to TNFα, but cultivated further for additional 10 days. The levels of both these cytokines were high, albeit declining, throughout the six-day period of direct TNFα stimulation. In spite of their tendency to further decline, they remained significantly elevated also during the entire 10 days period after withdrawal of TNFα treatment (Supplemental Fig. 2c,d).
Hence, these data demonstrated the induction of several SASP-related proteins upon prolonged TNFα exposure, further supporting the idea that inflammatory stress might promote cellular senescence.
NF-κB translocation and ROS production are enhanced in TNFα treated cells
Emerging hallmarks in cellular senescence are increased activity of the NF-κB pathway and increased generation of ROS23,42,43. To investigate the time course of NF-κB activation in HUVECs in response to TNFα, we assessed the translocation of the NF-κB subunit p65 over the course of two days using a commercially available antibody and fluorescence microscopy. ROS levels were evaluated based on a fluorescence method applying H2-DCF44 and in comparison to control cells.
We found a statistically significant increase in the nuclear levels of p65 in TNFα-treated HUVECs at 20 min (Fig. 3a,b) compared to the controls, which were less pronounced but still significant at 40 min and at two hours (Fig. 3a). At day one and day two time points, NF-κB translocation was also significantly increased, and higher than at two hours (Fig. 3a), suggesting a biphasic response. Similarly, ROS production increased over the first two hours, thereafter dropped to basal levels at day one, and was increased again between days two and six (Fig. 3c).
(a) Quantification of nuclear translocation of NF-κB in HUVECs grown in the presence of TNFα (10 ng/ml) for indicated time points, in comparison to control HUVECs, by integrated mean intensity of p65 in nucleus using CellProfiler software. (b) Representative fluorescent images of nuclear translocation of NF-κB in HUVECs (20 min) grown in presence or absence of TNFα. (c) Determination of ROS production in HUVECs grown in the presence of TNFα (10 ng/ml) for indicated time points, in comparison to control HUVECs, by using fluorophore H2-DCF (10 μM). Values are presented as mean ± SD of technical triplicates (*p < 0.05, **p < 0.01, ***p < 0.001). a.u.: arbitrary units. The results shown are representative of three independent experiments.
In addition, we analyzed ROS production in an experiment of prolonged cultivation where HUVECs were exposed, as previously, for six days to TNFα, but cultivated further for additional 7 days. We found that ROS levels remained significantly elevated after withdrawal of TNFα treatment (Supplemental Fig. 2e).
Finally, we also investigated if the above regimen of TNFα treatment might induce apoptosis. To this, we used combination of annexin V and propidium iodide staining. The levels of apoptosis were similarly low in control as well as in TNFα-stimulated HUVECs at all analyzed time points (Supplemental Fig. 2f).
Therefore, by demonstrating increased NF-κB translocation and ROS production, as well as showing that TNFα treatment at the used concentration of 10 ng/ml did not induce apoptosis, we could support the notion that prolonged TNFα treatment of HUVECs would cause them to senesce.
Inhibition of ROS and NF-κB translocation prevents TNFα–induced cell-cycle arrest
We next questioned if the inhibition of NF-κB and/or ROS production would prevent the effects we observed after prolonged TNFα stimulation in HUVECs. We employed inhibitors of NF-κB signaling, including PHA-40833 and plumericin34 that target IKK2 (a kinase targeting the inhibitors of NF-κB), and other inhibitors that act against ROS, including the anti-oxidant NAC35,36 and diphenyleneiodonium chloride (DPI), a known inhibitor of NADPH oxidase45. We contemporaneously applied TNFα and each of these inhibitors to HUVECs, and measured their effects on translocation of the NF-κB subunit p65 and generation of ROS, using the fluorescent methods described previously44. TNFα-non treated HUVECs incubated with inhibitors were considered as controls.
The results showed that each of the inhibitors attenuated TNFα-induced NF-κB translocation as well as ROS generation (Fig. 4). In the absence of inhibition, TNFα caused an approximately onefold increase in nuclear translocation of p65 of NF-κB (Fig. 4a, column 5). However, when plumericin, PHA-408, or NAC were present, the increased p65 translocation was largely prevented. Application of inhibitors to cells not treated with TNFα (Fig. 4a, columns 2–4) did not alter the nuclear p65 levels. In reference to ROS production, plumericin was able to limit TNFα-induced ROS production to basal levels following 20 min (Fig. 4b, column 7), while the other inhibitors tested took longer to negate ROS production (Fig. 4b–d). The effect of these inhibitors on control cells not treated with TNFα was minor. DPI, when co-applied to the TNFα treated cells, blocked ROS generation, albeit only after 40 min (Fig. 4b–d). In non-treated cells, it did not significantly alter this process.
(a) Quantification of nuclear translocation of NF-κB in HUVECs grown in the presence of TNFα (10 ng/ml) ± inhibitors in comparison to control HUVECs ± inhibitors at 20 min, by integrated mean intensity of p65 in nucleus using CellProfiler software. (b–f) Determination of ROS production in HUVECs grown in the presence of TNFα (10 ng/ml) ± inhibitors in comparison to control HUVECs ± inhibitors for indicated time points, by using fluorophore H2-DCF (10 μM). Values are presented as mean ± SD of technical triplicates (*p < 0.05, **p < 0.01, ***p < 0.001). The results shown are representative of three independent experiments. C: control, PL: plumericin, PHA: PHA-408, NAC: N-acetyl cysteine, a.u.: arbitrary units.
Since the used inhibitors were efficient in blocking both p65 translocation and ROS production, we further tested if they might also affect features of endothelial senescence.
We first analyzed the ability of these inhibitors to prevent the associated cell-cycle arrest. HUVECs were propagated in full growth medium and treated with 10 ng/ml TNFα for six days in the presence of the aforementioned inhibitors. As before, this induction period was followed by an additional recovery time of three days in full growth medium. HUVECs growth was quantified until day nine, and expression levels of Ki-67, p21, or p16 were assessed by standard immunocytochemistry techniques in combination with commercially available antibodies at day nine. Similar steps were undertaken using control HUVECs that were not pretreated with TNFα.
In these control cells, the addition of inhibitors changed growth dynamics only minimally compared to control cells cultured without them (Supplemental Fig. 3a). In contrast, all three inhibitors significantly mitigated the TNFα-induced growth impairment of HUVECs over the whole analyzed period of nine days (Fig. 5a) and attenuated the decrease in proliferating cells, as evidenced by immunofluorescent detection of Ki-67, as well as the increase in cells positive for p21 and p16 (Fig. 5b–d). These data suggest that NAC, plumericin, and PHA-408 were able to prevent TNFα-induced cell-cycle arrest. Therefore, as further evidence for the prevention of senescence, we intended to evaluate further the phenotype of these cells.
(a) Growth curves of HUVECs treated with TNFα ± inhibitors in comparison to control HUVECs for indicated time points. (b,d) Quantification of staining for (b) Ki-67, (c) p21 and (d) p16 of HUVECs treated with TNFα ± inhibitors in comparison to control HUVECs ± inhibitors at day nine. Values are presented as mean ± SD of technical triplicates. (*p < 0.05, **p < 0.01, ***p < 0.001). The results shown are representative of three independent experiments. C: control, PL: plumericin, PHA: PHA-408, NAC: N-acetyl cysteine.
Inhibition of ROS and NF-κB signaling prevents induction of SASP
Having shown that inhibitors of ROS and NF-κB attenuated the induction of a cell cycle arrest by TNFα, we next wished to examine whether their use would also affect the induction of SASP. To this end, we assessed the expression of six endothelial SASP proteins (E-selectin, ICAM-1, IGFBP-5, PAI-1, IL-6, and IL-8) upon utilization of our inhibitors. Untreated HUVECs were used as controls.
The results showed that addition of the three inhibitors (NAC, plumericin, and PHA-408) on their own hardly affected E-selectin levels (Fig. 6a). However, TNFα treatment led to an approximately fivefold higher level of E-selectin, but this increase was reduced by about 20% when the three inhibitors had been applied (Fig. 6a). The results for IGFBP-5 yielded essentially the same pattern (Fig. 6b). Investigation of the expression of ICAM-1 and PAI-1 showed less marked changes (not shown). Importantly, levels of the cytokines IL-6 and IL-8, which were significantly increased upon prolonged TNFα exposure, were reduced by employing the above inhibitors, as determined by analyzing conditioned media (Fig. 6c,d). The levels of IL-6 and IL-8 in the presence of inhibitors and in control cells are presented in Supplemental Fig. 3b,c.
(a) Surface expression of E-selectin quantified by cell ELISA at day nine and (b) mRNA level of IGFBP-5 quantified by qPCR of HUVECs grown in the presence of TNFα (10 ng/ml) ± inhibitors in comparison to control HUVECs ± inhibitors. (c) IL-6 levels and (d) IL-8 levels in HUVECs grown in the presence of TNFα (10 ng/ml) ± inhibitors in comparison to control HUVECs. Values are presented as mean ± SD of technical triplicates (a,b) or duplicates (c,d). (*p < 0.05, **p < 0.01, ***p < 0.001). The results shown are representative of three independent experiments. C: control, PL: plumericin, PHA: PHA-408, NAC: N-acetyl cysteine.
Hence, taking into account a representative cell surface protein (E-selectin) and the secreted factors IGFBP-5, IL-6 and IL-8, we were able to underscore that the prevention of the growth arrest coincided with a reduction of the senescence associated secretory phenotype in HUVECs.
Discussion
Senescence of endothelial cells, encompassing an irreversible growth arrest and secretion of pro-inflammatory mediators, may contribute to age-related endothelial dysfunction and vascular pathology6. In the present work, we showed that long-term application of TNFα to HUVECs induced features of senescence, such as a cell-cycle arrest and secretion of selected SASP components. In correspondence with previous studies, our results suggest the involvement of NF-κB signaling and ROS generation in evoking senescence, as both inhibitors PHA-408 and plumericin, as well as the antioxidant NAC, were able to attenuate the induction of features of senescence.
TNFα has been shown previously to induce senescence in certain cell types46,47, including fibroblasts16, but it remained hitherto unclear whether this is also true for endothelial cells, exemplified by HUVECs, a routinely used endothelial culture model. Although it was reported that TNFα may reduce proliferative capacity in these cells48, it was not determined if this was due to senescence. A further study demonstrated that this cytokine may induce certain markers of dysfunction and possibly initiate senescence in HUVECs within 20 hours49, but it was not investigated if such changes persisted after the end of treatment.
In our study, we found that six days of treatment with TNFα were sufficient to induce features of senescence that persisted after removal of TNFα. Moreover, we found that the concomitant addition of IKK2 inhibitors or antioxidants with TNFα treatment mitigated the TNFα-induced growth impairment. Our data collectively suggest that although certain features of senescence may be observed shortly after treatment with TNFα, prolonged stimulation may promote the transition from a potentially reversible response towards manifestation of senescence.
A characteristic feature of cellular senescence is the SASP25,26,27,50 involving increased surface expression and release of inflammatory molecules51. In the present work, we chose to assess the expression of the adhesion molecules E-selectin and ICAM-1, as well as of PAI-1, IGFBP-5, IL-6, and IL-8, previously reported to be upregulated in senescence7,37,38,39,40,52,53. We found that the expression levels of all of these proteins were elevated after six days of treatment, and with the exception of PAI-1, remained high for at least three further days of cell culturing in normal growth medium, thereby supporting the notion of their senescence. The induction of these changes was attenuated by concomitant application of inhibitors of ROS production and NF-κB during TNFα treatment. In the case of IL-6 and IL-8, we observed a decline of expression over the course of stimulation. However, their levels remained significantly elevated over control cells at all investigated time points. While these findings support the notion of senescence in our cells, they also suggest that the effect of TNFα on the expression of certain cytokines may be greater than that elicited by the induction of senescence.
ROS generation in response to TNFα is known to occur both in the mitochondria and at the plasma membrane31,54,55,56,57,58 and is believed to contribute to endothelial dysfunction, in part by decreasing the availability of vasodilatory nitric oxide54. ROS also influence - both positively and negatively, at multiple signaling levels - the transcriptional activity of NF-κB59,60. We explored the involvement of NF-κB and ROS in our model of TNFα-induced senescence by employing immunocytochemical staining of the NF-κB subunit p65 and utilizing the commercially available ROS probe H2-DCF. We found that both, the antioxidant NAC, as well as the IKK2 inhibitors PHA-408 and plumericin, suppressed the TNFα-induced translocation of p65 to the nucleus at 20 min time-point (Fig. 4a). However, our results indicate that only plumericin blocked the TNFα-induced increase in ROS at this early time point. In addition, this early increase in ROS appeared to be independent of the NADPH oxidase or the mitochondrial NADH-ubiquinone oxidoreductase, which were reported to be susceptible to inhibition by DPI45,61.
We further found that TNFα-induced ROS generation, although significant already at 20 min, continued to show a relative increase over the next 120 min. At these later time points, all tested inhibitors, including DPI, potently mitigated ROS generation, thus indicating a likely involvement of NADPH oxidase. Although after 24 hours of treatment, levels of ROS in TNFα-treated cells appeared to be similar to untreated and concomitantly inhibited cells, we observed a second stage of increased ROS levels from day two to six. During this stage, our inhibitors appeared to mitigate potently the increase in ROS observed under TNFα stimulation. Intriguingly, the mean nuclear levels of p65 followed a similar biphasic response in TNFα treated cells, although they declined after a first peak at 20 min, and again after a second peak at 24 hours. Such biphasic response under continuous TNFα stimulation has been previously observed and was correlated with transient degradation of IκBα at early time-points and persistent downregulation of IκBα at late time points62. We observed, at the (early) 20 min and 40 min time points, elevated ROS levels also in control cells, possibly due to cell culture stress and persisting effects of harvesting and re-seeding.
Plumericin was originally identified as an inhibitor of IKK234, but has recently been demonstrated to also deplete glutathione levels in smooth muscle cells, presumably due to its high thiol reactivity63. Depletion of glutathione has been shown to augment TNFα-induced ROS production in HUVECs64,65. However, our results indicate that the overall effect of plumericin on ROS production is suppressive. Collectively, the results indicate that plumericin, while having a more pronounced effect on ROS production (especially at early time points), had a lesser effect on rescuing TNFα-impaired cell proliferation and preventing expression of SASP proteins than the specific NF-κB inhibitor PHA-408 or the ROS inhibitor NAC.
In conclusion, we showed that prolonged stimulation of HUVECs by TNFα induced a senescent phenotype. Therefore, premature endothelial senescence may contribute to the pathology of chronic inflammatory diseases in which TNFα is presumed to play a critical role. We believe that our findings may motivate other researchers to explore in more detail the roles of TNFα and endothelial senescence in chronic disease and aging.
Materials and Methods
Chemicals and reagents
Plumericin was isolated from bark material of Himatanthus sucuuba, as described earlier66. PHA-408 was obtained from Axon Medchem BV (Groningen, Netherlands) and NAC, DPI, Triton X-100, medium M199, fetal bovine serum (FBS), goat serum, gelatin, and paraformaldehyde (PFA) were purchased from Sigma Aldrich (Saint Louis, USA). Penicillin, streptomycin, fungizone, and trypsin-EDTA were bought from LONZA (Visp, Switzerland), endothelial cell growth supplement (ECGS) with heparin from PromoCell (Heidelberg, Germany), and human recombinant TNFα from PeproTech (Vienna, Austria). The products 2′,7′-dichlorodihydrofluresceindiacetate (H2-DCF) and TMB ELISA substrate were obtained from ThermoFischer Scientific (Vienna, Austria). Hoechst 33342 and Alexa 555 were obtained from Life Technologies (Columbus, USA), mouse IgG HRP-linked antibody from GE Health care (Little Chalfont, UK), anti-CD31 and anti-p16 from BioLegend (San Diego, USA), anti-p65 from Santa Cruz (Santa Cruz, USA), anti-Ki-67 from ThermoFischer Scientific, anti-p21 from BD Bioscience (Franklin Lakes, USA), anti-E selectin and anti-ICAM-1 from R&D Systems (Abingdon, UK). Trizol, MuLV-reverse transcriptase, RNAse inhibitor and, oligo dT primers were obtained from Life Technologies, and FastStart SYBR Green Master Mix from ThermoFischer Scientific.
Isolation and culturing of primary endothelial cells
HUVECs were isolated from umbilical cords as described earlier67. Subconfluent cultures of HUVECs were cultured at 37 °C in a CO2 incubator with 95% humidity in M199 medium containing 20% FBS, supplemented with 3 mg/ml ECGS and 22.5 mg/ml heparin, 2 mM L-glutamine, 100 μg/ml streptomycin, 100 U/ml penicillin, and 0.25 μg/ml fungizone (full growth medium). Cells used for experiments were at passages three to five.
Human dermal microvascular endothelial cells (HDMECs) were isolated in the laboratory of Dr. Peter Petzelbauer (Medical University of Vienna, Austria) from foreskins as previously described68. Cells were cultured in endothelial cell growth medium EGM-2 supplemented with EGM-2 BulletKit (LONZA) and FBS of final concentration 15% and used for experiments at passage five.
Induction of senescence by chronic exposure to TNFα
For the induction of senescence, cells were seeded into 1% gelatin-coated 96 well plates in full growth medium and incubated for 24 h. Thereafter, cells were exposed to TNFα (10 ng/ml) alone or TNFα in combination with plumericin (1.5 μM), PHA-408 (2 μM) or NAC (2 mM) for the indicated time points. Fresh full growth medium containing TNFα (10 ng/ml) with or without inhibitors was supplied every other day, i.e. at day two and day four. On day six, cells were switched back into full growth medium without TNFα or inhibitors and kept cultivated for additional three to 10 days.
Assessment of cellular proliferation of HUVECs by absolute cell count
The proliferation of HUVECs was assessed by absolute cell counting at the indicated time points. For this purpose, 1.5 × 103 cells were seeded into 1% gelatin-coated 96-well plates and treated with TNFα (10 ng/ml) alone or in combination with plumericin (1.5 μM), PHA-408 (2 μM), and NAC (2 mM). The cells were fixed for 10 min in 4% PFA, washed with PBS and stained with Hoechst 33342 for nuclear staining at the indicated time points. Cells were imaged with the multiplex reader Cytation 5 and counted using Gene 5 software version 2.07, both from BioTek (Winooski, USA).
Immunostaining for Ki-67, p21 and p16
HUVECs were exposed to TNFα (10 ng/ml) with or without plumericin, PHA-408, and NAC for the indicated time points. Cells were then fixed for 10 min in 4% PFA, washed with PBS, permeabilized with 0.2% Triton-X 100, blocked with 10% goat serum, and stained with primary antibody for proliferation marker Ki-67 or cyclin-dependent kinase inhibitors p21 and p16, followed by washing with PBS and staining with secondary antibody Alexa 555. Thirty fluorescent images of cells were taken randomly with the multiplex reader Cytation 5, following staining. The images were assessed using the software Gene 5 version 2.07.
Assessment of apoptosis
Apoptosis was detected using a combination of propidium iodide staining and Annexin V-FITC Apoptosis Detection Kit (eBioscience, San Diego, CA, USA). In order to induce apoptosis as a positive control, HUVECs were treated with 500 μmol H2O2 for 90 min.
Determination of NF-κB nuclear translocation in HUVECs
Nuclear localization of NF-κB subunit p65 was evaluated in HUVECs grown in 1% gelatin coated 96 well plates, in the presence or absence of TNFα (10 ng/ml), or in combination with plumericin (1.5 μM), PHA-408 (2 μM) or NAC (2 mM) for the indicated time points. Subsequently, the cell were fixed and stained with anti-p65 subunit of NF-κB, as previously described69. Fluorescent images were taken on an IX-50 Olympus microscope using a 10x lens and a cooled CCD camera, F-View II (Olympus, Münster, Germany). The mean integrated intensity of the p65 in nucleus was evaluated by using the cell image analysis software CellProfiler 2.1.
Measurement of intracellular ROS in HUVECs
Intracellular ROS was measured in HUVECs as previously described44 by using the fluorescent probe H2-DCF with slight modifications. Briefly, HUVECs grown in 1% gelatin-coated 96-well plates overnight were treated either with TNFα (10 ng/ml) alone or in the presence of inhibitors for the indicated periods. At the end of the treatment period, cells were incubated at 37 °C with 10 μM H2-DCF in phenol red-free medium M199, supplemented with 10% FBS for 30 min in dark and the fluorescence was measured at an excitation wave length of 490 nm and an emission wavelength of 525 nm by a 96 well fluorescent plate reader Synergy 3 (BioTek).
Detection of E-selectin and ICAM-1 by cell ELISA
Surface expression of E- selectin and ICAM-1 in HUVECs exposed to TNFα (10 ng/ml) or TNFα with NF-κB inhibitors plumericin (1.5 μM), PHA-408 (2 μM) or NAC (2 mM) for the indicated times was measured by cell ELISA as described before41.
Detection of IL-6 and IL-8
Conditioned media were collected from HUVECs and HDMECs and analyzed for IL-6 and IL-8 using an ELISA kit (eBioscience, San Diego, CA, USA).
QPCR analysis
Gene expression of IGFBP-5 and PAI-1 was determined by RNA isolation and subsequent qPCR. Shortly, total RNA from HUVECs grown in 6 well plates was isolated and reverse-transcribed. The following primers designed with the Primer 3 software were used: for IGFBP-5: 5′-GAG CTG AAG GCT GAA GCA GT-3′ (fwd.) and 5′-GAA TCC TTT GCG GTC ACA AT-3 (rev.) and for PAI-1: 5′-CAG ACC AAG AGC CTC TCC AC-3′ (fwd.) and 5′-ATC ACT TGG CCC ATG AAA AG-3′ (rev.). The expression levels of these genes were normalized to the expression of β2-microglobulin using 5′-GAT GAG TAT GCC TGC CGT GTG-3′ (fwd.) and 5′-CAA TCC AAA TGC GGC ATC T-3′ (rev.) primers.
Statistical analysis
All experiments were performed at least in triplicate if not stated otherwise. Statistical analysis was carried out by using one way ANOVA/Newman Keuls post-test or unpaired two tailed t-test (when comparing just two experimental groups) with the help of GraphPad Prism version 5 (La Jolla, CA, USA). P values < 0.05 were considered as significant.
Additional Information
How to cite this article: Khan, S. Y. et al. Premature senescence of endothelial cells upon chronic exposure to TNFα can be prevented by N-acetyl cysteine and plumericin. Sci. Rep. 7, 39501; doi: 10.1038/srep39501 (2017).
Publisher's note: Springer Nature remains neutral with regard to jurisdictional claims in published maps and institutional affiliations.
References
National Center for Health, S. In Health, United States, 2010: With Special Feature on Death and Dying (National Center for Health Statistics (US) (2011).
Galley, H. F. & Webster, N. R. Physiology of the endothelium. Br J Anaesth 93, 105–113, doi: 10.1093/bja/aeh163 (2004).
Rodier, F. & Campisi, J. Four faces of cellular senescence. The Journal of cell biology 192, 547–556, doi: 10.1083/jcb.201009094 (2011).
Minamino, T. et al. Endothelial cell senescence in human atherosclerosis: role of telomere in endothelial dysfunction. Circulation 105, 1541–1544 (2002).
Hayashi, T. & Iguchi, A. Possibility of the regression of atherosclerosis through the prevention of endothelial senescence by the regulation of nitric oxide and free radical scavengers. Geriatrics & gerontology international 10, 115–130, doi: 10.1111/j.1447-0594.2009.00581.x (2010).
Donato, A. J., Morgan, R. G., Walker, A. E. & Lesniewski, L. A. Cellular and molecular biology of aging endothelial cells. J Mol Cell Cardiol 89, 122–135, doi: 10.1016/j.yjmcc.2015.01.021 (2015).
Maier, J. A., Statuto, M. & Ragnotti, G. Senescence stimulates U937-endothelial cell interactions. Experimental cell research 208, 270–274, doi: 10.1006/excr.1993.1246 (1993).
Nakajima, M. et al. Aging decreases the production of PGI2 in rat aortic endothelial cells. Experimental gerontology 32, 685–693 (1997).
Di Leonardo, A., Linke, S. P., Clarkin, K. & Wahl, G. M. DNA damage triggers a prolonged p53-dependent G1 arrest and long-term induction of Cip1 in normal human fibroblasts. Genes & development 8, 2540–2551 (1994).
Valenzuela, M. T. et al. A comparison of p53 and p16 expression in human tumor cells treated with hyperthermia or ionizing radiation. International journal of cancer. Journal international du cancer 72, 307–312 (1997).
Counter, C. M. et al. Telomere shortening associated with chromosome instability is arrested in immortal cells which express telomerase activity. The EMBO journal 11, 1921–1929 (1992).
Chung, H. Y., Kim, H. J., Kim, K. W., Choi, J. S. & Yu, B. P. Molecular inflammation hypothesis of aging based on the anti-aging mechanism of calorie restriction. Microscopy research and technique 59, 264–272, doi: 10.1002/jemt.10203 (2002).
Vasto, S. et al. Inflammatory networks in ageing, age-related diseases and longevity. Mechanisms of ageing and development 128, 83–91, doi: 10.1016/j.mad.2006.11.015 (2007).
Rogers, S. C., Zhang, X., Azhar, G., Luo, S. & Wei, J. Y. Exposure to high or low glucose levels accelerates the appearance of markers of endothelial cell senescence and induces dysregulation of nitric oxide synthase. The journals of gerontology. Series A, Biological sciences and medical sciences 68, 1469–1481, doi: 10.1093/gerona/glt033 (2013).
Matsui-Hirai, H. et al. Dose-dependent modulatory effects of insulin on glucose-induced endothelial senescence in vitro and in vivo: a relationship between telomeres and nitric oxide. The Journal of pharmacology and experimental therapeutics 337, 591–599, doi: 10.1124/jpet.110.177584 (2011).
Dumont, P., Balbeur, L., Remacle, J. & Toussaint, O. Appearance of biomarkers of in vitro ageing after successive stimulation of WI-38 fibroblasts with IL-1alpha and TNF-alpha: senescence associated beta-galactosidase activity and morphotype transition. Journal of anatomy 197 Pt 4, 529–537 (2000).
Kojima, H., Kunimoto, H., Inoue, T. & Nakajima, K. The STAT3-IGFBP5 axis is critical for IL-6/gp130-induced premature senescence in human fibroblasts. Cell cycle (Georgetown, Tex.) 11, 730–739, doi: 10.4161/cc.11.4.19172 (2012).
Sharpless, N. E. & Sherr, C. J. Forging a signature of in vivo senescence. Nat Rev Cancer 15, 397–408, doi: 10.1038/nrc3960 (2015).
Chen, J. et al. Contribution of p16INK4a and p21CIP1 pathways to induction of premature senescence of human endothelial cells: permissive role of p53. American journal of physiology. Heart and circulatory physiology 290, H1575–1586, doi: 10.1152/ajpheart.00364.2005 (2006).
Beausejour, C. M. et al. Reversal of human cellular senescence: roles of the p53 and p16 pathways. The EMBO journal 22, 4212–4222, doi: 10.1093/emboj/cdg417 (2003).
Rodier, F. et al. Persistent DNA damage signalling triggers senescence-associated inflammatory cytokine secretion. Nature cell biology 11, 973–979, doi: 10.1038/ncb1909 (2009).
Rodier, F. et al. DNA-SCARS: distinct nuclear structures that sustain damage-induced senescence growth arrest and inflammatory cytokine secretion. Journal of cell science 124, 68–81, doi: 10.1242/jcs.071340 (2011).
Salminen, A., Kauppinen, A. & Kaarniranta, K. Emerging role of NF-kappaB signaling in the induction of senescence-associated secretory phenotype (SASP). Cellular signalling 24, 835–845, doi: 10.1016/j.cellsig.2011.12.006 (2012).
Tilstra, J. S. et al. NF-kappaB inhibition delays DNA damage-induced senescence and aging in mice. The Journal of clinical investigation 122, 2601–2612, doi: 10.1172/JCI45785 (2012).
Coppe, J. P. et al. Senescence-associated secretory phenotypes reveal cell-nonautonomous functions of oncogenic RAS and the p53 tumor suppressor. PLoS biology 6, 2853–2868, doi: 10.1371/journal.pbio.0060301 (2008).
Hubackova, S., Krejcikova, K., Bartek, J. & Hodny, Z. IL1- and TGFbeta-Nox4 signaling, oxidative stress and DNA damage response are shared features of replicative, oncogene-induced, and drug-induced paracrine ‘bystander senescence’. Aging 4, 932–951 (2012).
Prattichizzo, F. et al. Anti-TNF-alpha treatment modulates SASP and SASP-related microRNAs in endothelial cells and in circulating angiogenic cells. Oncotarget 7, 11945–11958, doi: 10.18632/oncotarget.7858 (2016).
Bruunsgaard, H., Skinhoj, P., Pedersen, A. N., Schroll, M. & Pedersen, B. K. Ageing, tumour necrosis factor-alpha (TNF-alpha) and atherosclerosis. Clinical and experimental immunology 121, 255–260 (2000).
Csiszar, A., Ungvari, Z., Koller, A., Edwards, J. G. & Kaley, G. Proinflammatory phenotype of coronary arteries promotes endothelial apoptosis in aging. Physiological genomics 17, 21–30, doi: 10.1152/physiolgenomics.00136.2003 (2004).
Kristiansen, O. P. & Mandrup-Poulsen, T. Interleukin-6 and diabetes: the good, the bad, or the indifferent? Diabetes 54 Suppl 2, S114–124 (2005).
Kim, J. J., Lee, S. B., Park, J. K. & Yoo, Y. D. TNF-alpha-induced ROS production triggering apoptosis is directly linked to Romo1 and Bcl-X(L). Cell death and differentiation 17, 1420–1434, doi: 10.1038/cdd.2010.19 (2010).
Pober, J. S. & Sessa, W. C. Evolving functions of endothelial cells in inflammation. Nat Rev Immunol 7, 803–815, doi: 10.1038/nri2171 (2007).
Mbalaviele, G. et al. A novel, highly selective, tight binding IkappaB kinase-2 (IKK-2) inhibitor: a tool to correlate IKK-2 activity to the fate and functions of the components of the nuclear factor-kappaB pathway in arthritis-relevant cells and animal models. The Journal of pharmacology and experimental therapeutics 329, 14–25, doi: 10.1124/jpet.108.143800 (2009).
Fakhrudin, N. et al. Identification of plumericin as a potent new inhibitor of the NF-kappaB pathway with anti-inflammatory activity in vitro and in vivo . British journal of pharmacology 171, 1676–1686, doi: 10.1111/bph.12558 (2014).
Zafarullah, M., Li, W. Q., Sylvester, J. & Ahmad, M. Molecular mechanisms of N-acetylcysteine actions. Cell Mol Life Sci 60, 6–20 (2003).
Sun, S. Y. N-acetylcysteine, reactive oxygen species and beyond. Cancer biology & therapy 9, 109–110 (2010).
Hampel, B. et al. Increased expression of extracellular proteins as a hallmark of human endothelial cell in vitro senescence. Experimental gerontology 41, 474–481, doi: 10.1016/j.exger.2006.03.001 (2006).
Yanaka, M. et al. Increased monocytic adhesion by senescence in human umbilical vein endothelial cells. Bioscience, biotechnology, and biochemistry 75, 1098–1103 (2011).
Rombouts, C. et al. Transcriptomic profiling suggests a role for IGFBP5 in premature senescence of endothelial cells after chronic low dose rate irradiation. Int J Radiat Biol 90, 560–574, doi: 10.3109/09553002.2014.905724 (2014).
Wu, Z. et al. Role of p38 mitogen-activated protein kinase in vascular endothelial aging: interaction with Arginase-II and S6K1 signaling pathway. Aging 7, 70–81 (2015).
Balwani, S., Nandi, D., Jaisankar, P. & Ghosh, B. 2-Methyl-pyran-4-one-3-O-beta-D-glucopyranoside isolated from leaves of Punica granatum inhibits the TNFalpha-induced cell adhesion molecules expression by blocking nuclear transcription factor-kappaB (NF-kappaB). Biochimie 93, 921–930, doi: 10.1016/j.biochi.2011.01.010 (2011).
Passos, J. F., Miwa, S. & von Zglinicki, T. Measuring reactive oxygen species in senescent cells. Methods Mol Biol 965, 253–263, doi: 10.1007/978-1-62703-239-1_17 (2013).
Davalli, P., Mitic, T., Caporali, A., Lauriola, A. & D’Arca, D. ROS, Cell Senescence, and Novel Molecular Mechanisms in Aging and Age-Related Diseases. Oxidative medicine and cellular longevity 2016, 3565127, doi: 10.1155/2016/3565127 (2016).
Awad, E. M. et al. Cold induces reactive oxygen species production and activation of the NF-kappa B response in endothelial cells and inflammation in vivo . Journal of thrombosis and haemostasis: JTH 11, 1716–1726, doi: 10.1111/jth.12357 (2013).
Ellis, J. A., Mayer, S. J. & Jones, O. T. The effect of the NADPH oxidase inhibitor diphenyleneiodonium on aerobic and anaerobic microbicidal activities of human neutrophils. The Biochemical journal 251, 887–891 (1988).
Beyne-Rauzy, O. et al. Tumor necrosis factor alpha induces senescence and chromosomal instability in human leukemic cells. Oncogene 23, 7507–7516, doi: 10.1038/sj.onc.1208024 (2004).
Zhang, Y. et al. Premature senescence of highly proliferative endothelial progenitor cells is induced by tumor necrosis factor-alpha via the p38 mitogen-activated protein kinase pathway. FASEB journal: official publication of the Federation of American Societies for Experimental Biology 23, 1358–1365, doi: 10.1096/fj.08-110296 (2009).
Shimada, Y., Ito, H., Kaji, K. & Fukuda, M. Tumor necrosis factor reduces lifespan of human endothelial cells in vitro . Mechanisms of ageing and development 55, 245–254 (1990).
Yamagata, K., Suzuki, S. & Tagami, M. Docosahexaenoic acid prevented tumor necrosis factor alpha-induced endothelial dysfunction and senescence. Prostaglandins Leukot Essent Fatty Acids 104, 11–18, doi: 10.1016/j.plefa.2015.10.006 (2016).
Maciel-Baron, L. A. et al. Senescence associated secretory phenotype profile from primary lung mice fibroblasts depends on the senescence induction stimuli. Age (Dordrecht, Netherlands) 38, 26, doi: 10.1007/s11357-016-9886-1 (2016).
Coppe, J. P., Desprez, P. Y., Krtolica, A. & Campisi, J. The senescence-associated secretory phenotype: the dark side of tumor suppression. Annu Rev Pathol 5, 99–118, doi: 10.1146/annurev-pathol-121808-102144 (2010).
Kortlever, R. M., Higgins, P. J. & Bernards, R. Plasminogen activator inhibitor-1 is a critical downstream target of p53 in the induction of replicative senescence. Nature cell biology 8, 877–884, doi: 10.1038/ncb1448 (2006).
Medina, R. J. et al. Ex vivo expansion of human outgrowth endothelial cells leads to IL-8-mediated replicative senescence and impaired vasoreparative function. Stem cells (Dayton, Ohio) 31, 1657–1668, doi: 10.1002/stem.1414 (2013).
Chen, X. et al. Role of Reactive Oxygen Species in Tumor Necrosis Factor-alpha Induced Endothelial Dysfunction. Current hypertension reviews 4, 245–255 (2008).
Zinovkin, R. A. et al. Role of mitochondrial reactive oxygen species in age-related inflammatory activation of endothelium. Aging 6, 661–674 (2014).
Yan, S. et al. Clematichinenoside inhibits VCAM-1 and ICAM-1 expression in TNF-alpha-treated endothelial cells via NADPH oxidase-dependent IkappaB kinase/NF-kappaB pathway. Free radical biology & medicine 78, 190–201, doi: 10.1016/j.freeradbiomed.2014.11.004 (2015).
Li, J. M., Fan, L. M., Christie, M. R. & Shah, A. M. Acute tumor necrosis factor alpha signaling via NADPH oxidase in microvascular endothelial cells: role of p47phox phosphorylation and binding to TRAF4. Mol Cell Biol 25, 2320–2330, doi: 10.1128/MCB.25.6.2320-2330.2005 (2005).
Corda, S., Laplace, C., Vicaut, E. & Duranteau, J. Rapid reactive oxygen species production by mitochondria in endothelial cells exposed to tumor necrosis factor-alpha is mediated by ceramide. Am J Respir Cell Mol Biol 24, 762–768, doi: 10.1165/ajrcmb.24.6.4228 (2001).
Sen, C. K. & Packer, L. Antioxidant and redox regulation of gene transcription. FASEB journal: official publication of the Federation of American Societies for Experimental Biology 10, 709–720 (1996).
Morgan, M. J. & Liu, Z. G. Crosstalk of reactive oxygen species and NF-kappaB signaling. Cell research 21, 103–115, doi: 10.1038/cr.2010.178 (2011).
Li, Y. & Trush, M. A. Diphenyleneiodonium, an NAD(P)H oxidase inhibitor, also potently inhibits mitochondrial reactive oxygen species production. Biochemical and biophysical research communications 253, 295–299, doi: 10.1006/bbrc.1998.9729 (1998).
Ladner, K. J., Caligiuri, M. A. & Guttridge, D. C. Tumor necrosis factor-regulated biphasic activation of NF-kappa B is required for cytokine-induced loss of skeletal muscle gene products. The Journal of biological chemistry 278, 2294–2303, doi: 10.1074/jbc.M207129200 (2003).
Heiss, E. H. et al. Plumericin inhibits proliferation of vascular smooth muscle cells by blocking STAT3 signaling via S-glutathionylation. Sci Rep 6, 20771, doi: 10.1038/srep20771 (2016).
Chen, K. H., Reece, L. M. & Leary, J. F. Mitochondrial glutathione modulates TNF-alpha-induced endothelial cell dysfunction. Free radical biology & medicine 27, 100–109 (1999).
Friedrichs, B., Muller, C. & Brigelius-Flohe, R. Inhibition of tumor necrosis factor-alpha- and interleukin-1-induced endothelial E-selectin expression by thiol-modifying agents. Arteriosclerosis, thrombosis, and vascular biology 18, 1829–1837 (1998).
Waltenberger, B., Rollinger, J. M., Griesser, U. J., Stuppner, H. & Gelbrich, T. Plumeridoid C from the Amazonian traditional medicinal plant Himatanthus sucuuba. Acta crystallographica. Section C, Crystal structure communications 67, o409–412, doi: 10.1107/s0108270111035761 (2011).
Crampton, S. P., Davis, J. & Hughes, C. C. Isolation of human umbilical vein endothelial cells (HUVEC). Journal of visualized experiments: JoVE, 183, doi: 10.3791/183 (2007).
Richard, L., Velasco, P. & Detmar, M. A simple immunomagnetic protocol for the selective isolation and long-term culture of human dermal microvascular endothelial cells. Experimental cell research 240, 1–6, doi: 10.1006/excr.1998.3936 (1998).
Mechtcheriakova, D., Wlachos, A., Holzmuller, H., Binder, B. R. & Hofer, E. Vascular endothelial cell growth factor-induced tissue factor expression in endothelial cells is mediated by EGR-1. Blood 93, 3811–3823 (1999).
Acknowledgements
This work was supported by funds of the Medical University of Vienna, the Austrian Science Fund (FWF) under the National Research Network (NFN)-project “Drugs from Nature Targeting Inflammation” (DNTI) to HS (subprojects S10703 and S10713), and the Pakistan Overseas Scholarship Program of the Higher Education Commission, HEC, Pakistan providing scholarships for SYK. We thank Judit Mihaly-Bison for technical assistance and Verena Dirsch, Atanas Atanasov, Florian Gruber, Marianne Fliesser, Ulrike Resch, Rainer de Martin, and Peter Petzelbauer for support with reagents and fruitful discussions, and Aner Gurvitz for careful reviewing of the manuscript.
Author information
Authors and Affiliations
Contributions
J.M.B., E.M.A., and S.Y.K., conceived and designed the study. S.Y.K., E.M.A., A.O., B.W., M.L., X.Y., and P.U., performed experiments and analyzed data. J.M.B., E.M.A., H.S., and M.M., supervised the execution of experiments and their interpretation. J.M.B., S.Y.K., P.U., A.O., E.M.A., and M.M. drafted the manuscript. All authors proofread and agreed on the manuscript.
Corresponding author
Ethics declarations
Competing interests
The authors declare no competing financial interests.
Supplementary information
Rights and permissions
This work is licensed under a Creative Commons Attribution 4.0 International License. The images or other third party material in this article are included in the article’s Creative Commons license, unless indicated otherwise in the credit line; if the material is not included under the Creative Commons license, users will need to obtain permission from the license holder to reproduce the material. To view a copy of this license, visit http://creativecommons.org/licenses/by/4.0/
About this article
Cite this article
Khan, S., Awad, E., Oszwald, A. et al. Premature senescence of endothelial cells upon chronic exposure to TNFα can be prevented by N-acetyl cysteine and plumericin. Sci Rep 7, 39501 (2017). https://doi.org/10.1038/srep39501
Received:
Accepted:
Published:
DOI: https://doi.org/10.1038/srep39501
This article is cited by
-
The role of senescence-related genes in major depressive disorder: insights from machine learning and single cell analysis
BMC Psychiatry (2025)
-
Cellular senescence promotes macrophage-to-myofibroblast transition in chronic ischemic renal disease
Cell Death & Disease (2025)
-
Cxcl9 modulates aging associated microvascular metabolic and angiogenic dysfunctions in subcutaneous adipose tissue
Angiogenesis (2025)
-
Secretome from iPSC-derived MSCs exerts proangiogenic and immunosuppressive effects to alleviate radiation-induced vascular endothelial cell damage
Stem Cell Research & Therapy (2024)
-
Inflammation-induced TRPV4 channels exacerbate blood–brain barrier dysfunction in multiple sclerosis
Journal of Neuroinflammation (2024)








