Abstract
Non-thermal plasma (NTP) has nonspecific antibacterial effects, and can be applied as an effective tool for the treatment of chronic wounds and other skin pathologies. In this study we analysed the effect of NTP on the healing of the full-thickness acute skin wound model in rats. We utilised a single jet NTP system generating atmospheric pressure air plasma, with ion volume density 5 · 1017 m−3 and gas temperature 30–35 °C. The skin wounds were exposed to three daily plasma treatments for 1 or 2 minutes and were evaluated 3, 7 and 14 days after the wounding by histological and gene expression analysis. NTP treatment significantly enhanced epithelization and wound contraction on day 7 when compared to the untreated wounds. Macrophage infiltration into the wound area was not affected by the NTP treatment. Gene expression analysis did not indicate an increased inflammatory reaction or a disruption of the wound healing process; transient enhancement of inflammatory marker upregulation was found after NTP treatment on day 7. In summary, NTP treatment had improved the healing efficacy of acute skin wounds without noticeable side effects and concomitant activation of pro-inflammatory signalling. The obtained results highlight the favourability of plasma applications for wound therapy in clinics.
Similar content being viewed by others
Introduction
Non-thermal plasma technology and its use in medicine (“plasma medicine”) has become a rapidly developing interdisciplinary field that brings a new innovative approach in a wide range of biomedical applications. Primarily due to its bactericidal properties, non-thermal plasma (NTP) represents an effective tool for various procedures in human as well as in veterinary medicine, particularly in tissue disinfection and treatment of chronic wounds, such as diabetic foot ulcers, pressure and venous leg ulcers, burns and other skin pathologies with microbial etiology1,2. Moreover, NTPs have shown their promising application also in cancer therapy3,4.
NTPs are generated from a flow of neutral gas in a locally high-strength electric field, while the gas remains at atmospheric pressure and near ambient temperature. Generally, NTP composition is very complex and includes excited particles, such as electrons, ions, reactive oxygen species (ROS, e.g. ozone – O3), reactive nitrogen species (RNS)5, and UV radiation6,7.
The bactericidal effects of NTP on bacteria can be explained by the deleterious impact of ionized particles on bacterial membranes, while the probable mechanisms could include membrane damage, membrane perforation by etching due to highly reactive gas radicals, or interactions with the negative and positive ions of the plasma, hydrogen peroxide, etc.8. We have previously demonstrated, that under plasma treatment, mechanically rigid bacterial wall structures can be destroyed due to internal electrostatic pressure raised, as a result of ion accumulation9. Depending on the plasma dose and voltage value producing the plasma discharges, NTP may trigger either programmed cell death or physical destruction of the bacteria10.
Generally, the accumulation of ROS/RNS species has been implicated to explain the underlying biological effects of non-thermal plasma11,12,13. Aside from bactericidal effects, ROS and other species generated by NTP may have favourable healing effects at the wound site, where they can directly function as signalling molecules. It is known that ROS play roles not only in disinfection during the inflammatory phase, but also in other phases involved in the regulation of tissue repair including migration, proliferation, and angiogenesis14. On the other hand, excessive ROS production may impede the healing process by creating an imbalanced redox homeostasis15.
Indeed, a positive effect of NTPs on wound healing without adverse reactions to the surrounding healthy tissue has been reported in animal studies16,17,18,19. Furthermore, randomised clinical trials have proven that NTPs can reduce bacteria load as well as promote the healing of chronic wounds, while no side-effects and good treatment tolerability were reported20,21,22,23.
However, despite the fact that distinct NTP devices have already been approved as safe in several clinical trials10,11,12,13, there are still many open issues with regard to the molecular or biophysical mechanisms of the biological effects of NTP on mammalian cells and tissue, as well as its potential role in the wound healing scenario. Therefore studies revealing the molecular mechanisms of plasma-cell interaction in vivo are indispensable for developing better and safe NTP therapies.
Remarkably, the biological effects of NTPs have been shown to be dose-dependent, ranging from stimulation of cell proliferation and migration11,24 to cell death by necrosis25 or apoptosis12,26. In this respect, using different plasma sources, operation parameters and other factors (working gas, plasma density, temperature, electric fields, ozone, UV, etc.) results in a substantial inconsistency of NTP effects on mammalian cells between various studies.
We have previously developed and characterized NTP system with controlled plasma composition and working temperature that has been shown to be an effective tool for bacterial eradication27,28. In our recent study we demonstrated that chemically distinct plasmas trigger different responses in mammalian cells, and that the extent of biological responses to NTP may grossly differ between phenotypically distinct cell lines27.
In this study, we investigated the safety and efficacy of air NTP treatment in skin wound healing, to verify the potential of our NTP system for future clinical application. As an experimental model, we used a full thickness skin wound in rats, which we evaluated by histological and gene expression analysis. We demonstrated that 1 min plasma exposure was efficient to kill Gramm-positive, as well as Gramm-negative bacteria in vitro. To reveal a potential dose dependent plasma effect on wound healing, we used 1 and 2 min plasma exposure.
Results
Wound closure
The effects of NTP on wound healing were studied using a full-thickness skin wound model in rats. The general scheme of NTP rat treatment is shown in Fig. 1. The wound closure for each wound was evaluated on days 0–3, 7, 10 and 14 by determining the unclosed wound area in wounds treated with NTP for 1 or 2 minutes; the untreated wounds served as a control (Fig. 2a). Although no difference in wound closure was found among the groups in the early phase of the healing process (day 1–3), both 1 and 2 min of plasma treatment significantly improved wound closure on day 7 (p < 0.001, p < 0.005), compared with that in the control (Fig. 2b). The wound sizes of all groups at a later time interval on day 10 were not different, and the wounds were completely closed 14 days after the wounding. These data suggest wound healing potential of plasma treatment in the remodelling phase of the healing, while no significant differences in wound closure were observed between the wounds treated with 1 and 2 minutes of plasma exposure. Of note, no side effect of the NTP treatment, e.g. inflammation or erythema, were observed during the experiment.
Histological analysis
H&E staining (Fig. 3) was carried out on days 3 and 7, and did not show any notable differences between the control and plasma treated skin samples. On day 3, an infiltration of inflammatory cells was found in the control as well as plasma treated wounds. On day 7, all groups revealed a formation of blood vessels and wound epithelisation.
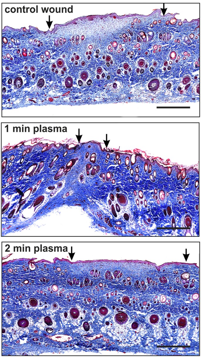
Using Masson’s trichrome staining, the distribution of collagen within the wound area and the morphological parameters, such as the length of the linear epithelial gap, thickness, and the area of the granulation tissue were assessed using quantitative image analysis (Fig. 4). As is apparent on Fig. 4a,b, the collagen deposits were reduced in the wound area, while plasma treatment significantly reduced new collagen formation within the granulation tissue of the wound on day 3 (p < 0.05). Collagen formation was then enhanced on day 7, while a higher (but not significant) collagen deposition was found in plasma treated groups than in control groups (Fig. 4b).
(a) Representative histology of Masson’s trichrome staining of control and plasma treated wounds on days 3 and 7. Scale bars: 500 μm. (b) Quantitative analysis of collagen staining (blue) density within the scar. Collagen staining intensity in the plasma treated group was significantly higher than that in the control on day 3, but not on day 7 after the wounding. (c–e) Quantitative analysis of (c) length, (d) thickness and (e) wound area in control and plasma treated wounds on days 3 and 7 after the wounding. Significantly lower thickness and wound area were found after plasma treatment on day 7. Mean ± SEM, *p < 0.05, n = 5.
Correspondingly, the length of the epithelial gap did not differ between experimental groups on day 3, while a significantly shorter epithelial gap was found after 1 min of plasma treatment when compared to the control wounds, and wounds treated with plasma for 2 min on day 7 (Fig. 4c, p < 0.05). The thickness of the granulation tissue, as well as the area of the granulation tissue reduced significantly after plasma treatment on day 7 (p < 0.05), suggesting a positive effect of the plasma treatment on wound contraction, and re-epithelisation in the later phase of the healing (Fig. 4d,e). Figure 5 then shows full epithelialisation and collagen deposition in the wound area on day 14, when the wounds have fully closed, and the wound area is replaced by a completely developed skin structure, apart from a small area of residual scar tissue.
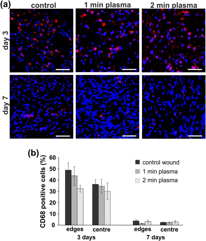
Furthermore, analysis of CD68 immunofluorescent staining on days 3 and 7 did not show any significant differences in the macrophage infiltration in the wound site after plasma treatment, compared to the control wounds (Fig. 6). The number of CD68 positive cells rapidly decreased on day 7, when only a few CD68 positive cells were detected in both control and plasma treated wounds.
(a) Representative micrographs of CD68 immunostaining for macrophages (red) and cell nuclei (blue) in control and plasma treated wounds, 3 and 7 days after wounding. (b) Quantification of CD68 positive cells. The number of CD68 positive cells did not significantly differ in control and plasma treated wounds (wound edges and wound centre). Mean ± SEM, n = 5. Scale bars: 50 μm.
Analysis of mRNA Expression
Changes in the mRNA expression of selected genes were determined at 3, 7 or 14 days after wound lesioning, and compared to the expression levels in the intact unwounded skin (Fig. 7, Table 1). From all the observed genes, the significant changes were found in expressions of Il-6, Ptgs2, Nos2, Sod1 and NFKb on day 7, while the other observed genes did not significantly differ after plasma treatment at any time intervals in comparison to the control wounds.
Importantly, no significant changes between control and plasma treated wounds were detected on day 3, except of a more profound decrease in expression of Il-2 after 1 min of plasma treatment (p < 0.05). On day 7, significant upregulation in expression of Nos2 was found after 1, as well as 2 min of plasma treatment (p < 0.05), while upregulation of Ptgs2 was found after only 2 min of plasma treatment (p < 0.05). Conversely, expressions of NFKb and Sod1 significantly decreased after both 1 and 2 min of plasma treatment when compared to the control wounds (p < 0.005). Inflammatory markers Il-6, Ptgs2 as well as Nos2 declined on day 14, while upregulation persisted for the other observed genes, and no significant changes were found between control and plasma treated wounds.
Discussion
Wound healing comprises a cascade of multiple biological and biochemical processes, which consist of a series of phases involving blood clotting, inflammation, cell proliferation, migration and differentiation, leading to the formation of granulation tissue, wound contraction, and final tissue restoration and remodelling. The key roles in these processes are played by growth factors, cytokines and inflammatory mediators released at the wound site29. Alterations that disrupt controlled healing processes may then lead to chronic or non-healing wounds, or excessive fibrosis.
Chronic non-healing wounds with a persistence of various bacteria represent an increasing health problem worldwide associated with high mortality, morbidity, and economic expenses. This emphasises the need for the development of new concepts and strategies for the elimination of bacterial load, and an improvement of chronic wound care. Based on its non-specific antimicrobial effects, NTPs appear to be a promising biomedical tool for effectively eliminating wound contamination and restarting the normal wound healing process. Indeed, several clinical trials have already approved the potential of NTP in the elimination of bacterial load, as well as for improved chronic wound healing20,21,22.
In the present study, we evaluated the efficacy of our NTP system in the healing of acute skin wounds in rat models. While most of the already published studies on wound healing were carried out using argon plasma16,17,18, we applied air plasma, which generates high amounts of reactive nitrogen species, such as nitric oxide (NO), nitrogen dioxide (NO2) and reactive oxygen species such as ozone (O3), superoxide (O2−) and hydroxyl radicals (∙OH). In contrast to air plasma, the composition of the argon plasma significantly differs, and only low amounts of reactive oxygen and nitrogen species are produced, by mixing the argon plasma with the ambient air.
The distinct effects of argon and air plasma are apparent from the experiments in vitro on cell cultures. While several reports demonstrated that argon NTP promotes cell migration and proliferation, NTP generated from air induced cell death, due to the apoptosis or necroptosis related mechanisms26,27. Despite the dramatically different effect in vitro, the enhancing plasma effect on wound healing was demonstrated in both argon16,17,18 and air plasma22. Of note, the comparability of these particular studies is disputable, as there is remarkable variability between the plasma generators, plasma dose and voltage value producing the plasma discharges.
Initially, we observed wound contraction, which is a primary healing mechanism in rodents. The wound area was significantly more reduced in the rats treated with NTP than in that of the untreated rats on day 7, and also histological analysis confirmed an enhanced epithelisation and a reduced granulation tissue area after plasma treatment. Respectively, improved wound contraction after the plasma treatment has also been confirmed in other studies using NTP generated from argon, helium or nitrogen16,7,8,9,10,11,12,13,14,15,16,17,18,30.
According to histological evaluation, reduced collagen deposition in the wound area in the early inflammatory phase of healing was lower after plasma treatment, than that in the control group. This might indicate that plasma treatment slows down the collagen remodelling in the early phase of the healing process. However, in accordance to the wound healing progression and tissue remodelling in the later phases of the healing, collagen deposition gradually increased in all groups without any significant differences, and the skin layers were nearly fully remodelled on day 14 without any signs of abnormal scarring.
The inflammatory reaction, which was investigated by analysis of macrophage infiltration in the wound area, was not affected by plasma treatment. Similarly, mRNA analysis revealed an upregulation of inflammatory markers Il-6, Nos2 and Ptgs2 during the inflammatory phase of the healing (day 3) in both control as well as plasma treated wounds, without significant differences. However, while the level of expression of these factors declined in control wounds on day 7, an upregulation of Nos2, Il-6 and Ptgs2 persisted after 2 min of plasma treatment.
Our results are in line with the findings of the study by Arndt et al., who used daily, a 2 min argon NTP treatment of skin wounds in mice, and found an increase expression of Il-6, and monocyte chemoattractant protein-1 five days after wounding17. Similarly, Yu et al. showed that argon plasma treatment promoted acute inflammation18.
In particular, inducible nitric oxide synthase (NOS2, iNOS) is an enzyme responsible for the endogenous NO release, which is a highly diffusible intercellular signaling molecule that has been shown to regulate many processes in human skin physiology. The beneficial effects of NO on wound repair may be attributed to its functional influences on angiogenesis, inflammation, cell proliferation, matrix deposition, and remodelling31. Indeed, high iNOS levels were associated with higher healing rates in chronic leg ulcers32, while impaired wound repair was associated with lower NO bioavailability33.
As air plasma treatment is capable of increasing NO accumulation in the living tissue16,34, exogenic NO generated by the plasma may also stimulate NO synthesis through increased activity of iNOS. Enhanced NO concentration in the skin tissue might thus be the key molecular mechanism responsible for the plasma induced acceleration of the healing process, as well as wound closure. On the other hand, overexpression of iNOS may be attributed to excess collagen formations in keloid lesions35.
Notably, no significant changes between control and plasma treated wounds were found for the expression of genes related to wound remodelling, such as matrix metalloproteinase (Mmp2 and Mmp14) or collagen (Col1a2), angiogenesis (Vefga), cell proliferation (Mki67), growth factors (Egf, Fgf2, Pdgfa) or macrophage polarization (Cd86, Cd163). This suggests that plasma exposure with the doses which are effective to kill bacteria has no harmful effects on a wound healing scenario nor will it promote excessive scar formation.
In conclusion, we have demonstrated that repeated 1 or 2 min air plasma treatment promoted healing of skin wounds in rats, by an improved wound closure in the proliferative phase of the healing. Of note, and similar to many other studies, we used a model of acute and sterile wound repair, which does not imply distinct pathophysiology of impaired healing in chronic and/or contaminated wounds. As NTP has bactericidal effects, its primary role in the wound healing process is to inhibit bacterial infection. In addition, in this study we showed that NTP can also stimulate wound healing by other indirect mechanisms. Overall, our data support a therapeutic use of air NTP for wound healing which is essential for the further development of NTP in clinics.
Conclusions
In this study, we have demonstrated the safe and effective use of non-thermal atmospheric air plasma treatment for acute wound healing, highlighting the favourability of plasma applications for wound therapy. Among the main advantages of NTP treatment are the absence of noticeable side effects and the concomitant activation of pro-inflammatory signalling. A possibility to combine the biological and physical effects triggered by NTP opens a wide range of clinical applications for this technique.
Materials and methods
Physicochemical characterization of the plasma
To produce uniform non-thermal plasma for biological applications, we utilised a single jet NTP system, generating atmospheric pressure air plasma with ion volume density 5 · 1017 m−3, and gas temperature 30–35 °C. During the treatment time Δt = 1 min, the plasma produced a mean ion fluency of 6.4 · 1014 ions cm−2. Detailed characteristics of the system have been published previously10,27,28.
The antibacterial efficacy of air NTP was demonstrated on the Gram-negative (Pseudomonas aeruginosa), and the Gram-positive bacteria (Staphylococcus aureus). The bactericidal efficacy depended on the treatment time, and reached a 99.999% reduction of Gram-positive and a 99.9999% reduction of Gram-negative bacteria after 60 s of plasma exposure (Supporting information Fig. 1).
Wound healing model
All experiments were performed in accordance with the European Communities Council Directive of 22nd September 2010 (2010/63/EU) regarding the use of animals in research and were approved by the Ethics Committee of the Institute of Experimental Medicine, Academy of Sciences of the Czech Republic, in Prague.
Forty one male Wistar rats (18 control animals, 23 plasma treated animals) with body weight in the range of 280–320 g were used in the study.
One day before wounding, the animals were placed under isoflurane anesthesia (2%, Forane, Abbott Laboratories, Abbott Park, IL), and the hair on their backs was removed using an electric shaver and depilatory cream (Weet, Reckitt Benckiser, Czech Republic). The following day, two full-thickness excisions with 8 mm in diameter were created by punch biopsy (Stiefel Laboratories Ltd., Sligo, Ireland) on the rats’ upper back midline, under sterile conditions. The plasma treated wounds were exposed for 1 min (right side) and 2 min (left side) to NTP with a distance of 1 cm from the plasma jet. To reduce pain, caprofen (4.4 mg/kg, Rimadyl, Zoetis, Parsippany, NJ) was injected subcutaneously near the wound area immediately after wounding.
The wounds were then covered with Vaseline Gauzes dressing (Steriwund Ltd., Czech Republic), gauze Mesalt (Mőlnlycke Health Care AB, Gothenburg, Sweden) and fixed with Tegaderm™ (3 M, St. Paul, MN, USA) and a self-adhesive elastic bandage (Idealast-haft, Paul Hartmann AG, Germany), which was enfolded around the animal body, with trimmed holes for the forelimbs. The wounds were exposed to additional plasma treatments on days 1 and 2 after wound generation, with a total of three daily plasma treatments during the experiment. The control animals underwent the same procedure as plasma treated animals, only without exposure of the wound to plasma. The animals were euthanized on days 3, 7 and 14 after the wounding, and skin samples including the wound region were harvested for further assessments.
Wound healing analysis
Digital photographs of the wounds were taken using a digital camera (Canon PowerShot A650IS, Tokyo, Japan) at days 0–3, while nc (control wound) = 18 and np (plasma treated wound) = 23, on days 7 (nc = 14, np = 18), and on days 10 and 14 (nc = 7, np = 8). The surface area of the wound was determined by tracking the wound margins and calculating the wound area using ImageJ software (NIH, Bethesda, MD). The percentage of wound area was calculated as (wound area of measured wound at a given time interval/area of original wound on day 0) ×100.
Histological staining and analysis
The skin samples were fixed in 4% paraformaldehyde (in 0.1 M PBS, pH 7.4) and mounted into paraffin. A series of 5 μm thick paraffin sections were stained with hematoxylin/eosin (H&E) and Masson’s trichrome stain (Sigma-Aldrich, Steinheim, Germany) for histological analysis. To identify macrophages, a mouse monoclonal antibody ED-1directed against CD68 (1:150, Abcam, Cambridge, UK) and AlexaFluor 594-conjugated goat anti-mouse IgG (1:400; Life Technologies, Eugene, OR, USA) secondary antibody were used. The nuclei were visualised using 40, 6-diamidino-2-phenylindole (DAPI) fluorescent dye (Invitrogen, Paisley, UK). Images were acquired by a laser scanning confocal microscope (LSM 510 DUO, Zeiss, Jena, Germany) and Leica microscope (Olympus Optical, Hamburg, Germany).
Quantitative image analysis for collagen deposition was performed on sections stained with Masson’s trichrome stain. Three randomly selected sections from each animal (n = 5) were scanned on the Leica microscope using a 20x objective and used for the analysis. Three photos from each slide were taken in the centre, and the edges of the wound and the relative area of collagen was determined using HistoQuest Analysing Software (TissueGnostics GmbH, Vienna, Austria).
Skin samples stained with Masson’s trichrome were also used for histological assessment of the wound remodelling. The extent of epithelialisation was determined by measuring the linear epithelial gap, characterised as the length of a line segment between the margins of the ulcer. The thickness of the granulation tissue was measured at the wound centre. The wound area was determined as an area of the granulation tissue between the margins of the ulcer.
The number of macrophages was quantified as a fraction (%) of CD68 positive cells in relation to the total cell number of cells determined by DAPI staining in the analysed area. Three randomly selected sections from each animal (n = 5) were scanned on the Leica microscope using a 20x objective and used for the analysis. Three photos from each slide were taken in the centre, and the edges of the wound and analysed using HistoQuest Analysing Software (TissueGnostics GmbH, Vienna, Austria).
Analysis of mRNA expression by quantitative real-time PCR (qPCR)
Changes in the mRNA expression of genes related to inflammation (Il-2, Il-6, Il-10, Nos2, Ptgs2, NFkb , Tgfb1, Ccl3, Ccl5, Cd86, Cd163), oxidative stress (Sod1, Sod2, Gpx1), matrix metalloproteinases (Mmp2, Mmp14), tissue remodelling (Col1a2), growth factors (Egf, Fgf2, Ctgf ), angiogenesis (Vegfa), proliferation (Mki67), and apoptosis (Bax) were studied using quantitative real-time reverse transcription polymerase chain reaction (qPCR) at 3, 7 or 14 days after the wounding (in all groups n = 5). RNA was isolated from tissue sections using the RNeasy Fibrous Tissue Mini Kit (Qiagen, Hilden, Germany), following the manufacturer’s recommendations. RNA amounts were quantified using a spectrophotometer (NanoPhotometer™ P-Class, Munchen, Germany). The isolated RNA was reverse transcribed into cDNA using Transcriptor Universal cDNA Master (Roche) and a thermal cycler (T100™ Thermal Cycler, Bio-Rad, Hercules, CA, USA). The qPCR reactions were performed using cDNA solution, FastStart Universal Probe Master (Roche, Germany) and TagMan® Gene Expression Assays (Supplementary information Table 1, Life Technologies, Carlsbad, CA, USA).
The qPCR was carried out in a final volume of 10 μL containing 75 ng of extracted RNA. Amplification was performed on the real-time PCR cycler (StepOnePlus™, Life Technologies). All amplifications were run under the same cycling conditions: 2 min at 50 °C, 10 min at 95 °C, followed by 40 cycles of 15 s at 95 °C and 1 min at 60 °C. All samples were run in duplicate, and a negative control was included in each array. Relative quantification of gene expression was determined using the ΔΔCt method. Results were analyzed with StepOnePlus® software. The gene expression level was normalized on Gapdh as a reference gene; control samples from the intact animals were used as a calibrator.
Statistical analysis
All data were expressed as mean ± standard error mean (SEM). The statistical significance of differences between the treated groups and the control group was analyzed using one-way ANOVA with Holm-Sidak multiple parameter test (Sigmastat 3.1, Systat Software Inc., San Jose, CA, USA) with a level of p < 0.05 considered statistically significant.
Additional Information
How to cite this article: Kubinova, S. et al. Non-thermal air plasma promotes the healing of acute skin wounds in rats. Sci. Rep. 7, 45183; doi: 10.1038/srep45183 (2017).
Publisher's note: Springer Nature remains neutral with regard to jurisdictional claims in published maps and institutional affiliations.
References
Emmert, S. et al. Atmospheric pressure plasma in dermatology: Ulcus treatment and much more. Clin Plasma Med 1, 24–29 (2013).
Haertel, B., von Woedtke, T., Weltmann, K. D. & Lindequist, U. Non-Thermal Atmospheric-Pressure Plasma Possible Application in Wound Healing. Biomol Ther 22, 477–490 (2014).
Guerrero-Preston, R. et al. Cold atmospheric plasma treatment selectively targets head and neck squamous cell carcinoma cells. Int J Mol Med 34, 941–946 (2014).
Yan, D., Sherman, J. H. & Keidar, M. Cold atmospheric plasma, a novel promising anti-cancer treatment modality. Oncotarget (2016).
Zhitong, C., Xiaoqian, C., Li, L. & Michael, K. Cold atmospheric plasma discharged in water and its potential use in cancer therapy. J Phys D Appl Phys 50, 015208 (2017).
Fridman, A., Chirokov, A. & Gutsol, A. Non-thermal atmospheric pressure discharges. J Phys D Appl Phys 38, R1–R24 (2005).
Tian, W. & Kushner, M. J. Atmospheric pressure dielectric barrier discharges interacting with liquid covered tissue. J Phys D Appl Phys 47 (2014).
De Geyter, N. & Morent, R. Nonthermal Plasma Sterilization of Living and Nonliving Surfaces. Annu Rev Biomed Eng 14, 255–274 (2012).
Lunov, O. et al. Non-thermal plasma mills bacteria: Scanning electron microscopy observations. Appl Physs Lett 106, 053703 (2015).
Lunov, O. et al. The interplay between biological and physical scenarios of bacterial death induced by non-thermal plasma. Biomaterials 82, 71–83 (2016).
Kalghatgi, S. et al. Effects of non-thermal plasma on mammalian cells. Plos One 6, e16270 (2011).
Ahn, H. J. et al. Atmospheric-pressure plasma jet induces apoptosis involving mitochondria via generation of free radicals. PLoS One 6, e28154 (2011).
Ahn, H. J. et al. Targeting cancer cells with reactive oxygen and nitrogen species generated by atmospheric-pressure air plasma. Plos One 9, e86173 (2014).
Dunnill, C. et al. Reactive oxygen species (ROS) and wound healing: the functional role of ROS and emerging ROS-modulating technologies for augmentation of the healing process. Int Wound J (2015).
Kurahashi, T. & Fujii, J. Roles of Antioxidative Enzymes in Wound Healing. J Dev Biol 3, 57 (2015).
Shao, P. L. et al. Enhancement of Wound Healing by Non-Thermal N2/Ar Micro-Plasma Exposure in Mice with Fractional-CO2-Laser-Induced Wounds. PloS one 11, e0156699 (2016).
Arndt, S. et al. Cold atmospheric plasma (CAP) changes gene expression of key molecules of the wound healing machinery and improves wound healing in vitro and in vivo . PLoS One 8, e79325 (2013).
Yu, Y. et al. Non-thermal plasma suppresses bacterial colonization on skin wound and promotes wound healing in mice. J Huazhong Univ Sci Technolog Med Sci 31, 390–394 (2011).
Xu, G. M. et al. Dual effects of atmospheric pressure plasma jet on skin wound healing of mice. Wound Repair Regen 23, 878–884 (2015).
Isbary, G. et al. Successful and safe use of 2 min cold atmospheric argon plasma in chronic wounds: results of a randomized controlled trial. Br J Dermatol 167, 404–410 (2012).
Isbary, G. et al. A first prospective randomized controlled trial to decrease bacterial load using cold atmospheric argon plasma on chronic wounds in patients. Br J Dermatol 163, 78–82 (2010).
Brehmer, F. et al. Alleviation of chronic venous leg ulcers with a hand-held dielectric barrier discharge plasma generator (PlasmaDerm((R)) VU-2010): results of a monocentric, two-armed, open, prospective, randomized and controlled trial (NCT01415622). J Eur Acad Dermatol Venereol 29, 148–155 (2015).
Daeschlein, G. et al. Skin and wound decontamination of multidrug-resistant bacteria by cold atmospheric plasma coagulation. J Dtsch Dermatol Ges 13, 143–150 (2015).
Kalghatgi, S., Friedman, G., Fridman, A. & Clyne, A. M. Endothelial cell proliferation is enhanced by low dose non-thermal plasma through fibroblast growth factor-2 release. Ann Biomed Eng 38, 748–757 (2010).
Gweon, B. et al. Plasma effects on subcellular structures. Appl Phys Lett 96 (2010).
Zhong, S. Y. et al. Surface air plasma-induced cell death and cytokine release of human keratinocytes in the context of psoriasis. Br J Dermatol 174, 542–552 (2016).
Lunov, O. et al. Cell death induced by ozone and various non-thermal plasmas: therapeutic perspectives and limitations. Sci Rep-Uk 4, 7129 (2014).
Lunov, O. et al. Towards the understanding of non-thermal air plasma action: effects on bacteria and fibroblasts. Rsc Adv 6, 25286–25292 (2016).
Reinke, J. M. & Sorg, H. Wound repair and regeneration. Eur Surg Res 49, 35–43 (2012).
Schmidt, A., Bekeschus, S., Wende, K., Vollmar, B. & von Woedtke, T. A cold plasma jet accelerates wound healing in a murine model of full-thickness skin wounds. Exp Dermatol 26, 156–162 (2017).
Luo, J. D. & Chen, A. F. Nitric oxide: a newly discovered function on wound healing. Acta Pharmacol Sin 26, 259–264 (2005).
Luk, P. P., Sinha, S. N. & Lord, R. Upregulation of inducible nitric oxide synthase (iNOS) expression in faster-healing chronic leg ulcers. J Wound Care 14, 373–375, 378–381 (2005).
Perez-Gomez, E. et al. Impaired wound repair in adult endoglin heterozygous mice associated with lower NO bioavailability. J Invest Dermatol 134, 247–255 (2014).
Heuer, K. et al. The topical use of non-thermal dielectric barrier discharge (DBD): Nitric oxide related effects on human skin. Nitric Oxide-Biol Ch 44, 52–60 (2015).
Hsu, Y. C., Hsiao, M., Wang, L. F., Chien, Y. W. & Lee, W. R. Nitric oxide produced by iNOS is associated with collagen synthesis in keloid scar formation. Nitric Oxide-Biol Ch 14, 327–334 (2006).
Acknowledgements
Supported by MEYS of the Czech Republic NPU I: LO1309, EATRIS LM2015064, TA04010449 and the J.E. Purkyne fellowship awarded by the Academy of Sciences of the Czech Republic. We thank Dr. Lucie Svobodova for technical support.
Author information
Authors and Affiliations
Contributions
S.K. designed experiments and interpreted data; K.Z. and L.U. carried out most of experiments; O.L., V.Z. and A.D. provided critical input to the overall research direction; O.C. designed and characterized the low temperature plasma system; S.K. wrote the manuscript with input from all co-authors.
Corresponding author
Ethics declarations
Competing interests
The authors declare no competing financial interests.
Supplementary information
Rights and permissions
This work is licensed under a Creative Commons Attribution 4.0 International License. The images or other third party material in this article are included in the article’s Creative Commons license, unless indicated otherwise in the credit line; if the material is not included under the Creative Commons license, users will need to obtain permission from the license holder to reproduce the material. To view a copy of this license, visit http://creativecommons.org/licenses/by/4.0/
About this article
Cite this article
Kubinova, S., Zaviskova, K., Uherkova, L. et al. Non-thermal air plasma promotes the healing of acute skin wounds in rats. Sci Rep 7, 45183 (2017). https://doi.org/10.1038/srep45183
Received:
Accepted:
Published:
DOI: https://doi.org/10.1038/srep45183
This article is cited by
-
Plasma-activated medium induces apoptosis of oral squamous cell carcinoma through the MAPKs pathway
Scientific Reports (2025)
-
No-ozone cold plasma induces apoptosis in human neuroblastoma cell line via increased intracellular reactive oxygen species (ROS)
BMC Complementary Medicine and Therapies (2024)
-
Realtime RONS monitoring of cold plasma-activated aqueous media based on time-resolved phosphorescence spectroscopy
Scientific Reports (2024)
-
Potential effect of non-thermal plasma for the inhibition of scar formation: a preliminary report
Scientific Reports (2020)
-
Miniature Non-thermal Plasma Induced Cell Cycle Arrest and Apoptosis in Lung Carcinoma Cells
Plasma Chemistry and Plasma Processing (2020)









