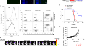
CD19-specific chimeric antigen (CAR)-modified T cells are approved for patients with advanced-stage forms of certain B cell malignancies. However, a subset of patients will have anti-CAR immune responses, leading to a lack of CAR T cell persistence and a rapid loss of any antitumour efficacy. In this Review, the authors describe the extent of anti-CAR immune responses in patients and suggest measures that could be used to better monitor for these events. Additionally, they describe novel approaches to CAR T cell therapy that might reduce the risk of such responses in the future.
- Dimitrios L. Wagner
- Enrico Fritsche
- Mohamed Abou-el-Enein