Filter By:

Journal Check one or more journals to show results from those journals only.

Choose more journals

Article type Check one or more article types to show results from those article types only.
Subject Check one or more subjects to show results from those subjects only.
Date Choose a date option to show results from those dates only.

Custom date range

Clear all filters
Sort by:
Showing 1–50 of 152 results
Advanced filters: Author: Ralf H. Adams Clear advanced filters
  • The role of vascular plasticity in brain function remains poorly understood. Here, the authors demonstrate that a significant portion of blood vessels in the adult brain periodically occlude and regress, a process that is associated with a reduction in neuronal activity.

    • Xiaofei Gao
    • Xing-jun Chen
    • Woo-ping Ge
    ResearchOpen Access
    Nature Communications
    Volume: 16, P: 1-18
  • Bone homeostasis and repair declines with ageing and the mechanisms regulating the relationship between bone growth and blood vessel formation have remained unknown; this mouse study identifies the endothelial cells that promote the formation of new bone, a small microvessel subtype that can be identified by high CD31 and high Emcn expression.

    • Anjali P. Kusumbe
    • Saravana K. Ramasamy
    • Ralf H. Adams
    Research
    Nature
    Volume: 507, P: 323-328
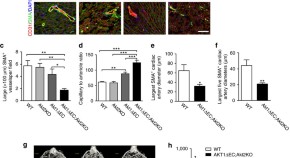
  • The Akt pathway integrates multiple signals, but whether it affects vasculature function is debatable. Here the authors show that Akt pathway shutdown in adult mouse endothelium causes destabilization of vasculature leading to cardiac and retinal dysfunction, due to decreased levels of Jagged1 and impaired Notch signaling.

    • Bethany A. Kerr
    • Xiaoxia Z. West
    • Tatiana V. Byzova
    ResearchOpen Access
    Nature Communications
    Volume: 7, P: 1-18
  • Myocardin-related transcription factors (MRTFs) increase muscle growth and regeneration. Here, Hinkel et al. show that MRTFs also promote microvessel growth and maturation in chronic ischaemic disease of the heart or peripheral muscle by increasing the expression of the pro-angiongenic factors, CCN1 and CCN2.

    • Rabea Hinkel
    • Teresa Trenkwalder
    • Christian Kupatt
    Research
    Nature Communications
    Volume: 5, P: 1-10
  • The formation of new blood vessels requires both polarized cell migration and coordinated control of endothelial cell contacts. Here, Cao and colleagues describe at the sub-cellular level the cytoskeletal and cell junction dynamics regulating these processes upon VEGF-induced cell elongation.

    • Jiahui Cao
    • Manuel Ehling
    • Hans Schnittler
    ResearchOpen Access
    Nature Communications
    Volume: 8, P: 1-20
  • Here they show that ELMO2 is crucial for vascular development, with knockout mice being nonviable due to carotid artery aneurysms. ELMO2 regulates vascular smooth muscle cell behavior, offering insights into VMOS disease and potential treatment strategies.

    • Athira Suresh
    • Kai Kruse
    • Ralf H. Adams
    ResearchOpen Access
    Nature Communications
    Volume: 16, P: 1-20
  • Mohanakrishnan et al. identify a distinct subset of post-arterial capillaries, termed type R. They show that type R capillaries contribute to trabecular bone formation in the diaphysis and respond to anti-osteoporosis treatments.

    • Vishal Mohanakrishnan
    • Kishor K. Sivaraj
    • Ralf H. Adams
    ResearchOpen Access
    Nature Cell Biology
    Volume: 26, P: 2020-2034
  • Arteries are vital blood vessels for our body and their growth and patterning are critical for proper blood flow. Here they use a retina model to show that a balance of EphB4 receptor and ephrin-B2 ligand integrate a well-wired molecular network to control arteriovenous patterning and vascular growth.

    • Jonas Stewen
    • Kai Kruse
    • Mara E. Pitulescu
    ResearchOpen Access
    Nature Communications
    Volume: 15, P: 1-23
  • Pericytes and vascular smooth muscle cells are crucial for functional blood vessels, but the developmental sources of these cells are incompletely understood. Here, the authors show that endocardial endothelial cells give rise to cardiac mural cells, which are controlled by Wnt signalling.

    • Qi Chen
    • Hui Zhang
    • Ralf H. Adams
    ResearchOpen Access
    Nature Communications
    Volume: 7, P: 1-13
  • The sprouting activity of filopodia emerging from endothelial sprouting cells needs to be compensated for in mature stable vessels. Adams and colleagues find that sprouting cells in mouse retinal vasculature show high VEGF uptake and VEGF receptor turnover, both essential for sprouting. These are inhibited by an aPKC-mediated decrease in VEGF receptor endocytosis in mature vessels, through a mechanism implicating clathrin-associated proteins, the transmembrane protein ephrin-B2 and the polarity factor PAR-3.

    • Masanori Nakayama
    • Akiko Nakayama
    • Ralf H. Adams
    Research
    Nature Cell Biology
    Volume: 15, P: 249-260
  • Fractured long bones regenerate through osteo-angiogenic coupling, but how calvarial bone healing occurs is not yet clear. Here they show that regenerating blood vessels separate from co-migrating progenitors in calvarial bones, resulting in osteoblasts mineralizing a previously vascularized lesion.

    • M. Gabriele Bixel
    • Kishor K. Sivaraj
    • Ralf H. Adams
    ResearchOpen Access
    Nature Communications
    Volume: 15, P: 1-22
  • Sivaraj, Majev et al. demonstrate that the inactivation of Lats2 in endothelial cells triggers the upregulation of serum response factor and endothelial-to-mesenchymal transition, leading to myofibroblast formation, bone marrow fibrosis, osteosclerosis, impaired bone marrow function and extramedullary hematopoiesis.

    • Kishor K. Sivaraj
    • Paul-Georg Majev
    • Ralf H. Adams
    ResearchOpen Access
    Nature Cardiovascular Research
    Volume: 3, P: 951-969
  • Obesity leads to pathological expansion of white adipose tissue driving vascular dysfunction. Here, the authors utilize single-cell RNA sequencing to elucidate endothelial heterogeneity and demarcate key differences in obesity-associated vascular alterations in subcutaneous and visceral white adipose tissue.

    • Sana S. Hasan
    • David John
    • Andreas Fischer
    ResearchOpen Access
    Nature Communications
    Volume: 16, P: 1-16
  • Formation of new blood vessels and bone is coupled. Here the authors show that blood flow represents a key regulator of angiogenesis and endothelial Notch signalling in the bone, and that reactivation of Notch signalling in the endothelium of aged mice rejuvenates the bone.

    • Saravana K. Ramasamy
    • Anjali P. Kusumbe
    • Ralf H. Adams
    ResearchOpen Access
    Nature Communications
    Volume: 7, P: 1-13
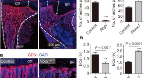
  • Pericytes are perivascular cells essential for blood-brain barrier maintenance. Here Diéguez-Hurtado et al. show that depletion of the transcription factor RBPJ in pericytes affects their molecular identity and disturbs endothelial cell behaviour, inducing the formation of vascular lesions in the brain.

    • Rodrigo Diéguez-Hurtado
    • Katsuhiro Kato
    • Ralf H. Adams
    ResearchOpen Access
    Nature Communications
    Volume: 10, P: 1-19
  • Developmental and regenerative bone formation require the removal of chondrocytes and matrix. Here the authors show that these processes involve mesenchymal stromal cell-derived septoclasts, which disappear after the completion of development but re-emerge during fracture healing.

    • Kishor K. Sivaraj
    • Paul-Georg Majev
    • Ralf H. Adams
    ResearchOpen Access
    Nature Communications
    Volume: 13, P: 1-16
  • Pericytes surround endothelial tubules and help maintain the integrity of blood vessels. Here the authors show that pericytes regulate lung morphogenesis via paracrine signalling controlled by components of the Hippo pathway.

    • Katsuhiro Kato
    • Rodrigo Diéguez-Hurtado
    • Ralf H. Adams
    ResearchOpen Access
    Nature Communications
    Volume: 9, P: 1-14
  • The colonization of bone marrow by haematopoietic stem and progenitor cells is critical for lifelong blood cell formation. Here the authors report distinct features of fetal bone marrow and show that artery-derived signals promote haematopoietic colonization.

    • Yang Liu
    • Qi Chen
    • Ralf H. Adams
    ResearchOpen Access
    Nature Communications
    Volume: 13, P: 1-16
  • Angiogenesis is a complex process that requires coordinated changes in endothelial cell behavior. Here the authors use Ribo-tag and RNA-Seq to determine temporal profiles of transcriptional activity during postnatal retinal angiogenesis, identifying transcriptional regulators of the process.

    • Hyun-Woo Jeong
    • Benjamín Hernández-Rodríguez
    • Ralf H. Adams
    ResearchOpen Access
    Nature Communications
    Volume: 8, P: 1-14
  • Pericytes are essential for the development, maintenance and function of vascular networks. Here, Eilken and colleagues show that expression of the decoy receptor VEGFR1 by pericytes spatially restricts VEGF signalling, thus regulating VEGF-induced endothelial cell sprouting in developing tissues.

    • Hanna M. Eilken
    • Rodrigo Diéguez-Hurtado
    • Ralf H. Adams
    ResearchOpen Access
    Nature Communications
    Volume: 8, P: 1-14
  • The authors present SVclone, a computational method for inferring the cancer cell fraction of structural variants from whole-genome sequencing data.

    • Marek Cmero
    • Ke Yuan
    • Christian von Mering
    ResearchOpen Access
    Nature Communications
    Volume: 11, P: 1-15
  • Integrin-linked kinase (ILK) is an important mediator of integrin signaling. Here Park et al. show that mice with endothelial-specific deletion of Ilk develop vascular defects that resemble familial exudative vitreoretinopathy, and identify mutations in ILK in patients with exudative vitreoretinopathy suggesting a potential role in human pathogenesis.

    • Hongryeol Park
    • Hiroyuki Yamamoto
    • Ralf H. Adams
    ResearchOpen Access
    Nature Communications
    Volume: 10, P: 1-14
  • Pitulescu et al. and Hasan et al. show that Dll4–Notch signalling in endothelial tip cells regulates angiogenesis through control of artery formation, linking sprouting angiogenesis and artery formation.

    • Mara E. Pitulescu
    • Inga Schmidt
    • Ralf H. Adams
    Research
    Nature Cell Biology
    Volume: 19, P: 915-927
  • Whole-genome sequencing data for 2,778 cancer samples from 2,658 unique donors across 38 cancer types is used to reconstruct the evolutionary history of cancer, revealing that driver mutations can precede diagnosis by several years to decades.

    • Moritz Gerstung
    • Clemency Jolly
    • Christian von Mering
    ResearchOpen Access
    Nature
    Volume: 578, P: 122-128
  • The role of integrin β1 in angiogenesis is poorly understood. Here, the authors show that integrin β1 regulates murine angiogenesis and adherens junction integrity by controlling VE-cadherin localization, myosin light chain phosphorylation and the function of the Rap1/MRCK and Rho/Rho-kinase pathways.

    • Hiroyuki Yamamoto
    • Manuel Ehling
    • Ralf H. Adams
    Research
    Nature Communications
    Volume: 6, P: 1-14
  • Apelin is a G protein-coupled receptor ligand that is proteolytically converted into a 13-aa active peptide (A13) involved in a number of physiological processes, including inflammation. Here, the authors demonstrate that A13 reduces the severity of experimental autoimmune encephalitis by modulating leukocyte trafficking and inflammation.

    • Hongryeol Park
    • Jian Song
    • Ralf H. Adams
    ResearchOpen Access
    Nature Communications
    Volume: 15, P: 1-20
  • Cancers evolve as they progress under differing selective pressures. Here, as part of the ICGC/TCGA Pan-Cancer Analysis of Whole Genomes (PCAWG) Consortium, the authors present the method TrackSig the estimates evolutionary trajectories of somatic mutational processes from single bulk tumour data.

    • Yulia Rubanova
    • Ruian Shi
    • Christian von Mering
    ResearchOpen Access
    Nature Communications
    Volume: 11, P: 1-12
  • Langen et al. identify a third capillary endothelial cell subtype, termed type E, that supports embryonic and early postnatal bone formation, and show that endothelial integrin β1 and laminin α5 are required for bone angiogenesis and osteogenesis.

    • Urs H. Langen
    • Mara E. Pitulescu
    • Ralf H. Adams
    Research
    Nature Cell Biology
    Volume: 19, P: 189-201
  • Bone marrow endothelial cells have dual roles in the regulation of haematopoietic stem cell maintenance and in the trafficking of blood cells between the bone marrow and the blood circulatory system; this study shows that these different functions are regulated by distinct types of endothelial blood vessels with different permeability properties, affecting the metabolic state of their neighbouring stem cells.

    • Tomer Itkin
    • Shiri Gur-Cohen
    • Tsvee Lapidot
    Research
    Nature
    Volume: 532, P: 323-328
  • Analyses of 2,658 whole genomes across 38 types of cancer identify the contribution of non-coding point mutations and structural variants to driving cancer.

    • Esther Rheinbay
    • Morten Muhlig Nielsen
    • Christian von Mering
    ResearchOpen Access
    Nature
    Volume: 578, P: 102-111
  • Integrative analyses of transcriptome and whole-genome sequencing data for 1,188 tumours across 27 types of cancer are used to provide a comprehensive catalogue of RNA-level alterations in cancer.

    • Claudia Calabrese
    • Natalie R. Davidson
    • Christian von Mering
    ResearchOpen Access
    Nature
    Volume: 578, P: 129-136
  • The protein ephrin-B2 is known to be upregulated during angiogenesis — the growth of new blood vessels — but its precise function has been unclear. Here it is shown that signalling through ephrin-B2 controls vessel sprouting. Mechanistically, ephrin-B2 seems to function in part by regulating the internalization of vascular endothelial growth factor receptors (VEGFRs). The results indicate that blocking ephrin-B2 signalling might be an alternative to blocking VEGFR function to disrupt angiogenesis in tumours.

    • Yingdi Wang
    • Masanori Nakayama
    • Ralf H. Adams
    Research
    Nature
    Volume: 465, P: 483-486
  • The characterization of 4,645 whole-genome and 19,184 exome sequences, covering most types of cancer, identifies 81 single-base substitution, doublet-base substitution and small-insertion-and-deletion mutational signatures, providing a systematic overview of the mutational processes that contribute to cancer development.

    • Ludmil B. Alexandrov
    • Jaegil Kim
    • Christian von Mering
    ResearchOpen Access
    Nature
    Volume: 578, P: 94-101
  • With the generation of large pan-cancer whole-exome and whole-genome sequencing projects, a question remains about how comparable these datasets are. Here, using The Cancer Genome Atlas samples analysed as part of the Pan-Cancer Analysis of Whole Genomes project, the authors explore the concordance of mutations called by whole exome sequencing and whole genome sequencing techniques.

    • Matthew H. Bailey
    • William U. Meyerson
    • Christian von Mering
    ResearchOpen Access
    Nature Communications
    Volume: 11, P: 1-27
  • The flagship paper of the ICGC/TCGA Pan-Cancer Analysis of Whole Genomes Consortium describes the generation of the integrative analyses of 2,658 cancer whole genomes and their matching normal tissues across 38 tumour types, the structures for international data sharing and standardized analyses, and the main scientific findings from across the consortium studies.

    • Lauri A. Aaltonen
    • Federico Abascal
    • Christian von Mering
    ResearchOpen Access
    Nature
    Volume: 578, P: 82-93
  • Many tumours exhibit hypoxia (low oxygen) and hypoxic tumours often respond poorly to therapy. Here, the authors quantify hypoxia in 1188 tumours from 27 cancer types, showing elevated hypoxia links to increased mutational load, directing evolutionary trajectories.

    • Vinayak Bhandari
    • Constance H. Li
    • Christian von Mering
    ResearchOpen Access
    Nature Communications
    Volume: 11, P: 1-10