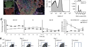
The work of Michael Angelo and colleagues uses multiplexed ion beam imaging (MIBI) to localize and visualize protein expression in a manner analogous to immunohistochemistry (IHC) while circumventing some of the limitations of conventional IHC with clinical samples. MIBI uses secondary ion mass spectrometry to image antibodies tagged with isotopically pure elemental metal reporters, expanding the number of targets that can be analyzed simultaneously to about 100. The approach, used here to image breast tumor tissue sections, offers over a five-log dynamic range and compatibility with standard formalin-fixed, paraffin-embedded tissue sections.
- Michael Angelo
- Sean C Bendall
- Garry P Nolan