Abstract
Background:
WFDC1/Prostate stromal 20 (ps20) is a small secreted protein highly expressed within the prostate stroma. WFDC1/ps20 expression is frequently downregulated or lost in prostate cancer (PCa) and ps20 has demonstrated growth-suppressive functions in numerous tumour model systems, although the mechanisms of this phenomenon are not understood.
Methods:
Ps20 was cloned and overexpressed in DU145, PC3, LNCaP and WPMY-1 cells. Cellular growth, cell cycle and apoptosis were characterised. WPMY-1 stromal cells expressing ps20 were characterised by transcriptome microarray and the function of WPMY-1 conditioned media on growth of PCa cell lines was assessed.
Results:
Prostrate stromal 20 expression enhanced the proliferation of LNCaP cells, whereas stromal WPMY-1 cells were inhibited and underwent increased apoptosis. Prostrate stromal 20-expressing WPMY-1 cells secrete a potently proapoptotic conditioned media. Prostrate stromal 20 overexpression upregulates expression of cyclooxygenase-2 (COX-2) in LNCaP and WPMY-1 cells, and induces expression of a growth-suppressive phenotype, which inhibits proliferation of PCa cells by ps20-expressing WPMY-1 conditioned media. This growth suppression was subsequently shown to be dependent on COX-2 function.
Conclusions:
This work posits that expression of ps20 in the prostate stroma can regulate growth of epithelial and other tissues through the prostaglandin synthase pathway, and thereby restricts development and progression of neoplasms. This provides a rational for selective pressure against ps20 expression in tumour- associated stroma.
Similar content being viewed by others
Main
In the healthy adult prostate, stromal tissues secrete the extracellular matrix, which preserves the architecture of the organ, and produce soluble signals to control the growth and differentiation of the epithelial compartment (Cunha et al, 1996; Ressler and Rowley, 2011). Deregulated stroma occurs during carcinogenesis and reciprocal signalling between neoplastic epithelium and the surrounding stromal tissues, leading to the emergence of a ‘reactive stroma’, which coevolves to support the growth, invasion, immune suppression and eventual metastasis of the tumour (Niu and Xia, 2009; Feig et al, 2013). Indeed, elimination of certain stromal compartments is sufficient to induce complete regression of tumours in mice, highlighting the significance of a dysfunctional stroma in tumour growth and survival (Kraman et al, 2010).
Prostrate stromal 20 (ps20) is a 24 kDa secreted protein encoded by the WFDC1 gene. It is part of the WAP domain containing family of proteins consisting of small secreted immunomodulatory factors (Bingle and Vyakarnam, 2008) that are being increasingly recognised as important regulators of cell and tumour growth (Devoogdt et al, 2004; Bouchard et al, 2006; Madar et al, 2009; Clauss et al, 2010). Prostrate stromal 20 was originally isolated from rat mesenchymal urogenital sinus cells by functional inhibition of PC-3 cell growth (Rowley et al, 1995). The WFDC1 gene locus was identified in man at 16q24.3, a region whose loss of heterozygosity is specifically associated with progressive prostate cancer (PCa) (Larsen et al, 2000; Harkonen et al, 2005). Rowley et al, (1995) subsequently identified the loss of ps20 from the stromal compartment as a key difference between healthy specimens and the reactive stroma associated with cancerous prostate samples (McAlhany et al, 2004; Watson et al, 2004). However, ps20-transduced xenografts achieved greater size and vascularity than control tumours in mice (McAlhany et al, 2003), suggesting that the function of ps20 may be tissue-specific.
Numerous other studies have identified a loss or reduction in WFDC1 expression in PCa (Watson et al, 2004) and other cancer types including melanoma (Liu et al, 2008), lung, brain, bladder and fibrosarcomas (Madar et al, 2009). Herein, we investigate the expression of WFDC1/ps20 in PCa, and demonstrate that ps20 expression in WPMY-1 prostate stromal cells exhibits paracrine growth suppression of PCa cells through regulation of cyclooxygenase-2 (COX-2) expression.
Materials and methods
Cell lines
Cell lines PC-3, LNCaP, DU145, PNT-2 and WPMY-1 were purchased from ATCC (Manassas, VA, USA). The 293 and HeLa cells were a gift from Professor Mike Malim (KCL, Department of Infectious Diseases, London, UK). Cells were cultured in DMEM (WPMY-1, 293) or RPMI (PC-3, DU145, LNCaP, HeLa) supplemented with 10% foetal calf serum, 2 mM L-glutamine and antibiotics.
Antibodies and inhibitors
The monoclonal 1G7 anti-ps20 was generated as described previously (Larsen et al, 1998). Polyclonal antibodies 5301 and 650 specific to ps20 were generated by Eurogentec (Liège, Belgium) by inoculation of rabbits with the ps20-derived peptides AEEAGAPGGPRQPRA (aa 48–63) and KNVAEPGRGQQKHFQ (aa 205–220). The cyclooxygenase—2 inhibitor was rofecoxib (Sigma, Poole, UK).
Purification of ps20
HeLa cells were cultured in specialised media (SFM4CHO) and harvested at 72 h. Conditioned media (CM) were concentrated 10-fold using Vivaflow 200 (Sartorius, Goettingen, Germany, 5 kDa MWCO PES) and applied to NHS-activated sepharose column conjugated to anti-ps20 IG7. Prostrate stromal 20 was eluted with 0.1 M glycine (pH 3) and neutralised immediately with 1 M Tris (pH 9).
MTS viability assay
Cells were seeded at 2000 per well in 96-well plates and cultured in the indicated conditions for the 96 h. After this time, 15 μl of Celltitre reagent was added for 1 h and colorimetric reading was taken using a plate reader (Bio-Rad, Hemel Hempstead, UK). Where indicated, data were plotted as a percentage of a triplicate control where cells were cultured in complete media alone.
Cell-cycle analysis
Cells were fixed in 70% EtOH, centrifuged and resuspended in 0.05% Triton-X in PBS+50 μg ml−1 PI+100 μg ml−1 RNaseA at 37 °C for 45 min. Excess buffer was removed following centrifugation and cells were acquired using the FACS Canto II (Becton Dickinson, Oxford, UK).
Annexin V staining
Apoptosis was investigated by staining cells for annexin V expression. Treated cells were harvested from a 48- or 24-well plate and washed in annexin V binding buffer (BioLegend, London, UK) in 5 ml FACS tubes. Annexin V-APC (BioLegend) and PI (Sigma) was added simultaneously and incubated at RT for 30 min. Cells were washed in annexin V binding buffer and acquired using a FACS Canto II (Becton Dickinson).
Ectopic WFDC1 expression
The WFDC1 gene was amplified from HeLa-derived cDNA with specific primers: 5′-GGGAGGAAATGCCTTTAACC-3′ and 5′-TGCTTGCCGTTGCTTTACTG-3′ using a One-Step RT–PCR Kit (Qiagen, Manchester, UK). EcoR1 and Xho1 sites were added through amplification with Taq polymerase (New England Biolabs, Ipswich, MA, USA) using the following primers: fwd, 5′-ATATATACTCGAGGCATGCCTTTCCGGC-3′ and rev, 5′-ATATATGAATTCGCTTACTGAAAGTGCTTCTG-3′. The resulting products were ligated using T4 ligase (NEB) into a restriction-digested MIGR1-EGFP MLV-derived mammalian/retroviral plasmid (a kind gift from Professor Mike Malim). Expression in ps20 constructs in 293 cells was by transfection of 5 × 105 cells in 6-well plates with 4 μg plasmid using polyethylenimine. Media were replaced after 16 h and harvested at 48 h.
Generation of WFDC1 expressing transduced cell lines
Retrovirions were generated as described previously (Lee et al, 2001) by transfection of 293 cells with VSVg, CpG and target EV/ps20FL/TR-MIGR1-EGFP constructs for 48 h and collecting the CM. Target cells (WPMY-1, LNCaP, PC-3 and DU145) were plated to 50% confluency in 6-well plates. Crude CM containing virus was added 1 : 1 with complete media and replaced after 48 h. Cells were then sorted for cells expressing high levels of EGFP using a FACSAria (BD Biosciences, Oxford, UK).
Quantitative real-time–PCR
Total RNA was isolated using Qiagen RNeasy Kit (Qiagen) and reverse transcribed using the High-Capacity Reverse Transcription Kit (Applied Biosystems, Warrington, UK). All target primers were predesigned KiCqStart primers (Sigma). SYBR green reagent (Qiagen), relevant primers and cDNA were combined in 384-well plates in a ratio of 5 : 4 : 2 and amplified on an ABI7400 cycler (Applied Biosystems).
Ps20 ELISA
Plates were coated with anti-ps20 rabbit polyclonal antibody at 8 μg ml−1 overnight and blocked with 1% BSA. One hundred microlitres of samples were incubated for 2 h. A standard of known concentration was prepared from ps20-GST (Proteintech, Manchester, UK). Detection was with 1G7 conjugated to horseradish peroxide at 3.7 μg ml−1 for 2 h. Substrate buffer (Sigma fast OPD) was added and reading was performed at A490 nm using a colorimetric plate reader (Bio-Rad).
Western blotting
Reduced samples were run on 12% NuPage Bis-Tris gels (Life Technologies, Paisley, UK). Protein was transferred to nitrocellulose membranes and blocked using 5% milk. Primary (1/500) and secondary (anti-rabbit 1/2000) antibodies were incubated simultaneously overnight at 4 °C, followed by the addition of HRP substrate (Thermo Scientific, Life Technologies) and acquisition using the Imagequant system (GE Healthcare, Amersham, UK).
Microarray
Five hundred nanograms of total RNA was reverse transcribed using oligodT primer tagged to T7 promoter sequence and converted to double-stranded cDNA in the same reaction. The cDNA was converted to cRNA in the in vitro transcription step using T7 RNA polymerase enzyme and Cy3 dye was incorporated into the newly synthesised strands. Six hundred nanograms of labelled cRNA were hybridised on the array (Agilent 8 × 60K GE Human array). Normalisation and analysis was performed using the GeneSpring GX version 12.0 software (Agilent, Cheadle, UK).
Results
WFDC1 expression is downregulated in PCa
WFDC1/ps20 was shown to be downregulated in cancers including PCa (Watson et al, 2004; Madar et al, 2009), suggesting a putative role as a tumour-suppressive factor. We investigated the expression of WFDC1 in PCa using online genomic databases (Rhodes et al, 2004). We found that WFDC1 was significantly decreased in clinical tumour samples relative to normal prostate tissues in all but one study (Figure 1A). Furthermore, double WFDC1 deletions were found in 6.7% of prostate tumours (9.6–0.9% in individual studies) (Figure 1B). We then sought to confirm the site of WFDC1 expression using a previously performed microarray analysis of expression profiles in different prostate cell types (Oudes et al, 2006). WFDC1 was highly expressed in fibromuscular stromal cells but not in secretory epithelial, basal or endothelial cells, confirming previous immunohistochemical analyses (McAlhany et al, 2003) (Figure 1C). Using qPCR we found that WFDC1 expression was extremely low in all prostate-derived cells, while fellow WAP family protein SLPI was 2–3 logs higher in all cells tested except WPMY-1 (Figure 1D).
WFDC1 expression in the healthy and cancerous prostate. (A) WFDC1 expression is reduced in prostate cancer. The oncomine database was queried for the expression of WFDC1 in healthy control samples (HC) vs adenocarcinoma samples (prostate cancer (PCa)) from seven data sets (named) and the collated total data set. The bars represent 25–75% interval of normalised WFDC1 expression levels in each group. The deviation lines represent 10–90%. (B) Plot shows the frequency of deep WFDC1 deletions from seven data sets and the mean. (C) Data show the expression of WFDC1 in the four predominant cell types in the prostate. Data were mined from microarray performed previously by Oudes et al (2006), wherein cell suspensions was prepared from radical prostatectomies (n=5) and magnetic-activated cell sorting (MACS) sorted according to the expression of integrin β4, (basal) dipeptidyl peptidase IV (luminal secretory), integrin α1 (stromal fibromuscular) and platelet endothelial cell adhesion molecule-1 (PECAM-1) (endothelial) as described therein. (D) Quantitative PCR (qPCR) was used to assess WFDC1 and SLPI expression in commonly studied PCa-derived cell lines and HeLa. *P<0.05 and ***P<0.0001 by unpaired T-test (A, two-tailed; C, one-tailed). NS, nonsignificant.
Expression of WFDC1/ps20
Two WFDC1 mRNA species are expressed in HeLa cells (Supplementary Figures 1a and b), a full-length (660 bp) transcript and a truncated (576 bp) transcript in which exon 3 is absent. Both have been identified previously in PCa cell lines (Watson et al, 2004). Purification of ps20 from HeLa cell CM resulted in two discreet protein species with intact N and C termini (Supplementary Figure 1c), strongly implying that the second ‘truncated’ WFDC1 mRNA is translated and expressed. We cloned both WFDC1 mRNA species and produced stably transduced PCa and WPMY-1 cell lines expressing empty vector (EV), ps20 full-length (ps20FL) or truncated ps20 (ps20TR). In all transduced cell lines, ps20 expression was seen at comparable levels to HeLa and both ps20 protein species resolved at their predicted MW by western blot (Supplementary Figures 1d and e).
Ectopic expression of ps20 inhibits growth and induces apoptosis in a cell-specific manner
Despite secreting high levels of ps20, no growth inhibition was seen in PC-3 or DU145 cell lines (Figures 2A and B). However, WPMY-1 stromal cells secreting both ps20FL and ps20TR had reduced proliferation relative to the control EV line (Figure 2C). In contrast, expression of ps20FL increased proliferation of LNCaP cells (Figure 2D). The WPMY-1 and LNCaP growth increase/decrease was confirmed by cell counting of seven passages of the transduced WPMY-1 cells (Supplementary Figures 2a and b). Cell-cycle analysis of transduced WPMY-1 cell lines indicated that in cells expressing ps20FL, a significantly smaller proportion of cells were in the G2 and S phase of the cell cycle (Figure 2E), whereas the opposite was true for LNCaP cells expressing both ps20FL and ps20TR (Figure 2F). WPMY-1 cells expressing both ps20FL and ps20TR had a significantly increased percentage of apoptotic cells at 48 h relative to the EV cells that was more pronounced when cultured in serum-free media, presumably because of the absence of growth and survival factors contained in FCS (Figure 2G). Prostrate stromal 20 had no effect on the levels of LNCaP cells undergoing apoptosis (Figure 2H).
Expression of prostrate stromal 20 (ps20) induces opposing effects on stromal- and tumour-derived prostate cancer (PCa) cells. (A–D) PC-3 (A), DU145 (B) or WPMY-1 (C) and LNCaP (D) cells transduced to express ps20FL or ps20TR were assessed for proliferation over time using MTS viability assay. (E and F) Transduced WPMY-1 (E) or LNCaP (F) cells were treated with RNAse and cell cycle staging was elucidated by propidium iodide (PI) staining followed by Watson analysis on FlowJo. (G and H) Transduced WPMY-1 (G) or LNCaP (H) cells were stained with PI and annexin V and cells were analysed using FACS to enumerate the percentage of cells undergoing apoptosis. Means and s.e.m.s of three experiments. *P<0.05, **P<0.01 and ***P<0.001 by Student’s T-test.
CM from WPMY-1 cells expressing ps20 has broad growth inhibitory effects
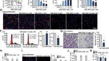
As ps20 expression is reduced in PCa (Figure 1A) and the associated stroma (McAlhany et al, 2004), we hypothesised that stromal ps20 may be a paracrine regulator of growth and a barrier in the development of prostate neoplasms. Conditioned media from WPMY-1 cells expressing EV, ps20FL or ps20TR potently inhibited growth of PCa cell lines (Figures 3A–C) but, interestingly, not HeLa cells (not shown). Furthermore, ps20 WMPY-1 media conditioned for 72 h also inhibited growth when added back onto WPMY-1 cells (Figure 3D). We failed to observe any specific growth suppression of PCa cell lines treated with CM from 293 cells expressing ps20 species, despite having a ps20 concentration 2 logs higher than transduced WPMY-1 lines (Supplementary Figures 3a–d), suggesting that ps20 is not directly inducing the observed growth suppression. Prostrate stromal 20 expressing WPMY-1 CM significantly increased annexin V staining (Figures 3E–H), suggesting that a paracrine-induced increase in PCa cell apoptosis is occuring. Little to no effect on the cell cycle was observed with the same treatment (not shown).
Conditioned media from WPMY-1 cells expressing prostrate stromal 20 (ps20) inhibits growth and induces apoptosis in of prostate cancer (PCa) cells. (A–D) Conditioned media taken from transduced WPMY-1 following 72 h in culture was titrated onto PC-3 (A), DU145 (B), LNCaP (C) and WPMY-1 (D) cells and cultured for 96 h. Viability was measured by MTS viability assay and plotted as a percentage of cells grown in complete media only. (E–H) DU145 (E and F) or PC3 (G and H) cells were cultured in WPMY-1 CM (three different batches) for 48 h and then stained with propidium iodide (PI) and annexin V to enumerate the percentage of cells undergoing apoptosis. Representative plots (E–G) and means and s.e.m. of three experiments (F and G) are shown. *P<0.05 by Student’s T-test.
Ps20 does not mediate growth suppression directly
Given that CM from 293 cells expressing ps20 was unable to specifically suppress the proliferation of PCa cell lines (Supplementary Figure 3), we used beads coated with anti-ps20 antibody to deplete ps20 from the WPMY-1 CM. Conditioned media from ps20FL- and ps20TR-expressing WPMY-1 cells was successfully ps20 depleted to the background level (Figure 4A); however, this did not have any demonstrable effect on the ability of ps20-transduced WPMY-1 CM to inhibit proliferation (Figure 4B), suggesting that ps20 is not mediating this effect directly. To exclude the possibility that the WPMY-1 cells were not mediating paracrine growth suppression by depleting the CM of vital nutrients, we treated PC-3 and DU145 cells with transduced WPMY-1 CM, which had been boiled for 20 min. Boiling completely abrogated the suppressive phenotype, suggesting that it was mediated by a factor that can be denatured by heat, such as a protein or lipid (Figures 4C and D).
Suppression of PCa cell growth by WPMY-1 CM is not mediated directly by ps20. (A) Conditioned media from transduced WPMY-1 cells was incubated overnight with beads conjugated to anti-ps20 ab1G7 or a control antibody overnight and assayed by ps20 enzyme-linked immunosorbent assay (ELISA). (B) Prostrate stromal 20 depleted or control transduced WPMY-1 CM was titrated onto WPMY-1 cells and cultured for 96 h followed by MTS viability assay. (C and D) WPMY-1 CM was then subjected to 20 min boiling at 95 °C before addition to either DU145 (C) or PC-3 (D) cells for 96 h followed by readout by the addition of MTS viability assay.
Ps20 expression regulates expression of numerous secreted factors including PTGS-2/COX-2
We sought to identify the differences in gene expression in WPMY-1 cells expressing ps20 species relative to EV controls. Transcriptome analysis of two passages each of WPMY-1EV, WPMY-1-ps20FL and WPMY-1-ps20TR cells showed significant overlap in both upregulated and downregulated transcripts between ps20FL and ps20TR cells (Supplementary Figures 4a–c) and subsequent pathway analysis revealed that ps20 altered the expression of a number of cytokine/chemokine pathways, metabolic pathways and cell adhesion pathways (Supplementary Figure 4d). We mined the data specifically for differentially expressed soluble factors (Table 1). Factors with published antiproliferative effects that were upregulated were SerpinF1 (pigment epithelium-derived factor) (Becerra and Notario, 2013) and IL-32 (Joosten et al, 2013). Interleukin-8, on the other hand, can stimulate the growth of PCa epithelium (Waugh and Wilson, 2008). Last, we observed a marked increase in the expression of PTGS2, which encodes a prostaglandin synthase, COX-2, an enzyme responsible for metabolising arachidonic acid into prostaglandin H2 (PGH2), which has diverse roles in the control of cellular growth, including inhibiting proliferation and the induction of apoptosis (Chaffer et al, 2006).
Expression changes of targets of interests were verified on transduced WPMY-1 cells by qPCR. In all cases upregulation was observed to a lesser extent in the ps20TR-expressing cells than on those expressing ps20FL (Figure 5A), mirroring the intermediate growth-suppressive phenotype observed in ps20TR-expressing WPMY-1 cells relative to ps20FL. Notably, we also observed upregulation of PTGS-2 in LNCaP cells, suggesting ps20 is able to regulate PTGS2 expression in different cell types (Figure 5B).
WPMY-1 cells cultured in the presence of COX-2 inhibitor do not produce growth-suppressive CM
Cyclooxygenase-2 is an inducible enzyme, which results in the production of downstream prostanoids including PGD2 and 15d-PGJ2. 15d-PGJ2 is present in the prostate and seminal fluid (Tokugawa et al, 1998; Jowsey et al, 2003) and prostate stromal-derived 15d-PGJ2 has been shown to inhibit the growth and induce apoptosis of PCa cells (Kim et al, 2005; Nakamura et al, 2013). We used a highly specific COX-2 inhibitor, rofecoxib (Ehrich et al, 1999), to produce WPMY-1 CM in which the COX-2 pathway was inhibited. Figures 6A and B shows PC-3 and DU145 cells cultured in ps20-transduced WPMY-1 CM produced in the presence of rofecoxib, or DMSO. We showed that ps20-transduced WPMY-1 CM is no longer highly suppressive when cultured in the presence of the COX-2 inhibitor. When added to DU145 cells, suppression is relieved to the level observed with WPMY-1-EV control CM, while on PC-3 cells the abrogation of suppression was less complete, but still pronounced. This strongly suggests that activation of the prostaglandin pathway by COX-2 is responsible for ps20-driven growth suppression exhibited by ps20-expressing WPMY-1 CM. To control for nonspecific effects of the COX-2 inhibitor on the proliferation of cells. We cultured PC-3, WPMY-1 and DU145 cells in complete media containing rofecoxib, or the same volume of DMSO (Figure 6C). Both DMSO and rofecoxib demonstrated a slight increase in cell proliferation, especially when added to WPMY-1 cells, presumably due to inhibition of background COX-2 activity. There was no growth suppression observed in any cell line tested, indicating that the effect of COX-2 suppression in Figures 6A and B is specific.
Inhibition of COX-2 abrogates ps20-dependent growth suppression of PCa cells. (A and B) Conditioned media from transduced WPMY-1 cells cultured for 72 h in the presence of COX-2 inhibitor (rofecoxib, 50 μ M) or dimethyl sulphoxide (DMSO) was added to DU145 cells (A, 70% CM) or PC-3 cells (B, 90% CM), respectively. Cells were cultured for 96 h and growth measured by MTS viability assay. Data represent the mean and s.e.m. of three independent experiments with different batches of CM. (C) PC-3, DU145 or WPMY-1 cells were treated with complete media, DMSO or COX-2 inhibitor (rofecoxib 50 μ M) for 72 h before the addition of MTS viability assay. *P<0.05 and **P<0.01 by Student's t-test.
Discussion
We sought to characterise, express and functionally elucidate the role of stromally derived ps20 in PCa through a series of in vitro assays. We found WFDC1 to be downregulated in PCa and the WFDC1 locus to be frequently deleted in tumours, and nor was a significant expression of ps20 observed in any PCa cell line tested. This is in line with the study by Madar et al (2009) who found that WFDC1 is absent or downregulated in tumours and in highly proliferative and cancer-associated cells. Despite their highly proliferative nature, we observed the expression and secretion of two isoforms of ps20 in HeLa cells, which corresponded to those previously identified by our lab in CD4 T cells (Alvarez et al, 2008) and in PCa lines by others (Watson et al, 2004). Furthermore, by probing with C- and N-terminal ps20 antibodies, we show for the first time the secretion of a lower molecular weight ps20 species corresponding to the smaller ‘truncated’ ps20 mRNA species, with an exon 3, 28-amino-acid deletion.
We failed to observe ps20-dependent growth inhibition of either PC-3, or indeed in DU145 cells, in contradiction to previous work using soluble rat ps20 (Rowley et al, 1995), suggesting that human and rat ps20 may have different functions, or that soluble ps20 requires specific biochemical processing to induce direct growth inhibition. Prostrate stromal 20 expression enhanced the proliferation of LNCaP cells and, in contrast, inhibited growth of WPMY-1 stromal cells by inducing apoptosis, suggesting the producer and/or the target cell is significant with regard to the effect of ps20 expression.
We then sought to model the expression of ps20 in healthy prostate stroma through the expression and collection of CM from WPMY-1 cells expressing ps20FL and ps20TR species, or an EV control. Potent growth inhibition of numerous PCa cell lines was induced by CM from WPMY-1 cells expressing ps20, which was caused by induction of apoptosis. Subsequent depletion of ps20 from the highly suppressive WPMY-1 CM strongly suggested that this growth inhibitory and proapoptotic phenotype was mediated indirectly, likely through ps20-dependent regulation of one or more paracrine effector molecules in WPMY-1 cells. Microarray analysis of transduced WPMY-1 cell lines identified numerous secreted targets upregulated in WPMY-1 cells. However, most notably, PTGS-2, which encodes the enzyme COX-2, was upregulated by WFDC1 expression in LNCaP and WPMY-1 cells. Addition of the highly specific inhibitor of COX-2 (rofecoxib) to WPMY-1 cell cultures before transfer of media onto PCa cells confirmed that the growth-suppressive effect of ps20-expressing WPMY-1 cells was dependent on COX-2.
Cyclooxygenase-2 lies at the start of the prostanoid pathway, converting arachidonic acid to PGH2. Further enzymes then catalyse the formation of downstream prostanoids, many of which are known to have potent effects of cellular growth such as PGD2, which is found in the seminal fluid (Tokugawa et al, 1998). PGD2 is spontaneously dehydrated into 15-deoxy-D12–14-PGJ2, which has been shown to be a potent inhibitor of PCa cell proliferation (Chaffer et al, 2006; Nagata et al, 2008). Although we did not observe any 15-deoxy-D12–14-PGJ2 in CM from ps20-expressing cells (not has been shown), there are numerous prostanoids and other mediators downstream of COX-2, which may be able to induce proapoptotic effects.
We hypothesise that where ps20 is expressed in the healthy prostate stroma, it acts to induce COX-2 expression and regulate the growth-suppressive and proapoptotic environment, placing a restraint on epithelial growth preventing the emergence of neoplastic tissue. Furthermore, we propose that the loss of ps20 expression in tumours demonstrated previously (McAlhany et al, 2004; Watson et al, 2004; Madar et al, 2009) is driven by selective pressure on the tumours to escape this mechanism of growth suppression. Further experiments are required to confirm the exact mechanism of COX-2-dependent suppression induced by ps20 expression. It will be important to elucidate (i) how ps20 expression is regulated, (ii) the mechanisms by which ps20 expression is suppressed in cancer and (iii) how ps20 regulates the expression of COX-2.
Change history
24 May 2016
This paper was modified 12 months after initial publication to switch to Creative Commons licence terms, as noted at publication
References
Alvarez R, Reading J, King DF, Hayes M, Easterbrook P, Farzaneh F, Ressler S, Yang F, Rowley D, Vyakarnam A (2008) WFDC1/ps20 is a novel innate immunomodulatory signature protein of human immunodeficiency virus (HIV)-permissive CD4+ CD45RO+ memory T cells that promotes infection by upregulating CD54 integrin expression and is elevated in HIV type 1 infection. J Virol 82: 471–486.
Becerra SP, Notario V (2013) The effects of PEDF on cancer biology: mechanisms of action and therapeutic potential. Nat Rev Cancer 13: 258–271.
Bingle CD, Vyakarnam A (2008) Novel innate immune functions of the whey acidic protein family. Trends Immunol 29: 444–453.
Bouchard D, Morisset D, Bourbonnais Y, Tremblay GM (2006) Proteins with whey-acidic-protein motifs and cancer. Lancet Oncol 7: 167–174.
Chaffer CL, Thomas DM, Thompson EW, Williams ED (2006) PPARgamma-independent induction of growth arrest and apoptosis in prostate and bladder carcinoma. BMC Cancer 6: 53.
Clauss A, Ng V, Liu J, Piao H, Russo M, Vena N, Sheng Q, Hirsch MS, Bonome T, Matulonis U, Ligon AH, Birrer MJ, Drapkin R (2010) Overexpression of elafin in ovarian carcinoma is driven by genomic gains and activation of the nuclear factor kappaB pathway and is associated with poor overall survival. Neoplasia 12: 161–172.
Cunha GR, Hayward SW, Dahiya R, Foster BA (1996) Smooth muscle–epithelial interactions in normal and neoplastic prostatic development. Acta Anat (Basel) 155: 63–72.
Devoogdt N, Revets H, Ghassabeh GH, de Baetselier P (2004) Secretory leukocyte protease inhibitor in cancer development. Ann NY Acad Sci 1028: 380–389.
Ehrich EW, Dallob A, de Lepeleire I, Van Hecken A, Riendeau D, Yuan W, Porras A, Wittreich J, Seibold JR, de Schepper P, Mehlisch DR, Gertz BJ (1999) Characterization of rofecoxib as a cyclooxygenase-2 isoform inhibitor and demonstration of analgesia in the dental pain model. Clin Pharmacol Ther 65: 336–347.
Feig C, Jones JO, Kraman M, Wells RJ, DEonarine A, Chan DS, Connell CM, Roberts EW, Zhao Q, Caballero OL, Teichmann SA, Janowitz T, Jodrell DI, Tuveson DA, Fearon DT (2013) Targeting CXCL12 from FAP-expressing carcinoma-associated fibroblasts synergizes with anti-PD-L1 immunotherapy in pancreatic cancer. Proc Natl Acad Sci USA 110: 20212–20217.
Harkonen P, Kyllonen AP, Nordling S, Vihko P (2005) Loss of heterozygosity in chromosomal region 16q24.3 associated with progression of prostate cancer. Prostate 62: 267–274.
Joosten LA, Heinhuis B, Netea MG, Dinarello CA (2013) Novel insights into the biology of interleukin-32. Cell Mol Life Sci 70: 3883–3892.
Jowsey IR, Murdock PR, Moore GB, Murphy GJ, Smith SA, Hayes JD (2003) Prostaglandin D2 synthase enzymes and PPARgamma are co-expressed in mouse 3T3-L1 adipocytes and human tissues. Prostaglandins Other Lipid Mediat 70: 267–284.
Kim J, Yang P, Suraokar M, Sabichi AL, Llansa ND, Mendoza G, Subbarayan V, Logothetis CJ, Newman RA, Lippman SM, Menter DG (2005) Suppression of prostate tumor cell growth by stromal cell prostaglandin D synthase-derived products. Cancer Res 65: 6189–6198.
Kraman M, Bambrough PJ, Arnold JN, Roberts EW, Magiera L, Jones JO, Gopinathan A, Tuveson DA, Fearon DT (2010) Suppression of antitumor immunity by stromal cells expressing fibroblast activation protein-alpha. Science 330: 827–830.
Larsen M, Ressler SJ, Gerdes MJ, Lu B, Byron M, Lawrence JB, Rowley DR (2000) The WFDC1 gene encoding ps20 localizes to 16q24, a region of LOH in multiple cancers. Mamm Genome 11: 767–773.
Larsen M, Ressler SJ, Lu B, Gerdes MJ, Mcbride L, Dang TD, Rowley DT (1998) Molecular cloning and expression of ps20 growth inhibitor. A novel WAP-type ‘four-disulfide core’ domain protein expressed in smooth muscle. J Biol Chem 273: 4574–4584.
Lee B, Leslie G, Soilleux E, O’Doherty U, Baik S, Levroney E, Flummerfelt K, Swiggard W, Coleman N, Malim M, Doms RW (2001) cis Expression of DC-SIGN allows for more efficient entry of human and simian immunodeficiency viruses via CD4 and a coreceptor. J Virol 75: 12028–12038.
Liu S, Ren S, Howell P, Fodstad O, Riker AI (2008) Identification of novel epigenetically modified genes in human melanoma via promoter methylation gene profiling. Pigment Cell Melanoma Res 21: 545–558.
Madar S, Brosh R, Buganim Y, Ezra O, Goldstein I, Solomon H, Kogan I, Goldfinger N, Klocker H, Rotter V (2009) Modulated expression of WFDC1 during carcinogenesis and cellular senescence. Carcinogenesis 30: 20–27.
Mcalhany SJ, Ayala GE, Frolov A, Ressler SJ, Wheeler TM, Watson JE, Collins C, Rowley DR (2004) Decreased stromal expression and increased epithelial expression of WFDC1/ps20 in prostate cancer is associated with reduced recurrence-free survival. Prostate 61: 182–191.
Mcalhany SJ, Ressler SJ, Larsen M, Tuxhorn JA, Yang F, Dang TD, Rowley DR (2003) Promotion of angiogenesis by ps20 in the differential reactive stroma prostate cancer xenograft model. Cancer Res 63: 5859–5865.
Nagata D, Yoshihiro H, Nakanishi M, Naruyama H, Okada S, Ando R, Tozawa K, Kohri K (2008) Peroxisome proliferator-activated receptor-gamma and growth inhibition by its ligands in prostate cancer. Cancer Detect Prev 32: 259–266.
Nakamura M, Tsumura H, Satoh T, Matsumoto K, Maruyama H, Majima M, Kitasato H (2013) Tumor apoptosis in prostate cancer by PGD(2) and its metabolite 15d-PGJ(2) in murine model. Biomed Pharmacother 67: 66–71.
Niu YN, Xia SJ (2009) Stroma–epithelium crosstalk in prostate cancer. Asian J Androl 11: 28–35.
Oudes AJ, Campbell DS, Sorensen CM, Walashek LS, True LD, Liu AY (2006) Transcriptomes of human prostate cells. BMC Genomics 7: 92.
Ressler SJ, Rowley DR (2011) The WFDC1 gene: role in wound response and tissue homoeostasis. Biochem Soc Trans 39: 1455–1459.
Rhodes DR, Yu J, Shanker K, Deshpande N, Varambally R, Ghosh D, Barrette T, Pandey A, Chinnaiyan AM (2004) ONCOMINE: a cancer microarray database and integrated data-mining platform. Neoplasia 6: 1–6.
Rowley DR, Dang TD, Larsen M, Gerdes MJ, Mcbride L, Lu B (1995) Purification of a novel protein (ps20) from urogenital sinus mesenchymal cells with growth inhibitory properties in vitro. J Biol Chem 270: 22058–22065.
Tokugawa Y, Kunishige I, Kubota Y, Shimoya K, Nobunaga T, Kimura T, Saji F, Murata Y, Eguchi N, Oda H, Urade Y, Hayaishi O (1998) Lipocalin-type prostaglandin D synthase in human male reproductive organs and seminal plasma. Biol Reprod 58: 600–607.
Watson JE, Kamkar S, James K, Kowbel D, Andaya A, Paris PL, Simko J, Carroll P, Mcalhany S, Rowley D, Collins C (2004) Molecular analysis of WFDC1/ps20 gene in prostate cancer. Prostate 61: 192–199.
Waugh DJ, Wilson C (2008) The interleukin-8 pathway in cancer. Clin Cancer Res 14: 6735–6741.
Acknowledgements
This work was partly funded by a Heathside Trust grant to PD, a International Consortium for Novel Antiviral Grant to AV and by a DBT, India, Ramalingaswamy Fellowship to AV.
Author contributions
OJH, AV, RAG and CG conceived the project, OJH performed the experimental work, microarrays were done by NS and team, bioinformatic analysis was carried out by SNR, SN and SS.
This work is published under the standard license to publish agreement. After 12 months the work will become freely available and the license terms will switch to a Creative Commons Attribution-NonCommercial-Share Alike 4.0 Unported License.
Author information
Authors and Affiliations
Corresponding authors
Ethics declarations
Competing interests
The authors declare no conflict of interest.
Additional information
This work is published under the standard license to publish agreement. After 12 months the work will become freely available and the license terms will switch to a Creative Commons Attribution-NonCommercial-Share Alike 4.0 Unported License.
Supplementary Information accompanies this paper on British Journal of Cancer website
Rights and permissions
From twelve months after its original publication, this work is licensed under the Creative Commons Attribution-NonCommercial-Share Alike 4.0 Unported License. To view a copy of this license, visit http://creativecommons.org/licenses/by-nc-sa/4.0/
About this article
Cite this article
Hickman, O., Smith, R., Dasgupta, P. et al. Expression of two WFDC1/ps20 isoforms in prostate stromal cells induces paracrine apoptosis through regulation of PTGS2/COX-2. Br J Cancer 114, 1235–1242 (2016). https://doi.org/10.1038/bjc.2016.91
Received:
Revised:
Accepted:
Published:
Issue date:
DOI: https://doi.org/10.1038/bjc.2016.91