Abstract
Lipid mediators influence immunity in myriad ways. For example, circulating sphingosine-1-phosphate (S1P) is a key regulator of lymphocyte egress1,2. Although the majority of plasma S1P is bound to apolipoprotein M (ApoM) in the high-density lipoprotein (HDL) particle3, the immunological functions of the ApoM–S1P complex are unknown. Here we show that ApoM–S1P is dispensable for lymphocyte trafficking yet restrains lymphopoiesis by activating the S1P1 receptor on bone marrow lymphocyte progenitors. Mice that lacked ApoM (Apom−/−) had increased proliferation of Lin−Sca-1+cKit+ haematopoietic progenitor cells (LSKs) and common lymphoid progenitors (CLPs) in bone marrow. Pharmacological activation or genetic overexpression of S1P1 suppressed LSK and CLP cell proliferation in vivo. ApoM was stably associated with bone marrow CLPs, which showed active S1P1 signalling in vivo4. Moreover, ApoM-bound S1P, but not albumin-bound S1P, inhibited lymphopoiesis in vitro. Upon immune stimulation, Apom−/− mice developed more severe experimental autoimmune encephalomyelitis5, characterized by increased lymphocytes in the central nervous system and breakdown of the blood–brain barrier. Thus, the ApoM–S1P–S1P1 signalling axis restrains the lymphocyte compartment and, subsequently, adaptive immune responses. Unique biological functions imparted by specific S1P chaperones could be exploited for novel therapeutic opportunities.
This is a preview of subscription content, access via your institution
Access options
Subscribe to this journal
Receive 51 print issues and online access
$199.00 per year
only $3.90 per issue
Buy this article
- Purchase on SpringerLink
- Instant access to the full article PDF.
USD 39.95
Prices may be subject to local taxes which are calculated during checkout




Similar content being viewed by others
References
Cyster, J. G. & Schwab, S. R. Sphingosine-1-phosphate and lymphocyte egress from lymphoid organs. Annu. Rev. Immunol. 30, 69–94 (2012).
Schwab, S. R. et al. Lymphocyte sequestration through S1P lyase inhibition and disruption of S1P gradients. Science 309, 1735–1739 (2005).
Christoffersen, C. et al. Endothelium-protective sphingosine-1-phosphate provided by HDL-associated apolipoprotein M. Proc. Natl Acad. Sci. USA 108, 9613–9618 (2011).
Kono, M. et al. Sphingosine-1-phosphate receptor 1 reporter mice reveal receptor activation sites in vivo. J. Clin. Invest. 124, 2076–2086 (2014).
Furlan, R., Cuomo, C. & Martino, G. Animal models of multiple sclerosis. Methods Mol. Biol. 549, 157–173 (2009).
Hannun, Y. A. & Obeid, L. M. Principles of bioactive lipid signalling: lessons from sphingolipids. Nature Rev. Mol. Cell Biol. 9, 139–150 (2008).
Chun, J., Hla, T., Lynch, K. R., Spiegel, S. & Moolenaar, W. H. International Union of Basic and Clinical Pharmacology. LXXVIII. Lysophospholipid receptor nomenclature. Pharmacol. Rev. 62, 579–587 (2010).
Faber, K., Axler, O., Dahlbäck, B. & Nielsen, L. B. Characterization of ApoM in normal and genetically modified mice. J. Lipid Res. 45, 1272–1278 (2004).
Christoffersen, C. et al. Isolation and characterization of human apolipoprotein M-containing lipoproteins. J. Lipid Res. 47, 1833–1843 (2006).
Kimura, T. et al. Sphingosine 1-phosphate may be a major component of plasma lipoproteins responsible for the cytoprotective actions in human umbilical vein endothelial cells. J. Biol. Chem. 276, 31780–31785 (2001).
Allende, M. L., Dreier, J. L., Mandala, S. & Proia, R. L. Expression of the sphingosine 1-phosphate receptor, S1P1, on T-cells controls thymic emigration. J. Biol. Chem. 279, 15396–15401 (2004).
Brinkmann, V. et al. Fingolimod (FTY720): discovery and development of an oral drug to treat multiple sclerosis. Nature Rev. Drug Discov. 9, 883–897 (2010).
Garris, C. S. et al. Defective sphingosine 1-phosphate receptor 1 (S1P1) phosphorylation exacerbates TH17-mediated autoimmune neuroinflammation. Nature Immunol. 14, 1166–1172 (2013).
Liu, G., Yang, K., Burns, S., Shrestha, S. & Chi, H. The S1P1 mTOR axis directs the reciprocal differentiation of TH1 and Treg cells. Nature Immunol. 11, 1047–1056 (2010).
Jung, B. et al. Flow-regulated endothelial S1P receptor-1 signaling sustains vascular development. Dev. Cell 23, 600–610 (2012).
Jo, E. et al. S1P1-selective in vivo-active agonists from high-throughput screening: off-the-shelf chemical probes of receptor interactions, signaling, and fate. Chem. Biol. 12, 703–715 (2005).
Thangada, S. et al. Cell-surface residence of sphingosine 1-phosphate receptor 1 on lymphocytes determines lymphocyte egress kinetics. J. Exp. Med. 207, 1475–1483 (2010).
Yvan-Charvet, L. et al. ATP-binding cassette transporters and HDL suppress hematopoietic stem cell proliferation. Science 328, 1689–1693 (2010).
Massberg, S. et al. Immunosurveillance by hematopoietic progenitor cells trafficking through blood, lymph, and peripheral tissues. Cell 131, 994–1008 (2007).
Kondo, M., Weissman, I. L. & Akashi, K. Identification of clonogenic common lymphoid progenitors in mouse bone marrow. Cell 91, 661–672 (1997).
Beck, T. C., Gomes, A. C., Cyster, J. G. & Pereira, J. P. CXCR4 and a cell-extrinsic mechanism control immature B lymphocyte egress from bone marrow. J. Exp. Med. (2014).
Westerterp, M. et al. Regulation of hematopoietic stem and progenitor cell mobilization by cholesterol efflux pathways. Cell Stem Cell 11, 195–206 (2012).
Armstrong, A. J., Gebre, A. K., Parks, J. S. & Hedrick, C. C. ATP-binding cassette transporter G1 negatively regulates thymocyte and peripheral lymphocyte proliferation. J. Immunol. 184, 173–183 (2010).
Feng, H. et al. Deficiency of scavenger receptor BI leads to impaired lymphocyte homeostasis and autoimmune disorders in mice. Arterioscler. Thromb. Vasc. Biol. 31, 2543–2551 (2011).
Mazzucchelli, R. & Durum, S. K. Interleukin-7 receptor expression: intelligent design. Nature Rev. Immunol. 7, 144–154 (2007).
Clark, M. R., Mandal, M., Ochiai, K. & Singh, H. Orchestrating B cell lymphopoiesis through interplay of IL-7 receptor and pre-B cell receptor signalling. Nature Rev. Immunol. 14, 69–80 (2014).
Oo, M. L. et al. Engagement of S1P1-degradative mechanisms leads to vascular leak in mice. J. Clin. Invest. 121, 2290–2300 (2011).
Weinstock-Guttman, B. et al. Serum lipid profiles are associated with disability and MRI outcomes in multiple sclerosis. J. Neuroinflammation 8, 127 (2011).
Weinstock-Guttman, B., Zivadinov, R. & Ramanathan, M. Inter-dependence of vitamin D levels with serum lipid profiles in multiple sclerosis. J. Neurol. Sci. 311, 86–91 (2011).
Choi, J. W. et al. FTY720 (fingolimod) efficacy in an animal model of multiple sclerosis requires astrocyte sphingosine 1-phosphate receptor 1 (S1P1) modulation. Proc. Natl Acad. Sci. USA 108, 751–756 (2011).
Christoffersen, C. et al. Effect of apolipoprotein M on high density lipoprotein metabolism and atherosclerosis in low density lipoprotein receptor knock-out mice. J. Biol. Chem. 283, 1839–1847 (2008).
Pitulescu, M. E., Schmidt, I., Benedito, R. & Adams, R. H. Inducible gene targeting in the neonatal vasculature and analysis of retinal angiogenesis in mice. Nature Protocols 5, 1518–1534 (2010).
Matloubian, M. et al. Lymphocyte egress from thymus and peripheral lymphoid organs is dependent on S1P receptor 1. Nature 427, 355–360 (2004).
Kalaitzidis, D. & Neel, B. G. Flow-cytometric phosphoprotein analysis reveals agonist and temporal differences in responses of murine hematopoietic stem/progenitor cells. PLoS ONE 3, e3776 (2008).
Ding, L. & Morrison, S. J. Haematopoietic stem cells and early lymphoid progenitors occupy distinct bone marrow niches. Nature 495, 231–235 (2013).
Akashi, K., Traver, D., Miyamoto, T. & Weissman, I. L. A clonogenic common myeloid progenitor that gives rise to all myeloid lineages. Nature 404, 193–197 (2000).
Passegué, E., Wagers, A. J., Giuriato, S., Anderson, W. C. & Weissman, I. L. Global analysis of proliferation and cell cycle gene expression in the regulation of hematopoietic stem and progenitor cell fates. J. Exp. Med. 202, 1599–1611 (2005).
Krutzik, P. O., Clutter, M. R. & Nolan, G. P. Coordinate analysis of murine immune cell surface markers and intracellular phosphoproteins by flow cytometry. J. Immunol. 175, 2357–2365 (2005).
Bielawski, J. et al. Comprehensive quantitative analysis of bioactive sphingolipids by high-performance liquid chromatography-tandem mass spectrometry. Methods Mol. Biol. 579, 443–467 (2009).
Pham, T. H. M., Okada, T., Matloubian, M., Lo, C. G. & Cyster, J. G. S1P1 receptor signaling overrides retention mediated by Gαi-coupled receptors to promote T cell egress. Immunity 28, 122–133 (2008).
Tough, D. F., Sprent, J. & Stephens, G. L. Measurement of T and B cell turnover with bromodeoxyuridine. Curr. Protoc. Immunol. Chapter 4, Unit 4.7. (2007).
Wright, D. E. et al. Cyclophosphamide/granulocyte colony-stimulating factor causes selective mobilization of bone marrow hematopoietic stem cells into the blood after M phase of the cell cycle. Blood 97, 2278–2285 (2001).
Brown, C. R., Blaho, V. A. & Loiacono, C. M. Susceptibility to experimental Lyme arthritis correlates with KC and monocyte chemoattractant protein-1 production in joints and requires neutrophil recruitment via CXCR2. J. Immunol. 171, 893–901 (2003).
Hammad, S. M. et al. Blood sphingolipidomics in healthy humans: impact of sample collection methodology. J. Lipid Res. 51, 3074–3087 (2010).
Hammad, S. M., Al Gadban, M. M., Semler, A. J. & Klein, R. L. Sphingosine 1-phosphate distribution in human plasma: associations with lipid profiles. J. Lipids 2012, 180705 (2012).
Min, J. K., Yoo, H. S., Lee, E. Y., Lee, W. J. & Lee, Y. M. Simultaneous quantitative analysis of sphingoid base 1-phosphates in biological samples by o-phthalaldehyde precolumn derivatization after dephosphorylation with alkaline phosphatase. Anal. Biochem. 303, 167–175 (2002).
Wolfrum, C., Poy, M. N. & Stoffel, M. Apolipoprotein M is required for pre β-HDL formation and cholesterol efflux to HDL and protects against atherosclerosis. Nature Med. 11, 418–422 (2005).
Pino, P. A. & Cardona, A. E. Isolation of brain and spinal cord mononuclear cells using percoll gradients. J. Vis. Exp. (2011).
Acknowledgements
The authors thank C. Nathan, G. Koretzky and R. Nachman for critical comments, C. Christoffersen and L. B. Nielsen for the Apom−/− and APOMTg mice and discussions, V. Brinkmann and Novartis Pharma AG for gifts of FTY720 and AUY954, M. Sanson for help with HDL purification, Y. Huang for help with the EAE model and J. McCormick for assistance with fluorescence-activated cell sorting. V.A.B. is a Leon Levy Research Fellow of the Weill Cornell Medical College Brain and Mind Institute. Research was supported by grants to V.A.B. (National Institutes of Health (NIH) F32 CA14211 and New York Stem Cell Foundation C026878), T.H. (NIH HL67330, HL70694 and HL89934, Fondation Leducq), R.L.P. (Intramural program of the National Institute of Diabetes and Digestive and Kidney Diseases, NIH and Fondation Leducq), M.H. and L.S. (Fondation Leducq), the Lipidomics Shared Resource, Hollings Cancer Center, Medical University of South Carolina (P30 CA138313) and the Lipidomics Core in the SC Lipidomics and Pathobiology COBRE (P20 RR017677).
Author information
Authors and Affiliations
Contributions
V.A.B. designed and performed the experiments, analysed and interpreted data, and wrote the manuscript. S.G., E.E., C.L. and S.L.S. performed experiments and analysed data. L.S. and M.H.H. contributed to EAE studies. R.L.P. and M.K. contributed to the reporter mouse studies. T.H. supervised the overall project, designed experiments, interpreted data, and wrote the manuscript. All authors read and commented on the manuscript.
Corresponding author
Ethics declarations
Competing interests
The authors declare no competing financial interests.
Extended data figures and tables
Extended Data Figure 1 Blood and lymph ApoM and albumin in wild-type and Apom−/− mice and blood cell numbers in S1pr1 global and ECKO mice.
a, Concentrations of blood and lymph S1P were determined by liquid chromatography tandem mass spectrometry (LC-MS/MS). Bars represent means ± s.d. n = 4 as described in Methods. WT, wild type. b, Western blots of ApoA1 and ApoM in lymph of wild-type mice. One microlitre of wild-type blood plasma was serially diluted 1:1, and 1 µl of diluted lymph plasma from 5 animals was analysed for ApoA1 and ApoM protein levels. c, Determination by enzyme-linked immunosorbent assay (ELISA) of albumin concentrations in the blood and lymph of wild-type or Apom−/− (KO) mice. Bars are mean ± s.d. Wild type, n = 5; Apom−/−, n = 7. d, Quantification of CD4+, CD8+ and CD19+ cells in the blood of wild-type, S1pr1fl/fl Rosa26-Cre-ERT2 (global) or S1pr1fl/fl Cdh5-Cre-ERT2 (ECKO) mice. Bars are mean ± s.d. Wild type, n = 5; global or ECKO, n = 6. *P < 0.05, **P < 0.005, as compared to wild-type values.
Extended Data Figure 2 Cell populations of the lymph node, thymus and spleen in Apom−/− and wild-type mice.
a, Quantification of CD4+, CD8+ and CD19+ cells in two brachial and two inguinal lymph nodes combined. Data are compiled from five experiments. b, Quantitation of CD4+ single-positive (SP), CD8+ single-positive, CD4+CD8+ double-positive (DP), and total CD4−CD8− double-negative (DN) cells in thymuses of wild-type or Apom−/− mice. Data are compiled from three experiments. c, Quantitation of CD4+, CD8+ and CD19+ cells in spleens of wild-type or Apom−/− mice. Data are compiled from three experiments. a–c, Bars represent means and circles represent values obtained from individual mice. *P < 0.05. d, Total spleen weights (grams of wet weight) from wild-type or Apom−/− mice. n = 6. Bars represent means ± s.d.
Extended Data Figure 3 Surface expression of the maturation markers CD62L and CD69 and lymph node egress are unchanged in Apom−/− mice.
a–c, Surface expression of the lymphocyte maturation markers CD62L and CD69 was determined by flow cytometry and representative histograms are shown of staining by lymph node cells (a), thymocytes (b) or splenocytes (c) quantified in Extended Data Fig. 2 from wild-type (WT; red) and Apom−/− (blue) mice. d, Percentage of CD4+, CD8+ and CD19+ cells remaining in brachial and inguinal lymph nodes 14 h after administration of alpha-4 and alpha-L integrin-blocking antibodies. Circles represent mean value acquired from three mice in independent experiments; bars represent means.
Extended Data Figure 4 ApoM expression is not required for the lymphopenia response to treatment with FTY720 or the S1P1-specific agonists AUY954 and SEW2871.
a–e, Wild-type (WT; red) and Apom−/− (blue) mice were treated with a single dose of FTY720 (0.5 mg kg−1 orally), and samples were collected at 0, 2 or 24 h post-treatment. CD4+, CD8+ and CD19+ cells from blood (a), lymph (b), lymph node (c) and spleen (d), and CD4+ single-positive, CD8+ single-positive, CD4+CD8+ double-positive and CD4−CD8− double-negative cells from the thymus (e) were quantitated by flow cytometry. Symbols represent means ± s.d. and graphs are of data compiled from two experiments. 0 h, n = 5; 2 h, n = 6; 24 h, n = 4. f, g, Wild-type and Apom−/− (KO) mice were treated with AUY954 (AUY; 1 mg kg−1) (f), SEW2871 (SEW; 20 mg kg−1) (g), or respective vehicle controls. Twenty-four hours after treatment, CD4+, CD8+ and CD19+ cells in the blood were quantitated by flow cytometry. Bars represent means ± s.d. n = 4 for all treatment groups and data are representative of two experiments.
Extended Data Figure 5 Multiparameter flow cytometry gating scheme for determination of CLPs and other bone marrow populations.
a, Cells are first gated as Lin− and IL-7Rα+. Cells are then gated by Flt3 (Flk2/CD135) versus IL-7Rα expression, then further gated by cKit versus Sca-1 expression to define CLPs. Representative staining examples of wild-type (WT; top) or Apom−/− (bottom) bone marrow cells are shown. b, c, Representative flow cytometric plot (b) and quantitation (c) of B220+CD11b− and CD11b+B220− cells generated from CLPs in vitro. CLPs, gated according to the gating hierarchy shown in a, were sorted from the bone marrow of wild-type mice and incubated in methylcellulose medium containing growth factors to support both lymphoid and myeloid lineage development. Cells were analysed for B220 and CD11b expression after 12 days of culture. n = 6. d, Per cent BrdU incorporation by LSK cells (left) or CLPs (right) in bone marrow of wild-type (red) or Apom−/− (blue) mice in two independent experiments (A and B). *P < 0.05, **P = 0.006, ***P = 0.0009 versus wild type. Equality of variance was determined by an F test. Bars represent means and circles represent values obtained from individual mice. e, IL-7 protein in bone marrow supernatants from wild-type and Apom−/− mice was quantified by ELISA. n = 6 combined from two studies. Bars represent mean ± s.d. f, Representative histogram of IL-7Rα (CD127) expression on the surface of wild-type (red) or Apom−/− (blue) CLPs. The fluorescence minus one (FMO) control is represented by the grey shaded histogram.
Extended Data Figure 6 Treatment with the S1P1 modulator FTY720 or the S1P1-specific agonist AUY954 suppresses BrdU incorporation by LSK and CLP cells in Apom−/− bone marrow.
a, b, Per cent BrdU incorporation 24 h after treatment with 0.5 mg kg−1 FTY720 (a) or 1.0 mg kg−1 AUY954 (b). a, Wild type, n = 4; Apom−/−, n = 5 for vehicle-treated and wild type, n = 7; Apom−/−, n = 8 for FTY720-treated groups. b, Vehicle-treated, n = 3; AUY954-treated, n = 6. Bars represent means ± s.d. and data are compiled from two experiments. *P < 0.05 versus wild type; †P < 0.05 versus vehicle-treated control.
Extended Data Figure 7 Overexpression of S1P1 results in marked decreases in lymphocyte populations in the thymus and secondary lymphoid organs.
a, Representative flow cytometry plots and quantitative MFI of S1P1 expression by Lin− cells from S1pr1 OE and wild-type (WT) littermates. n = 3. b, Relative expression levels of S1pr1 mRNA in bone marrow cells of S1pr1 OE mice relative to wild-type mice, as determined by multiplex qRT–PCR. c, Representative agarose gel of Cre activation and excision of the floxed stop cassette as assessed by PCR of genomic DNA from bone marrow cells of S1pr1 OE mice, lox/stop/lox littermate, or wild-type littermate. Arrows indicate amplified DNA fragments corresponding to undeleted or deleted segments d–f, Four days after the final dose of tamoxifen, CD4+, CD8+ and CD19+ cells in brachial and inguinal lymph nodes (d) and spleen (e), and thymic CD4+CD8+ double-positive (DP), CD4+ and CD8+ single-positive (CD4 or CD8 SP), total double-negative (DN), and double-negative subpopulations DN2, DN3 and DN4 (f) were quantified by flow cytometry in S1pr1 OE mice and wild-type littermates. Bars represent means ± s.d.; S1pr1 OE, n = 6; wild type, n = 7 and data are compiled from two experiments.
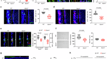
Extended Data Figure 8 GFP expression by bone marrow cells and splenocytes of S1P1 GFP signalling mice and stimulation of Stat5 or Erk1/2 phosphorylation in splenocytes.
a, Relative expression levels of S1pr1 mRNA in LSK and CLP cells from bone marrow, or splenic B or T cells of wild-type mice relative to mouse endothelial cells, as determined by multiplex qRT–PCR. Bars represent means and circles represent values obtained from individual mice. b, Representative histograms of GFP expression by LSK cells from bone marrow of S1P1 GFP signalling mice (S1P1GS; green) or control (black) mice. c, Representative histogram of GFP expression by splenic B cells (CD19+) from S1P1 GFP signalling mice (green) or control (black) mice, demonstrating high in vivo GFP expression. d, Representative immunofluorescence image of IL-7Rα+ cell with CLP morphology from bone marrow of littermate control of S1P1 GFP signalling mice. Cells were subjected to the same selection process before immunofluorescence staining. d–f, IL-7Rα, red; blue, DAPI. e, f, Staining of bone marrow cells from S1P1 GFP signalling mouse littermate controls demonstrates IL-7Rα staining specificity: cells with CLP morphology stained with secondary alone (e) or myeloid cell morphology from bone marrow stained with anti-IL-7Rα (f) exhibit no IL-7Rα positivity. g, p-Stat5 staining after in vitro stimulation of wild-type splenocytes with IL-7 (10 ng ml−1) for 15 min. CD19+ cells serve as positive controls for p-Stat5 staining. CD11b+ cells serve as negative controls, since they do not have IL-7R and therefore do not respond to IL-7 stimulation with Stat5 phosphorylation. h, p-Erk1/2 staining after in vitro stimulation of wild-type splenocytes with PMA (5 ng ml−1) for 15 min. CD19+ cells serve as positive controls for p-Erk1/2 staining.
Extended Data Figure 9 In vitro lymphopoiesis in the presence of ApoM+HDL generates B cells at different stages of development.
a, Phenotyping of B220+ cell populations generated from wild-type (WT) Lin− bone marrow after 8 days of culture in methylcellulose medium. Initially, cells were gated as B220−, B220+, or B220hi. From populations expressing B220, pro-B cell (Hardy fractions B/C) and pre-B cell (Hardy fraction D) equivalents were identified. Pro-B cells were defined as IL-7Rhi, CD19+, cKit+, CD43+ and IgM−. Pre-B cells were defined as IL-7R+, CD19+, cKit−, CD43− and IgM−/lo. b, Western blot analysis of two batches of mouse HDL (batches n1 and n2) isolated from wild-type or Apom−/− mice showing the absence of contaminating albumin. c, LC-MS/MS analysis of HDL isolated from pooled plasmas of wild-type or Apom−/− mice. *P < 0.05, **P < 0.005. n = 3. dhSph, dihydrosphingosine; dhS1P, dihydro-sphingosine-1-phosphate; Sph, sphingosine.
Extended Data Figure 10 Background fluorescence and vascular permeability analysis in brain, spinal cord, and lung.
a, Representative photographs of auto-fluorescence in whole brains or spinal cord in wild-type mice at day (d)0 or day 8 after MOG35–55 immunization. ‘No rhodamine’ denotes tissues from animals that were not injected with TMR–dextran. b, Representative photograph of whole brain 16 h after TMR injection of a mouse injected with pertussis toxin (PTX) alone, without accompanying MOG35–55 immunization. c, Pulmonary vascular permeability as determined by Evans blue dye extravasation in wild-type (WT), Apom−/− and S1P1 ECKO mice. Bars represent means and circles represent values from individual animals. **P < 0.005, ****P < 0.0001, as compared to wild-type controls.
Rights and permissions
About this article
Cite this article
Blaho, V., Galvani, S., Engelbrecht, E. et al. HDL-bound sphingosine-1-phosphate restrains lymphopoiesis and neuroinflammation. Nature 523, 342–346 (2015). https://doi.org/10.1038/nature14462
Received:
Accepted:
Published:
Issue date:
DOI: https://doi.org/10.1038/nature14462
This article is cited by
-
Hyperlipidemia in immune thrombocytopenia: a retrospective study
Thrombosis Journal (2023)
-
Proteomic analysis of vitreal exosomes in patients with proliferative diabetic retinopathy
Eye (2023)
-
Sphingosine 1-phosphate receptor-targeted therapeutics in rheumatic diseases
Nature Reviews Rheumatology (2022)
-
Sphingolipids as Regulators of Neuro-Inflammation and NADPH Oxidase 2
NeuroMolecular Medicine (2021)
-
Sphingosine 1 phosphate receptor-1 (S1P1) promotes tumor-associated regulatory T cell expansion: leading to poor survival in bladder cancer
Cell Death & Disease (2019)


