Abstract
Myelin is synthesized as a multilamellar membrane, but the mechanisms of membrane turnover are unknown. We found that myelin pieces were gradually released from aging myelin sheaths and were subsequently cleared by microglia. Myelin fragmentation increased with age and led to the formation of insoluble, lipofuscin-like lysosomal inclusions in microglia. Thus, age-related myelin fragmentation is substantial, leading to lysosomal storage and contributing to microglial senescence and immune dysfunction in aging.
This is a preview of subscription content, access via your institution
Access options
Subscribe to this journal
Receive 12 print issues and online access
$259.00 per year
only $21.58 per issue
Buy this article
- Purchase on SpringerLink
- Instant access to the full article PDF.
USD 39.95
Prices may be subject to local taxes which are calculated during checkout



Similar content being viewed by others
Accession codes
References
Nave, K.A. & Werner, H.B. Annu. Rev. Cell Dev. Biol. 30, 503–533 (2014).
Toyama, B.H. et al. Cell 154, 971–982 (2013).
Yeung, M.S. et al. Cell 159, 766–774 (2014).
Hildebrand, C., Remahl, S., Persson, H. & Bjartmar, C. Prog. Neurobiol. 40, 319–384 (1993).
Peters, A. J. Neurocytol. 31, 581–593 (2002).
Bartzokis, G. Neurobiol. Aging 25, 5–18; author reply 49–62 (2004).
Young, K.M. et al. Neuron 77, 873–885 (2013).
Hanisch, U.K. & Kettenmann, H. Nat. Neurosci. 10, 1387–1394 (2007).
Aguzzi, A., Barres, B.A. & Bennett, M.L. Science 339, 156–161 (2013).
Prinz, M., Priller, J., Sisodia, S.S. & Ransohoff, R.M. Nat. Neurosci. 14, 1227–1235 (2011).
Mouton, P.R. et al. Brain Res. 956, 30–35 (2002).
Poliani, P.L. et al. J. Clin. Invest. 125, 2161–2170 (2015).
Hoyos, H.C. et al. Neurobiol. Dis. 62, 441–455 (2014).
Streit, W.J., Xue, Q.S., Tischer, J. & Bechmann, I. Acta Neuropathol. Commun. 2, 142 (2014).
Sierra, A., Gottfried-Blackmore, A.C., McEwen, B.S. & Bulloch, K. Glia 55, 412–424 (2007).
Yona, S. et al. Immunity 38, 79–91 (2013).
Goldmann, T. et al. Nat. Neurosci. 16, 1618–1626 (2013).
Grabert, K. et al. Nat. Neurosci. 19, 504–516 (2016).
Hickman, S.E. et al. Nat. Neurosci. 16, 1896–1905 (2013).
Readhead, C., Schneider, A., Griffiths, I. & Nave, K.A. Neuron 12, 583–595 (1994).
Roy, S.G., Stevens, M.W., So, L. & Edinger, A.L. Autophagy 9, 1009–1023 (2013).
Jung, S. et al. Mol. Cell. Biol. 20, 4106–4114 (2000).
Schnell, S.A., Staines, W.A. & Wessendorf, M.W. J. Histochem. Cytochem. 47, 719–730 (1999).
Möbius, W. et al. Methods Cell Biol. 96, 475–512 (2010).
Snaidero, N. et al. Cell 156, 277–290 (2014).
Nukina, N. & Ihara, Y. J. Biochem. 98, 1715–1718 (1985).
Larocca, J.N. & Norton, W.T. Curr. Protoc. Cell Biol. 3, 3.25 (2007).
Masuch, A., Shieh, C.H., van Rooijen, N., van Calker, D. & Biber, K. Glia 64, 76–89 (2016).
Hellwig, S. et al. Sci. Rep. 5, 14624 (2015).
Acknowledgements
We thank K.-A. Nave for providing PLP transgenic mice and W. Möbius for electron microscopy support, which was financed by an ERC Advanced Investigator Grant (Axoglia). The work was supported grants from the German Research Foundation (FOR-1756, SFB-TRR43 and SyNergy Excellence Cluster to M.S.; RO 4076/3-1 and RO 4076/5-1 to M.R.; FOR-1336 and BI 668/5-1 to K.B.), an ERC-Consolidator Grant (to M.S.) and the Tschira-Stiftung (to M.S.). N.K. is a recipient of a Marie-Curie fellowship from the INSENS/ FP7-PEOPLE-2013 (607616) framework.
Author information
Authors and Affiliations
Contributions
S.S. and M.S. conceived the project, designed experiments and wrote the manuscript. S.S., N.K., N.S., and S.B. carried our experiments, S.S., N.K., N.S., S.B., K.B., S.Y., A.L.E., S.J., M.J.R., and M.S. analyzed the data. M.S. supervised the project.
Corresponding author
Ethics declarations
Competing interests
The authors declare no competing financial interests.
Integrated supplementary information
Supplementary Figure 1 Quantification of myelin fragments in the aging brain
(a) Electron microscopy on corpus callosum is shown for a 18-month-old wild type mice. Myelin fragments (arrows) were detected in extracellular space (a), attached to axon, (b) and in the cell (c). Myelin fragments were quantified in 7 and 18-month-o-ld mice (n=3 mice per group, mean +/- s.d., **P= 0.0256, t=6.019, df=2, Student's two-tailed t test). Quantification of myelin fragments attached to axons in 6, 12 and 24-month-old wild type mice (n=3 mice per group, mean +/- s.d., one-way ANOVA, **P=0.0024, F=19.47, df=8, followed by Bonferroni’s post hoc test, 6 vs 24: **P=0.0091, t=5.358, and 12 vs 24 months, **P=0.0075, t=5.448). Each dot represents the mean value of 3 brain slices of one mouse. (b) Confocal images and quantification of number of PLP immunoreactive puncta (green) co-localizing with Iba1-positive microglia (red) in 18-month-old wild-type mice (n=3 mice per group, mean +/- s.d., ***P< 0.0001, t=21.85, df=3, Student's two-tailed t test). Analysis of myelin-associated glycoprotein (MAG), which is localized at the inner, adaxonal space, is shown. MAG immunoreactive puncta show no co-localizing with Iba1-positive microglia (red) consistent with our conclusion that myelin fragments pinch off from the outside of the sheaths (n=3 mice per group, mean +/- s.d.). Scale bar: 2 µm.
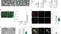
Supplementary Figure 2 Increase in myelin–microglia contact, lysosomal number and size in the white matter of the brain with age
(a) The number of Iba1-positive microglia was quantified in the corpus callosum of 2, 9, 18 and 24 months old mice (n=4 mice per group, mean +/- s.d., Kruskal-Wallis-Test, *P=0.016, Chi-Quadrat=10.385, df=3, followed by Mann Whitney post-hoc test indicates significant difference in 9 vs 24 months, *P=0.0411, in 18 vs 24 months, *P=0.044). Each dot represents the mean value of 3 brain slices per mouse (b) Confocal image of microglia (Iba1, red) and myelin sheaths (MBP, green) in the striatum of 18 month old mice showing the contact of microglia with myelin connected to a sheath. Quantification of microglia cell area in contact with myelin (n=4 mice per group, mean +/- s.d., one-way ANOVA, ***P<0.0001, F=20.24, df=39, followed by Bonferroni’s post hoc test indicates significant difference in 4 vs 9, ***P=0.0001, t=5.334 and in 4 vs 18 months, ***P<0.0001, t=5.968). 30 cells per group of animals were analyzed. Scale bars: 7 µm (overview), 2 µm (Zoom in), 1 µm (clipped 3D). (c) Visualization and quantification of Lamp1 (red) positive microglia (Iba1, green) in wild type mice. Quantification shows % of Lamp1-positive microglia (n=3-4 mice per group, mean +/- SD, one-way ANOVA, ***P=0.0006, F=15.75, df=12). Quantification shows the size of Lamp1-positive lysosomes in microglia in the white and grey matter (n=4 mice per group, mean +/- s.d., two-way ANOVA, brain region effect: ***P<0.0001, F=39.04, followed by Bonferroni’s post hoc test, ***P=0.0006, t=5.180, *P=0.0213, t=3.505). Each dot represents the mean value of 3 brain slices per mouse Scale bars: 20µm. (d) Galectin3/Mac2 staining of brain section of 24-month-old wild type mice. Zoom in show corpus callosum (a), anterior commissure (b) and medial septal nucleus (c) Scale bars: 500µm (overview); 50µm (Zoom in). All images are are representative of three independent experiments.
Supplementary Figure 3 FACS analyses show no differences in macrophage numbers in young and old brains
(a) The FACS plot shows the distribution of the brain mononuclear-phagocyte populations stained for CD11b (Y-Axis) and CD45 (X-Axis) in both 8 weeks old and 22 months old animals. Relative percentage over the total viable cells is reported for CNS-associated macrophages (CD11b+/CD45high, square). (b) Left, The scatter dot-plot shows the percentage of microglia and CNS-associated macrophages in both 8 weeks old and 22 months old animals. No significant difference was observed in microglia and in macrophages number between the two cohorts of animals. (n=7 animals per group, representation of mean value + s.e.m., Microglia in 8 weeks and 22 months: P=0.1136, t=1.707, df=12, Macrophage in 8 weeks vs 22 months: P=0.2037, t=1.334, df=12, Student's two-tailed t test). Right, the scatter dot-plot shows the percentage of splenic macrophages in both 8 weeks old and 22 months old animals. No significant difference has been observed between the two cohorts of animals (n=5 animals per group, representation of mean value + s.e.m. (splenic macrophage in 8 weeks vs 22 months: P= 0.1756, Student's two-tailed t test).
Supplementary Figure 4 Number and volume of lipofuscin inclusions in microglia increases with age
(a) Confocal images showing lipofuscin (grey) and microglia (Iba1, red) in a 18 month old wild type mouse. Scale bar: 20µm. (b) Quantification of lipofuscin volume in µm3 in 2, 9 and 24 month old mice (n=4 mice per group, mean +/- s.d., one-way ANOVA, ***P<0.0001, F=54.62, df=113, followed by Bonferroni’s post hoc test indicates significant difference in 9 vs 24 months, ***P<0.0001, t=7.821). (c) Comparison of lipofuscin volume in µm3 in the grey and white matter of 18 and 24 month old mice (n=4 mice per group, mean +/- s.d., two-way ANOVA, brain region effect: **P= 0.0026, F=45.10, followed by Bonferroni’s post hoc test, *P=0.0362, t=3.928, *P=0.0325, t=5.570). Each dot represents the mean value of 40 cells.
Supplementary Figure 5 Myelin uptake results in rapid formation of lipofuscin in microglia
(a) Confocal image of microglia (Iba1, green) with internalized myelin particles (labeled with PKH26, red), which are associated with lipofuscin (grey) in OHSCs 3 days after adding purified myelin membrane. The clipped 3D reconstruction of internalized myelin shows that myelin is partially connected to lipofuscin. (b) Quantification shows percentage of microglia with lipofuscin inclusions in organotypic hippocampal slice cultures (OHSC) 3 days after myelin uptake (n=8-10 slices, mean +/- s.d., **P=0.0073, t=3.737, df=7, Student's two-tailed t test). 8-10 brain slice cultures per group were analyzed. Data are representative of two independent experiments. (c) The Pie chart shows the distribution of lipofuscin (LF) and myelin in microglia. (d) Visualization and quantification of lipofuscin volume in microglia within the corpus callosum of shiverer mice at P25 (n=4 mice per group, mean +/- s.d., *P= 0.0133, t=2.591, df=4 Student's two-tailed t test). Scale bar: 30µm. Each dot represents the mean value of 3 brain slices per mouse.
Supplementary Figure 6 Characterization of conditional Rab7 knockout mice
(a) Strategy for conditional targeting of Rab7 in mice. (b) Timeline diagram for histological analysis of conditional Rab7 knockout mice. (c) Confocal image of cortex of CX3CR1+/CreERT2:Rab7flox/+: tdTomato+ mice is shown. Microglia were visualized with Iba1 in green and the number of Iba1+/tdTomato+ (red) cells were counted one week after tamoxifen injections (for 5 days with 75mg/kg body weight). tdTomato is expressed in more than 90% of the microglia. Scale bar: 300µm. (d) RT-PCR analysis of Rab7 from isolated microglia from Rab7 flox/flox (control) and Rab7flox/flox:CX3CR1+/CreERT2 (Rab7ΔMG) mice. (e) Confocal image of the cortex of control and Rab7ΔMG animals 6 weeks after tamoxifen injections is shown. Arrows point to enlarged lysosomes (Lamp1, red) within microglia (Iba1, green). Scale bar: 20µm. Quantification of number of Lamp1-positive microglia per area (n=4 mice per group, mean +/- s.d., two-way ANOVA, genotype effect: ***P<0.0001, F= 421.5, followed by Bonferroni’s post hoc test, ***P<0.001, *P=0.0425, t=3.115). Each dot represents the mean value of 3 brain slices per mouse.
Supplementary Figure 7 Characterization of microglia phenotype in conditional Rab7 knockout mice
(a) Confocal image showing microglia with shorter and less branched processes in Rab7ΔMG at the age of 10 weeks compared to control mice. Scale bar: 30µm. Quantification of area of microglia processes in µm2 in Rab7ΔMG mice as compared to control (n=3 mice per group, 6 weeks after tamoxifen injection, mean +/- s.d., *P=0.0162, t=2.475, df=2, Student's two-tailed t test). 40 cells per each brain slice were analysed. Each dot represents the mean value of 3 brain slices per mouse (b) To determine the time-course of FITC-Dextran distribution, we performed injections into the cortex of 10 weeks old wild-type mice and the number of FITC-Dextran-positive microglia was determined at different time points post-injection (n=4-5 mice per time point). No decay of FITC-Dextran signal was seen within 96 hours. (c) FITC-Dextran was injected into the cortex (6 and 18 weeks after tamoxifen injection of P21 mice) of Rab7ΔMG and control mice and uptake was assessed 7 hours post-injection. Quantification of FITC-Dextran positive microglia (n=3 mice per group, mean +/- s.d., two-way ANOVA, genotype effect: *P= 0.0192, F=14.37, followed by Bonferroni’s post hoc test, *P=0.0255, t=4.436). (d) Electron microscopic visualization of myelin fragments (arrows) in corpus callosum of 12 month old Rab7ΔMG and control mice (48 weeks after tamoxifen injection) in extracellular space (a), in the cell (b) and attached to axon (c). Quantification of number of extracellular myelin fragments (n=3 mice per group, mean +/- s.d., two-way ANOVA, genotype effect: *P= 0.0175, F=8.425, followed by Bonferroni’s post hoc test, *P<0.05). Each dot represents the mean value of 3 brain slices per mouse.
Supplementary Figure 8 Age-associated immune activation in microglia with lyososomal dysfunction.
(a) Table of the most significantly upregulated pathways in microglia from Rab7ΔMG as compare to wild-type mice; and of upregulated pathways in microglia from aged (15 months old) as compare to young (10 weeks old) mice. (b) Venn diagram showing overlap between upregulated genes in microglia of Rab7ΔMG mice and those upregulated in microglia of aged mice (15 months). Pathway analysis of the common 133 upregulated genes. (c) Analysis of transcripts related to the KEGG pathway – cytokine/cytokine receptor interaction. Venn diagram showing overlap between upregulated genes in microglia of Rab7ΔMG mice and those upregulated in microglia of aged mice (15 months). Table of upregulated genes. (d) Unsupervised hierarchical clustering of all differentially regulated genes identified two clusters. The microglia from the Rab7ΔMG and 15 month old mice group together, whereas the microglia from the Rab7 control animals with the microglia from the 10 week old mice. Scale bar indicates positive and negative z-score values in blue and red as indicated.
Supplementary Figure 9 Characterization of the Pelizaeus-Merzbacher mouse model (PMD)
(a) Staining of brain sections of 2, 7 and 10 month old PMD mice with antibodies against MBP shows the progressive demyelination. Scale bar: 30µm. (b) Immunohistological analysis of Mac2 and MHC-II in 2, 7 and 10 month old PMD mice. Scale bar: 50µm. (c) FITC-Dextran was injected in to the cortex of 7 month old PMD and wild-type mice. Visualization and quantification of FITC-Dextran positive microglia (n=3 mice per group, mean +/- s.d., *P= 0.0465, t=2.148, df=4, Student's two-tailed t test). Scale bar: 20µm. Each dot represents the mean value of 3 brain slices of one mouse (d) Microglia-depleted organotypic hippocampal slice cultures (OHSC) were replenished with microglia purified from wild-type or 8-month-old PMD mice. Quantification of 5-carnoxyfluorescein (5-FAM)-labelled amyloid-β peptide uptake in OHSCs replenished with microglia (Iba, red) from wild-type or 8-month-old PMD mice (n=3 mice per group, mean +/- s.d., *P= 0.0156, t=7.911, df=2 Student's two-tailed t test). Scale bar: 15µm. Each dot represents the mean value of 9-12 brain slice cultures per mouse.
Supplementary information
Supplementary Text and Figures
Supplementary Figures 1–10 (PDF 4724 kb)
Supplementary Table 1
RNA-Seq data (XLSX 118 kb)
Rights and permissions
About this article
Cite this article
Safaiyan, S., Kannaiyan, N., Snaidero, N. et al. Age-related myelin degradation burdens the clearance function of microglia during aging. Nat Neurosci 19, 995–998 (2016). https://doi.org/10.1038/nn.4325
Received:
Accepted:
Published:
Issue date:
DOI: https://doi.org/10.1038/nn.4325
This article is cited by
-
Border-associated macrophages in the central nervous system
Journal of Neuroinflammation (2024)
-
Proteomics of mouse brain endothelium uncovers dysregulation of vesicular transport pathways during aging
Nature Aging (2024)
-
Derailed protein turnover in the aging mammalian brain
Molecular Systems Biology (2024)
-
Florbetapir PET-assessed demyelination is associated with faster tau accumulation in an APOE ε4-dependent manner
European Journal of Nuclear Medicine and Molecular Imaging (2024)
-
Lysosomal acidification dysfunction in microglia: an emerging pathogenic mechanism of neuroinflammation and neurodegeneration
Journal of Neuroinflammation (2023)


