Abstract
Autism Spectrum Disorder (ASD) is a neurodevelopmental condition increasingly linked to microbiota-gut-brain axis dysregulation, yet the causal microbial mediators and molecular mechanisms remain elusive. Based on our previously published ASD cohort, we discovered that depletion of Lactobacillus species in children with ASD correlates with exacerbated gastrointestinal symptoms and social deficits. Maternal immune activation (MIA) during pregnancy has been established as a critical environmental risk factor for ASD. Furthermore, in the MIA-induced ASD mouse model, we demonstrated that supplementation with Lactiplantibacillus plantarum, or its derived sodium benzoate (NaB), mitigates gut dysbiosis, alleviates deficits of social behavior, glutamate-glutamine levels, and neuronal activity in autistic mice. Single-cell RNA sequencing revealed that NaB restored the genes expression, like Cxcl16, in astrocytes of autistic mice, which is linked to glutamate metabolic activity between neurons and astrocytes. Further, we demonstrated that astrocytes-specific Cxcl16 knock-in hippocampus bypassed microbiota effects to restore social memory in autistic mice. Recent investigations have established NaB as key mediator of histone lysine benzoylation (Kbz), primarily through its role in generating benzoyl-CoA, the essential substrate for this epigenetic modification. Mechanistically, through integrating RNA-seq and Cut & Tag analysis, our findings revealed that NaB boosts Cxcl16 gene expression in astrocytes, possibly by increasing H3K27 benzoylation binding at enhancer regions. This highlights the therapeutic potential of probiotics-derived NaB for ASD and uncovers a novel epigenetic mechanism within the microbiota-gut-brain axis.
Similar content being viewed by others

Introduction
Autism Spectrum Disorder (ASD) is a severe neurodevelopmental disorder characterized by deficits in social communication and social interaction, as well as restricted and repetitive patterns of behavior [1]. Notably, a considerable number of children with ASD also suffer gastrointestinal symptoms such as diarrhea, constipation, and gastrointestinal hypersensitivity [2]. In recent years, the prevalence of ASD has been on the rise; however, the underlying pathogenesis remains poorly understood. As a result, the development of targeted pharmacological interventions faces substantial obstacles.
Considerable evidence suggests that ASD is influenced by a combination of genetic and environmental factors. Environmental factors implicated in the development of ASD encompass gestational obesity, drug abuse, exposure to toxic chemicals, and maternal immune status [3,4,5]. Growing evidence indicates that gut microbiota, as the body’s largest internal environment, plays a pivotal role in human health and the progression of diseases, including ASD. Our team, along with others, has demonstrated that the composition of the gut microbiota in children with ASD differs significantly from that of typically developing children, and these differences are associated with alterations in microbial-related metabolic activity [6, 7]. Although gut microbiota-derived metabolites are known to interact with the central nervous system (CNS) through neurotransmitters, the vagal nerve, and immune pathways, the potential mechanism underlying their involvement in ASD remains largely unknown.
Emerging evidence shows that gut microbiota-derived metabolites are involved in epigenetic modifications, which exert effects beyond the gastrointestinal tract, potentially influencing host behavior. For example, Wang et al. reported that key butyrate-producing bacteria, traditionally recognized for their role in nourishing enterocytes and altering immune cell repertoires within the gut, can also impact social dominance by modulating histone deacetylase 2 (HDAC2) in the medial prefrontal cortex [8]. Several probiotics, such as Lactobacillus reuteri [9], have been shown to ameliorate defects of social behavior in ASD mouse models. However, there is currently limited evidence elucidating the mechanisms by which host epigenetic modifications are influenced by probiotic-derived metabolites, particularly in the context of the improvement of autism-like behavior.
We recently found that colonization of the gut by probiotics, represented by Lactobacillus, is correlated with behavioral improvement in a large cohort of individuals with ASD [7]. Accordingly, we evaluated the therapeutic efficacy of two interventions in a polyinosinic:polycytidylic acid (poly I:C)-induced maternal immune activation (MIA) model of ASD: (1) a specific strain of Lactobacillus species, Lactiplantibacillus plantarum, and (2) sodium benzoate (NaB)—the sodium salt of benzoic acid, a metabolite produced by this bacterial strain. Our results revealed that both L. plantarum and NaB, effectively alleviated intestinal dysfunction and reduced ASD-like behavioral abnormalities in this model. Subsequently, we provided novel insights into the mechanisms by which metabolites derived from gut microbiota modulate autism-like behaviors through the microbiota-gut-brain axis, specifically via histone lysine benzoylation in astrocytes.
Materials and methods
The analysis of relationship between microbial enzyme functions and ASD symptoms
Data from the ASD cohort (accession number, CRA001746) [10] was enrolled, quality assessment was performed using FastQC (v0.12.1) [11], the adaptor and low-quality reads were filtered out and removed using Trimmomatic (v0.39) [12]. Contaminating reads were removed using Bowtie2 (2.3.5.1) [13]. HUMAnN 3.6.1 [14] was used for the microbial functional annotation. Connections between microbial enzyme function abundance and ASD symptom scales were analyzed with ANOVA with effects from host gender, height, weight, etc. excluded.
Microbial network analysis
The change of microbial relationship between groups was analyzed by PM2RA (Profile monitoring for microbial relationship alteration) [15] for the 16S rRNA sequences of ASD cohorts (accession number CNP0001512) [7]. The functional abundance of the gut microbiome was predicted by PICRUSt2 v2.4.1 [16]. The gut-brain module abundance and gut metabolic modules were annotated by GBM and GMM [17, 18], and clr transformation was performed before statistical analysis.
CXCL16 expression in the ASD cohort
The expression levels of CXCL16 in astrocytes were obtained from a single-cell RNAseq dataset (SRA accession number PRJNA434002). CXCL16 expression in astrocytes was assessed by the Wilcox rank sum test. GSEA analyses were performed on glutamate and glutamine-related biological processes (curated from the Molecular Signatures Database (MSigDB)) to determine if Glu/Gln metabolism was significantly affected in astrocytes and excitatory/cortical neurons from patients with ASD.
Bacterial strain and AAV vectors
The isolation and identification of Lactiplantibacillus plantarum L168 have been described in our previous study [19, 20]. The adenovirus particles rAAV-GFaABC1D-Cxcl16-P2A-mCherry-WPRE-SV40pA, rAAV-GFaABC1D-mCherry-WPRE-SV40pA, rAAV-GFaABC1D-mCherry-5’miR-30a-shRNA1 (Cxcl16)-3’miR-30a-WPREs, rAAV-GFaABC1D-mCherry-5’miR-30a-shRNA1 (scramble)-3’miR-30a-WPREs, and rAAV-hSyn-GCaMp6s-WPRE-hGHpA were provided by Brain VTA (Wuhan, China).
Generation of animals
The animal core facility of Nanjing Medical University approved all animal experiments (Ethics No. IACUC-2108008). All methods were performed in accordance with the relevant guidelines and regulations. The maternal immune activation model was established as previous study [21]. On the 12.5th day, the pregnant dam was randomly assigned to receive intraperitoneal injections of poly (I: C) potassium salt (Sigma Aldrich, P9852) at 20 mg/kg or an equal volume of PBS as control. Postweaning male offspring were randomly assigned to receive 2×10^9 CFU L. plantarum [20], 5 mg/ml sodium benzoate (NaB) [22], or PBS for 4 weeks.
Behavior experiment preparation
8-12-week-old C57BL/6 male offsprings were selected for the behavioral test. Mice were habituated to the test room in their cages for 1 h before the test. All behavioral experiments were performed between 9:00 a.m. and 6:00 p.m. Experimental mice with limb injuries or severe stress (e.g., severe emaciation, lethargy) will be excluded from the analysis. The detailed behavior, including three-chamber sociability and marble-burying test are shown in Supplemental method.
Stereotaxic injection and optical fiber implantation
Coordinates used for the hippocampus were bregma −1.5 mm, lateral +/- 2.0 mm, and dura −2.0 mm. For optical fiber implantation, a ceramic ferrule with an optical fiber (Thinker, Tech, Nanjing, China) was implanted 0.5 mm above the position of injection.
The measurement of benzoate level in brain tissue
For the content of benzoate in the brain tissue, flash-frozen brain tissues were collected, prechilled methanol was added, after 1 min of vortexing, the homogenate was ultrasonicated in an ice bath for 15 min, and then centrifuged at 12000 rpm at 4°C for 15 min. The supernatant was collected, lyophilized, and a targeted metabolomics assay for benzoate was performed on an AB Sciex QTRAP 5500 mass spectrometer (Analysis Center of Nanjing Medical University).
Primary cultures of astrocytes
Primary astrocytes were isolated from neonatal male mice as previously described [23]. For NaB treatment, astrocytes were treated with different concentrations of NaB according to a previous study [24, 25]. For virus infection, the multiplicity of infection (MOI) value was 10^5. A subsequent experiment was conducted 3 to 5 days post-infection.
Primary cultures of neurons
Primary neuron cultures were prepared from the brains of 0-day-old male C57BL/6 mice. The coculture of neurons and astrocytes was performed according to a published method [23].
Intestinal permeability test
In vivo, intestinal permeability was evaluated as described previously [26]. Simply, the male offspring were fasted for 4 h and then given 600 mg/kg 4 kDa FITC-dextran (Sigma Aldrich, 46944) by gavage. 4 h later, the serum samples were collected, and the fluorescence intensity was measured at 521 nm using a microplate reader.
Western blotting, Real-time quantitative PCR, immunofluorescence, and RNA-sequencing were performed as the Supplementary method
Single-Cell RNA Sequencing and analysis
The hippocampal tissues were harvested from 8-9-week-old male mice under sterile conditions and put into the tissue storage solution (Miltenyi Biotec, 130-100-008). The protoplast suspension was loaded into Chromium microfluidic chips with 30 (v3) chemistry and barcoded with a 10×Chromium Controller (10×Genomics). RNA from the barcoded cells was subsequently reverse-transcribed, and sequencing libraries were constructed with reagents from a Chromium Single Cell 30 (v3) reagent kit (10× Genomics) according to the manufacturer’s instructions. Sequencing was performed with Illumina NovaSeq PE150, according to the manufacturer’s instructions (Illumina). The detailed scRNA-sequencing analysis is provided in the Supplementary Methods.
CUT & Tag assay
The CUT & Tag library was generated based on the instructions provided with the NovoNGS® CUT & Tag 3.0 High-Sensitivity kit (Novoproein, N259-YH01). The relevant antibody used was anti-benzoyl-histone H3 (Lys 27) rabbit pAb (PTM, CM0423) (Custom antibody). The CUT & Tag sequencing data were processed following our previous study [20].
ATAC sequencing
The ATAC library was generated based on the instructions provided with the Chromatin Profile Kit for Illumina (Cat. No.: N248) (Novoproein, N248-01A). The ATAC sequencing data and analysis were performed per our previous study [20].
16S rRNA gene sequencing and analysis
Fecal DNA for 16S rRNA sequencing was extracted according to the manufacturer’s instructions (Tiangen, DP328). Primers 341 F:5-CCTAYGGGRBGCASCAG-3; 806 R: 5-GGACTACNVGGGTWTCTAA-3 were used to amplify the V3-V4 region of bacterial 16S rRNA genes. The library was constructed following Illumina-compatible protocols, which involved adapter ligation for cluster formation on the flow cell and use of indexing primers for multiplexed sequencing. Sequencing was then carried out on the Illumina NovaSeq 6000 PE250.
Microbiome bioinformatics was performed with the QIIME2 software package (Quantitative Insights Into Microbial Ecology) [27]. The detailed analysis process is shown in the Supplemental Method.
Statistical analysis
The minimum sample size was determined by the inherent characteristics of the experimental design rather than statistical calculations. For animal studies, no formal sample size estimation was performed, but the sample size in this study is comparable to those used in previous research within the same field [28, 29]. The figure legends contain specific information regarding experimental replication numbers. For all animal experiments in this study, the mice were randomly allocated to experimental groups and control groups. Personnel involved in outcome measurement were kept unaware of specimen classifications during all experimental phases. Datasets were checked for normality, variations, and statistical tests using GraphPad Prism 9. Data are presented as the mean ± SEM unless otherwise stated. Statistical significance was determined using two-tailed unpaired Student’s t test, Tukey’s multiple comparisons test, and Sidak’s multiple comparisons test. Significant differences were classified as follows: ns, p > 0.05, *p < 0.05, **p < 0.01, ***p < 0.001, ****p < 0.0001. A detailed statistical analysis is presented in the Supplementary Table 3.
Results
Lactobacillus colonization might play a crucial role in enhancing gastrointestinal function and neurodevelopment
Our recent cohort study suggested an association between gut microbiota and neurodevelopment in children with ASD [7]. Based on this dataset, we further investigated whether gut colonization with the probiotic Lactobacillus helps establish healthy gut microbiota in children with ASD and neurotypical children (Fig. 1A). In this cohort, a total of 448 neurotypical children (NT) and 773 children with ASD were included in the study. According to whether Lactobacillus colonized or not, children with ASD were further divided into the Lactobacillus colonization group (n = 546) and the Lactobacillus non-colonization group (n = 227). As illustrated in Fig. 1B, compared to ASD children colonized without Lactobacillus (ASD-WL), ASD-L exhibited a higher likelihood of harboring beneficial commensal bacteria, such as Bifidobacterium, and a lower likelihood of harboring opportunistic pathogenic bacteria, such as Odoribacter. Additionally, employing the established PM2RA method, which represents a novel analytical framework designed to identify and quantify the alterations in microbes’ relationships under different conditions [15], we quantified the changes in microbial relationship. Microbial relationship alterations (RAs) in ASD-WL were higher than those in ASD-L when compared to the NT (Fig. 1C–E). This finding suggests that Lactobacillus may ameliorate the disrupted gut microecosystem in individuals with ASD. The analysis of gut-brain modules (GBM) and gut metabolic modules (GMM) offers a modeling framework for evaluating functional disparities derived from microbiome data [30,31,32]. The GBM analysis consists of 56 distinct modules, each associated with a specific microbial metabolic pathway for a neuroactive substance. To clarify how Lactobacillus colonization impacts neuronal and gastrointestinal activities related to microbes in ASD, we first performed comparative analyses of GBMs and GMMs across three groups: ASD-WL, ASD-L, and NT. Our results revealed that seven GBMs linked to neurotransmitters significantly differed between the ASD-WL and NT groups. Notably, these differences were absent when comparing the ASD-L and NT groups, suggesting a potential normalization effect of Lactobacillus on microbial metabolite profiles (Fig. 1F, Supplementary Fig. 1 left panels).
(A) The analysis process of the gut microbiota composition between ASD and NT children. In this cohort, a total of 448 neurotypical children (NT) and 773 children with ASD were included in the study. According to whether Lactobacillus colonized or not, children with ASD were further divided into the Lactobacillus colonization group (n = 546) and the Lactobacillus non-colonization group (n = 227). (B) Absolute abundance of the gut microbiota between ASD-L and ASD-WL in the ASD cohort. (C-D) Altered microbial community network: ASD-WL vs. NT (C) and ASD-L vs. NT (D). Red nodes represent the upregulated microbiota in the ASD group, and green nodes represent the downregulated microbiota in the ASD group. (E) Magnitude of microbial network alteration for ASD-L, ASD-WL, and NT. (F) The relationship between Lactobacillus colonization and GBM abundance of glutamate synthesis I, quinolinic acid synthesis, isovaleric acid synthesis II, acetate degradation, butyrate synthesis I, histamine degradation, and GABA synthesis I, and their relationship with the severity of behavior manifestations. (G) The relationship between Lactobacillus colonization and GMMs, and their relationship with intestinal discomfort. NT, neurotypical group; ASD-WL, ASD without Lactobacillus colonization group; ASD-L, ASD with Lactobacillus colonization group. Data were presented as mean ± SEM, Statistical significance was determined by Unpaired Student’s t test (B, E-G), significant differences were classified as follows: **p < 0.01, ***p < 0.001, ****p < 0.0001.
Impressively, increased levels of Glutamate synthesis I, Quinolinic acid synthesis, and Isovaleric acid synthesis pathways in the ASD-WL group were positively correlated with more severe clinical symptoms (Fig. 1F, Supplementary Fig. 1A–Cright panels). Conversely, Histamine degradation and GABA synthesis I enrichment were decreased in the ASD-WL group and showed a negative correlation with the severity of ASD clinical presentations (Fig. 1F, Supplementary Fig. 1D, Eright panel). Acetate degradation and Butyrate synthesis I enrichment were observed to increase and not correlate with the severity of clinical manifestations (Fig. 1F, Supplementary Fig. 1F, Gright panels). The GMM analysis identified 18 GMMs involved in amino acid and energy metabolism that differed between the ASD-WL and NT groups; however, no significant differences were observed between the ASD-L and NT groups (Fig. 1G, Supplementary Fig. 2). Additionally, certain GMMs demonstrated a correlation with intestinal discomfort. For instance, the decline of cysteine biosynthesis/homocysteine degradation and galactonate degradation in the ASD-WL group exhibited a significant positive correlation with constipation (Fig. 1G, Supplementary Fig. 3). Conversely, lactate consumption and alpha-D-glucose and alpha-D-glucose 1-phosphate degradation were inversely correlated with dyspepsia (Fig. 1G, Supplementary Fig. 4). This analysis suggests that Lactobacillus colonization may ameliorate the severity of gastrointestinal and neurological symptoms in individuals with ASD by modulating specific microbial metabolic pathways.
L. plantarum and NaB improved intestinal discomfort and autism-like behavior
We found previously that L. plantarum improves social behavioral defects in the flies with loss of Kdm5 [19]. To verify the correlation between Lactobacillus administration and enhancements in gastrointestinal function and behavioral outcomes in humans as depicted in Fig. 1, we developed an MIA mouse model of ASD with and without L. plantarum treatment. We constructed the MIA autism mouse model by injecting poly I: C (PIC) or PBS into pregnant mice at day 12.5 of gestation (GD12.5) following a published method [33]. At 3rd week, male offspring were weaned and treated with either L. plantarum or PBS, and the microecological system analysis and behavioral tests were performed after treatment for 4 weeks (Fig. 2A). The analysis for gut composition of four groups showed there were no significant differences in alpha diversity (Fig. 2B), beta diversity showed significant differences among the four groups (Fig. 2C). Notably, L. plantarum reversed the genus-level alterations observed in MIA offspring from the PIC group compared to the PBS group (Fig. 2D). For instance, the relative abundance of Acetatifactor, Ruminococcus_C_59129, Clostridium_AP, Cryptobacteroides, and Enterocloster was elevated in the PIC group, whereas L. plantarum significantly reduced their abundance, and the reduced abundance of Intestinimonas, Ruminococcus_E, Avispirillum, and Turicibacter in the PIC group was improved to levels close to those of the PBS group (Fig. 2D). Functional pathway enrichment for microbial communities revealed that in MIA offspring, the amino acid metabolic pathways associated with neurotransmitters were more significantly enriched. For example, the biosynthesis of glutamate was enhanced. In contrast, compared with the PBS group, the biosynthesis of tyrosine, phenylalanine, and arginine in the PIC group exhibited reduced enrichment (Fig. 2E). Conversely, the PIC group treated with L. plantarum exhibited significant restoration in the biosynthesis of arginine and tyrosine (Fig. 2F). Collectively, these findings confirm that L. plantarum has the potential to modulate the gut microbiota and influence microbial-derived neurotransmitter-related activity in MIA offspring.
(A) Schematic of poly I: C-induced maternal immune activation and L. plantarum administration. The pregnant mice were injected with poly I: C (PIC) or PBS at day 12.5 of gestation (GD12.5), at the 3rd week, male offspring were weaned and treated with either L. plantarum or PBS, and the microecological system analysis and behavioral tests were performed 4 weeks after treatment. (B) Alpha diversity indices of genus. n = 8 mice/group. (C) Principal coordinate analysis (PCoA) of the gut microbiota based on an unweighted Bray-Curtis distance matrix. (D) The heatmap of differentially abundant genera. n = 8 mice/group. (E) Functional enrichment pathways for microbial communities between the PBS and the PIC group. (F) Functional enrichment pathways for microbial communities between PIC and PIC + L. plantarum group. (G) The statistical analysis of the marble-burying test. n = 11 mice/group. (H) The experimental pattern (top) of the three-chamber test for sociability; the statistical analysis (bottom) of the time that the offsprings interacted with the object and the stranger mouse. n = 9-12 mice/group. (I) The experimental pattern of (left) the three-chamber test for novelty; the statistical analysis (right) of the time that offsprings interacted with the familiar mouse and the novelty mouse. n = 9-12 mice/group. Data were presented as mean ± SEM, and statistical significance was determined by Tukey’s multiple comparisons test (G) and Sidak’s multiple comparisons test (H and I), significant differences were classified as follows: ns p > 0.05, *p < 0.05, **p < 0.01, ****p < 0.0001.
Our study focused on the two main symptoms of ASD: stereotypic behavior and social deficits, which were evaluated using the marble-burying test and the three-chamber test. In the marble-burying test, MIA offspring exhibited increased marble-burying behavior, a defect that was fully ameliorated by the administration of L. plantarum (Fig. 2G, Supplementary Fig. 5A). In the three-chamber test for sociability, MIA offspring showed no preference for the stranger mouse (mouse1) over the inanimate object, indicating impaired sociability (Fig. 2H, Supplementary Fig. 5B). Regarding social novelty, MIA offspring did not exhibit a preference for interacting with the novel mouse (mouse2) over the familiar mouse (mouse1), suggesting an impairment in social novelty recognition (Fig. 2I, Supplementary Fig. 5C). In contrast, the L. plantarum-treated group showed a significant increase in interaction time with both mice. This increase was especially notable with the novel mouse, compared to the untreated MIA offspring (Fig. 2H, I).
L. plantarum supernatants contain a wealth of neuronally active and anti-inflammatory metabolites [20]. Notably, among the differentially enriched gut metabolites, benzoic acid, a neuronally active compound, was significantly elevated. These findings were supported by biochemical assays and liquid chromatography-mass spectrometry (LC-MS) analyses (Fig. 3A, B). As shown in Fig. 3A, the supernatant of L. plantarum reacts with ferric chloride to produce an ochre precipitate of basic iron benzoate, whereas the negative control, MRS medium, did not display this reaction. Re-analysis of published metagenomic data from cohorts with ASD revealed a correlation between autism behavior checklist (ABC) scale scores and the abundance of the enzyme EC1.17.1.4, which is involved in benzoic acid metabolic activity(Fig. 3C, D) [10], suggesting that benzoic acid might play a significant role in ameliorating ASD-like behavior.
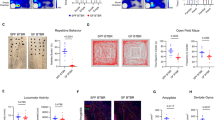
(A) L. plantarum supernatant and sodium benzoate standard solution could react with ferric chloride to generate the ochre precipitation, but the MRS medium blank failed to. (B) The concentration fold change of NaB in the MRS medium blank and L. plantarum supernatants. n = 5 biological replicates /group. (C) The metabolic network map of NaB, red arrows represent the enzymes that correlated with the behavioral scales. (D) NaB catabolism enzyme EC1.17.1.4 was positively associated with the ABC scale score. (E) The statistical analysis of the FITC intensity in the serum. n = 4 mice/group. (F) Representative spectrum of NaB in the brain tissue. (G) NaB concentration in the brain of the offsprings was detected by targeted metabolomics. n = 4 mice /group. (H) The statistical analysis of the time that the offsprings interacted with the object and the stranger mouse. n = 9-10 mice/group. (I) The statistical analysis of the time that the offsprings interacted with the object and the stranger mouse. n = 9-10 mice/group. (J) The score of offsprings during the marble-burying test. n = 12 mice/group. (K) Representative immunofluorescence images of c-Fos expression in S1DZ. Scale bar: 50 µm. (L) Statistical analysis of c-Fos expression in S1DZ. n = 4 mice/group. (M) Representative immunofluorescence image of PSD95 expression in the hippocampal CA3 region. Scale bar: 20 µm. (N) The statistical analysis of PSD95 expression in the hippocampal CA3 region. n = 4 mice/group. (O) Representative immunofluorescence image of GFAP expression in the hippocampal CA1 region. Scale bar: 50 µm, 20 µm, 8 µm. (P) Statistical analysis of GFAP expression in the hippocampal CA1 region. n = 5 mice/group. Data were presented as mean ± SEM, and statistical significance was determined by Unpaired t-test (B, G), Tukey’s multiple comparisons test (E, J, L, N, and P) and Sidak’s multiple comparisons test (H, I), significant differences were classified as follows: ns p > 0.05, *p < 0.05, **p < 0.01, ***p < 0.001, ****p < 0.0001.
Sodium benzoate (NaB), as salt form of benzoic acid, exhibits superior solubility, stability, safety and animal welfare advantages compared to benzoic acid. Notably, NaB has already shown promise in the treatment of schizophrenia [34] and hepatic encephalopathy induced by hyperammonemia [35], highlighting its therapeutic potential in disorders affecting the gut and brain. Consequently, we investigated the effects of NaB on the intestinal barrier and behavior in autistic mice. Consistent with the previous findings [26], serum FITC-dextran levels were elevated in MIA offspring (2.349 ± 0.253, p < 0.001). Treatment with NaB significantly reduced these levels in serum (1.058 ± 0.106, p < 0.01) (Fig. 3E). To investigate whether benzoic acid derived from gut microbes can cross the blood-brain barrier and accumulate in brain tissue, we compared the levels of benzoate in the whole brain tissues of mice across different groups. As illustrated in Fig. 3F and G, our findings indicate that mice treated with both L. plantarum and NaB exhibited elevated levels of benzoate in their brains compared to the PIC and PBS control groups, respectively. Regarding behavioral analysis, NaB did not improve the impaired sociability, but it did improve the social novelty and stereotypical behaviors in MIA offspring (Fig. 3H, I, Supplementary Fig. 6A, B). Compared with PIC offsprings (12.63 ± 0.913), the marble-burying score in the NaB-treated group was significantly lower (6.625 ± 0.02, p < 0.0001) (Fig. 3J). Collectively, these data suggest that L. plantarum and NaB contribute to the amelioration of behavioral abnormalities of MIA offspring.
L. plantarum and NaB partially mitigated the aberrant neuropathological phenotype of MIA offspring
Previous research indicates that MIA offspring show increased c-Fos expression—a marker of neuronal activation—in the dysgranular zone (S1DZ) of the primary somatosensory cortex [21, 36], as well as changes in synaptic performance in the hippocampus. Therefore, we explored whether L. plantarum or NaB could reduce c-Fos overactivation and lower synaptic density using immunofluorescence. As illustrated in Fig. 3K and L, both L. plantarum and NaB decreased c-Fos expression in MIA offspring. Analyzing postsynaptic density 95 (PSD95) in the CA3 region of the hippocampus revealed that MIA offspring had significantly higher synaptic density than healthy controls, suggesting potential issues with synaptic pruning or elimination in the MIA group. Conversely, treatment with L. plantarum and NaB resulted in a reduction of synaptic density (Fig. 3M and N). Given growing evidence shows microglial dysregulation is associated with the pathogenesis of ASD [37], we first evaluated the number of active microglial cells among the groups using Iba1 staining. As depicted in Supplementary Fig. 7, no significant differences were observed among the six groups, suggesting that PIC, L. plantarum, and NaB might not influence microglial cell function. In the neural microenvironment, astrocytes are crucial for synaptic transmission, formation, plasticity, and function, as well as neuronal metabolic activity [38]. Next, we hypothesize that changes in astrocyte morphology or function are related to the alterations in synaptic density observed in our study. We therefore assessed the morphology and number of astrocytes for six groups. As depicted in Fig. 3O and P, the number of GFAP+ astrocytes was reduced in the MIA offspring but increased in both the L. plantarum and NaB-treated groups. Meanwhile, the 3D graphical representation of astrocytes displayed an oblong shape and reduced cell processes in MIA offspring, after treatment with L. plantarum or NaB, the branching of these cells increases. Overall, these results suggest that L. plantarum and NaB can partially alleviate the aberrant neuropathological phenotype seen in MIA offspring.
L. plantarum and NaB restored the level of glutamine (Gln)/ glutamate (Glu) in MIA offspring
Analysis of gut-brain-microbiota (GBM) interactions in ASD cohorts (Fig. 1F) showed that colonization by Lactobacillus species significantly affects neurotransmitter-related metabolic pathways. This Lactobacillus colonization is correlated with the severity of behavioral symptoms. Reisinger et al. previously demonstrated that MIA offspring exhibit dysregulation of brain neurotransmitters [39]. Neurotransmitters are important mediators of information transmission between neurons, and the balance between inhibitory and excitatory neurotransmitters contributes to the pathophysiological processes associated with ASD [40,41,42]. Therefore, we examined whether benzoic acid from L. plantarum could correct the neurotransmitters imbalance in MIA offspring. We utilized UPLC-TQMS to quantitatively measure the levels of neurotransmitter metabolites in the brain tissues of each group. As shown in Fig. 4, the levels of glutamine (Gln) (Fig. 4A), glutamate (Glu) (Fig. 4B), and taurine (Tau) (Fig. 4C) were abnormally elevated in MIA. In contrast, other neurotransmitters, such as GABA, showed no significant differences across the six experimental groups (Fig. 4D, Supplementary Fig. 8). Notably, administering L. plantarum and NaB significantly reduced the increased levels of glutamine (Gln), glutamate (Glu), taurine (Tau) shown in MIA group (Fig. 4A–C). The result suggested that L. plantarum and NaB may ameliorate social behavioral deficits by partially restoring neurotransmitters balance.
(A-D) The concentrations of Gln (A), Glu (B), Taurine (C), and GABA (D) in offspring brains. n = 5 mice/group. (E) Scheme of single-cell transcriptome sequencing and analysis. Hippocampal tissues from male mice aged 8-9 weeks were pooled into one sample for every three mice, and single-cell RNA sequencing was performed using the 10× Genomic Chromium system. (F-G) Uniform manifold approximation and projection (UMAP) plot of all single cells via 10× Genomics (F), 10 clusters with different functions were identified (G). (H-I) Uniform manifold approximation and projection (UMAP) plot of all astrocytes via 10× Genomics (H), 7 clusters with different functions were identified (I). (J) Heatmap of the top 20 DEGs in astrocyte subset C4. (K) GSEA plot of neurons for L-glutamate transmembrane transport-related gene sets (up) and GSEA plot of astrocytes for glutamate transmembrane transport-related gene sets (down). (L) Scheme of NaB and Glu treatment in the neuron-astrocyte coculture. The astrocytes in transwells were treated with NaB for 24 h and transferred to the 24-well plate containing primary neurons. This co-culture system was then stimulated with glutamate for 30 min and the neuronal damage was evaluated after the co-culture system was continued for 18 h. (M) Representative immunofluorescence images of cleaved caspase-3 (red) and NeuN (green) expression. Scale bar: 50 µm. (N) Statistical analysis of Caspase3+/NeuN+ cells in the neuron-astrocyte coculture. n = 3 biological replicates /group. (O) Representative immunofluorescence images of cleaved caspase-3 (red) and NeuN (green) expression in the neuron-astrocyte co-culture. Scale bar: 50 µm. (P) Statistical analysis of Caspase3+/NeuN+ cells from the neuron-astrocyte co-culture. n = 3 biological replicates /group. (Q) The Cxcl16 level in the normal and ASD patients. n = 30–35 patients /group. Data were presented as mean ± SEM, and statistical significance was determined by Unpaired t test (P and Q) and Tukey’s multiple comparisons test (A-D, and N), significant differences were classified as follows: ns p > 0.05, *p < 0.05, **p < 0.01, ***p < 0.001, ****p < 0.0001.
NaB restored genes expression in various hippocampal cell types involved in the glutamate-glutamine cycles
We observed that L. plantarum and NaB were effective in rescuing the impaired social memory observed in offspring mice subjected to MIA. Given the well-established role of the hippocampus as a critical neural substrate for social memory formation [43], to explore how NaB improves social defects in MIA offspring, we performed single-cell RNA sequencing (scRNA-seq) on hippocampal cells from PBS, PBS+NaB, PIC, and PIC+NaB groups (Fig. 4E). Hippocampal tissues from male mice aged 8-9 weeks were pooled into one sample for every three mice, and scRNA-seq was performed using the 10× Genomic Chromium system. The Seurat batch effect correction tool was employed to normalize the data, which were subsequently visualized using t-distributed stochastic neighbor embedding (t-SNE). This analysis identified ten distinct cell clusters (Fig. 4F, G), and we further detected differentially expressed genes (DEGs) in four specific cell subtypes: microglia, oligodendrocytes, neurons, and astrocytes (Supplementary Table 1). The biological pathways of the DEGs were annotated using the Kyoto Encyclopedia of Genes and Genomes (KEGG). The analysis revealed that these rescued DEGs in microglia, oligodendrocytes, neurons, and astrocytes were predominantly associated with Huntington’s disease and neurodegeneration (Supplementary Fig. 9A-D). Consistent with our hypothesis, the rescued DEGs in neurons were also linked to the glutamatergic synapse and calcium signaling pathways (Supplementary Fig. 9C). Given the L. plantarum and NaB treatment restored the numbers and structure of GFAP+ astrocytes (Fig. 3O and P), we further categorized the astrocytes into seven distinct subsets, each defined by the exclusive expression of specific genes (Fig. 4H, I). Heatmaps depicting the top 20 DEGs (the common differentially expressed genes between PBS and PIC, as well as between PIC and PIC+NaB) in each subset are presented in Fig. 4J and Supplementary Fig. 10A-F. Among the most significantly altered genes in each subset (Spaca62, AC149090.1, Gpc5, Exoc4, Cxcl16, Gria2, and Ndufb9), the roles of Spaca62, AC149090.1, Gpc5, Exoc4, and Ndufb9 in astrocytes are not yet understood. Gria2 is implicated in the migration and invasion of glioma cells [44], while Cxcl16 plays a crucial role in neuroprotection by mitigating glutamate-induced neuroexcitotoxic damage [45]. Moreover, the interaction between CXCL16 and CXCR6 has been reported to confer neuroprotection against excitotoxic damage resulting from excessive glutamate exposure and oxygen-glucose deprivation [23]. Given this established neuroprotective function of the axis of CXCL16/CXCR6 in astrocytes, we hypothesized that the neuroprotective effect of astrocytes on neurons may be associated with the Cxcl16 gene expression.
Notably, a recent study supports our findings by demonstrating that some individuals with ASD experience glutamate excitotoxicity [46]. Meanwhile, the published scRNA-seq data from the brain tissue of patients with ASD (SRA accession number PRJNA434002) [47] revealed abnormal activation of certain glutamate-related pathways. These include the activation of NMDA receptors in neurons (Fig. 4K, Supplementary Fig. 11A-D) and the transmembrane transport of glutamate in astrocytes (Fig. 4K, Supplementary Fig. 11E). Glutamate serves as a principal excitatory neurotransmitter in the CNS, and its excessive presence can result in neuronal injury [48]. The cycle between glutamate and glutamine in neurons and astrocytes plays a key role in synthesizing and regulating glutamate [48]. Based on the observation that L. plantarum /NaB significantly decreased the level of glutamate and glutamine (Fig. 4A, B), we hypothesized that the NaB may regulate the glutamate-glutamine cycles between neurons and astrocytes. To determine if the neuroprotective properties of NaB are mediated by astrocytes, we established a neuron-astrocyte co-culture system. As depicted in Fig. 4L, the astrocytes in transwells were treated with NaB for 24 h and transferred to the 24-well plate containing primary neurons. This co-culture system was then stimulated with glutamate for 30 min, and the neuronal damage was evaluated after the co-culture system was continued for 18 h. In this co-culture system, the presence of NaB-treated astrocytes resulted in a reduction of neuronal cell death upon glutamate challenge, as evidenced by fewer caspase-3/NeuN-positive cells (Fig. 4M, N). Consistently, we infected adenovirus rAAV-GFaABC1D-Cxcl16-P2A-mCherry-WPRE-SV40pA to induce CXCL16 overexpression in astrocytes and examined whether overexpression of CXCL16 in astrocytes can alleviate neuronal death. As shown in Fig. 4O and P, when CXCL16 was induced, neuronal cell death was reduced during glutamate challenge. In line with this finding, the Re-analysis of the above-mentioned and published scRNA-seq data from the brain tissue of ASD patients (SRA entry number PRJNA434002) [47], male patients with ASD had a lower expression level of the Cxcl16 gene (Fig. 4Q). The data suggested NaB-mediated neuroprotection against glutamate excitotoxicity in neurons may partly be due to increased Cxcl16 expression in astrocytes, indicating a potential therapeutic target for mitigating social defects in MIA offspring.
Cxcl16 knock-in in hippocampal astrocyte improved the social deficits of MIA offspring
To confirm that the expression of Cxcl16 in astrocytes of hippocampal areas plays a role in modulating normal social behavior, we modulated CXCL16 expression in astrocytes through AAV mediation and checked social behavior between groups. Firstly, we injected AAV-GFaABC1D-mCherry-5’miR-30a-shRNA1 (Cxcl16)-3’miR-30a-WPREs into hippocampal astrocytes to reduce CXCL16 expression and then compared social behavior of both groups (Fig. 5A). A decreased expression of CXCL16 in virus-infected astrocytes, as demonstrated by co-staining with antibodies against GFAP and CXCL16 (Supplementary Fig. 12A, B). As demonstrated in Fig. 5B and C, the downregulation of Cxcl16 in these astrocytes did not influence sociability (Fig. 5B) but disrupted social preference in the social novelty tests (Fig. 5C), indicating that Cxcl16 might be an essential target of NaB in the modulation of social behavior. Subsequently, we injected rAAV-GFaABC1D-Cxcl16-P2A-mCherry-WPRE-SV40pA into the hippocampal astrocytes of MIA offspring to upregulate Cxcl16 expression, immunofluorescence analysis confirmed an increased CXCL16 expression in virus-infected astrocytes (Supplementary Fig. 13A, B). To monitor neuronal Ca2+ dynamics, we additionally injected rAAV-hSyn-GCaMp6s-WPRE-hGHpA, enabling real-time visualization of Ca2+ signaling associated with neuronal activity (Fig. 5A). Cxcl16-knock-in MIA offsprings preferred to interact with stranger mouse 1 during the sociability test (Fig. 5D). In the social novelty test, Cxcl16-knock-in MIA offsprings spent more time interacting with the stranger mouse2 (Fig. 5E), indicating that Cxcl16 knock-in enhanced both sociability and social novelty in MIA offsprings. Consistent with behavior analysis, the Ca2+ signaling, induced by GCaMp6s expression in the hippocampus of MIA offsprings, was activated robustly. The peak amplitude of Ca2+ signaling was significantly greater during interactions with the object compared to interactions with mouse 1 (Fig. 5F, G). During the social novelty stage, Ca2+ signaling was significantly stronger during interactions with mouse 1 than during those with mouse 2 (Fig. 5H, I). Unlike the varied responses seen in MIA mice, the Ca2+ signaling in the Cxcl16-knock-in MIA offsprings showed no significant changes during interactions with objects (Fig. 5J), and an enhanced Ca2+ signaling was evident during interactions with mouse1 in the sociability stage (Fig. 5K). Notably, during the social novelty stage, a robust and specific elevation in intracellular calcium ion (Ca2+) signal was observed exclusively when the Cxcl16-knock-in MIA offspring engaged in social interaction with mouse2 (Fig. 5L, M). In comparison to the MIA offspring group, the neuronal calcium signaling dynamics in Cxcl16-knock-in MIA offspring more closely resembled those observed in wild-type (WT) mice (Fig. 5N–Q). In summary, the data suggested that the expression of Cxcl16 in astrocytes plays a critical role in modulating social behavior of MIA offspring.
(A) Schematic of viral infection and optical fiber implantation. (B-C) Inject AAV-GFaABC1D-mCherry-5’miR-30a-shRNA1(Cxcl16)-3’miR-30a-WPREs into hippocampal astrocytes to reduce CXCL16 expression, and then compare social behavior of both groups. (B) Left: Statistical analysis of the time that mice interacted with the object and the stranger mouse1. n = 14–17 mice/group. Right: Representative tracks of the mice moved in the three-chamber. (C) Left: Statistical analysis of the time that mice interacted with the mouse1 and the mouse2. n = 14–17 mice/group. Right: Representative tracks of the mice moved in the three-chamber. (D-E) Inject rAAV-GFaABC1D-Cxcl16-P2A-mCherry-WPRE-SV40pA to upregulate Cxcl16 expression in the hippocampal astrocytes of MIA offspring, and then compare social behavior between groups. (D) Left: Statistical analysis of the time that mice interacted with the object and the stranger mouse1. n = 16–17 mice/group. Right: Representative tracks of the mice moved in the three-chamber. (E) Left: Statistical analysis of the time that mice interacted with familiar and novel mice. n = 16–17 mice/group. Right: Representative tracks of the mice moved in the three-chamber. (F-I) Inject rAAV-hSyn-GCaMp6s-WPRE-hGHpA to reveal Ca2+ signaling between neuronal activity. (F) Top: The heatmap illustrates the Ca2+ signals of the PIC offsprings when interacting with the object in the sociability stage. Bottom: The peri-event plot of the mean Ca2+ signals corresponding to the heatmaps (F top). n = 8 mice/group. (G) The same as F but for the stranger mouse1 in the sociability stage. n = 8 mice/group. (H) The same as (G) but in the social novelty stage. n = 8 mice/group. (I) The same as (H) but for the stranger mouse2. n = 8 mice/group. (J-M) The same as (F-I) but for PIC+ Cxcl16 experimental mice. n = 8 mice/group. (N-Q) The same as (F-I) but for wide-type (WT) experimental mice. n = 8 mice/group. Data were presented as mean ± SEM, and statistical significance was determined by Sidak’s multiple comparisons test (B-E), significant differences were classified as follows: ns p > 0.05, *p < 0.05, ***p < 0.001, ****p < 0.0001.
NaB might induce Cxcl16 expression in astrocytes by enhancing the enrichment of benzoylation of histone lysine 27 (H3K27bz) at potential enhancer regions
To investigate the underlying mechanisms by which NaB regulates Cxcl16 expression in hippocampal astrocytes, we isolated astrocytes and treated them with NaB or PBS to perform RNA-Seq analysis. The volcano plot revealed that 665 genes, including Cxcl16, were upregulated and 348 genes were downregulated after NaB treatment (|log2 fold change | >0.5, padj<0.01) (Fig. 6A, Supplementary Table 2). qPCR further confirmed that Cxcl16 expression in astrocytes exhibited sensitivity to NaB in a dose-dependent manner (Fig. 6B). NaB has been reported to induce histone lysine benzoylation (Kbz) through the synthesis of benzoyl-CoA, and this histone Kbz modification predominantly occurs on the N-terminal residues of histone, with significant overlap with H3K27 acetylation sites which serve as markers of genes expression activation [24, 25]. The information prompts us to hypothesize that NaB might upregulate Cxcl16 expression by promoting the binding of histone Kbz at the enhancer or promoter regions of Cxcl16. To test this, we first investigated whether NaB influences histone Kbz in astrocytes. As depicted in Fig. 6C, NaB supplementation resulted in an increased level of histone Kbz. Additionally, we developed an anti-H3K27bz antibody to investigate the alterations in H3K27bz following NaB administration. Consistent with our hypothesis, the level of H3K27bz showed an increase in astrocytes post-NaB treatment (Fig. 6D).
(A) Volcano plot of 1013 DEGs between PBS- and NaB-treated primary astrocytes. Red dots represent 665 upregulated DEGs, blue dots represent 348 downregulated DEGs, n = 4 biological replicates /group. (B) Cxcl16 expression in different NaB-treated groups was analyzed by real-time PCR. n = 3 biological replicates /group. (C) Western blotting analysis of Histone Kbz and H3 expression in primary astrocytes treated with or without NaB, n = 3 biological replicates /group. (D) Western blotting analysis of H3K27bz and H3 expression in primary astrocytes treated with or without NaB. n = 3 biological replicates /group. (E) The distribution of the significantly increased peak according to CUT & Tag analysis for H3K27bz in primary astrocytes treated with or without NaB, n = 4-5 biological replicates /group. (F) NFR peak distribution of the significantly induced peaks of H3K27bz binding in primary astrocytes treated with or without NaB, n = 5 biological replicates /group. (G) Genomic binding patterns of H3K27bz and ATAC-seq at the genomic loci of Cxcl16 in primary astrocytes. (H) Schematic diagram of the impairment and epigenetic mechanism of Lactobacillus plantarum and its derived metabolite sodium benzoate. Data were presented as mean ± SEM, and statistical significance was determined by Unpaired t test (C and D), Tukey’s multiple comparisons test (B), significant differences were classified as follows: ns p > 0.05, *p < 0.05, ***p < 0.001, ****p < 0.0001.
Subsequently, we examined whether NaB modulates genes expression by enriching H3K27bz at the potential enhancer regions of upregulated genes in astrocytes. The CUT &Tag assay for H3K27bz identified 334268 peaks, including two peaks near potential enhancer regions of the Cxcl16 gene. These peaks showed increased H3K27bz binding signals in the NaB-treated group (Fig. 6E, G). To elucidate the mechanisms underlying NaB-specific genes expression programs at the chromatin level, we then conducted ATAC-seq (Assay for Transposase-Accessible Chromatin with high-throughput sequencing) [49]. We observed an increase in 7,525 nucleosome-free regions (NFRs) in the NaB-treated group, indicating that NaB may play a role in altering chromatin remodeling in ASD mice, but we did not observe a corresponding increase in chromatin accessibility signals at the Cxcl16 enhancer regions despite the elevated H3K27bz peaks (Fig. 6F, G). Our findings suggest that NaB may modulate genes expression by enhancing H3K27bz enrichment at potential enhancer regions and involve complex chromatin-level mechanisms that warrant further investigation.
Discussion
In the present study, as illustrated in Fig. 6H, based on our previously established ASD cohort [7], we found that Lactobacillus colonization might play a critical role in improving microbial neurotransmitter metabolic activity in children with ASD, which was associated with reduced severity of autism-like behaviors. Furthermore, we validated these findings using the MIA mouse model. Our data revealed that L. plantarum and NaB alleviated ASD-like symptoms, restored the disrupted intestinal microecological system and metabolic activity, such as the level of glutamine and glutamate, and reduced neuropathological changes in the MIA offspring. Our findings demonstrated that NaB treatment increased Cxcl16 expression in hippocampal astrocytes, enhancing glutamine-glutamate metabolic coupling between astrocytes and neurons. This effect was recapitulated through AAV-mediated Cxcl16 overexpression in astrocytes, which significantly rescued social behavioral deficits in ASD mice. Mechanistically, we revealed that NaB significantly alters the binding of H3K27bz at a potential enhancer region of the Cxcl16 gene, providing a potential mechanism for its transcriptional activation. Collectively, the current study provides novel insights into the epigenetic mechanisms underlying the microbiota-gut-brain axis and highlights the therapeutic potential of probiotics-derived metabolites in neurodevelopmental disorders.
Numerous studies have demonstrated the involvement of microbe-derived metabolites in epigenetic regulation of host [50]. However, the mechanisms by which other metabolites derived from gut microbiota regulate host epigenetic modifications remain largely unexplored, particularly within the context of neurodevelopmental research. In the present study, we elucidated that histone benzoylation is modulated by L. plantarum-derived benzoic acid, providing novel insights into the role of histone lysine benzoylation in neurodevelopment. This expands the paradigm of epigenetics in host–microbe interactions. Recently, Wang et al. identified 207 lysine benzoylation sites on 149 non-histone proteins through proteome-wide screening of Kbz-modified proteins, and these proteins are enriched in ribosome biogenesis, glycolysis/gluconeogenesis, and rRNA processing pathways [51]. The results offer a crucial clue for future research aimed at elucidating whether lysine benzoylation enhances neural development through the regulation of non-histone protein modifications.
Hsiao et.al have reported that oral treatment of Bacteroides fragilis to MIA offspring ameliorated defects in social, repetitive, and stereotyped behaviors by modulating the level of 4EPS [26]. 4EPS is the sulfate form of 4-ethylphenol, which is produced by gut microbiota through the catabolism of phenylalanine and tyrosine [52]. The reduction in plasma 4EPS level was significantly correlated with a decrease in anxiety among children with ASD [53]. The accumulation of 4EPS led to increased degradation of the myelin sheath in neurons [52]. As a result, further investigation is needed to determine whether L. plantarum enhances social behavior by inhibiting the production of 4-ethylphenol sulfate.
Bifidobacterium species have been reported to produce benzoic acid [54,55,56,57]. Additionally, our recent cohort study showed a positive correlation between the early-life enrichment of Bifidobacterium longum and the neurodevelopmental outcomes of offspring [57]. These findings suggest that benzoic acid, produced by commensal Bifidobacterium species, may contribute to neurodevelopmental processes through mechanisms analogous to those observed with L. plantarum-derived metabolites.
While ASD exhibits profound genetic heterogeneity, MIA model employed herein cannot fully recapitulate the clinical complexity of ASD. Studies in Drosophila and mouse models show autism-risk genes like Kdm5 [19], Cntnap2 [58], and Chd8 [59] affect host behavior through modulating gut microbiota and related metabolic activity. These findings highlight the crucial genetic-environmental (gut microbiome) interaction in ASD occurrence and development. Therefore, it is imperative to further explore whether NaB exerts a beneficial effect on the genetic-risk ASD model.
Previous research has indicated that NaB might improve cognitive function in individuals with chronic schizophrenia [34] or early-stage Alzheimer’s disease [60], mainly by inhibiting the degradation of D-serine through D-amino acid oxidase [34]. When glutamate is released from the synapse, it triggers the release of D-serine from the non-N-methyl-D-aspartate glutamate receptor (NMDAR), which then acts as an endogenous agonist at the NMDAR’s glycine-regulated binding site [61]. Consequently, benzoate is posited to augment NMDAR activity by increasing D-serine levels across various regions of the brain. Benzoic acid is utilized in the management of hepatic encephalopathy [35], primarily due to its conversion to ammonium benzoate [62]. Consistent with our findings, a small clinical trial reported that communication skills improved in 3 out of 6 children with diagnosed ASD following treatment with NaB [63]. Additionally, a case report documented that a female patient showing autistic-like symptoms displayed no apparent autistic-like behaviors after one year of combined treatment with NaB and arginine [64]. In line with the clinical analysis, our study offers novel evidence supporting the therapeutic application of NaB for ASD. Notably, elevated concentrations of benzoic acid may result in abnormal glycine depletion within the central nervous system [65]. Therefore, to establish a more robust evidence base, large-scale, long-term randomized controlled trials are urgently needed to clarify these uncertainties. Conversely, probiotics may be considered safer than NaB due to its natural mechanism of action, extensive safety research, lower risk of side effects, flexibility for personalized use, and accumulated clinical experience.
Beyond its upregulation in pathological states, CXCL16 is also physiologically expressed in brain cells, including astrocytes, microglia, and neurons. This expression pattern indicates a potential role for this chemokine in maintaining brain homeostasis [23, 45]. Research has shown that the CXCL16-CXCR6 interaction protects against neurotoxic damage caused by excessive glutamate (Glu) exposure and oxygen-glucose deprivation (OGD) [23]. In the present study, we observed that Cxcl16 was associated with the development of MIA-induced ASD. However, due to the heterogeneous nature of ASD, it is still unclear if the upregulated expression of Cxcl16 in astrocytes of other ASD-like mouse models exerts a similar protective effect. Furthermore, scRNA-seq identified additional genes modulated by NaB. For instance, EphA6 (Eph receptor A6), which was successfully restored in our model, is crucial for neuronal migration, dendritic spine formation, and neuroplasticity. Notably, the absence of EphA6 results in unusual Golgi staining patterns in brain cells and abnormalities in spinal morphology [66]. Moreover, the Kv channel interacting protein 4 (Kcnip4) is mainly involved in calcium ion binding and potassium channel regulation, indicating its potential neuroprotective role against glutamate-induced excitotoxicity [67]. Hsihe et al. and Wang et al. reported that a reduction in the postsynaptic scaffold protein Dlgap2 and the GABA-A receptor subunit β1 (Gabrb1) gene may contribute to the pathogenesis of ASD [68, 69]. Thus, other genes regulated by NaB, besides Cxcl16, may also contribute to the functional improvements seen in rescued MIA offspring.
We noted that NaB treatment was less effective in improving ASD-like behavior than L. plantarum treatment. Furthermore, we identified additional anti-inflammatory metabolites in the supernatants of L. plantarum [20], suggesting that other L. plantarum-derived metabolites may hold therapeutic potential for ASD. In the supernatants of L. plantarum, a significant increase in Indole-3-lactic acid (ILA) was observed. ILA is a metabolite of indole, mainly produced by the gut microbiota during tryptophan metabolism. In the CNS, as the agonist of Aromatic hydrocarbon receptor (AhR), ILA can activate microglial AhR and inhibit the NF-κB signaling pathway, decrease the transcription of inflammatory factors like TNF-α and IL-6, and promote the release of the anti-inflammatory factor IL-10, thereby preventing inflammation [70]. Besides, microglia can phagocytize Aβ aggregates and improve AD pathology through AhR activation [71]. These findings suggest that L. plantarum-derived metabolites, including but not limited to NaB, may hold promise for the treatment of ASD and related neuroinflammatory conditions.
In conclusion, our study reveals a novel epigenetic mechanism in the microbiota-gut -brain axis and highlights the potential therapeutic benefits of probiotics-derived NaB for patients with ASD.
Data availability
All data related to this study were included in the main text or uploaded as supplementary materials. All the raw data have been submitted to the China National GeneBank DataBase. CNGBdb (https://db.cngb.org/, accession number, CNP0004822, CNP0004827, CNP0004828, CNP0004829, and CNP0005773).
Code availability
All codes used for Fig. 1 regarding the role of Lactobacillus in the microbiological system are available on https://github.com/Xingyinliu-Lab/MP_2025.
References
Constantino JN, Charman T. Diagnosis of autism spectrum disorder: reconciling the syndrome, its diverse origins, and variation in expression. Lancet Neurol. 2016;15:279–91.
Kang DW, Adams JB, Gregory AC, Borody T, Chittick L, Fasano A, et al. Microbiota Transfer Therapy alters gut ecosystem and improves gastrointestinal and autism symptoms: an open-label study. Microbiome. 2017;5:10.
Christensen J, Grønborg TK, Sørensen MJ, Schendel D, Parner ET, Pedersen LH, et al. Prenatal valproate exposure and risk of autism spectrum disorders and childhood autism. Jama. 2013;309:1696–703.
Denizli M, Capitano ML, Kua KL. Maternal obesity and the impact of associated early-life inflammation on long-term health of offspring. Front Cell Infect Microbiol. 2022;12:940937.
Meador KJ, Baker GA, Browning N, Clayton-Smith J, Combs-Cantrell DT, Cohen M, et al. Cognitive function at 3 years of age after fetal exposure to antiepileptic drugs. N Engl J Med. 2009;360:1597–605.
Dan Z, Mao X, Liu Q, Guo M, Zhuang Y, Liu Z, et al. Altered gut microbial profile is associated with abnormal metabolism activity of Autism Spectrum Disorder. Gut Microbes. 2020;11:1246–67.
Lou M, Cao A, Jin C, Mi K, Xiong X, Zeng Z, et al. Deviated and early unsustainable stunted development of gut microbiota in children with autism spectrum disorder. Gut. 2022;71:1588–99.
Wang T, Xu J, Xu Y, Xiao J, Bi N, Gu X, et al. Gut microbiota shapes social dominance through modulating HDAC2 in the medial prefrontal cortex. Cell Rep. 2022;38:110478.
Sgritta M, Dooling SW, Buffington SA, Momin EN, Francis MB, Britton RA, et al. Mechanisms underlying microbial-mediated changes in social behavior in mouse models of autism spectrum disorder. Neuron. 2019;101:246–259.e246.
Zhang M, Chu Y, Meng Q, Ding R, Shi X, Wang Z, et al. A quasi-paired cohort strategy reveals the impaired detoxifying function of microbes in the gut of autistic children. Sci Adv. 2020;6:eaba3760.
Andrews S FastQC A Quality Control tool for High Throughput Sequence Data. 2010. http://www.bioinformatics.babraham.ac.uk/projects/fastqc/.
Bolger AM, Lohse M, Usadel B. Trimmomatic: a flexible trimmer for Illumina sequence data. Bioinformatics. 2014;30:2114–20.
Langmead B, Salzberg SL. Fast gapped-read alignment with Bowtie 2. Nat Methods. 2012;9:357–9.
Franzosa EA, McIver LJ, Rahnavard G, Thompson LR, Schirmer M, Weingart G, et al. Species-level functional profiling of metagenomes and metatranscriptomes. Nat Methods. 2018;15:962–8.
Liu Z, Mi K, Xu ZZ, Zhang Q, Liu X. PM2RA: a framework for detecting and quantifying relationship alterations in microbial community. Genomics Proteomics Bioinformatics. 2021;19:154–67.
Douglas GM, Maffei VJ, Zaneveld JR, Yurgel SN, Brown JR, Taylor CM, et al. PICRUSt2 for prediction of metagenome functions. Nature Biotechnology. 2020;38:685–8.
Valles-Colomer M, Falony G, Darzi Y, Tigchelaar EF, Wang J, Tito RY, et al. The neuroactive potential of the human gut microbiota in quality of life and depression. Nat Microbiol. 2019;4:623–32.
Vieira-Silva S, Falony G, Darzi Y, Lima-Mendez G, Garcia Yunta R, Okuda S, et al. Species-function relationships shape ecological properties of the human gut microbiome. Nat Microbiol. 2016;1:16088.
Chen K, Luan X, Liu Q, Wang J, Chang X, Snijders AM, et al. Drosophila histone demethylase KDM5 regulates social behavior through immune control and gut microbiota maintenance. Cell Host Microbe. 2019;25:537–552.e538.
Zhang Q, Zhao Q, Li T, Lu L, Wang F, Zhang H, et al. Lactobacillus plantarum-derived indole-3-lactic acid ameliorates colorectal tumorigenesis via epigenetic regulation of CD8(+) T cell immunity. Cell Metab. 2023;35:943–960.e949.
Kalish BT, Kim E, Finander B, Duffy EE, Kim H, Gilman CK, et al. Maternal immune activation in mice disrupts proteostasis in the fetal brain. Nat Neurosci. 2021;24:204–13.
Brahmachari S, Pahan K. Sodium benzoate, a food additive and a metabolite of cinnamon, modifies T cells at multiple steps and inhibits adoptive transfer of experimental allergic encephalomyelitis. Journal of Immunology. 2007;179:275.
Rosito M, Deflorio C, Limatola C, Trettel F. CXCL16 orchestrates adenosine A3 receptor and MCP-1/CCL2 activity to protect neurons from excitotoxic cell death in the CNS. J Neurosci. 2012;32:3154–63.
Huang H, Zhang D, Wang Y, Perez-Neut M, Han Z, Zheng YG, et al. Lysine benzoylation is a histone mark regulated by SIRT2. Nat Commun. 2018;9:3374.
Ren X, Zhou Y, Xue Z, Hao N, Li Y, Guo X, et al. Histone benzoylation serves as an epigenetic mark for DPF and YEATS family proteins. Nucleic Acids Res. 2021;49:114–26.
Hsiao EY, McBride SW, Hsien S, Sharon G, Hyde ER, McCue T, et al. Microbiota modulate behavioral and physiological abnormalities associated with neurodevelopmental disorders. Cell. 2013;155:1451–63.
Bolyen E, Rideout JR, Dillon MR, Bokulich NA, Abnet CC, Al-Ghalith GA, et al. Reproducible, interactive, scalable and extensible microbiome data science using QIIME 2. Nat Biotechnol. 2019;37:852–7.
Siopi E, Galerne M, Rivagorda M, Saha S, Moigneu C, Moriceau S, et al. Gut microbiota changes require vagus nerve integrity to promote depressive-like behaviors in mice. Mol Psychiatry. 2023;28:3002–12.
Huang Y, Wu J, Zhang H, Li Y, Wen L, Tan X, et al. The gut microbiome modulates the transformation of microglial subtypes. Mol Psychiatry. 2023;28:1611–21.
Liu D, Gao X, Huang X, Fan Y, Wang YE, Zhang Y, et al. Moderate altitude exposure impacts host fasting blood glucose and serum metabolome by regulation of the intestinal flora. Sci Total Environ. 2023;905:167016.
Wang S, Liu Y, Tam WH, Ching JYL, Xu W, Yan S, et al. Maternal gestational diabetes mellitus associates with altered gut microbiome composition and head circumference abnormalities in male offspring. Cell Host Microbe. 2024;32:1192–1206.e1195.
He X, Hu M, Xu Y, Xia F, Tan Y, Wang Y, et al. The gut-brain axis underlying hepatic encephalopathy in liver cirrhosis. Nat Med. 2025;31:627–38.
Kim S, Kim H, Yim YS, Ha S, Atarashi K, Tan TG, et al. Maternal gut bacteria promote neurodevelopmental abnormalities in mouse offspring. Nature. 2017;549:528–32.
Seetharam JC, Maiti R, Mishra A, Mishra BR. Efficacy and safety of add-on sodium benzoate, a D-amino acid oxidase inhibitor, in treatment of schizophrenia: A systematic review and meta-analysis. Asian J Psychiatr. 2022;68:102947.
Snehavardhan P, Lal BB, Sood V, Khanna R, Alam S. Efficacy and safety of sodium benzoate in the management of hyperammonemia in decompensated chronic liver disease of the childhood-a double-blind randomized controlled trial. J Pediatr Gastroenterol Nutr. 2020;70:165–70.
Reed MD, Yim YS, Wimmer RD, Kim H, Ryu C, Welch GM, et al. IL-17a promotes sociability in mouse models of neurodevelopmental disorders. Nature. 2020;577:249–53.
Xu ZX, Kim GH, Tan JW, Riso AE, Sun Y, Xu EY, et al. Elevated protein synthesis in microglia causes autism-like synaptic and behavioral aberrations. Nat Commun. 2020;11:1797.
Liu X, Ying J, Wang X, Zheng Q, Zhao T, Yoon S, et al. Astrocytes in neural circuits: key factors in synaptic regulation and potential targets for neurodevelopmental disorders. Front Mol Neurosci. 2021;14:729273.
Weber-Stadlbauer U, Richetto J, Zwamborn RAJ, Slieker RC, Meyer U. Transgenerational modification of dopaminergic dysfunctions induced by maternal immune activation. Neuropsychopharmacology. 2021;46:404–12.
Nisar S, Bhat AA, Masoodi T, Hashem S, Akhtar S, Ali TA, et al. Genetics of glutamate and its receptors in autism spectrum disorder. Mol Psychiatry. 2022;27:2380–92.
Nanjappa MS, Voyiaziakis E, Pradhan B, Mannekote Thippaiah S. Use of selective serotonin and norepinephrine reuptake inhibitors (SNRIs) in the treatment of autism spectrum disorder (ASD), comorbid psychiatric disorders and ASD-associated symptoms: a clinical review. CNS Spectr. 2022;27:290–7.
Rojas DC, Singel D, Steinmetz S, Hepburn S, Brown MS. Decreased left perisylvian GABA concentration in children with autism and unaffected siblings. Neuroimage. 2014;86:28–34.
Shivakumar AB, Mehak SF, Jijimon F, Gangadharan G. Extrahippocampal contributions to social memory: the role of septal nuclei. Biol Psychiatry. 2024;96:835–47.
Oakes E, Anderson A, Cohen-Gadol A, Hundley HA. Adenosine deaminase that acts on RNA 3 (ADAR3) binding to glutamate receptor subunit B Pre-mRNA inhibits RNA editing in glioblastoma. J Biol Chem. 2017;292:4326–35.
Rosito M, Lauro C, Chece G, Porzia A, Monaco L, Mainiero F, et al. Trasmembrane chemokines CX3CL1 and CXCL16 drive interplay between neurons, microglia and astrocytes to counteract pMCAO and excitotoxic neuronal death. Front Cell Neurosci. 2014;8:193.
Shinohe A, Hashimoto K, Nakamura K, Tsujii M, Iwata Y, Tsuchiya KJ, et al. Increased serum levels of glutamate in adult patients with autism. Prog Neuropsychopharmacol Biol Psychiatry. 2006;30:1472–7.
Velmeshev D, Schirmer L, Jung D, Haeussler M, Perez Y, Mayer S, et al. Single-cell genomics identifies cell type-specific molecular changes in autism. Science. 2019;364:685–9.
Andersen JV, Markussen KH, Jakobsen E, Schousboe A, Waagepetersen HS, Rosenberg PA, et al. Glutamate metabolism and recycling at the excitatory synapse in health and neurodegeneration. Neuropharmacology. 2021;196:108719.
Luo L, Gribskov M, Wang S. Bibliometric review of ATAC-Seq and its application in gene expression. Brief Bioinform. 2022;23:bbac061.
Woo V, Alenghat T. Epigenetic regulation by gut microbiota. Gut Microbes. 2022;14:2022407.
Wang D, Yan F, Wu P, Ge K, Li M, Li T, et al. Global profiling of regulatory elements in the histone benzoylation pathway. Nat Commun. 2022;13:1369.
Needham BD, Funabashi M, Adame MD, Wang Z, Boktor JC, Haney J, et al. A gut-derived metabolite alters brain activity and anxiety behaviour in mice. Nature. 2022;602:647–53.
Stewart Campbell A, Needham BD, Meyer CR, Tan J, Conrad M, Preston GM, et al. Safety and target engagement of an oral small-molecule sequestrant in adolescents with autism spectrum disorder: an open-label phase 1b/2a trial. Nat Med. 2022;28:528–34.
Peng R, Han P, Fu J, Zhang ZW, Ma SR, Pan LB, et al. Esterases from bifidobacteria exhibit the conversion of albiflorin in gut microbiota. Front Microbiol. 2022;13:880118.
Park SY, Yoo MY, Paik HD, Lim SD. Production of benzoic acid as a natural compound in fermented skim milk using commercial cheese starter. J Dairy Sci. 2017;100:4269–75.
Bartáková K, Vorlová L, Dluhošová S, Borkovcová I, Bursová Š, Pospíšil J, et al. Effect on benzoic acid production of yoghurt culture and the temperatures of storage and milk heat treatment in yoghurts from cow, goat and sheep milk. Foods. 2021;10:1535.
Liu C, Lu Q, Xi Q, Xiao S, Du J, Qin R et al. Varying Bifidobacterium species in the maternal-infant gut microbiota correlate with distinct early neurodevelopmental outcomes. J Genet Genomics. 2025;7:S1673-8527(25)00030-X.
Peñagarikano O, Abrahams BS, Herman EI, Winden KD, Gdalyahu A, Dong H, et al. Absence of CNTNAP2 leads to epilepsy, neuronal migration abnormalities, and core autism-related deficits. Cell. 2011;147:235–46.
Katayama Y, Nishiyama M, Shoji H, Ohkawa Y, Kawamura A, Sato T, et al. CHD8 haploinsufficiency results in autistic-like phenotypes in mice. Nature. 2016;537:675–9.
Lin CH, Chen PK, Chang YC, Chuo LJ, Chen YS, Tsai GE, et al. Benzoate, a D-amino acid oxidase inhibitor, for the treatment of early-phase Alzheimer disease: a randomized, double-blind, placebo-controlled trial. Biol Psychiatry. 2014;75:678–85.
Snyder SH, Ferris CD. Novel neurotransmitters and their neuropsychiatric relevance. Am J Psychiatry. 2000;157:1738–51.
Tremblay GC, Qureshi IA. The biochemistry and toxicology of benzoic acid metabolism and its relationship to the elimination of waste nitrogen. Pharmacol Ther. 1993;60:63–90.
Yang P, Lane H, Hsu H, Chang C. A pilot trial of sodium benzoate, a d-amino acid oxidase inhibitor, added on augmentative and alternative communication intervention for non-communicative children with autism spectrum disorders. Transl Med (Sunnyvale). 2017;7:2161-1025.1000192.
Görker I, Tüzün U. Autistic-like findings associated with a urea cycle disorder in a 4-year-old girl. J Psychiatry Neurosci. 2005;30:133–5.
Badenhorst CP, Erasmus E, van der Sluis R, Nortje C, van Dijk AA. A new perspective on the importance of glycine conjugation in the metabolism of aromatic acids. Drug Metab Rev. 2014;46:343–61.
Das G, Yu Q, Hui R, Reuhl K, Gale NW, Zhou R. EphA5 and EphA6: regulation of neuronal and spine morphology. Cell Biosci. 2016;6:48.
Su ZJ, Wang XY, Zhou C, Chai Z. Down-regulation of miR-3068-3p enhances kcnip4-regulated A-type potassium current to protect against glutamate-induced excitotoxicity. J Neurochem. 2020;153:617–30.
Hsieh MY, Tuan LH, Chang HC, Wang YC, Chen CH, Shy HT, et al. Altered synaptic protein expression, aberrant spine morphology, and impaired spatial memory in Dlgap2 mutant mice, a genetic model of autism spectrum disorder. Cereb Cortex. 2023;33:4779–93.
Wang J, Gao Y, Xiao L, Lin Y, Huang L, Chen J, et al. Increased NMDARs in neurons and glutamine synthetase in astrocytes underlying autistic-like behaviors of Gabrb1(-/-) mice. iScience. 2023;26:107476.
Sun J, Zhang Y, Kong Y, Ye T, Yu Q, Kumaran Satyanarayanan S, et al. Microbiota-derived metabolite Indoles induced aryl hydrocarbon receptor activation and inhibited neuroinflammation in APP/PS1 mice. Brain Behav Immun. 2022;106:76–88.
Kim H, Lee E, Park M, Min K, Diep YN, Kim J, et al. Microbiome-derived indole-3-lactic acid reduces amyloidopathy through aryl-hydrocarbon receptor activation. Brain Behav Immun. 2024;122:568–82.
Acknowledgements
This work was supported by the National Key Research and Development Program 2022YFA1303900, the National Natural Science Foundation of China (NSFC) grants 82172288 to XL and the Key Society Development Project of Jiangsu Province, BE2021721 to XL.
Author information
Authors and Affiliations
Contributions
XL conceived, designed, and supervised the project; TL, JC and ZN performed all the animal experiments; TL, JC, ZN and JL prepared RNA-seq samples and immunofluorescent staining. TL, RX, and JL prepared the samples for the metabolism assay, ATAC-seq, and CUT&Tag. TL performed cell and western blot analysis. KM performed the microbial network and NaB pathway analysis. QZ, KM, ML, and ZS performed 16S rRNA analysis and Single-Cell RNA Sequencing analysis. LL performed ATAC-seq, RNA-seq and CUT & Tag analysis. JW and YW shared microbiome raw data and helpful concepts for this project. TL and XL wrote and revised the manuscript. RL, ZH and L.K revised the manuscript and provided suggestions for the microbiome analysis and others. All the authors validated and approved the final manuscript.
Corresponding author
Ethics declarations
Competing interests
The authors declare no competing interests.
Additional information
Publisher’s note Springer Nature remains neutral with regard to jurisdictional claims in published maps and institutional affiliations.
Supplementary information
Rights and permissions
Open Access This article is licensed under a Creative Commons Attribution-NonCommercial-NoDerivatives 4.0 International License, which permits any non-commercial use, sharing, distribution and reproduction in any medium or format, as long as you give appropriate credit to the original author(s) and the source, provide a link to the Creative Commons licence, and indicate if you modified the licensed material. You do not have permission under this licence to share adapted material derived from this article or parts of it. The images or other third party material in this article are included in the article’s Creative Commons licence, unless indicated otherwise in a credit line to the material. If material is not included in the article’s Creative Commons licence and your intended use is not permitted by statutory regulation or exceeds the permitted use, you will need to obtain permission directly from the copyright holder. To view a copy of this licence, visit http://creativecommons.org/licenses/by-nc-nd/4.0/.
About this article
Cite this article
Li, T., Chen, J., Mi, K. et al. Probiotics derived sodium benzoate improves social behavior of offspring exposed in the maternal immune activation through regulation of histone lysine benzoylation in astrocytes. Mol Psychiatry (2025). https://doi.org/10.1038/s41380-025-03164-0
Received:
Revised:
Accepted:
Published:
DOI: https://doi.org/10.1038/s41380-025-03164-0