Thank you for visiting nature.com. You are using a browser version with limited support for CSS. To obtain
the best experience, we recommend you use a more up to date browser (or turn off compatibility mode in
Internet Explorer). In the meantime, to ensure continued support, we are displaying the site without styles
and JavaScript.
Neri et al. develop elegant tools to understand how the sympathetic nervous system regulates intrascapular brown adipose tissue (iBAT) function. Using these tools, they find that sympathetic nerves targeting the iBAT parenchyma control local blood flow and heat production, while those innervating the iBAT vasculature regulate systemic glucose metabolism.
A comparison of the effects of different NAD+ boosters is lacking. This clinical study compares the efficacy of the NAD+ boosters NR, NMN and Nam in increasing circulating NAD+ levels and analyses their effects on gut microbial metabolism.
Neurons are shown to use fatty acid β-oxidation as a fuel source for memory formation upon intensive learning in Drosophila, challenging the view that neurons are unable to use fatty acids for energy production.
Modulating mitochondrial NAD+ levels by changing the expression of the mitochondrial NAD+ transporter, SLC25A51, Mukherjee et al. demonstrate that mitochondrial, rather than cytosolic or nuclear, NAD+ levels are a key determinant of the rate of liver regeneration.
A uridine-sensitized CRISPR-Cas9 screening identifies demethoxy-CoQ as an alternative electron acceptor in the absence of CoQ, and NUDT5 as a regulator of de novo pyrimidine synthesis via its interaction with PPAT.
Feng, Luo and colleagues show that the combination of glucose and fructose, as found in sugar-sweetened beverages, promotes colorectal cancer metastasis through a mechanism involving sorbitol dehydrogenase (SORD).
Kaluba, Rogers et al. show that in cancer cells that can metabolize ketones, they may reroute them to produce cytosolic acetyl-CoA and support tumour growth.
A series of fluorescent probes is designed that act as dual agonists on both GLP1 and GIP receptors, and are used to image receptor binding activities in tissues and animals.
Wang et al. report a workflow to perform quantitative mass spectrometry imaging and provide insight into spatial metabolic remodelling undergone in the mouse brain upon ischaemia.
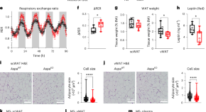
Aspartoacylase expression in white adipose tissue regulates circulating levels of N-acetylaspartate, which in turn modulates plasma pyrimidine levels and regulates postprandial body temperature.
Andersson et al. show that intestinal stem cells enriched for old mitochondria are metabolically distinct and have enhanced ability to regenerate the epithelial niche.
A ketogenic diet and the ketone body β-hydroxybutyrate are shown to confer resistance to malaria in mice by inducing metabolic reprogramming in Plasmodium parasites, suggesting a dietary strategy for malaria prevention.
Tsyben et al. study the spatial distribution of labelled metabolites in glioblastoma samples from patients infused with 13C-glucose, using mass spectrometry imaging.
In a prospective, double-blind, randomized, placebo-controlled trial, supplementation with a combination of conventional and gut-targeted nicotinamide was safe and effective in ameliorating COVID-19 symptoms.
Toledo et al. show that metabolic hormones acting in the hypothalamus, along with direct manipulation of hypothalamic neurons, can drive remodelling of microbial communities in the gut within short periods of time.
The mitochondrial unfolded protein response is shown to inhibit pluripotency during somatic cell reprogramming and to inhibit the mesenchymal-to-epithelial transition through c-Jun-mediated histone acetylation.