Thank you for visiting nature.com. You are using a browser version with limited support for CSS. To obtain
the best experience, we recommend you use a more up to date browser (or turn off compatibility mode in
Internet Explorer). In the meantime, to ensure continued support, we are displaying the site without styles
and JavaScript.
Steele et al. use single-cell RNA sequencing and spatial transcriptomics to provide an atlas of adult human skin fibroblasts in healthy and diseased human skin.
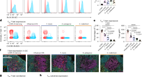
Here the authors spatially map human pediatric low-grade gliomas using imaging mass cytometry, focusing on immunosuppressive myeloid cell populations and their functionality in tumor–immune interactions and tumor progression.
Dalit, Tan and colleagues provide a multiomic profile of T follicular helper (TFH) cells responses to diverse pathogens, revealing a blueprint for transcriptional flexibility and new tools to interrogate TFH heterogeneity in mice and humans.
Alatrakchi and colleagues profile immune cells from liver and blood obtained from patients with MASLD/MASH using single-cell sequencing. They note increased immunoregulatory programs that correlated with increased fibrogenesis and disease progression.
Wells et al. profile RNA and surface protein expression to describe dominant tissue-specific effects on immune cell composition and function across lineages in the human tissues across age.
Here Ramanan and colleagues provide an analysis of mammary T cells during late pregnancy and lactation. This revealed an increase in intraepithelial lymphocytes in the lactating mammary gland, which was driven by thymic and intestinal inputs and was sensitive to changes in the microbiota
In this Resource paper, the authors use MIBI spatial proteomics to map microglial cell states in brains from cognitively normal humans and those with Alzheimer’s disease.
Adult-onset leukoencephalopathy with axonal spheroids and pigmented glia is a neurodegenerative disorder caused by pathogenic CSF1R mutations. Here the authors find that microglial loss is linked to reduced myelinating oligodendrocytes, an expansion of neuropilin-2⁺ oligodendrocytes and a maladaptive stress response in astrocytes.
Here, the authors use single-cell spatial transcriptomics to profile the airway wall landscape in health and during asthma. Discrete proinflammatory ecosystems containing alarmins, chemokines and a unique combination of stromal cells were identified in healthy individuals, and these were spatially dysregulated in asthma.
Kellner et al. develop respiratory and intestinal organoids from Rousettus aegyptiacus to show elevated basal expression of interferon-ε (IFNε) and IFN-stimulated genes, along with robust, self-amplifying type III IFN responses that drive antiviral defense against zoonotic RNA viruses.
FitzPatrick et al. use single-cell RNA and spatial transcriptomics to dissect the immune microenvironments within the small bowel mucosa in celiac disease.
Gain-of-function variants in the gene encoding NLRP3 lead to constitutive inflammasome activation and excessive IL-1β production. In this resource, authors perform functional screening of clinically relevant NLRP3 variants. Structural analysis suggested multiple mechanisms by which variants activate NLRP3 and the identification of pathogenic variants that can sensitize the activation of NLRP3 in response to nigericin and cold temperature exposure.
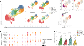
In this Resource, authors profile peripheral immune cells from a total of 220 healthy volunteers from birth to over 90 years. This revealed that T cells were most affected by aging with divergent aging patterns in different subsets and identified a population of cytotoxic B cells that were enriched in children.
Here, the authors use a double-reporter system to tag IFNγ-producing versus IL-17A-producing γδ T cells to compile a trancriptomic resource of these cell subsets in mice at steady state and in response to cerebral malaria or multiple sclerosis.
Ordovas-Montanes and colleagues describe the composition of the nasal cellular ecosystem and signatures of disease severity in vaccinated and unvaccinated adults during infection with the ancestral, Delta and Omicron variants of SARS-CoV-2.
In this Resource, Buckley and colleagues profile patients with Crohn’s disease and ulcerative colitis before and after adalimumab therapy. Specific pretreatment differences in the epithelial and myeloid compartments were associated with remission outcomes in both diseases. The authors also describe the cellular circuitry in nonremission patients following treatment.
Here the authors pull apart the cellular composition of the tumor microenvironment using RNA sequencing data from a wide variety of cancer types. They identify immunity quantitative trait loci and integrate these data with analysis of colorectal cancer cohorts, creating a polygenic risk score and a database for community access.
Here the authors provide a resource for ovarian cancer combining spatial transcriptomics, genomics, CRISPR Perturb-seq screens and in silico methods to focus on T cells and natural killer cells in the tumor and their role in immune evasion.
Mudd, Ellebedy and colleagues integrate single-cell transcriptomics and TCR sequencing to characterize the spike-specific CD4+ TFH cell response in the lymph nodes and blood of BNT162b2-vaccinated and SARS-CoV-2-infected individuals up to 6 months after vaccination or infection.