Filter By:

Journal Check one or more journals to show results from those journals only.

Choose more journals

Article type Check one or more article types to show results from those article types only.
Subject Check one or more subjects to show results from those subjects only.
Date Choose a date option to show results from those dates only.

Custom date range

Clear all filters
Sort by:
Showing 1–50 of 459 results
Advanced filters: Author: Allen Y. Chen Clear advanced filters
  • Diamond, a statistically rigorous method, is capable of finding meaningful feature interactions within machine learning models, making black-box models more interpretable for science and medicine.

    • Winston Chen
    • Yifan Jiang
    • Yang Young Lu
    ResearchOpen Access
    Nature Machine Intelligence
    Volume: 7, P: 1541-1554
  • Reliable measuring the voltage dynamics of individual neurons in the intact brain is significantly challenging. Here authors developed an all-optical method combining two-photon voltage imaging and optogenetics to measure and induce synaptic plasticity in vivo, revealing LTP of inhibition in cerebellar circuits and providing a blueprint to link synaptic changes to learning.

    • Jacques Carolan
    • Michelle A. Land
    • Michael Häusser
    ResearchOpen Access
    Nature Communications
    Volume: 16, P: 1-12
  • Federated learning (FL) algorithms have emerged as a promising solution to train models for healthcare imaging across institutions while preserving privacy. Here, the authors describe the Federated Tumor Segmentation (FeTS) challenge for the decentralised benchmarking of FL algorithms and evaluation of Healthcare AI algorithm generalizability in real-world cancer imaging datasets.

    • Maximilian Zenk
    • Ujjwal Baid
    • Spyridon Bakas
    ResearchOpen Access
    Nature Communications
    Volume: 16, P: 1-20
  • High-throughput mapping of neural projections at the single-cell level remains challenging. Here, the authors have developed axonal BARseq, a new technique that allows for mapping projections from thousands of neurons within a single brain.

    • Li Yuan
    • Xiaoyin Chen
    • Anthony M. Zador
    ResearchOpen Access
    Nature Communications
    Volume: 15, P: 1-17
  • Neural networks fundamentally dictate function. Here, the authors show thirteen uniquely connected neuron populations within the anterior thalamic nuclei, suggesting multiple parallel subnetworks support its emotional and cognitive functions.

    • Houri Hintiryan
    • Mitchell Rudd
    • Hong-Wei Dong
    ResearchOpen Access
    Nature Communications
    Volume: 16, P: 1-26
  •  A transcriptomic cell-type atlas of the whole adult mouse brain with ~5,300 clusters built from single-cell and spatial transcriptomic datasets with more than eight million cells reveals remarkable cell type diversity across the brain and unique cell type characteristics of different brain regions. 

    • Zizhen Yao
    • Cindy T. J. van Velthoven
    • Hongkui Zeng
    ResearchOpen Access
    Nature
    Volume: 624, P: 317-332
  • Multi-modal analysis is used to generate a 3D atlas of the upper limb area of the mouse primary motor cortex, providing a framework for future studies of motor control circuitry.

    • Rodrigo Muñoz-Castañeda
    • Brian Zingg
    • Hong-Wei Dong
    ResearchOpen Access
    Nature
    Volume: 598, P: 159-166
  • Chen et al. show that in mice, extracellular matrix remodeling drives early migration of the anterior signaling center, establishing the body axis sooner than expected—a mechanism potentially conserved in humans.

    • Dong-Yuan Chen
    • Nikolas H. Claussen
    • Magdalena Zernicka-Goetz
    ResearchOpen Access
    Nature Communications
    Volume: 16, P: 1-19
  • The NeuroXiv platform enables AI-powered open mining of a database of reconstructions of more than 175,000 mouse neurons, registered to the Common Coordinate Framework. The platform supports queries about connectivity, projection patterns and other morphological features.

    • Shengdian Jiang
    • Lijun Wang
    • Hanchuan Peng
    Research
    Nature Methods
    Volume: 22, P: 1195-1198
  • The expression of each of the roughly 22,000 genes of the mouse genome has been mapped, at cellular resolution, across all major structures of the mouse brain, revealing that 80% of all genes appear to be expressed in the brain.

    • Ed S. Lein
    • Michael J. Hawrylycz
    • Allan R. Jones
    Research
    Nature
    Volume: 445, P: 168-176
  • We present the complete 62,460,029-base-pair sequence of a human Y chromosome from the HG002 genome (T2T-Y) that corrects multiple errors in GRCh38-Y and adds over 30 million base pairs of sequence to the reference.

    • Arang Rhie
    • Sergey Nurk
    • Adam M. Phillippy
    Research
    Nature
    Volume: 621, P: 344-354
  • BARseq interrogates the expression of 104 cell-type marker genes in 10.3 million cells over nine mouse forebrain hemispheres to reveal the role of peripheral inputs on cortical area development.

    • Xiaoyin Chen
    • Stephan Fischer
    • Anthony M. Zador
    ResearchOpen Access
    Nature
    P: 1-10
  • Molecular glue degraders eliminate cellular proteins by promoting their interaction with E3 ubiquitin ligases. Here, the authors identify molecular glue degraders targeting the E3 ligase TRIM21 and synthesize a heterobifunctional degrader that recruits TRIM21 to degrade an engineered protein aggregate.

    • Marc A. Scemama de Gialluly
    • Anthony R. Allen
    • Drew J. Adams
    ResearchOpen Access
    Nature Communications
    Volume: 16, P: 1-14
  • Omics data’s diversity and high-dimensionality challenge integration across technologies and with imaging. Here, authors introduce mapping method xIV-LDDMM that estimates geometric and feature transformations to integrate tissue-scale atlases with molecular and cellular-scale data.

    • Kaitlin M. Stouffer
    • Alain Trouvé
    • Michael I. Miller
    ResearchOpen Access
    Nature Communications
    Volume: 15, P: 1-22
  • A pangenome of the Cannabis genus including 193 genomes demonstrates high variability in most of the genome but low diversity in cannabinoid synthesis genes and provides a resource for future genetic studies and crop optimization.

    • Ryan C. Lynch
    • Lillian K. Padgitt-Cobb
    • Todd P. Michael
    ResearchOpen Access
    Nature
    Volume: 643, P: 1001-1010
  • Here the authors analyzed 3.7 petavoxels of 3D imaging data from 204 mouse brains, aiming to comprehensively characterize diverse morphological and modular patterns conserved across six spatial scales of mouse brain anatomy, ranging from the whole-brain scale to synaptic levels.

    • Yufeng Liu
    • Shengdian Jiang
    • Hanchuan Peng
    ResearchOpen Access
    Nature Communications
    Volume: 15, P: 1-23
  • A dataset of 3D images from more than 200,000 human induced pluripotent stem cells is used to develop a framework to analyse cell shape and the location and organization of major intracellular structures.

    • Matheus P. Viana
    • Jianxu Chen
    • Susanne M. Rafelski
    ResearchOpen Access
    Nature
    Volume: 613, P: 345-354
  • Together with a companion paper, the generation of a transcriptomic atlas for the mouse lemur and analyses of example cell types establish this animal as a molecularly tractable primate model organism.

    • Antoine de Morree
    • Iwijn De Vlaminck
    • Mark A. Krasnow
    ResearchOpen Access
    Nature
    Volume: 644, P: 173-184
  • Together with an accompanying paper presenting a transcriptomic atlas of the mouse lemur, interrogation of the atlas provides a rich body of data to support the use of the organism as a model for primate biology and health.

    • Camille Ezran
    • Shixuan Liu
    • Mark A. Krasnow
    ResearchOpen Access
    Nature
    Volume: 644, P: 185-196
  • The BRAIN Initiative Cell Census Network has constructed a multimodal cell census and atlas of the mammalian primary motor cortex in a landmark effort towards understanding brain cell-type diversity, neural circuit organization and brain function.

    • Edward M. Callaway
    • Hong-Wei Dong
    • Susan Sunkin
    ResearchOpen Access
    Nature
    Volume: 598, P: 86-102
  • Meta-analysis of genome-wide association studies on Alzheimer’s disease and related dementias identifies new loci and enables generation of a new genetic risk score associated with the risk of future Alzheimer’s disease and dementia.

    • Céline Bellenguez
    • Fahri Küçükali
    • Jean-Charles Lambert
    ResearchOpen Access
    Nature Genetics
    Volume: 54, P: 412-436
  • This Resource presents a method to define connectivity types of neurons based on a spatially registered large database containing more than 20,000 neuronal reconstructions. A brain connectivity map is also generated using such connectivity features.

    • Lijuan Liu
    • Zhixi Yun
    • Hanchuan Peng
    ResearchOpen Access
    Nature Methods
    Volume: 22, P: 861-873
  • Entanglement was observed in top–antitop quark events by the ATLAS experiment produced at the Large Hadron Collider at CERN using a proton–proton collision dataset with a centre-of-mass energy of √s  = 13 TeV and an integrated luminosity of 140 fb−1.

    • G. Aad
    • B. Abbott
    • L. Zwalinski
    ResearchOpen Access
    Nature
    Volume: 633, P: 542-547
  • This study uses epi-retro-seq to link single-cell epigenomes and cell types to long-distance projections for neurons dissected from different regions projecting to different targets across the whole mouse brain.

    • Jingtian Zhou
    • Zhuzhu Zhang
    • Edward M. Callaway
    ResearchOpen Access
    Nature
    Volume: 624, P: 355-365
  • A genome-wide association meta-analysis study of blood lipid levels in roughly 1.6 million individuals demonstrates the gain of power attained when diverse ancestries are included to improve fine-mapping and polygenic score generation, with gains in locus discovery related to sample size.

    • Sarah E. Graham
    • Shoa L. Clarke
    • Cristen J. Willer
    Research
    Nature
    Volume: 600, P: 675-679
  • Sparse labelling and whole-brain imaging are used to reconstruct and classify brain-wide complete morphologies of 1,741 individual neurons in the mouse brain, revealing a dependence on both brain region and transcriptomic profile.

    • Hanchuan Peng
    • Peng Xie
    • Hongkui Zeng
    ResearchOpen Access
    Nature
    Volume: 598, P: 174-181
  • Skilled reaching movements are critical for survival. Here, the authors show in mice that the parafascicular (Pf) and ventroanterior/ventrolaber (VAL) nuclei of the thalamus govern distinct circuits related to reaching direction and speed, respectively.

    • Leslie J. Sibener
    • Alice C. Mosberger
    • Rui M. Costa
    ResearchOpen Access
    Nature Communications
    Volume: 16, P: 1-18
  • Reducing critical materials such as indium and silver is of high importance for photovoltaics. Yu et al. demonstrate a certified 25.94% efficiency silicon heterojunction solar cell replacing part of indium-based electrodes with undoped tin oxide and using copper for contacts.

    • Cao Yu
    • Qiaojiao Zou
    • Xiaodan Zhang
    Research
    Nature Energy
    Volume: 8, P: 1119-1125
  • Methylome-based clustering and cross-modality integration with companion datasets from the BRAIN Initiative Cell Census Network enabled the construction of a 3D multi-omic genome atlas of the adult mouse brain featuring thousands of cell-type-specific profiles.

    • Hanqing Liu
    • Qiurui Zeng
    • Joseph R. Ecker
    ResearchOpen Access
    Nature
    Volume: 624, P: 366-377
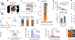
  • Behavioural and electrophysiological studies in simultaneously thirsty and hungry mice reveal a neural basis for resolving conflicts between needs, in which choices are guided by a persistent and distributed neural goal state that undergoes spontaneous transitions between goals.

    • Ethan B. Richman
    • Nicole Ticea
    • Liqun Luo
    ResearchOpen Access
    Nature
    Volume: 623, P: 571-579
  • Collaborative augmented reconstruction (CAR) is a platform for large-scale reconstruction of neurons and other cells from multi-dimensional imaging datasets. It can be accessed from a variety of devices simultaneously for efficient and accurate reconstruction.

    • Lingli Zhang
    • Lei Huang
    • Hanchuan Peng
    ResearchOpen Access
    Nature Methods
    Volume: 21, P: 1936-1946
  • The growing complexity of quantum computing devices makes presents challenges for benchmarking their performance as previous, exhaustive approaches become infeasible. Here the authors characterise the quality of their 11-qubit device by successfully computing two quantum algorithms.

    • K. Wright
    • K. M. Beck
    • J. Kim
    ResearchOpen Access
    Nature Communications
    Volume: 10, P: 1-6
  • Tracking raw materials is critical for securing global supply chains, but traditional tags lack in traceability and anticounterfeiting. The authors present a DNATag-based system for secure traceability, featuring error tolerance, mobile phone readability, and robust forgery protection.

    • Jiaming Li
    • Alex Crown
    • Yuan-Jyue Chen
    ResearchOpen Access
    Nature Communications
    Volume: 16, P: 1-10
  • Mutations reducing the function of MYT1L, a neuron-specific transcription factor, are associated with a syndromic neurodevelopmental disorder, yet it remains unclear which cell types are most impacted by MYT1L loss. Here authors use single-nuclei RNA sequencing to profile the forebrains of MYT1L-deficient mice at three developmental stages and reveal MYT1L deficiency disrupts cortical neuron proportions and gene expression, primarily affecting excitatory neuron maturation programs.

    • Allen Yen
    • Simona Sarafinovska
    • Joseph D. Dougherty
    ResearchOpen Access
    Nature Communications
    Volume: 15, P: 1-16
  • Therapeutic T cells engineered to recognize tumour antigens are frequently short-lived and acquire unfavourable phenotypes in tumours. Here authors show that a tandem approach using autologous T cells targeted against the tumour antigen NY-ESO-1, followed by transfer of hematopoietic stem cells with the same specificity in the clinical trial NCT03240861, provides a safe and promising therapeutic option.

    • Theodore S. Nowicki
    • Nataly Naser Al Deen
    • Antoni Ribas
    ResearchOpen Access
    Nature Communications
    Volume: 16, P: 1-14
  • A genome-wide association study meta-analysis combined with multiomics data of osteoarthritis identifies 700 effector genes as well as biological processes with a convergent involvement of multiple effector genes; 10% of these genes express the target of approved drugs.

    • Konstantinos Hatzikotoulas
    • Lorraine Southam
    • Eleftheria Zeggini
    ResearchOpen Access
    Nature
    Volume: 641, P: 1217-1224