Abstract
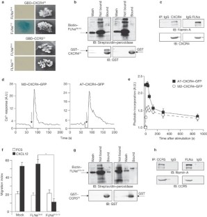
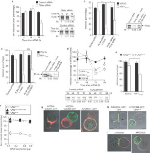
Human immunodeficiency virus (HIV)-1 infection requires envelope (Env) glycoprotein gp120-induced clustering of CD4 and coreceptors (CCR5 or CXCR4) on the cell surface; this enables Env gp41 activation and formation of a complex that mediates fusion between Env-containing and target-cell membranes1. Kinetic studies show that viral receptors are actively transported to the Env-receptor interface in a process that depends on plasma membrane composition and the actin cytoskeleton2,3,4,5,6,7. The mechanisms by which HIV-1 induces F-actin rearrangement in the target cell remain largely unknown. Here, we show that CD4 and the coreceptors interact with the actin-binding protein filamin-A, whose binding to HIV-1 receptors regulates their clustering on the cell surface. We found that gp120 binding to cell receptors induces transient cofilin-phosphorylation inactivation through a RhoA–ROCK-dependent mechanism. Blockade of filamin-A interaction with CD4 and/or coreceptors inhibits gp120-induced RhoA activation and cofilin inactivation. Our results thus identify filamin-A as an adaptor protein that links HIV-1 receptors to the actin cytoskeleton remodelling machinery, which may facilitate virus infection.
This is a preview of subscription content, access via your institution
Access options
Subscribe to this journal
Receive 12 print issues and online access
$259.00 per year
only $21.58 per issue
Buy this article
- Purchase on SpringerLink
- Instant access to the full article PDF.
USD 39.95
Prices may be subject to local taxes which are calculated during checkout





Similar content being viewed by others
References
Dimitrov, D. Virus entry: molecular mechanisms and biomedical applications. Nature Rev. Microbiol. 2, 109–122 (2004).
Iyengar, S., Hildreth, J. & Schwartz, D. Actin-dependent receptor colocalization required for human immunodeficiency virus entry into host cells. J. Virol. 72, 5251–5255 (1998).
Mañes, S. et al. Membrane raft microdomains mediate lateral assemblies required for HIV-1 infection. EMBO Rep. 1, 190–196 (2000).
Liao, Z., Cimakasky, L., Hampton, R., Nguyen, D. & Hildreth, J. Lipid rafts and HIV pathogenesis: Host membrane cholesterol is required for infection by HIV type 1. AIDS Res. Human Retroviruses 17, 1009–1019 (2001).
Popik, W., Alce, T. & Au, W. Human immunodeficiency virus type 1 uses lipid raft-colocalized CD4 and chemokine receptors for productive entry into CD4(+) T cells. J. Virol. 76, 4709–4722 (2002).
Jolly, C., Kashefi, K., Hollinshead, M. & Sattentau, Q. HIV-1 cell to cell transfer across an Env-induced, actin-dependent synapse. J. Exp. Med. 199, 283–293 (2004).
Mañes, S., del Real, G. & Martínez-A., C. Pathogens: raft hijackers. Nature Rev. Immunol. 3, 557–568 (2003).
Bellanger, J. M. et al. The Rac1- and RhoG-specific GEF domain of Trio targets filamin to remodel cytoskeletal actin. Nature Cell Biol. 2, 888–892 (2000).
Ohta, Y., Hartwig, J. H. & Stossel, T. P. FilGAP, a Rho- and ROCK-regulated GAP for Rac binds filamin A to control actin remodelling. Nature Cell Biol. 8, 803–814 (2006).
Stossel, T. et al. Filamins as integrators of cell mechanics and signalling. Nature Rev. Mol. Cell Biol. 2, 138–145 (2001).
Pal Sharma, C. & Goldmann, W. Phosphorylation of actin-binding protein (ABP-280; filamin) by tyrosine kinase p56lck modulates actin filament cross-linking. Cell Biol. Int. 28, 935–941 (2004).
Nakamura, F. et al. The structure of the GPIb–filamin A complex. Blood 107, 1925–1932 (2006).
Fariselli, P., Pazos, F., Valencia, A. & Casadio, R. Prediction of protein-protein interaction sites in heterocomplexes with neural networks. Eur. J. Biochem. 269, 1356–1361 (2002).
Kiema, T. et al. The molecular basis of filamin binding to integrins and competition with talin. Mol. Cell 21, 337–347 (2006).
Shin, J., Doyle, C., Yang, Z., Kappes, D. & Strominger, J. Structural features of the cytoplasmic region of CD4 required for internalization. EMBO J. 9, 425–434 (1990).
Kim, P., Sun, Z., Blacklow, S., Wagner, G. & Eck, M. A zinc clasp structure tethers Lck to T cell coreceptors CD4 and CD8. Science 301, 1725–1728 (2003).
Viard, M. et al. Role of cholesterol in human immunodeficiency virus type 1 envelope protein-mediated fusion with host cells. J. Virol. 76, 11584–11595 (2002).
del Real, G. et al. Blocking of HIV-1 infection by targeting CD4 to non-raft membrane domains. J. Exp. Med. 196, 293–301 (2002).
McDonald, D. et al. Recruitment of HIV and its receptors to dendritic cell–T cell junctions. Science 300, 1295–1297 (2003).
Nguyen, D., Giri, B., Collins, G. & Taub, D. Dynamic reorganization of chemokine receptors, cholesterol, lipid rafts, and adhesion molecules to sites of CD4 engagement. Exp. Cell Res. 304, 559–569 (2005).
Zhang, M. et al. Improved breadth and potency of an HIV-1-neutralizing human single-chain antibody by random mutagenesis and sequential antigen panning. J. Mol. Biol. 335, 209–219 (2004).
del Real, G. et al. Statins inhibit HIV-1 infection by down-regulating Rho activity. J. Exp. Med. 200, 541–547 (2004).
Maekawa, M. et al. Signaling from Rho to the actin cytoskeleton through protein kinases ROCK and LIM-kinase. Science 285, 895–898 (1999).
Vadlamudi, R. et al. Filamin is essential in actin cytoskeletal assembly mediated by p21-activated kinase 1. Nature Cell Biol. 4, 681–690 (2002).
Ueda, K., Ohta, Y. & Hosoya, H. The carboxy-terminal pleckstrin homology domain of ROCK interacts with filamin-A. Biochem. Biophys. Res. Commun. 301, 886–890 (2003).
Molon, B. et al. T cell costimulation by chemokine receptors. Nature Immunol. 6, 465–471 (2005).
Tavano, R. et al. CD28 interaction with filamin-A controls lipid raft accumulation at the T-cell immunological synapse. Nature Cell Biol. 8, 1270–1276 (2006).
Gómez-Moutón, C. et al. Dynamic redistribution of raft domains as an organizing platform for signaling during cell chemotaxis. J. Cell Biol. 164, 759–768 (2004).
He, J. et al. Human immunodeficiency virus type 1 viral protein R (Vpr) arrests cells in the G2 phase of the cell cycle by inhibiting p34cdc2 activity. J Virol. 69, 6705–6711 (1995).
Acknowledgements
We thank T. Stossel, D. Rodríguez, A. C. Carrera, F. Sánchez-Madrid and M. A. del Pozo for reagents and discussion, M. Martín and L. Kremer (CNB Protein Tools Unit) for BIAcore analysis, M. C. Moreno-Ortiz for cell sorting, C. M. Martínez-Garcia for technical help, and C. Mark for editorial assistance. This work was supported in part by the Spanish Ministry of Education and Science (SAF2005-00241) and the Intramural CSIC Program (PIF 20050F0212) to S.M., the European Union FP6 (INNOCHEM, LSHB-CT-2005-518167) to S.M. and C.M.A., the Instituto de Salud Carlos III (FIS030300; G030173) to R.D., and the Intramural Research Program of the NIH, National Cancer Institute, Center for Cancer Research to D.S.D. A.R. is a recipient of MIRG-CT-2005-016499. The Department of Immunology and Oncology was founded and is supported by the Spanish National Research Council (CSIC) and by Pfizer.
Author information
Authors and Affiliations
Contributions
S.J.-B. designed and performed most experiments and prepared the figures. S.M. and R.A.L. obtained CD4 mutants. C.G.-M. performed functional assays and yeast two-hybrid analysis of CXCR4 and CCR5. A.R. and A. Valencia did the bioinformatic analysis. A. Viola designed the immunocavitation experiments and provided reagents. R.D. and L.M.-P designed and performed virus infection experiments. D.S.D. and C.M.-A. contributed to discussion and provided reagents. S.M. conceived the study, planned and coordinated experiments, and wrote the manuscript.
Corresponding author
Ethics declarations
Competing interests
The authors declare no competing financial interests.
Supplementary information
Supplementary Information
Supplementary figures S1, S2, S3, S4, S5 and Supplementary Methods (PDF 999 kb)
Rights and permissions
About this article
Cite this article
Jiménez-Baranda, S., Gómez-Moutón, C., Rojas, A. et al. Filamin-A regulates actin-dependent clustering of HIV receptors. Nat Cell Biol 9, 838–846 (2007). https://doi.org/10.1038/ncb1610
Received:
Accepted:
Published:
Issue date:
DOI: https://doi.org/10.1038/ncb1610
This article is cited by
-
RhoA suppresses pseudorabies virus replication in vitro
Virology Journal (2023)
-
HIV-1 capsid exploitation of the host microtubule cytoskeleton during early infection
Retrovirology (2021)
-
Mechanisms and Effects on HBV Replication of the Interaction between HBV Core Protein and Cellular Filamin B
Virologica Sinica (2018)
-
HIV-1 envelope glycoprotein stimulates viral transcription and increases the infectivity of the progeny virus through the manipulation of cellular machinery
Scientific Reports (2017)
-
Small G Rac1 is involved in replication cycle of dengue serotype 2 virus in EAhy926 cells via the regulation of actin cytoskeleton
Science China Life Sciences (2016)


