Abstract
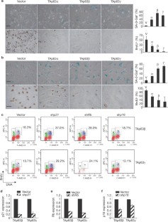
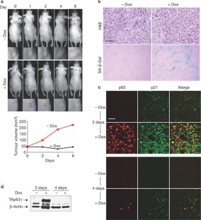
p63 is distinct from its homologue p53 in that its role as a tumour suppressor is controversial, an issue complicated by the existence of two classes of p63 isoforms1. Here we show that TAp63 isoforms are robust mediators of senescence that inhibit tumorigenesis in vivo. Whereas gain of TAp63 induces senescence, loss of p63 enhances sarcoma development in mice lacking p53. Using a new TAp63-specific conditional mouse model, we demonstrate that TAp63 isoforms are essential for Ras-induced senescence, and that TAp63 deficiency increases proliferation and enhances Ras-mediated oncogenesis in the context of p53 deficiency in vivo. TAp63 induces senescence independently of p53, p19Arf and p16Ink4a, but requires p21Waf/Cip1 and Rb. TAp63-mediated senescence overrides Ras-driven transformation of p53-deficient cells, preventing tumour initiation, and doxycycline-regulated expression of TAp63 activates p21Waf/Cip1, induces senescence and inhibits progression of established tumours in vivo. Our findings demonstrate that TAp63 isoforms function as tumour suppressors by regulating senescence through p53-independent pathways. The ability of TAp63 to trigger senescence and halt tumorigenesis irrespective of p53 status identifies TAp63 as a potential target of anti-cancer therapy for human malignancies with compromised p53.
This is a preview of subscription content, access via your institution
Access options
Subscribe to this journal
Receive 12 print issues and online access
$259.00 per year
only $21.58 per issue
Buy this article
- Purchase on SpringerLink
- Instant access to the full article PDF.
USD 39.95
Prices may be subject to local taxes which are calculated during checkout





Similar content being viewed by others
References
Yang, A. et al. p63, a p53 homolog at 3q27–29, encodes multiple products with transactivating, death-inducing, and dominant-negative activities. Mol. Cell 2, 305–316 (1998).
Wu, G. et al. ΔNp63α and TAp63α regulate transcription of genes with distinct biological functions in cancer and development. Cancer Res. 63, 2351–2357 (2003).
Hibi, K. et al. AIS is an oncogene amplified in squamous cell carcinoma. Proc. Natl Acad. Sci. USA 97, 5462–5467 (2000).
Patturajan, M. et al. ΔNp63 induces β-catenin nuclear accumulation and signaling. Cancer Cell 1, 369–379 (2002).
Rocco, J. W., Leong, C. O., Kuperwasser, N., DeYoung, M. P. & Ellisen, L. W. p63 mediates survival in squamous cell carcinoma by suppression of p73-dependent apoptosis. Cancer Cell 9, 45–56 (2006).
Gressner, O. et al. TAp63α induces apoptosis by activating signaling via death receptors and mitochondria. EMBO J. 24, 2458–2471 (2005).
Suh, E. K. et al. p63 protects the female germ line during meiotic arrest. Nature 444, 624–628 (2006).
Gallegos, J. R. et al. SCF TrCP1 activates and ubiquitylates TAp63γ. J. Biol. Chem. 283, 66–75 (2008).
Narita, M. & Lowe, S. W. Senescence comes of age. Nature Med. 11, 920–922 (2005).
Xue, W. et al. Senescence and tumour clearance is triggered by p53 restoration in murine liver carcinomas. Nature 445, 656–660 (2007).
Ventura, A. et al. Restoration of p53 function leads to tumour regression in vivo. Nature 445, 661–665 (2007).
Keyes, W. M. et al. p63 deficiency activates a program of cellular senescence and leads to accelerated aging. Genes Dev. 19, 1986–1999 (2005).
Quelle, D. E., Zindy, F., Ashmun, R. A. & Sherr, C. J. Alternative reading frames of the INK4a tumor suppressor gene encode two unrelated proteins capable of inducing cell cycle arrest. Cell 83, 993–1000 (1995).
Serrano, M., Lin, A. W., McCurrach, M. E., Beach, D. & Lowe, S. W. Oncogenic ras provokes premature cell senescence associated with accumulation of p53 and p16INK4a. Cell 88, 593–602 (1997).
Mills, A. A. et al. p63 is a p53 homologue required for limb and epidermal morphogenesis. Nature 398, 708–713 (1999).
Keyes, W. M. et al. p63 heterozygous mutant mice are not prone to spontaneous or chemically induced tumors. Proc. Natl Acad. Sci. USA 103, 8435–8440 (2006).
Lee, C. H. et al. Gene expression profiling identifies p63 as a diagnostic marker for giant cell tumor of the bone. Mod. Pathol. 21, 531–539 (2008).
Zheng, B., Mills, A. A. & Bradley, A. A system for rapid generation of coat color-tagged knockouts and defined chromosomal rearrangements in mice. Nucleic Acids Res. 27, 2354–2360 (1999).
Serber, Z. et al. A C-terminal inhibitory domain controls the activity of p63 by an intramolecular mechanism. Mol. Cell Biol. 22, 8601–8611 (2002).
Tanaka, N. et al. Cellular commitment to oncogene-induced transformation or apoptosis is dependent on the transcription factor IRF-1. Cell 77, 829–839 (1994).
Ferbeyre, G. et al. Oncogenic ras and p53 cooperate to induce cellular senescence. Mol. Cell Biol. 22, 3497–3508 (2002).
Liefer, K. M. et al. Down-regulation of p63 is required for epidermal UV-B-induced apoptosis. Cancer Res. 60, 4016–4020 (2000).
Westfall, M. D., Mays, D. J., Sniezek, J. C. & Pietenpol, J. A. The ΔNp63 α phosphoprotein binds the p21 and 14-3-3 σ promoters in vivo and has transcriptional repressor activity that is reduced by Hay-Wells syndrome-derived mutations. Mol. Cell Biol. 23, 2264–2276 (2003).
Su, X. et al. TAp63 prevents premature aging by promoting adult stem cell maintenance. Cell Stem Cell 5, 64–75 (2009).
Hollstein, M., Sidransky, D., Vogelstein, B. & Harris, C. C. p53 mutations in human cancers. Science 253, 49–53 (1991).
Sherr, C. J. & McCormick, F. The RB and p53 pathways in cancer. Cancer Cell 2, 103–112 (2002).
Osada, M. et al. Cloning and functional analysis of human p51, which structurally and functionally resembles p53. Nature Med. 4, 839–843 (1998).
Sunahara, M. et al. Mutational analysis of p51A/TAp63γ, a p53 homolog, in non-small cell lung cancer and breast cancer. Oncogene 18, 3761–3765 (1999).
Moll, U. M. & Slade, N. p63 and p73: roles in development and tumor formation. Mol. Cancer Res. 2, 371–386 (2004).
MacPartlin, M., Zeng, S. X. & Lu, H. Phosphorylation and stabilization of TAp63γ by IkappaB kinase-β. J. Biol. Chem. 283, 15754–15761 (2008).
Bergamaschi, D. et al. iASPP oncoprotein is a key inhibitor of p53 conserved from worm to human. Nature Genet. 33, 162–167 (2003).
Robinson, R. A., Lu, X., Jones, E. Y. & Siebold, C. Biochemical and structural studies of ASPP proteins reveal differential binding to p53, p63, and p73. Structure 16, 259–268 (2008).
Bell, H. S. et al. A p53-derived apoptotic peptide derepresses p73 to cause tumor regression in vivo. J. Clin. Invest. 117, 1008–1018 (2007).
Dickins, R. A. et al. Probing tumor phenotypes using stable and regulated synthetic microRNA precursors. Nature Genet. 37, 1289–1295 (2005).
Dimri, G. P. et al. A biomarker that identifies senescent human cells in culture and in aging skin in vivo. Proc. Natl Acad. Sci. USA 92, 9363–9367 (1995).
Bagchi, A. et al. CHD5 is a tumor suppressor at human 1p36. Cell 128, 459–475 (2007).
Wells, J., Boyd, K. E., Fry, C. J., Bartley, S. M. & Farnham, P. J. Target gene specificity of E2F and pocket protein family members in living cells. Mol. Cell Biol. 20, 5797–5807 (2000).
Acknowledgements
We thank D. Burgess, A. Bric, R. Dickins, P. Moody and L. Rodgers for suggestions, and L. Bianco and staff for assistance. A.A.M. and X.G. were supported by an American Cancer Society Research Scholar Award.
Author information
Authors and Affiliations
Contributions
X.G. and A.A.M. designed and performed experiments, analysed data and prepared the manuscript. W.M.K. performed BrdU immunohistochemistry and immunofluorescent staining; C.P. and W.L. performed western blotting analyses; H.V. performed histopathology; J.Z. and S.W.L. designed and constructed the Tet-on system, which formed the basis of the TAp63-specific inducible expression system.
Corresponding author
Ethics declarations
Competing interests
The authors declare no competing financial interests.
Supplementary information
Supplementary Information (download PDF )
Supplementary Information (PDF 1451 kb)
Rights and permissions
About this article
Cite this article
Guo, X., Keyes, W., Papazoglu, C. et al. TAp63 induces senescence and suppresses tumorigenesis in vivo. Nat Cell Biol 11, 1451–1457 (2009). https://doi.org/10.1038/ncb1988
Received:
Accepted:
Published:
Issue date:
DOI: https://doi.org/10.1038/ncb1988
This article is cited by
-
Hypoxia-activated XBP1s recruits HDAC2-EZH2 to engage epigenetic suppression of ΔNp63α expression and promote breast cancer metastasis independent of HIF1α
Cell Death & Differentiation (2024)
-
The urothelial gene regulatory network: understanding biology to improve bladder cancer management
Oncogene (2024)
-
ΔNp63α facilitates proliferation and migration, and modulates the chromatin landscape in intrahepatic cholangiocarcinoma cells
Cell Death & Disease (2023)
-
p63: a crucial player in epithelial stemness regulation
Oncogene (2023)
-
Structural diversity of p63 and p73 isoforms
Cell Death & Differentiation (2022)


