Abstract
After influenza infection, lineage-negative epithelial progenitors (LNEPs) exhibit a binary response to reconstitute epithelial barriers: activating a Notch-dependent ΔNp63/cytokeratin 5 (Krt5) remodelling program or differentiating into alveolar type II cells (AEC2s). Here we show that local lung hypoxia, through hypoxia-inducible factor (HIF1α), drives Notch signalling and Krt5pos basal-like cell expansion. Single-cell transcriptional profiling of human AEC2s from fibrotic lungs revealed a hypoxic subpopulation with activated Notch, suppressed surfactant protein C (SPC), and transdifferentiation toward a Krt5pos basal-like state. Activated murine Krt5pos LNEPs and diseased human AEC2s upregulate strikingly similar core pathways underlying migration and squamous metaplasia. While robust, HIF1α-driven metaplasia is ultimately inferior to AEC2 reconstitution in restoring normal lung function. HIF1α deletion or enhanced Wnt/β-catenin activity in Sox2pos LNEPs blocks Notch and Krt5 activation, instead promoting rapid AEC2 differentiation and migration and improving the quality of alveolar repair.
This is a preview of subscription content, access via your institution
Access options
Access Nature and 54 other Nature Portfolio journals
Get Nature+, our best-value online-access subscription
$32.99 / 30 days
cancel any time
Subscribe to this journal
Receive 12 print issues and online access
$259.00 per year
only $21.58 per issue
Buy this article
- Purchase on SpringerLink
- Instant access to the full article PDF.
USD 39.95
Prices may be subject to local taxes which are calculated during checkout







Similar content being viewed by others
References
Desai, T. J., Brownfield, D. G. & Krasnow, M. A. Alveolar progenitor and stem cells in lung development, renewal and cancer. Nature 507, 190–194 (2014).
Vaughan, A. E. et al. Lineage-negative progenitors mobilize to regenerate lung epithelium after major injury. Nature 517, 621–625 (2015).
Rawlins, E. L. et al. The role of Scgb1a1 + Clara cells in the long-term maintenance and repair of lung airway, but not alveolar, epithelium. Cell Stem Cell 4, 525–534 (2009).
Tata, P. R. et al. Dedifferentiation of committed epithelial cells into stem cells in vivo. Nature 503, 218–223 (2013).
Hogan, B. L. et al. Repair and regeneration of the respiratory system: complexity, plasticity, and mechanisms of lung stem cell function. Cell Stem Cell 15, 123–138 (2014).
Kumar, P. A. et al. Distal airway stem cells yield alveoli in vitro and during lung regeneration following H1N1 influenza infection. Cell 147, 525–538 (2011).
Zuo, W. et al. p63+Krt5+ distal airway stem cells are essential for lung regeneration. Nature 517, 616–620 (2015).
Guseh, J. S. et al. Notch signaling promotes airway mucous metaplasia and inhibits alveolar development. Development 136, 1751–1759 (2009).
Barkauskas, C. E. et al. Type 2 alveolar cells are stem cells in adult lung. J. Clin. Invest. 123, 3025–3036 (2013).
Loosli, C. G. et al. The destruction of type 2 pneumocytes by airborne influenza PR8-A virus; its effect on surfactant and lecithin content of the pneumonic lesions of mice. Chest 67, 7S–14S (1975).
Ray, S. et al. Rare SOX2 + airway progenitor cells generate KRT5 + cells that repopulate damaged alveolar parenchyma following influenza virus infection. Stem Cell Rep. 7, 817–825 (2016).
Gerovac, B. J. et al. Submersion and hypoxia inhibit ciliated cell differentiation in a notch-dependent manner. Am. J. Respir. Cell Mol. Biol. 51, 516–525 (2014).
Dang, T. P., Eichenberger, S., Gonzalez, A., Olson, S. & Carbone, D. P. Constitutive activation of Notch3 inhibits terminal epithelial differentiation in lungs of transgenic mice. Oncogene 22, 1988–1997 (2003).
Tsao, P.-N. et al. γ-secretase activation of notch signaling regulates the balance of proximal and distal fates in progenitor cells of the developing lung. J. Biol. Chem. 283, 29532–29544 (2008).
Pardo-Saganta, A. et al. Parent stem cells can serve as niches for their daughter cells. Nature 523, 597–601 (2015).
Lafkas, D. et al. Therapeutic antibodies reveal Notch control of transdifferentiation in the adult lung. Nature 528, 127–131 (2015).
Morimoto, M., Nishinakamura, R., Saga, Y. & Kopan, R. Different assemblies of Notch receptors coordinate the distribution of the major bronchial Clara, ciliated and neuroendocrine cells. Development 139, 4365–4373 (2012).
Mucenski, M. L. et al. β-Catenin is required for specification of proximal/distal cell fate during lung morphogenesis. J. Biol. Chem. 278, 40231–40238 (2003).
Okubo, T. & Hogan, B. L. Hyperactive Wnt signaling changes the developmental potential of embryonic lung endoderm. J. Biol. 3, 11 (2004).
Hashimoto, S. et al. β-Catenin-SOX2 signaling regulates the fate of developing airway epithelium. J. Cell Sci. 125, 932–942 (2012).
Frank, D. B. et al. Emergence of a wave of Wnt signaling that regulates lung alveologenesis by controlling epithelial self-renewal and differentiation. Cell Rep. 17, 2312–2325 (2016).
Guha, A. et al. Neuroepithelial body microenvironment is a niche for a distinct subset of Clara-like precursors in the developing airways. Proc. Natl Acad. Sci. USA 109, 12592–12597 (2012).
Cai, Y. et al. Transgenically-expressed secretoglobin 3A2 accelerates resolution of bleomycin-induced pulmonary fibrosis in mice. BMC Pulm. Med. 15, 72 (2015).
Reynolds, S. D. et al. Conditional stabilization of β-catenin expands the pool of lung stem cells. Stem Cells 26, 1337–1346 (2008).
Tzouvelekis, A. et al. Comparative expression profiling in pulmonary fibrosis suggests a role of hypoxia-inducible factor-1alpha in disease pathogenesis. Am. J. Respir. Crit. Care Med. 176, 1108–1119 (2007).
Bodempudi, V. et al. miR-210 promotes IPF fibroblast proliferation in response to hypoxia. Am. J. Physiol. Lung Cell. Mol. Physiol. 307, L283–L294 (2014).
Gonzalez, R. F., Allen, L., Gonzales, L., Ballard, P. L. & Dobbs, L. G. HTII-280, a biomarker specific to the apical plasma membrane of human lung alveolar type II cells. J. Histochem. Cytochem. 58, 891–901 (2010).
Jarriault, S. et al. Signalling downstream of activated mammalian Notch. Nature 377, 355–358 (1995).
Chen, X. et al. XBP1 promotes triple-negative breast cancer by controlling the HIF1alpha pathway. Nature 508, 103–107 (2014).
Chi, J. T. et al. Gene expression programs in response to hypoxia: cell type specificity and prognostic significance in human cancers. PLoS Med. 3, e47 (2006).
Holland, S. J. et al. R428, a selective small molecule inhibitor of Axl kinase, blocks tumor spread and prolongs survival in models of metastatic breast cancer. Cancer Res. 70, 1544–1554 (2010).
Amato, K. R. et al. Genetic and pharmacologic inhibition of EPHA2 promotes apoptosis in NSCLC. J. Clin. Invest. 124, 2037–2049 (2014).
Sommer, N., Strielkov, I., Pak, O. & Weissmann, N. Oxygen sensing and signal transduction in hypoxic pulmonary vasoconstriction. Eur. Respir. J. 47, 288–303 (2015).
Gustafsson, M. V. et al. Hypoxia requires notch signaling to maintain the undifferentiated cell state. Dev. Cell 9, 617–628 (2005).
Sahlgren, C., Gustafsson, M. V., Jin, S., Poellinger, L. & Lendahl, U. Notch signaling mediates hypoxia-induced tumor cell migration and invasion. Proc. Natl Acad. Sci. USA 105, 6392–6397 (2008).
Iyer, N. V. et al. Cellular and developmental control of O2 homeostasis by hypoxia-inducible factor 1α. Genes Dev. 12, 149–162 (1998).
Evans, M. J., Cabral, L. J., Stephens, R. J. & Freeman, G. Transformation of alveolar Type 2 cells to Type 1 cells following exposure to NO2. Exp. Mol. Pathol. 22, 142–150 (1975).
Rock, J. R. et al. Basal cells as stem cells of the mouse trachea and human airway epithelium. Proc. Natl Acad. Sci. USA 106, 12771–12775 (2009).
Ryan, H. E. et al. Hypoxia-inducible factor-1alpha is a positive factor in solid tumor growth. Cancer Res. 60, 4010–4015 (2000).
Harfe, B. D. et al. Evidence for an expansion-based temporal Shh gradient in specifying vertebrate digit identities. Cell 118, 517–528 (2004).
Van Keymeulen, A. et al. Distinct stem cells contribute to mammary gland development and maintenance. Nature 479, 189–193 (2011).
Arnold, K. et al. Sox2(+) adult stem and progenitor cells are important for tissue regeneration and survival of mice. Cell Stem Cell 9, 317–329 (2011).
Harada, N. et al. Intestinal polyposis in mice with a dominant stable mutation of the β-catenin gene. EMBO J. 18, 5931–5942 (1999).
Rawlins, E. L. et al. The role of Scgb1a1 + Clara cells in the long-term maintenance and repair of lung airway, but not alveolar, epithelium. Cell Stem Cell 4, 525–534 (2009).
Rawlins, E. L., Ostrowski, L. E., Randell, S. H. & Hogan, B. L. Lung development and repair: contribution of the ciliated lineage. Proc. Natl Acad. Sci. USA 104, 410–417 (2007).
Lee, D.-K., Liu, Y., Liao, L., Wang, F. & Xu, J. The prostate basal cell (BC) heterogeneity and the p63-positive BC differentiation spectrum in mice. Int. J. Biol. Sci. 10, 1007–1017 (2014).
Schaefer, B. C., Schaefer, M. L., Kappler, J. W., Marrack, P. & Kedl, R. M. Observation of antigen-dependent CD8 + T-cell/ dendritic cell interactions in vivo. Cell. Immunol. 214, 110–122 (2001).
Chapman, H. A. et al. Integrin α6β4 identifies an adult distal lung epithelial population with regenerative potential in mice. J. Clin. Invest. 121, 2855–2862 (2011).
Madisen, L. et al. A robust and high-throughput Cre reporting and characterization system for the whole mouse brain. Nat. Neurosci. 13, 133–140 (2010).
Bligh, E. G. & Dyer, W. J. A rapid method of total lipid extraction and purification. Can. J. Biochem. Physiol. 37, 911–917 (1959).
Mason, R. J., Nellenbogen, J. & Clements, J. A. Isolation of disaturated phosphatidylcholine with osmium tetroxide. J. Lipid Res. 17, 281–284 (1976).
Su, X. et al. Activation of the α7 nAChR reduces acid-induced acute lung injury in mice and rats. Am. J. Respir. Cell Mol. Biol. 37, 186–192 (2007).
Langmead, B., Trapnell, C., Pop, M. & Salzberg, S. L. Ultrafast and memory-efficient alignment of short DNA sequences to the human genome. Genome Biol. 10, R25 (2009).
Trapnell, C. et al. Transcript assembly and quantification by RNA-Seq reveals unannotated transcripts and isoform switching during cell differentiation. Nat. Biotechnol. 28, 511–515 (2010).
Acknowledgements
This work was supported by NIH grants RO1 HL128484, UO1 HL111054, UO1 134766, and a sponsored research agreement with Biogen Idec (H.A.C.). A.E.V. was supported by T32 HL007185-36, F32 HL117600-01, and K99 HL131817. M.A.M. and J.E.G. were supported by NHLBI grant R37HL51856 and R37HL57156. J.X. was supported by NIH grants R01 CA112403 and R01 CA193455 and CPRIT grants RP120732-P5 and RP150197. J.M.S. was supported by NIH grant R01 HL084376. We thank M.A.M. and P. Wolters at the UCSF Interstitial Lung Disease Blood and Tissue Repository for procuring non-donor and diseased lung tissues, respectively. We also thank J.E.G. for providing influenza PR8 virus and technical assistance, B. Sennino for hypoxyprobe and technical advice, M. Zhang for CHIR99021 and technical advice, R. Lao of the Institute for Human Genetics core facility, UCSF, for assistance with RNA-sequencing, and D. A. Denison and S. Zaki of the CDC for lung tissue slides obtained from patients with H1N1 influenza.
Author information
Authors and Affiliations
Contributions
Conceptualization: Y.X., H.A.C., A.E.V.; investigation: Y.X., T.K., A.N.B., J.X., D.-K.L., Y.W., V.T., J.R.J., J.M.S., H.A.C., J.E.G., M.A.M., A.E.V.; formal analysis: Y.X., I.H.D., A.E.V.; writing: Y.X., H.A.C., A.E.V.; supervision: H.A.C.; funding acquisition: H.A.C., A.E.V.
Corresponding author
Ethics declarations
Competing interests
The authors declare no competing financial interests.
Integrated supplementary information
Supplementary Figure 1 p63pos LNEPs are very rare and do not efficiently generate AEC2s.
Lung epithelial ablation of HIF1α with Shh-Cre causes no defects in uninjured mice. (a) While p63pos LNEPs generate Krt5 metaplasia, they make only a minor contribution to AEC2 regeneration after influenza injury (insets). (b) Rare p63-CreERT2 traced (tdTomato +) cells are scattered throughout airways in uninjured mice, representing 0.005% of the total epithelium as judged by FACS analysis (c). Data represent n = 3 mice for histology (b), n = 2 independent experiments with pooled live cells from 3 mice for FACS (c). (d) HIF1α is deleted in all the epithelial cells sorted from Shh-Cre; HIF1αfl/fl mouse lungs. Data are mean ± s.e.m. from n = 3 independent experiments, in which each group is a pool of 3 mice. (e) Lung SatPC content and (f) LNEP-enriched population (integrin β4pos EpCAMpos) remain unchanged after HIF1α deletion in epithelial cells. (e) Data are represented as mean ± s.e.m. from n = 4 mice per group from two independent experiments. (f) Data are represented as a percentage in EpCAMpos live cells from a pool of 3 mice in each group. P values derived by unpaired two-tailed Student’s t test.
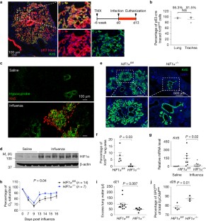
Supplementary Figure 2 HIF1α-/- mice are injured at similar levels as wild-type mice, but lack alveolar Krt5pos cell expansion.
(a) Representative blot showing Krt5 induction is inhibited by epithelial HIF1α deletion. (b–c) No large expansion of ΔNp63 (b) or integrin β4 (c) positive cells in the alveoli of HIF1α−/− mice, indicating alveolar Krt5pos cell expansion is inhibited by HIF1α deletion. No difference in virus infection (d), weight loss (e), immune cell numbers in BAL (f) and BALF protein level (g) between wild-type and HIF1α−/− mice. (e–g) Data are represented as mean ± s.e.m., (e) n = 7 wild-type, n = 6 HIF1α−/−; (f) n = 11 wild-type, n = 13 HIF1α−/−; (g) n = 17 wild-type, n = 18 HIF1α−/− mice from three independent experiments. Each data point represents one mouse. (h) Large areas of AEC2 depletion are present in both wild-type and HIF1α−/− lungs, quantified in i. SPC staining in airways (h, right) is an artefact of the goat anti-pro-SPC antibody. (i) Data are represented as mean ± s.e.m., n = 4 wild-type, n = 3 HIF1α−/− mice from 2 independent experiments. (j) HIF1α−/− mice recover weight more rapidly than their wild-type counterparts after influenza injury. Data are represented as mean ± s.e.m., n = 10 wild-type, n = 10 HIF1α−/−, n = 8 uninfected wild-type mice from three independent experiments. (k) Significant difference in average arterial oxygen saturation at 13 days post-infection between HIF1α−/− and wild-type mice. Each data point represents the average% O2 saturation reading for a single mouse at this time point (see Fig. 1h). Data are mean ± s.e.m., n = 7 HIF1α−/−, n = 14 wild-type (2 Shh-Creneg, 12 C57BL6) mice from two independent experiments. Analysis is 11 days post-infection unless otherwise indicated. P values derived by unpaired two-tailed Student’s t test, except in k derived by Mann Whitney.
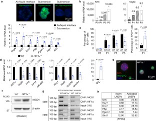
Supplementary Figure 3 HIF1α promotes Notch activity in LNEPs but has no effect on airway Notch activity.
(a–b) Reduced colony size and number of HIF1α−/− LNEPs in culture. WT, HIF1αfl/fl. (c) qPCR analysis of SPC in freshly sorted (P0) and cultured (P1–P3) LNEPs showing SPC mRNA dramatically decreases upon culture, n = 2 independent experiments. (d) Top, mouse Krt5, Hey1 and Hes5 promoters contain HRE and CBE. The primers used in bottom are highlighted in red. Bottom, qPCR analysis of ChIP demonstrating HIF1α deletion blocks NICD1 DNA binding on Krt5, Hey1 and Hes5 promoters in cultured LNEPs. Ct value of pulled down DNA was normalized by Ct of input DNA and the abundance was calculated relative to NICD1 association of each site. (b,d) Data are represented as mean ± s.e.m. from n = 3 independent experiments. P values derived by unpaired two-tailed Student’s t test. (e) FACS isolation of highly purified LNEPS (FoxJ1neg CC10neg integrinβ4 +) from uninjured mice used for RNA-Seq analysis. (f) HIF1α deletion inhibits Hes1 staining in the alveoli but not airways. (g) HIF1α deletion has no effect on airway Notch activity in uninfected mice, as judged by the ratio between club cells (CC10pos) and multi-ciliated cells (acetylated-Tubulinpos) remaining unchanged.
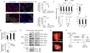
Supplementary Figure 4 Stabilization of β-catenin inhibits Notch and HIF1α activity by blocking their DNA association.
(a) β-catenin stabilization increases ectopic SPC expression in the airways largely independent of club cells expressing Scgb3a2. About 27% (97 cells out of 362) Sox2-traced airway cells express SPC 7 days after tamoxifen induced β-catenin stabilization, n = 3 mice examined. (b) qPCR analysis of ChIP demonstrating NICD1 and HIF1α DNA binding on Krt5, Hey1 and Hes5 promoters are blocked by CHIR. The same control sample (LNEPs from HIF1αfl/fl mice) was used as Supplementary Fig. 3d. Data are represented as mean ± s.e.m. from n = 3 independent experiments. P values derived by unpaired two-tailed Student’s t test. (c) Individual fluorescent channels of the colony from Fig. 3g demonstrating Krt5 and SPC expression in a single clone. (d) p63neg LNEPs in vitro either remain undifferentiated, are activated into p63pos cells (visualized by tdTomato expression after a brief 4OHT treatment), or differentiate into Krt5+ or SPC + cells. Wnt agonism (blue) results in more SPC + cells and fewer Krt5 + cells as described in Fig. 4d. Grey inset quantifies these outcomes specifically within those cells that become p63 traced. Quantification is via immunostaining of cytospins, n = 2 experiments.
Supplementary Figure 5 Deleting HIF1α or stabilizing β-catenin does not alter LNEP differentiation after full Notch/Krt5 activation.
(a) HIF1α deletion or β-catenin stabilization subsequent to Krt5 activation as described in b has no effect on Krt5 (green, upper panel) and SPC (green, lower panel) expression. (c) Relative mRNA levels in sorted Krt5-CreERT2-traced cells 21 days post infection with (n = 8) or without (n = 2) HIF1α deletion. Notch activity is not downregulated by HIF1α deletion in Krt5 expressing cells. (d) Relative mRNA levels in sorted Krt5 traced cells 21 days post infection with (n = 2) or without (n = 5) β-catenin stabilization. Notch activity is not inhibited by Wnt signaling in Krt5 expressing cells. (c–d) Sorted cells from two independent experiments were pooled together for RNA isolation.
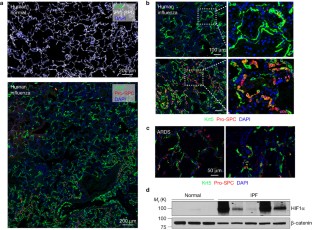
Supplementary Figure 6 Flow plots and cytospin of human lung epithelial cell sort.
(a) As judged by cytospin, the HTII-280pos population captures all the SPCpos AEC2s, and the HTII-280negα6pos population is enriched for basal cells in normal human lungs. (b) In scleroderma lung, the percentage of HTII-280pos cells as a function of total EpCAMpos cells decreases and both Krt5pos and Krt5/SPC double positive cells are observed in HTII-280pos cells.
Supplementary Figure 7 Transdifferentiation of human AEC2s to basal-like cells and single cell RNA-Seq analysis of primary human lung epithelial cells show distinct hypoxia signature in fibrotic lungs.
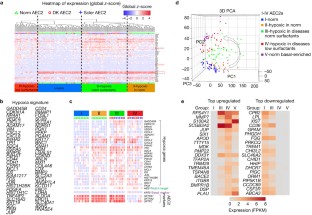
(a) Whole-genome wide PCA analysis of HTII-280pos cells from normal, DK, Scleroderma and IPF lungs, showing AEC2s from fibrotic lungs are distinct from that of normal lungs. (b) Hierarchical clustering of single cell transcriptomes of HTII-280pos cells isolated from normal, DK, scleroderma and IPF lungs. Listed genes (rows) are hypoxia signature (listed in Fig. 5c) plus STFPA1, STFPA2, SFTPC, KRT5, HES1 (highlighted with red rectangles). Four distinct groups (I–IV) are highlighted. Cells from IPF lungs are mostly in Group IV. (c) PCA analysis of all human cells using the entire genome except for the signature genes from Fig. 6a, demonstrating that the hypoxia & lineage gene set is predictive of meaningful differences in cell identity at the whole-transcriptome level. (d) Primary human AEC2s (HTII-280pos) upregulated Krt5 mRNA after one passage in culture by qPCR analysis. Notch inhibition (DBZ) during this initial culture attenuated Krt5 upregulation (right). Data are represented as mean ± s.e.m., where each point represents one independent cell isolation and experiment (n = 4 left, n = 3 right).P values derived by unpaired two-tailed Student’s t test (d, left) or one-sample t-test (d, right). (e) Average FPKM values of human cells (Group I, IV and V), and mouse quiescent and activated LNEPs from RNA-seq are indicated in the heatmap (right) for the shared upregulated 102 gene set (see Fig. 7).
Supplementary information
Supplementary Information
Supplementary Information (PDF 10224 kb)
Supplementary Information
Supplementary Information (PDF 90 kb)
Supplementary Table 1
Supplementary Information (XLSX 71 kb)
Supplementary Table 2
Supplementary Information (XLSX 46 kb)
Supplementary Table 3
Supplementary Information (XLSX 57 kb)
Supplementary Table 4
Supplementary Information (XLSX 34 kb)
Supplementary Table 5
Supplementary Information (XLSX 54 kb)
Supplementary Table 6
Supplementary Information (XLSX 54 kb)
Supplementary Table 7
Supplementary Information (XLS 100 kb)
Supplementary Table 8
Supplementary Information (XLS 39 kb)
Supplementary Table 9
Supplementary Information (XLS 128 kb)
Supplementary Table 10
Supplementary Information (XLSX 12 kb)
Supplementary Table 11
Supplementary Information (XLSX 59 kb)
Rights and permissions
About this article
Cite this article
Xi, Y., Kim, T., Brumwell, A. et al. Local lung hypoxia determines epithelial fate decisions during alveolar regeneration. Nat Cell Biol 19, 904–914 (2017). https://doi.org/10.1038/ncb3580
Received:
Accepted:
Published:
Issue date:
DOI: https://doi.org/10.1038/ncb3580
This article is cited by
-
Modulation of an aberrant basal cell program in human alveolar epithelial spheroids and lung slices subtitle: modulating aberrant basal cells in human cells and tissues
Respiratory Research (2025)
-
Examining the role of Notch signaling in dysplastic lung repair
BMC Research Notes (2025)
-
Lifting regenerative barriers promotes epithelial cell fate plasticity supporting lineage conversion
Nature Communications (2025)
-
Lung cell fates during influenza
Cell Research (2025)
-
Cloned airway basal progenitor cells to repair fibrotic lung through re-epithelialization
Nature Communications (2025)


