Abstract
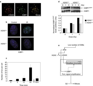
Activation of the ataxia telangiectasia mutated (ATM) kinase triggers diverse cellular responses to ionizing radiation (IR), including the initiation of cell cycle checkpoints1. Histone H2AX, p53 binding-protein 1 (53BP1) and Chk2 are targets of ATM-mediated phosphorylation2,3,4,5, but little is known about their roles in signalling the presence of DNA damage. Here, we show that mice lacking either H2AX or 53BP1, but not Chk2, manifest a G2–M checkpoint defect close to that observed in ATM−/− cells after exposure to low, but not high, doses of IR. Moreover, H2AX regulates the ability of 53BP1 to efficiently accumulate into IR-induced foci. We propose that at threshold levels of DNA damage, H2AX-mediated concentration of 53BP1 at double-strand breaks is essential for the amplification of signals that might otherwise be insufficient to prevent entry of damaged cells into mitosis.
This is a preview of subscription content, access via your institution
Access options
Subscribe to this journal
Receive 12 print issues and online access
$259.00 per year
only $21.58 per issue
Buy this article
- Purchase on SpringerLink
- Instant access to the full article PDF.
USD 39.95
Prices may be subject to local taxes which are calculated during checkout




Similar content being viewed by others
References
Shiloh, Y. Biochem. Soc. Trans. 29, 661–666 (2001).
Rogakou, E. P., Pilch, D. R., Orr, A. H., Ivanova, V. S. & Bonner, W. M. J. Biol. Chem. 273, 5858–5868 (1998).
Burma, S., Chen, B. P., Murphy, M., Kurimasa, A. & Chen, D. J. J. Biol. Chem. 276, 42462–42467 (2001).
Anderson, L., Henderson, C. & Adachi, Y. Mol. Cell. Biol. 21, 1719–1729 (2001).
Rappold, I., Iwabuchi, K., Date, T. & Chen, J. J Cell Biol 153, 613–620 (2001).
Jongmans, W. et al. Mol. Cell. Biol. 17, 5016–5022 (1997).
Yamazaki, V., Wegner, R. D. & Kirchgessner, C. U. Cancer Res. 58, 2316–2322 (1998).
Girard, P. M., Riballo, E., Begg, A. C., Waugh, A. & Jeggo, P. A. Oncogene 21, 4191–4199 (2002).
Buscemi, G. et al. Mol. Cell. Biol. 21, 5214–5222 (2001).
Antoccia, A., Ricordy, R., Maraschio, P., Prudente, S. & Tanzarella, C. Int. J. Radiat. Biol 71, 41–49 (1997).
Hirao, A. et al. Mol. Cell. Biol. 22, 6521–6532 (2002).
Takai, H. et al. EMBO J. 21, 5195–5205 (2002).
Celeste, A. et al. Science 296, 922–927 (2002).
Bassing, C. H. et al. Proc. Natl Acad. Sci. USA 99, 8173–8178 (2002).
Xu, B., Kim, S. & Kastan, M. B. Mol. Cell. Biol. 21, 3445–3450 (2001).
Zhou, B. B. et al. J. Biol. Chem. 275, 10342–10348 (2000).
Schultz, L. B., Chehab, N. H., Malikzay, A. & Halazonetis, T. D. J. Cell Biol. 151, 1381–1390 (2000).
Zhou, B. B. & Elledge, S. J. Nature 408, 433–439 (2000).
Wang, B., Matsuoka, S., Carpenter, P. B. & Elledge, S. J. Science Online (cited 3 October 2002) C10.1126/science.1076182 (2002).
Matsuoka, S., Huang, M. & Elledge, S. J. Science 282, 1893–1897 (1998).
Cortez, D., Wang, Y., Qin, J. & Elledge, S. J. Science 286, 1162–1166 (1999).
Paull, T. T. et al. Curr. Biol. 10, 886–895 (2000).
Bartek, J., Falck, J. & Lukas, J. Nature Rev. Mol. Cell Biol. 2, 877–886 (2001).
Barlow, C. et al. Cell 86, 159–171 (1996).
Ward, I. et al. Mol. Cell. Biol. (submitted).
Ward, I. M., Wu, X. & Chen, J. J. Biol. Chem. 276, 47755–47758 (2001).
Iwabuchi, K. et al. J. Biol. Chem. 273, 26061–26068 (1998).
Canman, C. E. et al. Science 281, 1677–1679 (1998).
Acknowledgements
These studies were in part motivated by discussions with T. Halazonetis, who suggested examining the effects of low-dose IR, and we thank T. Halazonetis for sharing unpublished results. We also thank M. Lichten, J. Chung, A. Lee, S. Petersen and A. Singer for critical comments on the manuscript, and M. Kruhlack for assistance with microscopy. P.B.C was supported by a grant from The Robert Welch Foundation.
Author information
Authors and Affiliations
Corresponding author
Ethics declarations
Competing interests
The authors declare no competing financial interests.
Supplementary information
Supplementary Figure
Figure S1. Phosphorylation of 53BP1 serine residue (S25) in vitro and in vivo in response to IR. (PDF 43 kb)
Rights and permissions
About this article
Cite this article
Fernandez-Capetillo, O., Chen, HT., Celeste, A. et al. DNA damage-induced G2–M checkpoint activation by histone H2AX and 53BP1. Nat Cell Biol 4, 993–997 (2002). https://doi.org/10.1038/ncb884
Received:
Revised:
Accepted:
Published:
Issue date:
DOI: https://doi.org/10.1038/ncb884
This article is cited by
-
Transcriptomic response of prostate cancer cells to carbon ion and photon irradiation with focus on androgen receptor and TP53 signaling
Radiation Oncology (2024)
-
cGAS-STING pathway expression correlates with genomic instability and immune cell infiltration in breast cancer
npj Breast Cancer (2024)
-
Changes in calpain-2 expression during glioblastoma progression predisposes tumor cells to temozolomide resistance by minimizing DNA damage and p53-dependent apoptosis
Cancer Cell International (2023)
-
Tissue memory relies on stem cell priming in distal undamaged areas
Nature Cell Biology (2023)
-
Dosimetry of heavy ion exposure to human cells using nanoscopic imaging of double strand break repair protein clusters
Scientific Reports (2022)


