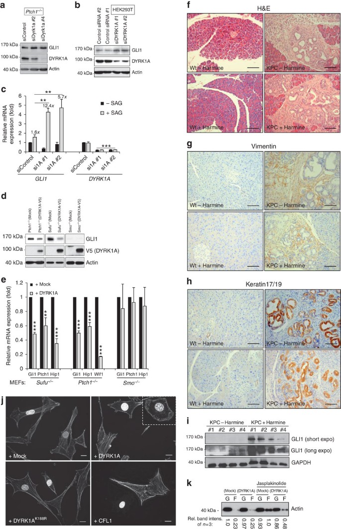
In Fig. 2j of this Article, the image in the lower left panel was inadvertently duplicated from the upper left panel during the final stages of manuscript preparation. The correct version of the figure appears below.
Additional information
The online version of the original article can be found at 10.1038/ncomms9023
Rights and permissions
This work is licensed under a Creative Commons Attribution 4.0 International License. The images or other third party material in this article are included in the article’s Creative Commons license, unless indicated otherwise in the credit line; if the material is not included under the Creative Commons license, users will need to obtain permission from the license holder to reproduce the material. To view a copy of this license, visit http://creativecommons.org/licenses/by/4.0/
About this article
Cite this article
Schneider, P., Bayo-Fina, J., Singh, R. et al. Correction: Corrigendum: Identification of a novel actin-dependent signal transducing module allows for the targeted degradation of GLI1. Nat Commun 6, 8741 (2015). https://doi.org/10.1038/ncomms9741
Published:
DOI: https://doi.org/10.1038/ncomms9741
