Abstract
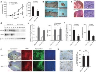
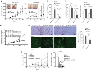
Hypoxia inducible factor-1 (HIF-1) is considered a crucial mediator of the cellular response to hypoxia through its regulation of genes that control angiogenesis1,2,3,4. It represents an attractive therapeutic target5,6 in colon cancer, one of the few tumor types that shows a clinical response to antiangiogenic therapy7. But it is unclear whether inhibition of HIF-1 alone is sufficient to block tumor angiogenesis8,9. In HIF-1α knockdown DLD-1 colon cancer cells (DLD-1HIF-kd), the hypoxic induction of vascular endothelial growth factor (VEGF) was only partially blocked. Xenografts remained highly vascularized with microvessel densities identical to DLD-1 tumors that had wild-type HIF-1α (DLD-1HIF-wt). In addition to the preserved expression of VEGF, the proangiogenic cytokine interleukin (IL)-8 was induced by hypoxia in DLD-1HIF-kd but not DLD-1HIF-wt cells. This induction was mediated by the production of hydrogen peroxide and subsequent activation of NF-κB. Furthermore, the KRAS oncogene, which is commonly mutated in colon cancer, enhanced the hypoxic induction of IL-8. A neutralizing antibody to IL-8 substantially inhibited angiogenesis and tumor growth in DLD-1HIF-kd but not DLD-1HIF-wt xenografts, verifying the functional significance of this IL-8 response. Thus, compensatory pathways can be activated to preserve the tumor angiogenic response, and strategies that inhibit HIF-1α may be most effective when IL-8 is simultaneously targeted.
This is a preview of subscription content, access via your institution
Access options
Subscribe to this journal
Receive 12 print issues and online access
$259.00 per year
only $21.58 per issue
Buy this article
- Purchase on SpringerLink
- Instant access to the full article PDF.
USD 39.95
Prices may be subject to local taxes which are calculated during checkout




Similar content being viewed by others
References
Denko, N.C. et al. Investigating hypoxic tumor physiology through gene expression patterns. Oncogene 22, 5907–5914 (2003).
Carmeliet, P. et al. Role of HIF-1alpha in hypoxia-mediated apoptosis, cell proliferation and tumour angiogenesis. Nature 394, 485–490 (1998).
Pugh, C.W. & Ratcliffe, P.J. Regulation of angiogenesis by hypoxia: role of the HIF system. Nat. Med. 9, 677–684 (2003).
Tang, N. et al. Loss of HIF-1alpha in endothelial cells disrupts a hypoxia-driven VEGF autocrine loop necessary for tumorigenesis. Cancer Cell 6, 485–495 (2004).
Kung, A.L., Wang, S., Klco, J.M., Kaelin, W.G. & Livingston, D.M. Suppression of tumor growth through disruption of hypoxia-inducible transcription. Nat. Med. 6, 1335–1340 (2000).
Semenza, G.L. Targeting HIF-1 for cancer therapy. Nat. Rev. Cancer 3, 721–732 (2003).
Hurwitz, H. et al. Bevacizumab plus irinotecan, fluorouracil, and leucovorin for metastatic colorectal cancer. N. Engl. J. Med. 350, 2335–2342 (2004).
Maxwell, P.H. et al. Hypoxia-inducible factor-1 modulates gene expression in solid tumors and influences both angiogenesis and tumor growth. Proc. Natl. Acad. Sci. USA 94, 8104–8109 (1997).
Ryan, H.E. et al. Hypoxia-inducible factor-1alpha is a positive factor in solid tumor growth. Cancer Res. 60, 4010–4015 (2000).
Mizukami, Y. et al. Hypoxia-inducible factor-1-independent regulation of vascular endothelial growth factor by hypoxia in colon cancer. Cancer Res. 64, 1765–1772 (2004).
Pierce, J.W. et al. Novel inhibitors of cytokine-induced IkappaBalpha phosphorylation and endothelial cell adhesion molecule expression show anti-inflammatory effects. in vivo. J. Biol. Chem. 272, 21096–21103 (1997).
Schreck, R., Rieber, P. & Baeuerle, P.A. Reactive oxygen intermediates as apparently widely used messengers in the activation of the NF-kappa B transcription factor and HIV-1. EMBO J. 10, 2247–2258 (1991).
Michiels, C., Minet, E., Mottet, D. & Raes, M. Regulation of gene expression by oxygen: NF-kappaB and HIF-1, two extremes. Free Radic. Biol. Med. 33, 1231–1242 (2002).
Chandel, N.S. et al. Mitochondrial reactive oxygen species trigger hypoxia-induced transcription. Proc. Natl. Acad. Sci. USA 95, 11715–11720 (1998).
Chandel, N.S. et al. Reactive oxygen species generated at mitochondrial complex III stabilize hypoxia-inducible factor-1alpha during hypoxia: a mechanism of O2 sensing. J. Biol. Chem. 275, 25130–25138 (2000).
Brand, K.A. & Hermfisse, U. Aerobic glycolysis by proliferating cells: a protective strategy against reactive oxygen species. FASEB J. 11, 388–395 (1997).
Seagroves, T.N. et al. Transcription factor HIF-1 is a necessary mediator of the pasteur effect in mammalian cells. Mol. Cell. Biol. 21, 3436–3444 (2001).
Sparmann, A. & Bar-Sagi, D. Ras-induced interleukin-8 expression plays a critical role in tumor growth and angiogenesis. Cancer Cell 6, 447–458 (2004).
Shirasawa, S., Furuse, M., Yokoyama, N. & Sasazuki, T. Altered growth of human colon cancer cell lines disrupted at activated Ki-ras. Science 260, 85–88 (1993).
Ryan, H.E., Lo, J. & Johnson, R.S. HIF-1 alpha is required for solid tumor formation and embryonic vascularization. EMBO J. 17, 3005–3015 (1998).
Beasley, N.J. et al. Hypoxia-inducible factors HIF-1alpha and HIF-2alpha in head and neck cancer: relationship to tumor biology and treatment outcome in surgically resected patients. Cancer Res. 62, 2493–2497 (2002).
Raval, R.R. et al. Contrasting properties of hypoxia-inducible factor 1 (HIF-1) and HIF-2 in von Hippel-Lindau-associated renal cell carcinoma. Mol. Cell. Biol. 25, 5675–5686 (2005).
Mack, F.A., Patel, J.H., Biju, M.P., Haase, V.H. & Simon, M.C. Decreased growth of Vhl−/− fibrosarcomas is associated with elevated levels of cyclin kinase inhibitors p21 and p27. Mol. Cell. Biol. 25, 4565–4578 (2005).
Koshiji, M. & Huang, L.E. Dynamic balancing of the dual nature of HIF-1alpha for cell survival. Cell Cycle 3, 853–854 (2004).
Arenberg, D.A. et al. Inhibition of interleukin-8 reduces tumorigenesis of human non-small cell lung cancer in SCID mice. J. Clin. Invest. 97, 2792–2802 (1996).
Ofori-Darko, E. et al. An OmpA-like protein from Acinetobacter spp. stimulates gastrin and interleukin-8 promoters. Infect. Immun. 68, 3657–3666 (2000).
Khokhlatchev, A. et al. Identification of a novel Ras-regulated proapoptotic pathway. Curr. Biol. 12, 253–265 (2002).
Zhang, L., Fogg, D.K. & Waisman, D.M. RNA interference-mediated silencing of the S100A10 gene attenuates plasmin generation and invasiveness of Colo 222 colorectal cancer cells. J. Biol. Chem. 279, 2053–2062 (2004).
Behre, G., Smith, L.T. & Tenen, D.G. Use of a promoterless Renilla luciferase vector as an internal control plasmid for transient co-transfection assays of Ras-mediated transcription activation. Biotechniques 26, 24–28 (1999).
Mohanty, J.G., Jaffe, J.S., Schulman, E.S. & Raible, D.G. A highly sensitive fluorescent micro-assay of H2O2 release from activated human leukocytes using a dihydroxyphenoxazine derivative. J. Immunol. Methods 202, 133–141 (1997).
Acknowledgements
We thank the following individuals for sharing these plasmids: C. Reinecker (IL-8 reporter construct), R. Xavier (NF-κB reporter construct, phr-GFP-K-rasVal12) and D. Tenen (pRL-null). We also thank Y. Kamegaya, M. Takeda, M. Ii, E. di Tomaso, T. Padera, P. Au and R. Tyszkowski for assistance with tissue analysis. DNA microarray studies were performed at the DNA Microarray Core Facility at the Massachusetts General Hospital Cancer Center. Confocal microscopy was performed through the Imaging Core of the Center for Study of Inflammatory Bowel Diseases. This work was supported by US National Institutes of Health (NIH) research grant CA92594 to D.C.C. O.I. was supported by NIH grant CA104574, B.R.R. was supported by NIH grant CA098333, M.A.Z. was supported by von Hippel-Lindau Family Alliance, M.G. was supported by an American Gastroenterology Association student fellowship award, and E.-M.D. was supported by a postdoctoral fellowship award from the Deutsche Forschungsgemeinschaft.
Author information
Authors and Affiliations
Corresponding author
Ethics declarations
Competing interests
The authors declare no competing financial interests.
Supplementary information
Supplementary Fig. 1 (download PDF )
Growth of Caco2HIF-wt and Caco2HIF-kd cells in virto ( a ) and in in vivo as xenografts in nude mice ( b ). (PDF 774 kb)
Supplementary Fig. 2 (download PDF )
Immunoblot of HIF-1α and HIF-2α proteins in DLD-1HIF-WT, DLD-1 HIF-kd/1470 and DLD-1 HIF-kd/2192 cells in normoxic (N) and hypoxic (H) conditions. (PDF 1022 kb)
Supplementary Fig. 3 (download PDF )
The hypoxic induction of IL-8 in the absence of HIF-1α is observed in many cancer cell lines. (PDF 1131 kb)
Supplementary Fig. 4 (download PDF )
Specificity of the pSR.HIF-1α1470 and pSR.HIF-1α2192 constructs was demonstrated by coexpression of HIF-1α expression vectors with synonymous codon mutations that are not affected by the siRNA target sequences. (PDF 1320 kb)
Supplementary Fig. 5 (download PDF )
Oncogenic KRAS plays a role in the hypoxic induction of IL-8 in non-colonic cancers. (PDF 1157 kb)
Supplementary Table 1 (download PDF )
Hypoxic gene expression patterns in DLD-1 cells with or without HIF-1. (PDF 68 kb)
Rights and permissions
About this article
Cite this article
Mizukami, Y., Jo, WS., Duerr, EM. et al. Induction of interleukin-8 preserves the angiogenic response in HIF-1α–deficient colon cancer cells. Nat Med 11, 992–997 (2005). https://doi.org/10.1038/nm1294
Received:
Accepted:
Published:
Issue date:
DOI: https://doi.org/10.1038/nm1294
This article is cited by
-
Genetic polymorphisms in interleukin-1β (rs1143634) and interleukin-8 (rs4073) are associated with survival after resection of intrahepatic cholangiocarcinoma
Scientific Reports (2023)
-
Biology and therapeutic targeting of vascular endothelial growth factor A
Nature Reviews Molecular Cell Biology (2023)
-
Immune modulatory effects of oncogenic KRAS in cancer
Nature Communications (2020)
-
PTPRD-inactivation-induced CXCL8 promotes angiogenesis and metastasis in gastric cancer and is inhibited by metformin
Journal of Experimental & Clinical Cancer Research (2019)
-
Interleukin-8/CXCR2 signaling regulates therapy-induced plasticity and enhances tumorigenicity in glioblastoma
Cell Death & Disease (2019)


