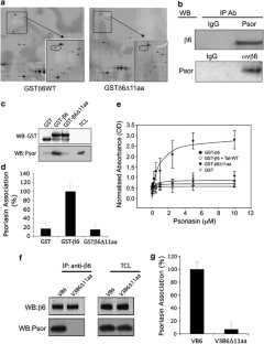
Abstract
Expression of the integrin αvβ6 is upregulated in a variety of carcinomas where it appears to be involved in malignant progression, although the biology of this integrin is not fully explored. We have generated oral carcinoma cells that express αvβ6 composed of wild-type αv and a mutant β6 that lacks the unique C-terminal 11 amino acids (aa). We found that these residues, although not required for αvβ6-dependent adhesion or migration, are essential for αvβ6-dependent invasive activity. We have used a proteomic approach to identify novel binding partners for the β6 subunit cytoplasmic tail and report that psoriasin (Psor) (S100A7) bound preferentially to the recombinant β6 cytoplasmic domain, though not in the absence of the unique C-terminal 11aa. Endogenous cellular Psor co-precipitated with endogenous β6 and colocalised with αvβ6 at the cell membrane and intracellular vesicles. Knockdown of Psor, with small interfering RNA, had no effect on αvβ6-dependent adhesion or migration but abrogated αvβ6-mediated oral carcinoma cell invasion both in Transwell and, the more physiologically relevant, organotypic invasion assays, recapitulating the behaviour of the β6-mutant cell line. Membrane-permeant Tat-peptides encoding the unique C-terminal residues of β6, bound directly to recombinant Psor and inhibited cellular Psor binding to β6; this blocked αvβ6-dependent, but not αvβ6-independent, invasion. These data identify a novel interaction between Psor and β6 and demonstrate that it is required for αvβ6-dependent invasion by carcinoma cells. Inhibition of this interaction may represent a novel therapeutic strategy to target carcinoma invasion.
This is a preview of subscription content, access via your institution
Access options
Subscribe to this journal
Receive 50 print issues and online access
$259.00 per year
only $5.18 per issue
Buy this article
- Purchase on SpringerLink
- Instant access to the full article PDF.
USD 39.95
Prices may be subject to local taxes which are calculated during checkout







Similar content being viewed by others
References
Agrez M, Chen A, Cone RI, Pytela R, Sheppard D . (1994. The alpha v beta 6 integrin promotes proliferation of colon carcinoma cells through a unique region of the beta 6 cytoplasmic domain. J Cell Biol 127: 547–556.
Al-Haddad S, Zhang Z, Leygue E, Snell L, Huang A, Niu Y et al. (1999). Psoriasin (S100A7) expression and invasive breast cancer. Am J Pathol 155: 2057–2066.
Banerjee AG, Bhattacharyya I, Vishwanatha JK . (2005). Identification of genes and molecular pathways involved in the progression of premalignant oral epithelia. Mol Cancer Ther 4: 865–875.
Bates RC, Bellovin DI, Brown C, Maynard E, Wu B, Kawakatsu H et al. (2005). Transcriptional activation of integrin beta 6 during the epithelial-mesenchymal transition defines a novel prognostic indicator of aggressive colon carcinoma. J Clin Invest 115: 339–347.
Breuss JM, Gallo J, DeLisser HM, Klimanskaya IV, Folkesson HG, Pittet JF et al. (1995). Expression of the beta 6 integrin subunit in development, neoplasia and tissue repair suggests a role in epithelial remodelling. J Cell Sci 108: 2241–2251.
Breuss JM, Gillett N, Lu L, Sheppard D, Pytela R . (1993). Restricted distribution of integrin beta 6 mRNA in primate epithelial tissues. J Histochem Cytochem 41: 1521–1527.
Busk M, Pytela R, Sheppard D . (1992). Characterization of the integrin alpha v beta 6 as a fibronectin-binding protein. J Biol Chem 267: 5790–5796.
Clark RA, Ashcroft GS, Spencer MJ, Larjava H, Ferguson MW . (1996). Re-epithelialization of normal human excisional wounds is associated with a switch from alpha v beta 5 to alpha v beta 6 integrins. Br J Dermatol 135: 46–51.
Elayadi AN, Samli KN, Prudkin L, Liu YH, Bian A, Xie XJ et al. (2007). A peptide selected by biopanning identifies the integrin alpha v beta 6 as a prognostic biomarker for non small cell lung cancer. Cancer Res 67: 5889–5895.
Emberley ED, Murphy LC, Watson PH . (2004). S100A7 and the progression of breast cancer. Breast Cancer Res 6: R308–R315.
Emberley ED, Niu Y, Curtis L, Troup S, Mandal SK, Myers JN et al. (2005). The S100A7-c-jun activation domain binding protein 1 pathway enhances prosurvival pathways in breast cancer. Cancer Res 65: 5696–5702.
Glaser R, Harder J, Lange H, Bartels J, Christophers E, Schroder JM . (2005). Antimicrobial psoriasin (S100A7) protects human skin from Escherichia coli infection. Nat Immunol 6: 57–64.
Haapasalmi K, Zhang K, Tonnesen M, Olerud J, Sheppard D, Salo T et al. (1996). Keratinocytes in human wounds express alpha v beta 6 integrin. J Invest Dermatol 106: 42–48.
Hazelbag S, Kenter GG, Gorter A, Dreef EJ, Koopman LA, Violette SM et al. (2007). Overexpression of the alpha v beta 6 integrin in cervical squamous cell carcinoma is a prognostic factor for decreased survival. J Pathol 212: 316–324.
Jiang WG, Watkins G, Douglas-Jones A, Mansel RE . (2004). Psoriasin is aberrantly expressed in human breast cancer and is related to clinical outcomes. Int J Oncol 25: 81–85.
Jones J, Sugiyama M, Speight PM, Watt FM . (1996). Restoration of alpha v beta 5 integrin expression in neoplastic keratinocytes results in increased capacity for terminal differentiation and suppression of anchorage-independent growth. Oncogene 12: 119–126.
Jones J, Watt FM, Speight PM . (1997). Changes in the expression of alpha v integrins in oral squamous cell carcinomas. J Oral Pathol Med 26: 63–68.
Kesting MR, Sudhoff H, Hasler RJ, Nieberler M, Pautke C, Wolff KD et al. (2009). Psoriasin (S100A7) up-regulation in oral squamous cell carcinoma and its relationto clinicopathologic features. Oral Oncol 45: 731–736.
Krop I, Marz A, Carlsson H, Li X, Bloushtain-Qimron N, Hu M et al. (2005). A putative role for psoriasin in breast tumour progression. Cancer Res 65: 11326–11334.
Kumar CC . (1998). Signaling by integrin receptors. Oncogene 17: 1365–1373.
Larjava H, Haapasalmi K, Salo T, Wiebe C, Uitto VJ . (1996). Keratinocyte integrins in wound healing and chronic inflammation of the human periodontium. Oral Dis 2: 77–86.
León R, Murray JI, Cragg G, Farnell B, West NR, Pace TC et al. (2009). Identification and characterization of binding sites on S100A7, a participant in cancer and inflammation pathways. Biochemistry 48: 10591–10600.
Li X, Yang Y, Hu Y, Dang D, Regezi J, Schmidt BL et al. (2003). αvβ6-Fyn signalling promotes oral cancer progression. J Biol Chem 278: 41646–41653.
Liotta LA, Kohn EC . (2001). The microenvironment of the tumour-host interface. Nature 411: 375–379.
Madsen P, Rasmussen HH, Leffers H, Honoré B, Dejgaard K, Olsen E et al. (1992). Molecular cloning, occurrence, and expression of a novel partially secreted protein ‘psoriasin’ that is highly up-regulated in psoriatic skin. J Invest Dermatol 97: 701–712.
Morgan MR, Thomas GJ, Russell A, Hart IR, Marshall JF . (2004). The integrin cytoplasmic-tail motif EKQKVDLSTDC is sufficient to promote tumour cell invasion mediated by matrix metalloproteinase (MMP)-2 or MMP-9. J Biol Chem 279: 26533–26539.
Munger JS, Huang X, Kawakatsu H, Griffiths MJ, Dalton SL, Wu J et al. (1999). The integrin alpha v beta 6 binds and activates latent TGF beta 1: a mechanism for regulating pulmonary inflammation and fibrosis. Cell 96: 319–328.
Niu J, Dorahy DJ, Gu X, Scott RJ, Draganic B, Ahmed N et al. (2002). Integrin expression in colon cancer cells is regulated by the cytoplasmic domain of the beta 6 integrin subunit. Int J Cancer 99: 529–537.
Niu J, Gu X, Ahmed N, Andrews S, Turton J, Bates R et al. (2001). The alpha v beta 6 integrin regulates its own expression with cell crowding: implications for tumour progression. Int J Cancer 92: 40–48.
Nystrom ML, McCulloch D, Weinreb PH, Violette SM, Speight PM, Marshall JF et al. (2006). Cyclooxygenase-2 inhibition suppresses apha v beta 6 integrin-dependent oral squamous carcinoma invasion. Cancer Res 66: 10833–10842.
Nystrom ML, Thomas GJ, Stone M, Mackenzie IC, Hart IR, Marshall JF . (2002). Development of a quantitative method to analyse tumour cell invasion in organotypic culture. J Pathol 205: 468–475.
Paruchuri V, Prasad A, McHugh K, Bhat HK, Polyak K, Ganju RK . (2008). S100A7-downregulation inhibits epidermal growth factor-induced signalling in breast cancer cells and blocks osteoclast formation. PLoS One 3: e1741.
Petersson S, Bylander A, Yhr M, Enerbäck C . (2007). S100A7 (Psoriasin), highly expressed in Ductal Carcinoma In situ (DCIS), is regulated by IFN-gamma in mammary epithelial cells. BMC Cancer 7: 205.
Prieto AL, Edelman GM, Crossin KL . (1993). Multiple integrins mediate cell attachment to cytotactin/tenascin. Proc Natl Acad Sci USA 90: 10154–10158.
Prime SS, Nixon SV, Crane IJ, Stone A, Matthews JB, Maitland NJ et al. (1990). The behaviour of human oral squamous cell carcinoma in culture. J Pathol 160: 259–269.
Ralhan R, DeSouza LV, Malta A, Tripathi SC, Ghanny S, Gupta SD et al. (2008). Discovery and verification of head-and-neck cancer biomarkers by differential protein expression analysis using iTRAQ labelling, multidimensional liquid chromatography, and tandem mass spectrometry. Mol Cell Proteomics 7: 1162–1173.
Ramos DM, But M, Regezi J, Schmidt BL, Atakilit A, Dang D et al. (2002). Expression of integrin beta 6 enhances invasive behaviour in oral squamous cell carcinoma. Matrix Biol 21: 297–307.
Ramsay AG, Keppler MD, Jazayeri M, Thomas GJ, Parsons M, Violette S et al. (2007). HS1-associated protein X-1 regulates carcinoma cell migration and invasion via clathrin-mediated endocytosis of integrin alpha v beta 6. Cancer Res 67: 5275–5284.
Regezi JA, Ramos DM, Pytela R, Dekker NP, Jordan RC . (2002). Tenascin and beta 6 integrin are overexpressed in floor of mouth in situ carcinomas and invasive squamous cell carcinoma. Oral Oncol 38: 332–336.
Reska AA, Hayashi Y, Horwitz AF . (1992). Identification of amino acid sequences in the integrin beta 1 cytoplasmic domain implicated in cytoskeletal association. J Cell Biol 117: 1321–1330.
Ruse M, Broome AM, Eckert RL . (2003). S100A7 (psoriasin) interacts with epidermal fatty acid binding protein and localizes in focal adhesion-like structures in cultured keratinocytes. J Invest Dermatol 121: 132–141.
Sugiyama M, Speight PM, Prime SS, Watt FM . (1993). Comparison of integrin expression and terminal differentiation capacity in cell lines derived from oral squamous cell carcinomas. Carcinogenesis 14: 2171–2176.
Thomas GJ, Hart IR, Speight PM, Marshall JF . (2002). Binding of TGF-beta 1 latency-associated peptide (LAP) to alpha(v) beta 6 integrin modulates behaviour of squamous carcinoma cells. Br J Cancer 87: 859–867.
Thomas GJ, Lewis MP, Hart IR, Marshall JF, Speight PM . (2001a). Alpha v beta 6 integrin promotes invasion of squamous carcinoma cells through up-regulation of matrix metalloproteinase 9. Int J Cancer 92: 641–650.
Thomas GJ, Lewis MP, Whawell SA, Russell A, Sheppard D, Hart IR et al. (2001b). Expression of the alpha v beta 6 integrin promotes migration and invasion in squamous carcinoma cells. J Invest Dermatol 117: 67–73.
Thomas GJ, Nystrom ML, Marshall JF . (2006). Alpha v beta 6 integrin in wound healing and cancer of the oral cavity. J Oral Pathol Med 35: 1–10.
Thomas GJ, Poomsawat S, Lewis MP, Hart IR, Speight PM, Marshall JF . (2001c). Alpha v beta 6 integrin upregulates matrix metalloproteinase 9 and promotes migration of normal oral keratinocytes. J Invest Dermatol 116: 898–904.
Wang J, Barnes RO, West NR, Olson M, Chu JE, Watson PH . (2008). Jab1 is a target of EGFR signalling in ERalpha-negative breast cancer. Breast Cancer Res 10: R51.
Weinacker A, Chen A, Agrez M, Cone RI, Nishimura S, Wayner E et al. (1994). Role of integrin alpha v beta 6 in cell attachment to fibronectin. Heterologous expression of intact and secreted forms of the receptor. J Biol Chem 269: 6940–6948.
Wolf R, Howard OMZ, Dong H-F, Voscopoulos C, Boeshans K, Winston J et al. (2008). Chemotactic activity of S100A7 (Psoriasin) is mediated by the receptor for advanced glycation end products and potentiates inflammation with highly homologous but functionally distinct S100A15. J Immunol 181: 1499–1506.
Zhou G, Xie TX, Zhao M, Jasser SA, Younes MN, Sano D et al. (2008). Reciprocal negative regulation between S100A7/psoriasin and beta-catenin signalling plays an important role in tumour progression of squamous cell carcinoma of oral cavity. Oncogene 27: 3527–3538.
Author information
Authors and Affiliations
Corresponding author
Ethics declarations
Competing interests
The authors declare no conflict of interest.
Additional information
Supplementary Information accompanies the paper on the Oncogene website
Rights and permissions
About this article
Cite this article
Morgan, M., Jazayeri, M., Ramsay, A. et al. Psoriasin (S100A7) associates with integrin β6 subunit and is required for αvβ6-dependent carcinoma cell invasion. Oncogene 30, 1422–1435 (2011). https://doi.org/10.1038/onc.2010.535
Received:
Revised:
Accepted:
Published:
Issue date:
DOI: https://doi.org/10.1038/onc.2010.535
Keywords
This article is cited by
-
Exploring the role of ITGB6: fibrosis, cancer, and other diseases
Apoptosis (2023)
-
Screening out irrelevant cell-based models of disease
Nature Reviews Drug Discovery (2016)
-
Desmoglein 3 promotes cancer cell migration and invasion by regulating activator protein 1 and protein kinase C-dependent-Ezrin activation
Oncogene (2014)
-
Joining S100 proteins and migration: for better or for worse, in sickness and in health
Cellular and Molecular Life Sciences (2014)
-
A human monoclonal antibody 264RAD targeting αvβ6 integrin reduces tumour growth and metastasis, and modulates key biomarkers in vivo
Oncogene (2013)


