Abstract
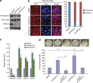
The Hippo signaling pathway regulates cellular proliferation and survival, thus exerting profound effects on normal cell fate and tumorigenesis. The pivotal effector of this pathway is YAP, a transcriptional co-activator amplified in mouse and human cancers where it promotes epithelial-to-mesenchymal transition and malignant transformation. Here, we report a novel regulatory mechanism for the YAP oncogenic function via direct interaction with non-receptor tyrosine phosphatase 14 (PTPN14) through the WW domain of YAP and the PPxY domain of PTPN14. We also found that YAP is a direct substrate of PTPN14. In addition, luciferase reporter assay showed that the inhibition of the YAP transcriptional co-activator function by PTPN14 is mediated through their protein interactions and may result from an increase in the inactive cytoplasmic form of YAP. Last, knockdown of PTPN14 induces the nuclear retention of YAP and increases the YAP-dependent cell migration. In summary, our results indicate a potential regulatory role of PTPN14 on YAP and demonstrate a novel mechanism in YAP regulation.
This is a preview of subscription content, access via your institution
Access options
Subscribe to this journal
Receive 50 print issues and online access
$259.00 per year
only $5.18 per issue
Buy this article
- Purchase on SpringerLink
- Instant access to the full article PDF.
USD 39.95
Prices may be subject to local taxes which are calculated during checkout





Similar content being viewed by others
References
Harvey K, Tapon N . The Salvador-Warts-Hippo pathway—an emerging tumour-suppressor network. Nat Rev Cancer 2007; 7: 182–191.
Zhao B, Tumaneng K, Guan KL . The Hippo pathway in organ size control, tissue regeneration and stem cell self-renewal. Nat Cell Biol 2011; 13: 877–883.
Pan D . The hippo signaling pathway in development and cancer. Dev Cell 2010; 19: 491–505.
Mauviel A, Nallet-Staub F, Varelas X . Integrating developmental signals: a Hippo in the (path)way. Oncogene 2012; 31: 1743–1756.
Harvey KF, Pfleger CM, Hariharan IK . The Drosophila Mst ortholog, hippo, restricts growth and cell proliferation and promotes apoptosis. Cell 2003; 114: 457–467.
Tapon N, Harvey KF, Bell DW, Wahrer DC, Schiripo TA, Haber DA et al. salvador Promotes both cell cycle exit and apoptosis in Drosophila and is mutated in human cancer cell lines. Cell 2002; 110: 467–478.
Udan RS, Kango-Singh M, Nolo R, Tao C, Halder G . Hippo promotes proliferation arrest and apoptosis in the Salvador/Warts pathway. Nat Cell Biol 2003; 5: 914–920.
Huang J, Wu S, Barrera J, Matthews K, Pan D . The Hippo signaling pathway coordinately regulates cell proliferation and apoptosis by inactivating Yorkie, the Drosophila Homolog of YAP. Cell 2005; 122: 421–434.
Lai ZC, Wei X, Shimizu T, Ramos E, Rohrbaugh M, Nikolaidis N et al. Control of cell proliferation and apoptosis by mob as tumor suppressor, mats. Cell 2005; 120: 675–685.
Sudol M, Chen HI, Bougeret C, Einbond A, Bork P . Characterization of a novel protein-binding module--the WW domain. FEBS Lett 1995; 369: 67–71.
Sudol M . Yes-associated protein (YAP65) is a proline-rich phosphoprotein that binds to the SH3 domain of the Yes proto-oncogene product. Oncogene 1994; 9: 2145–2152.
Komuro A, Nagai M, Navin NE, Sudol M . WW domain-containing protein YAP associates with ErbB-4 and acts as a co-transcriptional activator for the carboxyl-terminal fragment of ErbB-4 that translocates to the nucleus. J Biol Chem 2003; 278: 33334–33341.
Strano S, Munarriz E, Rossi M, Castagnoli L, Shaul Y, Sacchi A et al. Physical interaction with Yes-associated protein enhances p73 transcriptional activity. J Biol Chem 2001; 276: 15164–15173.
Alarcon C, Zaromytidou AI, Xi Q, Gao S, Yu J, Fujisawa S et al. Nuclear CDKs drive Smad transcriptional activation and turnover in BMP and TGF-beta pathways. Cell 2009; 139: 757–769.
Yagi R, Chen LF, Shigesada K, Murakami Y, Ito YA . WW domain-containing yes-associated protein (YAP) is a novel transcriptional co-activator. EMBO J 1999; 18: 2551–2562.
Zhao B, Ye X, Yu J, Li L, Li W, Li S et al. TEAD mediates YAP-dependent gene induction and growth control. Genes Dev 2008; 22: 1962–1971.
Vassilev A, Kaneko KJ, Shu H, Zhao Y, DePamphilis ML . TEAD/TEF transcription factors utilize the activation domain of YAP65, a Src/Yes-associated protein localized in the cytoplasm. Genes Dev 2001; 15: 1229–1241.
Zaidi SK, Sullivan AJ, Medina R, Ito Y, van Wijnen AJ, Stein JL et al. Tyrosine phosphorylation controls Runx2-mediated subnuclear targeting of YAP to repress transcription. EMBO J 2004; 23: 790–799.
Overholtzer M, Zhang J, Smolen GA, Muir B, Li W, Sgroi DC et al. Transforming properties of YAP, a candidate oncogene on the chromosome 11q22 amplicon. Proc Natl Acad Sci USA 2006; 103: 12405–12410.
Thiery JP, Acloque H, Huang RY, Nieto MA . Epithelial-mesenchymal transitions in development and disease. Cell 2009; 139: 871–890.
Chaffer CL, Weinberg RA . A perspective on cancer cell metastasis. Science 2011; 331: 1559–1564.
Zhang J, Smolen GA, Haber DA . Negative regulation of YAP by LATS1 underscores evolutionary conservation of the Drosophila Hippo pathway. Cancer Res 2008; 68: 2789–2794.
Zhao B, Wei X, Li W, Udan RS, Yang Q, Kim J et al. Inactivation of YAP oncoprotein by the Hippo pathway is involved in cell contact inhibition and tissue growth control. Genes Dev 2007; 21: 2747–2761.
Hao Y, Chun A, Cheung K, Rashidi B, Yang X . Tumor suppressor LATS1 is a negative regulator of oncogene YAP. J Biol Chem 2008; 283: 5496–5509.
Zhao B, Li L, Tumaneng K, Wang CY, Guan KL . A coordinated phosphorylation by Lats and CK1 regulates YAP stability through SCF(beta-TRCP). Genes Dev 2010; 24: 72–85.
Wang W, Huang J, Chen J . Angiomotin-like proteins associate with and negatively regulate YAP1. J Biol Chem 2011; 286: 4364–4370.
Zhao B, Li L, Lu Q, Wang LH, Liu CY, Lei Q et al. Angiomotin is a novel Hippo pathway component that inhibits YAP oncoprotein. Genes Dev 2011; 25: 51–63.
Chan SW, Lim CJ, Chong YF, Pobbati AV, Huang C, Hong W . Hippo pathway-independent restriction of TAZ and YAP by angiomotin. J Biol Chem 2011; 286: 7018–7026.
Oka T, Schmitt AP, Sudol M . Opposing roles of angiomotin-like-1 and zona occludens-2 on pro-apoptotic function of YAP. Oncogene 2012; 31: 128–134.
Schlegelmilch K, Mohseni M, Kirak O, Pruszak J, Rodriguez JR, Zhou D et al. Yap1 acts downstream of alpha-catenin to control epidermal proliferation. Cell 2011; 144: 782–795.
Varelas X, Samavarchi-Tehrani P, Narimatsu M, Weiss A, Cockburn K, Larsen BG et al. The Crumbs complex couples cell density sensing to Hippo-dependent control of the TGF-beta-SMAD pathway. Dev Cell 2010; 19: 831–844.
Oka T, Remue E, Meerschaert K, Vanloo B, Boucherie C, Gfeller D et al. Functional complexes between YAP2 and ZO-2 are PDZ domain-dependent, and regulate YAP2 nuclear localization and signalling. Biochem J 2010; 432: 461–472.
Silvis MR, Kreger BT, Lien WH, Klezovitch O, Rudakova GM, Camargo FD et al. alpha-catenin is a tumor suppressor that controls cell accumulation by regulating the localization and activity of the transcriptional coactivator Yap1. Sci Signal 2011; 4: ra33.
Sawada M, Ogata M, Fujino Y, Hamaoka T . cDNA cloning of a novel protein tyrosine phosphatase with homology to cytoskeletal protein 4.1 and its expression in T-lineage cells. Biochem Biophys Res Commun 1994; 203: 479–484.
Wadham C, Gamble JR, Vadas MA, Khew-Goodall Y . Translocation of protein tyrosine phosphatase Pez/PTPD2/PTP36 to the nucleus is associated with induction of cell proliferation. J Cell Sci 2000; 113 (Pt 17): 3117–3123.
Chen HI, Sudol M . The WW domain of Yes-associated protein binds a proline-rich ligand that differs from the consensus established for Src homology 3-binding modules. Proc Natl Acad Sci USA 1995; 92: 7819–7823.
Sudol M, Harvey KF . Modularity in the Hippo signaling pathway. Trends Biochem Sci 2010; 35: 627–633.
Ogata M, Takada T, Mori Y, Oh-hora M, Uchida Y, Kosugi A et al. Effects of overexpression of PTP36, a putative protein tyrosine phosphatase, on cell adhesion, cell growth, and cytoskeletons in HeLa cells. J Biol Chem 1999; 274: 12905–12909.
Ogata M, Takada T, Mori Y, Uchida Y, Miki T, Okuyama A et al. Regulation of phosphorylation level and distribution of PTP36, a putative protein tyrosine phosphatase, by cell-substrate adhesion. J Biol Chem 1999; 274: 20717–20724.
Wyatt L, Khew-Goodall Y . PTP-Pez: a novel regulator of TGFbeta signaling. Cell Cycle 2008; 7: 2290–2295.
Smith AL, Mitchell PJ, Shipley J, Gusterson BA, Rogers MV, Crompton MR . Pez: a novel human cDNA encoding protein tyrosine phosphatase- and ezrin-like domains. Biochem Biophys Res Commun 1995; 209: 959–965.
Wadham C, Gamble JR, Vadas MA, Khew-Goodall Y . The protein tyrosine phosphatase Pez is a major phosphatase of adherens junctions and dephosphorylates beta-catenin. Mol Biol Cell 2003; 14: 2520–2529.
Poernbacher I, Baumgartner R, Marada SK, Edwards K, Stocker H . Drosophila pez acts in hippo signaling to restrict intestinal stem cell proliferation. Curr Biol 2012; 22: 389–396.
Xiao L, Chen Y, Ji M, Dong J . KIBRA regulates Hippo signaling activity via interactions with large tumor suppressor kinases. J Biol Chem 2011; 286: 7788–7796.
Sjoblom T, Jones S, Wood LD, Parsons DW, Lin J, Barber TD et al. The consensus coding sequences of human breast and colorectal cancers. Science 2006; 314: 268–274.
Wang Z, Shen D, Parsons DW, Bardelli A, Sager J, Szabo S et al. Mutational analysis of the tyrosine phosphatome in colorectal cancers. Science 2004; 304: 1164–1166.
Niedergethmann M, Alves F, Neff JK, Heidrich B, Aramin N, Li L et al. Gene expression profiling of liver metastases and tumour invasion in pancreatic cancer using an orthotopic SCID mouse model. Br J Cancer 2007; 97: 1432–1440.
Debnath J, Muthuswamy SK, Brugge JS . Morphogenesis and oncogenesis of MCF-10A mammary epithelial acini grown in three-dimensional basement membrane cultures. Methods 2003; 30: 256–268.
Zhang J, Ji JY, Yu M, Overholtzer M, Smolen GA, Wang R et al. YAP-dependent induction of amphiregulin identifies a non-cell-autonomous component of the Hippo pathway. Nat Cell Biol 2009; 11: 1444–1450.
Acknowledgements
We thank Dr Kunliang Guan (University of California, San Diego) for generously sharing with us the 5 × UAS-luciferase reporter and Gal4-TEAD4 plasmids. We thank Dr Andrei V Bakin (RPCI) for his kind help with the microscopy technique and Dr Xinjiang Wang (RPCI) for assistance of phospohor-imaging analysis. We thank Ms Paula Jones for her kind assistance with the manuscript editing. This work was supported by Roswell Park Cancer Institute and National Cancer Institute (NCI) grant #P30 CA016056 (to JZ).
Author information
Authors and Affiliations
Corresponding author
Ethics declarations
Competing interests
The authors declare no conflict of interest.
Additional information
Supplementary Information accompanies the paper on the Oncogene website
Rights and permissions
About this article
Cite this article
Liu, X., Yang, N., Figel, S. et al. PTPN14 interacts with and negatively regulates the oncogenic function of YAP. Oncogene 32, 1266–1273 (2013). https://doi.org/10.1038/onc.2012.147
Received:
Revised:
Accepted:
Published:
Issue date:
DOI: https://doi.org/10.1038/onc.2012.147
Keywords
This article is cited by
-
PTPN14 promotes gastric cancer progression by PI3KA/AKT/mTOR pathway
Cell Death & Disease (2023)
-
A role for the NPM1/PTPN14/YAP axis in mediating hypoxia-induced chemoresistance to sorafenib in hepatocellular carcinoma
Cancer Cell International (2022)
-
A proximity proteomics screen in three-dimensional spheroid cultures identifies novel regulators of lumen formation
Scientific Reports (2021)
-
An overview of signaling pathways regulating YAP/TAZ activity
Cellular and Molecular Life Sciences (2021)
-
Stathmin levels alter PTPN14 expression and impact neuroblastoma cell migration
British Journal of Cancer (2020)


