Abstract
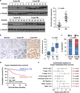
Metastatic relapse remains largely incurable and a major challenge of clinical management in breast cancer, but the underlying mechanisms are poorly understood. Herein, we report that CGI-99 is overexpressed in breast cancer tissues from patients with metastatic recurrence within 5 years. High CGI-99 significantly predicts poorer 5-year metastasis-free patient survival. We find that CGI-99 increases breast cancer stem cell properties, and potentiates efficient tumor lung colonization and outgrowth in vivo. Furthermore, we demonstrate that CGI-99 activates the autocrine interleukin-6 (IL-6)/STAT3 signaling by increasing the accumulation and activity of RNA polymerase II and p300 cofactor at the proximal promoter of IL-6. Importantly, delivery of the IL-6-receptor humanized monoclonal antibody tocilizumab robustly abrogates CGI-99-induced metastasis in vivo. Finally, we find that high levels of CGI-99 are significantly correlated with STAT3 hyperactivation in breast cancer patients. These findings reveal a potential mechanism for constitutive activation of autocrine IL-6/STAT3 signaling and may suggest a novel target for clinical intervention in breast cancer.
This is a preview of subscription content, access via your institution
Access options
Subscribe to this journal
Receive 50 print issues and online access
$259.00 per year
only $5.18 per issue
Buy this article
- Purchase on SpringerLink
- Instant access to the full article PDF.
USD 39.95
Prices may be subject to local taxes which are calculated during checkout







Similar content being viewed by others
References
Berry DA, Cronin KA, Plevritis SK, Fryback DG, Clarke L, Zelen M et al. Effect of screening and adjuvant therapy on mortality from breast cancer. N Engl J Med 2005; 353: 1784–1792.
Fong PC, Boss DS, Yap TA, Tutt A, Wu P, Mergui-Roelvink M et al. Inhibition of poly(ADP-ribose) polymerase in tumors from BRCA mutation carriers. N Engl J Med 2009; 361: 123–134.
Liu S, Wicha MS . Targeting breast cancer stem cells. J Clin Oncol 2010; 28: 4006–4012.
Taga T, Hibi M, Hirata Y, Yamasaki K, Yasukawa K, Matsuda T et al. Interleukin-6 triggers the association of its receptor with a possible signal transducer, gp130. Cell 1989; 58: 573–581.
Yu H, Pardoll D, Jove R . STATs in cancer inflammation and immunity: a leading role for STAT3. Nat Rev Cancer 2009; 9: 798–809.
Yu H, Lee H, Herrmann A, Buettner R, Jove R . Revisiting STAT3 signalling in cancer: new and unexpected biological functions. Nat Rev Cancer 2014; 14: 736–746.
Marotta LL, Almendro V, Marusyk A, Shipitsin M, Schemme J, Walker SR et al. The JAK2/STAT3 signaling pathway is required for growth of CD44(+)CD24(-) stem cell-like breast cancer cells in human tumors. J Clin Invest 2011; 121: 2723–2735.
Guryanova OA, Wu Q, Cheng L, Lathia JD, Huang Z, Yang J et al. Nonreceptor tyrosine kinase BMX maintains self-renewal and tumorigenic potential of glioblastoma stem cells by activating STAT3. Cancer Cell 2011; 19: 498–511.
He G, Dhar D, Nakagawa H, Font-Burgada J, Ogata H, Jiang Y et al. Identification of liver cancer progenitors whose malignant progression depends on autocrine IL-6 signaling. Cell 2013; 155: 384–396.
Zhang GJ, Adachi I . Serum interleukin-6 levels correlate to tumor progression and prognosis in metastatic breast carcinoma. Anticancer Res 1999; 19: 1427–1432.
Trikha M, Corringham R, Klein B, Rossi JF . Targeted anti-interleukin-6 monoclonal antibody therapy for cancer: a review of the rationale and clinical evidence. Clin Cancer Res 2003; 9: 4653–4665.
Conze D, Weiss L, Regen PS, Bhushan A, Weaver D, Johnson P et al. Autocrine production of interleukin 6 causes multidrug resistance in breast cancer cells. Cancer Res 2001; 61: 8851–8858.
Gao SP, Mark KG, Leslie K, Pao W, Motoi N, Gerald WL et al. Mutations in the EGFR kinase domain mediate STAT3 activation via IL-6 production in human lung adenocarcinomas. J Clin Invest 2007; 117: 3846–3856.
Sansone P, Storci G, Tavolari S, Guarnieri T, Giovannini C, Taffurelli M et al. IL-6 triggers malignant features in mammospheres from human ductal breast carcinoma and normal mammary gland. J Clin Invest 2007; 117: 3988–4002.
Deng J, Liu Y, Lee H, Herrmann A, Zhang W, Zhang C et al. S1PR1-STAT3 signaling is crucial for myeloid cell colonization at future metastatic sites. Cancer Cell 2012; 21: 642–654.
Voorhees PM, Chen Q, Kuhn DJ, Small GW, Hunsucker SA, Strader JS et al. Inhibition of interleukin-6 signaling with CNTO 328 enhances the activity of bortezomib in preclinical models of multiple myeloma. Clin Cancer Res 2007; 13: 6469–6478.
Voorhees PM, Chen Q, Small GW, Kuhn DJ, Hunsucker SA, Nemeth JA et al. Targeted inhibition of interleukin-6 with CNTO 328 sensitizes pre-clinical models of multiple myeloma to dexamethasone-mediated cell death. Br J Haematol 2009; 145: 481–490.
Song L, Rawal B, Nemeth JA, Haura EB . JAK1 activates STAT3 activity in non-small-cell lung cancer cells and IL-6 neutralizing antibodies can suppress JAK1-STAT3 signaling. Mol Cancer Ther 2011; 10: 481–494.
Kroon P, Berry PA, Stower MJ, Rodrigues G, Mann VM, Simms M et al. JAK-STAT blockade inhibits tumor initiation and clonogenic recovery of prostate cancer stem-like cells. Cancer Res 2013; 73: 5288–5298.
Coward J, Kulbe H, Chakravarty P, Leader D, Vassileva V, Leinster DA et al. Interleukin-6 as a therapeutic target in human ovarian cancer. Clin Cancer Res 2011; 17: 6083–6096.
Dijkgraaf EM, Santegoets SJ, Reyners AK, Goedemans R, Wouters MC, Kenter GG et al. A phase I trial combining carboplatin/doxorubicin with tocilizumab, an anti-IL-6R monoclonal antibody, and interferon-alpha2b in patients with recurrent epithelial ovarian cancer. Ann Oncol 2015; 26: 2141–2149.
Maude SL, Frey N, Shaw PA, Aplenc R, Barrett DM, Bunin NJ et al. Chimeric antigen receptor T cells for sustained remissions in leukemia. N Engl J Med 2014; 371: 1507–1517.
Ando K, Takahashi F, Kato M, Kaneko N, Doi T, Ohe Y et al. Tocilizumab, a proposed therapy for the cachexia of Interleukin6-expressing lung cancer. PLoS One 2014; 9: e102436.
Lai CH, Chou CY, Ch'ang LY, Liu CS, Lin W . Identification of novel human genes evolutionarily conserved in Caenorhabditis elegans by comparative proteomics. Genome Res 2000; 10: 703–713.
Perez-Gonzalez A, Rodriguez A, Huarte M, Salanueva IJ, Nieto A . hCLE/CGI-99, a human protein that interacts with the influenza virus polymerase, is a mRNA transcription modulator. J Mol Biol 2006; 362: 887–900.
Lee JW, Liao PC, Young KC, Chang CL, Chen SS, Chang TT et al. Identification of hnRNPH1, NF45, and C14orf166 as novel host interacting partners of the mature hepatitis C virus core protein. J Proteome Res 2011; 10: 4522–4534.
Perez-Gonzalez A, Pazo A, Navajas R, Ciordia S, Rodriguez-Frandsen A, Nieto A . hCLE/C14orf166 associates with DDX1-HSPC117-FAM98B in a novel transcription-dependent shuttling RNA-transporting complex. PLoS One 2014; 9: e90957.
Rodriguez-Frandsen A, de Lucas S, Perez-Gonzalez A, Perez-Cidoncha M, Roldan-Gomendio A, Pazo A et al. hCLE/C14orf166, a cellular protein required for viral replication, is incorporated into influenza virus particles. Sci Rep 2016; 6: 20744.
Huarte M, Sanz-Ezquerro JJ, Roncal F, Ortin J, Nieto AP . A subunit from influenza virus polymerase complex interacts with a cellular protein with homology to a family of transcriptional activators. J Virol 2001; 75: 8597–8604.
Howng SL, Hsu HC, Cheng TS, Lee YL, Chang LK, Lu PJ et al. A novel ninein-interaction protein, CGI-99, blocks ninein phosphorylation by GSK3beta and is highly expressed in brain tumors. FEBS Lett 2004; 566: 162–168.
Guo J, Wang W, Liao P, Lou W, Ji Y, Zhang C et al. Identification of serum biomarkers for pancreatic adenocarcinoma by proteomic analysis. Cancer Sci 2009; 100: 2292–2301.
Cui Y, Wu J, Zong M, Song G, Jia Q, Jiang J et al. Proteomic profiling in pancreatic cancer with and without lymph node metastasis. Int J Cancer 2009; 124: 1614–1621.
Zhang W, Ou J, Lei F, Hou T, Wu S, Niu C et al. C14ORF166 overexpression is associated with pelvic lymph node metastasis and poor prognosis in uterine cervical cancer. Tumour Biol 2016; 37: 369–379.
Yang L, Li F, Lei F, Wang Y, Wu S, Song L et al. Overexpression of chromosome 14 open reading frame 166 correlates with disease progression and poorer prognosis in human NPC. Tumour Biol 2015; 36: 7977–7986.
Cheang TY, Zhou HY, Chen W, Zhang B, Liu L, Yang J et al. C14orf166 overexpression correlates with tumor progression and poor prognosis of breast cancer. J Transl Med 2016; 14: 54.
Gyorffy B, Lanczky A, Eklund AC, Denkert C, Budczies J, Li Q et al. An online survival analysis tool to rapidly assess the effect of 22,277 genes on breast cancer prognosis using microarray data of 1,809 patients. Breast Cancer Res Treat 2010; 123: 725–731.
Larive RM, Moriggi G, Menacho-Marquez M, Canamero M, de Alava E, Alarcon B et al. Contribution of the R-Ras2 GTP-binding protein to primary breast tumorigenesis and late-stage metastatic disease. Nat Commun 2014; 5: 3881.
Chambers AF, Groom AC, MacDonald IC . Dissemination and growth of cancer cells in metastatic sites. Nat Rev Cancer 2002; 2: 563–572.
Blobel GA . CREB-binding protein and p300: molecular integrators of hematopoietic transcription. Blood 2000; 95: 745–755.
Jeong EG, Kim MS, Nam HK, Min CK, Lee S, Chung YJ et al. Somatic mutations of JAK1 and JAK3 in acute leukemias and solid cancers. Clin Cancer Res 2008; 14: 3716–3721.
Vainchenker W, Constantinescu SN . JAK/STAT signaling in hematological malignancies. Oncogene 2013; 32: 2601–2613.
Grivennikov S, Karin M . Autocrine IL-6 signaling: a key event in tumorigenesis? Cancer Cell 2008; 13: 7–9.
Hodge DR, Hurt EM, Farrar WL . The role of IL-6 and STAT3 in inflammation and cancer. Eur J Cancer 2005; 41: 2502–2512.
Yokoe T, Iino Y, Takei H, Horiguchi J, Koibuchi Y, Maemura M et al. Changes of cytokines and thyroid function in patients with recurrent breast cancer. Anticancer Res 1997; 17: 695–699.
Quintana E, Shackleton M, Sabel MS, Fullen DR, Johnson TM, Morrison SJ . Efficient tumour formation by single human melanoma cells. Nature 2008; 456: 593–598.
Ishizawa K, Rasheed ZA, Karisch R, Wang Q, Kowalski J, Susky E et al. Tumor-initiating cells are rare in many human tumors. Cell Stem Cell 2010; 7: 279–282.
Libermann TA, Baltimore D . Activation of interleukin-6 gene expression through the NF-kappa B transcription factor. Mol Cell Biol 1990; 10: 2327–2334.
Minn AJ, Gupta GP, Siegel PM, Bos PD, Shu W, Giri DD et al. Genes that mediate breast cancer metastasis to lung. Nature 2005; 436: 518–524.
Acknowledgements
This work was supported by the Ministry of Science and Technology of China grant (no. 973-2014CB910604); Natural Science Foundation of China (no. 81472546, 81672854, 81530082, 81272198, 81572687, 81325013, 91529301 and 81572688), the Science and Technology of Guangdong Province (no. 2016A030308002, 2014A030313008 and 2014A030313220), Science and Technology Program of Guangzhou (no. 15020077) and Guangdong Esophageal Cancer Institute (no. M201409).
Author contributions
CL, YJ and WL carried out most of the experimental work. CL and YJ conducted enzyme-linked immunosorbent assay analysis and animal experiments. WL and LY conducted immunohistochemistry analysis and cell experiments. YP, XZ and BW conducted western blot analysis. YC conducted PCR. ZX, XW and SW conducted the molecular cloning and luciferase assay. JL, XW and LS supervised the project and wrote the manuscript.
Author information
Authors and Affiliations
Corresponding authors
Ethics declarations
Competing interests
The authors declare no conflict of interest.
Additional information
Supplementary Information accompanies this paper on the Oncogene website
Supplementary information
Rights and permissions
About this article
Cite this article
Lin, C., Liao, W., Jian, Y. et al. CGI-99 promotes breast cancer metastasis via autocrine interleukin-6 signaling. Oncogene 36, 3695–3705 (2017). https://doi.org/10.1038/onc.2016.525
Received:
Revised:
Accepted:
Published:
Issue date:
DOI: https://doi.org/10.1038/onc.2016.525
This article is cited by
-
RBMS1 promotes gastric cancer metastasis through autocrine IL-6/JAK2/STAT3 signaling
Cell Death & Disease (2022)
-
The role of clonal communication and heterogeneity in breast cancer
BMC Cancer (2019)
-
Simultaneous blockade of IL-6 and CCL5 signaling for synergistic inhibition of triple-negative breast cancer growth and metastasis
Breast Cancer Research (2018)
-
Insulin-like growth factor receptor signaling in breast tumor epithelium protects cells from endoplasmic reticulum stress and regulates the tumor microenvironment
Breast Cancer Research (2018)
-
Adipocyte-derived IL-6 and leptin promote breast Cancer metastasis via upregulation of Lysyl Hydroxylase-2 expression
Cell Communication and Signaling (2018)


