Abstract
Host-derived small RNAs are emerging as critical regulators in the dynamic interactions between host tissues and the microbiome, with implications for microbial pathogenesis and host defense. Among these, transfer RNA-derived small RNAs (tsRNAs) have garnered attention for their roles in modulating microbial behavior. However, the bacterial factors mediating tsRNA interaction and functionality remain poorly understood. In this study, using RNA affinity pull-down assay in combination with mass spectrometry, we identified a putative membrane-bound protein, annotated as P-type ATPase transporter (PtaT) in Fusobacterium nucleatum (Fn), which binds Fn-targeting tsRNAs in a sequence-specific manner. Through targeted mutagenesis and phenotypic characterization, we showed that in both the Fn type strain and a clinical tumor isolate, deletion of ptaT led to reduced tsRNA intake and enhanced resistance to tsRNA-induced growth inhibition. Global RNA sequencing and label-free Raman spectroscopy revealed the phenotypic differences between Fn wild type and PtaT-deficient mutant, highlighting the functional significance of PtaT in purine and pyrimidine metabolism. Furthermore, AlphaFold 3 prediction provides evidence supporting the specific binding between PtaT and Fn-targeting tsRNA. By uncovering the first RNA-binding protein in Fn implicated in growth modulation through interactions with host-derived small RNAs (sRNAs), our study offers new insights into sRNA-mediated host-pathogen interplay within the context of microbiome-host interactions.
Similar content being viewed by others
Introduction
Human mucosal surfaces provide a first line of protection against infectious bacteria through a complex array of innate and adaptive immunity.1,2 The symbiotic relationship with hundreds of microbial species requires a finely tuned response at the mucosal surface to prevent the overgrowth of opportunistic pathogens while sparing the beneficial microbes.3,4,5 Recent studies have highlighted certain processes, including host-derived small RNAs (sRNAs), that contribute to maintaining host-microbial homeostasis.6,7 The intricate interplay between host-derived sRNAs and host-associated microbiome has emerged as a fascinating area of investigation, offering profound implications for understanding host-microbe interactions.8,9,10,11
Of particular interest are transfer RNA-derived small RNAs (tsRNAs) produced by endonucleases following the splicing of precursor or mature tRNAs.12 tsRNAs have been shown to carry out important biological functions, such as epigenetic regulation, cell-cell communication, stress response and regulation of gene expression,12,13,14,15,16 and can be aberrantly expressed in several disease conditions.12,17 Increasing lines of evidence also indicate that tsRNAs may play an important role in host-pathogen interactions.17 Among human pathobionts, Fusobacterium nucleatum (Fn) represents a key player in various human diseases,18,19,20,21 ranging from periodontitis22,23 to colorectal cancer.19,24,25 Previous studies demonstrated that an immortalized human oral keratinocyte cell line releases two exosome-borne tsRNAs, tsRNA-000794 and tsRNA-020498, when challenged with Fn, and these tsRNAs exhibit highly selective, Fn-targeting antimicrobial activity via their ribosome-targeting functions.26 Further transcriptomic analysis indicated that these host-derived tsRNAs may also interfere with other cellular functions, such as purine synthesis and hemin uptake, to inhibit the growth of Fn.26 Chemical modification of these Fn-targeting tsRNAs, termed MOD-tsRNAs,26 led to enhanced potency (over three orders of magnitude) while maintaining specificity,26 thus offering promising prospects for targeted antimicrobial strategies.
In this study, we aimed to further elucidate bacterial genetic determinants involved in tsRNA-mediated growth inhibition. By employing affinity pull-down, targeted mutagenesis and bacteria phenotypic characterization, coupled with protein–RNA interaction prediction, we identified in Fn a putative P-type ATPase as a binding protein for host-derived small RNAs and involved in mediating tsRNA-induced growth inhibition.
Results
Identification of a putative membrane protein binding to Fn-targeting tsRNAs
In previous studies,16,26 we identified two host-derived Fn-targeting tsRNAs, tsRNA-000794 and tsRNA-020498, which are produced by an immortalized human oral keratinocyte cell line when challenged with Fn. These tsRNAs exhibit antimicrobial activity against Fn with high specificity via their ribosome-targeting functions.26
To further elucidate genetic determinants and identify additional targets in Fn for tsRNA-mediated growth inhibition, we performed RNA affinity pulldown assay,27 an established method for identifying sRNA-associated proteins in mammalian cells. Specifically, we prepared total bacterial lysate containing both cytoplasmic and membrane fractions, and used synthetic biotinylated tsRNA and streptavidin-conjugated magnetic beads to pull down putative proteins from the lysate that interact strongly with tsRNA-000794 but less so with the scrambled control, which could in principle enrich for target proteins (Fig. 1a). As shown in the silver staining (Fig. 1b), a band with a molecular weight of ~75 kDa was enriched in the samples from biotinylated tsRNA-000794 but noticeably less from the biotinylated scrambled RNA in three tested Fn strains (Fn ATCC 23726, Fn ATCC 25586 and Fn ATCC 10953) (SI Fig. S1a). Additionally, gel bands with the same molecular weight were detected in the tsRNA pulldown assays using six Fn clinical tumor isolates (CTIs) (SI Fig. S1b). In comparison, when the same RNA affinity pulldown assay was applied in total cell lysates from Streptococcus mitis (Sm) and Porphyromonas gingivalis (Pg), biotinylated tsRNA-000794 or tsRNA-020498 failed to enrich for any specific band compared to that of biotinylated scrambled RNA (SI Fig. S1c). Taken together, the presence of a unique protein band pulled down by two different Fn-targeting tsRNAs from the lysates of Fn but not Sm or Pg suggests specificity in their interaction. This finding supports our previous observations of species- and sequence-specific growth inhibition of tsRNA-000794 and tsRNA-020498 against Fn.26
Identification of a putative tsRNA-binding protein in Fn. a Illustration of the workflow for an RNA affinity pulldown assay to identify RNA-binding proteins. 5′ or 3′ biotinylated RNA oligonucleotides are immobilized on the surface of streptavidin-conjugated paramagnetic microparticles to capture RNA-interacting proteins from cell lysate. b Silver staining of proteins from the biotinylated RNA pulldown in Fn ATCC 23726. Results are representative images of four independent experiments. c Heatmap showing the relative abundance of proteins isolated from the gel band at 75 kDa through mass spectrometry. The most significant band labeled as ‘D5RD38’ (P-type ATPase transporter, PtaT) was highlighted by a red arrow. d Validating the interaction between biotinylated tsRNA and recombinant PtaT. 5′ or 3′ biotin tsRNA-mediated affinity pulldown was performed using the total lysate of E. coli BL21 Rosetta, in which FLAG-tagged PtaT was recombinantly expressed. 5′ and 3′ biotinylated scrambled RNA serves as a negative control. The lower panel (input) represents an equal amount of total lysates used, and the upper panel (pulldown) indicates the amount of FLAG-tagged PtaT specifically interacting with different biotinylated RNA. A representative image of two independent experiments is shown. e Purified recombinant FLAG-PtaT can specifically bind tsRNA-000794 and tsRNA-020498 but not their DNA counterparts. Recombinant FLAG-tagged PtaT, which was purified from E. coli BL21 Rosetta, was directly used for the pulldown assay with 5′ biotinylated tsRNA. 5′ biotinylated scrambled RNA and beads only served as the negative control
We then sought to identify the proteins specifically pulled down by the Fn-targeting tsRNAs via mass spectrometry. While certain RNases or known RNA-binding proteins were found in the gel bands at ~75 kDa of molecular weight, they were not specifically enriched by the two Fn-targeting tsRNAs when compared to the scrambled control RNA (Fig. 1c). In contrast, a putative membrane-bound P-type ATPase transporter (PtaT) was specifically associated with biotinylated tsRNA-000794 and tsRNA-020498 in Fn ATCC 23726, Fn ATCC 25586 and Fn ATCC 10953 as well as six Fn CTIs. By aligning the amino acid sequences of PtaT, we found that ATCC 23726 and CTI-2 share identical protein sequences for PtaT, while other strains share 96–99% identities with ATCC 23726 (Supplementary Table S1). The conserved sequence for PtaT suggests that this protein may play a common role in tsRNA-mediated growth inhibition in the tested Fn strains. However, since bioinformatic prediction suggested the function of PtaT in transporting metal ions, it remains to be confirmed whether PtaT can indeed bind Fn-targeting tsRNAs.
To investigate the interaction between PtaT and tsRNAs, we ectopically expressed FLAG (DYKDDDDK) tagged PtaT (FLAG-PtaT) in Escherichia coli. In agreement with the RNA affinity pull-down assay from the total lysate of Fn strains, 5′ or 3′-biotinylated tsRNA-000794 and tsRNA-020498 effectively pulled down FLAG-PtaT from the total lysate of E. coli overexpressing the target protein, while the scrambled control had minimal binding. To rule out the possibility that tsRNAs may indirectly bind FLAG-PtaT in the total lysates of E. coli, we further purified recombinant FLAG-PtaT from E. coli. It was demonstrated that when immobilized on streptavidin magnetic beads, biotinylated tsRNA-000794 and tsRNA-020498 but not the scrambled control RNA directly pulled down PtaT in vitro (Fig. 1d). Conversely, we used purified FLAG-tagged PtaT along with magnetic beads conjugated with anti-FLAG antibodies as the bait to pull down tsRNA-000794, tsRNA-020498 or the scrambled control, and performed quantitative PCR to measure the levels of remaining free RNAs in the supernatant. As shown in SI Fig. S2, both tsRNAs exhibited interactions with the target proteins. Importantly, in this latter assay, the absence of biotin labeling, 2′-O-methylation and phosphorothioate bond in the two tsRNAs suggested that the direct binding between tsRNA and its target is dependent on the specific sequence rather than chemical modifications.
Having validated that PtaT can indeed interact with tsRNA-000794 and tsRNA-020498 of either chemically modified or naturally occurring ones, we next sought to examine whether PtaT may also bind to their DNA counterparts. To this end, we synthesized three 5′ biotinylated DNA oligos with identical chemical modifications corresponding to tsRNA-000794, tsRNA-020498, and the scrambled RNA, respectively. We found that the recombinant Fn PtaT protein purified from E. coli can only bind tsRNA-000794 and tsRNA-020498 but not their DNA counterparts (Fig. 1e). Meanwhile, we compared biotinylated tsRNA to DNA oligos of the same sequences by performing the same pulldown assays in Fn ATCC 23726 total lysate, followed by silver staining and Mass spectrometry. Consistent with the direct binding experiment using purified PtaT, Mass spectrometry results demonstrated that tsRNA-000794 but not its DNA counterpart can pull down PtaT from Fn ATCC 23726 (SI Fig. S3). In addition to the scrambled control RNA, we found that two additional piwi-interacting RNAs (piRNAs) commonly found in human saliva did not pull down PtaT from the Fn total lysate. In summary, through three different pulldown experiments, including ectopic expression of FLAG-tagged PtaT in E. coli and Fn, respectively, as well as the use of purified PtaT, we showed that tsRNA-000794 and tsRNA-020498 can interact with PtaT in a highly sequence- and RNA-specific manner.
Knocking out ptaT interfered with the antimicrobial efficacy of Fn-targeting tsRNAs
Having demonstrated that PtaT is a possible RNA-binding protein for tsRNA-000794 and tsRNA-020498 experimentally, we next explored the roles of PtaT in tsRNA-mediated growth inhibition of Fn. To delete ptaT in Fn 23726, we first created a galK mutant strain (ΔgalK) in Fn ATCC 23726 background so that we could use galK gene as a counter-selectable marker28,29 to generate marker-less mutants.30 After obtaining the Fn ATCC 23726 ΔgalK mutant, which did not display any discernible growth defect compared to wildtype, a suicide vector carrying the cloned Fn galK gene and sequences flanking the ptaT gene was designed to enable a double crossover-mediated removal of the ptaT gene in the ΔgalK strain background through galK-mediated counterselection with 2-deoxy-galactose (2-DG). The successful deletion of both galK and ptaT genes was verified by colony PCR and Sanger sequencing (SI Fig. S4), resulting in the Fn ΔgalK ΔptaT mutant.
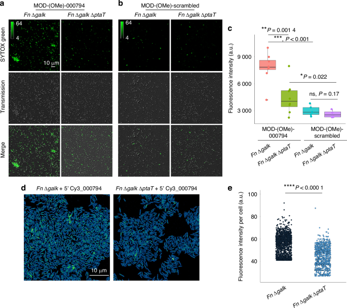
We first observed that when cultured in a standard rich medium (Columbia Broth medium), although not statistically significant, Fn ΔptaT consistently displayed lower OD when reaching the late log/early stationary phase compared to the parent strain (SI Fig. S5). We then treated Fn ΔgalK and Fn ΔgalK ΔptaT with chemically modified tsRNA-000794 (MOD-(OMe)-000794) and the scrambled control (MOD-(OMe)-scrambled), followed by examining the antimicrobial efficacy of tsRNAs on Fn through a SYTOX Green assay described previously.26,31 MOD-(OMe)-000794 was used as it displayed enhanced potency while maintaining specificity.26 As expected, MOD-(OMe)-000794 induced significant cell death in Fn ΔgalK, indicated by a large portion of cells exhibiting green fluorescence (Fig. 2a). In comparison, Fn ΔgalK ΔptaT was relatively resistant to tsRNA-mediated growth inhibition compared to Fn ΔgalK (Fig. 2a). MOD-(OMe)-scrambled control did not exert an inhibitory effect towards both Fn ΔgalK and Fn ΔgalK ΔptaT (Fig. 2b), as evidenced by very few SYTOX Green-positive bacteria. Quantification of integrated SYTOX Green fluorescence signal after normalization of the total bacterial area further underscored that PtaT indeed plays an important role in mediating tsRNA-induced growth inhibition of Fn (Fig. 2c).
P-type ATPase transporter (PtaT) plays an important role in the internalization and antimicrobial effect of modified tsRNAs on Fusobacterium nucleatum ATCC 23726. a, b Fn ΔgalK and Fn ΔgalK ΔptaT were treated with 500 nM MOD-(OMe)-000794 (a), and MOD-(OMe)-scrambled (b) for 5 h followed by SYTOX Green staining. c SYTOX Green quantification assay. Each dot represents the normalized raw and integrated fluorescence intensity (calculated from the fluorescence channel) to the total area of bacteria (calculated from the transmission channel), given a certain field of view (FOV). Multiple dots within a group were the FOVs chosen randomly from three biological replicates. Statistical analysis was achieved by Student’s unpaired t-test. ns, not significant, *P < 0.05, **P < 0.01, ***P < 0.001. d Visualization of internalized 5′ Cy3_000794 by Fn ΔgalK and Fn ΔgalK ΔptaT through super-resolution Airyscan confocal microscopy. Fn ΔgalK and Fn ΔgalK ΔptaT were incubated with 5′ Cy3_000794 for 5 h, followed by imaging. e Scatter plot showing the single-cell intracellular fluorescence intensity from 5′ Cy3_000794 between Fn ΔgalK and Fn ΔgalK ΔptaT. ****P < 0.000 1
To query whether the increased resistance to tsRNA in Fn ΔgalK ΔptaT is due to the reduced tsRNA intake, we fluorescently labeled the tsRNAs with Cy3 at the 5′ end and then treated both Fn ΔgalK and Fn ΔgalK ΔptaT with Cy3-tagged tsRNA-000794. Super-resolution Airyscanning fluorescence microscopy was then applied to examine the intracellular accumulation of tsRNA. As shown in Fig. 2d, Cy3-tagged tsRNA-000794 was taken up by Fn ΔgalK, resulting in punctate fluorescence signals intracellularly, as evidenced by ‘bright dots’ (loci) indicative of subcellular accumulation of tsRNA. In contrast, by knocking out ptaT, the intracellular accumulation of Cy3-tagged tsRNA-000794 was significantly reduced (P < 0.000 1). This difference was quantified by comparing the single-cell fluorescence intensities of intracellular Cy3-tagged tsRNA-000794 between Fn ΔgalK and ΔgalK ΔptaT (Fig. 2e). In summary, these data provide genetic and phenotypic evidence on the roles of PtaT in tsRNA uptake and growth inhibition in Fn. It is worth noting that the deletion of ptaT did not completely abolish the intake of tsRNA, suggesting PtaT is not the sole genetic determinant involved in tsRNA uptake.
Knocking out ptaT altered the global RNA profiles of Fn
Our data so far demonstrate the role of PtaT in mediating the inhibitory effect of host-derived tsRNAs against Fn. To further investigate the additional biological role of PtaT in Fn, we performed RNA-seq to identify the differentially expressed genes (DEGs) in Fn ΔgalK ΔptaT compared to Fn ΔgalK in both log and early stationary phases. Gene expression levels were compared between Fn ΔgalK and Fn ΔgalK ΔptaT during log-phase growth in three biological replicates. A total of 580 DEGs with a false discovery rate (FDR)-adjusted p-value < 0.05 are identified and presented by heatmaps and a volcano plot (Fig. 3). KEGG enrichment scatter plot of DEGs (Fig. 3a) and quantification of differentially expressed genes analysis (Fig. 3b) showed that purine metabolism represents one of the most significantly downregulated pathways in Fn ΔgalK ΔptaT (Fig. 3a, b). Other significantly downregulated pathways include the biosynthesis of secondary metabolites; pyrimidine metabolism, pyruvate metabolism; alanine, aspartate and glutamate metabolism (Fig. 3e). Log-phase Fn ΔgalK ΔptaT also displayed increased expression of glycerophosphoryl diester phosphodiesterase and genes related to methionine metabolism (Fig. 3e).
Transcriptomic analysis and comparison between Fn ΔgalK and Fn ΔgalK ΔptaT in both log-phase and stationary-phase. a, b Clusters of orthologous groups (COG, a) and quantification of differentially expressed genes (b) from log-phase Fn ΔgalK ΔptaT relative to Fn ΔgalK. c, d Heatmaps showing the global differentially expressed genes for log-phase (c) and stationary-phase (d) Fn ΔgalK and Fn ΔgalK ΔptaT. Each heatmap includes triplicate RNA-seq samples for the indicated Fn ΔgalK and Fn ΔgalK ΔptaT. The coloring indicates Log2FoldChange of the selected samples, while red and blue denote up- and down-regulation, respectively. The DESeq2 method (P-value ≦ 0.05) was applied to generate the heatmap. e, f Volcano plots showing the transcriptomic changes of log-phase (e) and stationary-phase (f) Fn ΔgalK ΔptaT relative to Fn ΔgalK. Red and magenta dots indicate significantly upregulated and downregulated genes, respectively, and grey dots indicate genes with no significant changes. Significantly differentially regulated genes are characterized by an absolute fold change >2 (downregulated log2 < −1, upregulated log2 > 1; vertical dashed line) and p-value < 0.05 (horizontal gray dashed line)
On the contrary, only 18 DEGs were identified between Fn ΔgalK and Fn ΔgalK ΔptaT during stationary-phase growth (Fig. 3d). As shown in the volcano plot (Fig. 3f) and the clusters of orthologous group plot (SI Fig. S6), two DEGs displayed reduced expression in Fn ΔgalK ΔptaT compared to Fn ΔgalK: C4N14_RS10085 (related to glutamine metabolism); C4N14_RS10080 (related to carbamoyl-phosphate metabolism). Nine DEGs showing upregulated gene expression are related to lipopolysaccharide biosynthesis (C4N14_RS09530), tRNA activity (C4N14_RS01465), and histidine phosphatase (C4N14_RS08585). The drastic difference in gene expression pattern between Fn ΔgalK ΔptaT and Fn ΔgalK in log-phase and stationary-phase bacteria agreed with previous studies: the metabolism-linked genes are highly expressed when cells are actively growing and get turned off or downregulated when the cells enter the stationary phase.32,33,34 Taken together, the transcriptomic data highlight the important role that PtaT plays in shaping the global metabolic profiles of Fn, particularly during its actively growing state. The data are in agreement with the finding that Fn ΔptaT mutants display reduced growth, albeit not statistically significant, in the late log phase (SI Fig. S5).
RNA quantification and Raman spectroscopy revealed the PtaT-dependent reduction of nucleic acid levels in Fn
Purine and pyrimidine are involved with the major energy carriers, and they are the subunits of nucleic acids.35,36 Since our transcriptomic data indicates potentially impaired purine synthesis in Fn ΔgalK ΔptaT in the log phase, we wondered whether the reduced gene expression of purine synthesis-related genes in the log phase would later reduce the abundance of nucleic acids inside bacteria. To answer this question, we first analyzed and compared bulk RNA levels in the stationary-phase cells. It was found that the level of bulk RNA extracted from equal numbers of Fn ΔgalK was ~two-fold higher than that of Fn ΔgalK ΔptaT (P = 0.037, SI Fig. S7). Interestingly, there was no significant difference between log-phase Fn ΔgalK ΔptaT and Fn ΔgalK in the total RNA levels (P = 0.77). These findings suggested a delayed response at the RNA levels following decreased gene expression related to purine/nucleic acid metabolism.
To further corroborate the difference in total bulk RNA extraction experiments, we performed Raman spectroscopy to understand how PtaT-depletion impacted Fn ΔgalK at the molecular and cellular levels. Since Raman spectroscopy has been widely used to provide insights into the chemical makeup of biological samples at the single-cell level,37,38,39 we sought to obtain spectroscopic vibrational information of intracellular biomolecules from both the log- and stationary-phase Fn ΔgalK and Fn ΔgalK ΔptaT. As shown in Fig. 4a, b, both log- and stationary-phase Fn ΔgalK and Fn ΔgalK ΔptaT exhibited typical Raman peaks: 720/780 cm−1 (DNA/RNA); 1 003 cm−1 (phenylalanine); 1 240 cm−1/1 450 cm−1/1 660 cm−1 (Amide III/II/I peaks).
Spectroscopic characterization of both log-phase and stationary-phase Fn ΔgalK and Fn ΔgalK ΔptaT by label-free Raman spectroscopy. a, b Averaged Raman spectra of log-phase (a) and stationary-phase (b) Fn ΔgalK and Fn ΔgalK ΔptaT. Each scenario was averaged from 50 spectra over three biological replicates. The shaded area represents the standard deviation from the measurements. Peaks of interest were highlighted by dashed blue lines and designated with corresponding Raman shifts. c Linear discrimination analysis (LDA) of 200 Raman spectra from log-phase and stationary-phase Fn ΔgalK and Fn ΔgalK ΔptaT. The plot was shown through the display of LD2 versus LD1. 95% confidence intervals were outlined by colored ellipses. d Quantification of the amount of nucleic acids from both log-phase and stationary-phase Fn ΔgalK and Fn ΔgalK ΔptaT. Quantification of nucleic acids was calculated through the integration of Raman intensity from 770 to 789 cm−1. Statistical analysis was achieved by the Student’s unpaired t-test: ****P < 0.000 1, ns not significant
To globally map out the difference among the four groups, a multivariate data analysis approach, linear discrimination analysis40,41 (LDA) was utilized to model the difference among the four groups through dimensionality reduction of high-dimensional Raman spectra. Each group indeed exhibited a distinct cluster in the LDA plots (Fig. 4c and SI Fig. S8). Raman band at 780 cm−1 is related to nucleic acids due to the cytosine/uracil ring breathing.42 We then quantified the amount of nucleic acids based on the integrated Raman intensity around 780 cm−1 given that Raman intensity is linearly proportional to the amount of biomolecules inside the samples.43 We found that Fn ΔgalK ΔptaT had significantly lower nucleic acid levels (P < 0.000 1) than that of the isogenic control Fn ∆galK in the stationary phase compared to that of the log phase (ns, P = 0.052 8), suggesting that the reduced purine synthesis likely limited nucleic acids level in the stationary phase (Fig. 4d). Consistent with the transcriptomic data and RNA quantification from the bulk sample (SI Fig. S7), label-free Raman spectroscopy provides another line of evidence that PtaT may affect the purine synthesis process which negatively impacts intracellular nucleic acid levels at the stationary phase.
Knocking out ptaT in a Fn clinical tumor isolate interfered with the intake and antimicrobial efficacy of Fn-targeting tsRNAs
After demonstrating the involvement of PtaT in tsRNA-mediated growth inhibition in the type strain Fn ATCC 23726, we next explored whether similar findings can be validated in a clinical Fn isolate. Fn is a significant contributor to colorectal cancer (CRC).44 Since we have shown the excellent antimicrobial efficacy of MOD-(OMe)-000794 against multiple Fn clinical tumor isolates (CTIs),26 we wondered whether PtaT plays similar roles in tsRNA intake and its induced growth inhibition as observed in Fn ATCC 23726.
To test this, we chose Fn clinical tumor isolate (CTI)-2 because CTI-2 expresses a membrane protein, Fap2, that mediates the adhesion of Fn to colon cancer cells overexpressing Gal-GalNAc to promote the development of CRC.45 Additionally, we also found that the protein sequences for PtaT are identical between CTI-2 and Fn ATCC 23726. For these reasons, we generated a PtaT-depleted Fn CTI-2 strain (Fn CTI ΔptaT) as described in “Materials and methods”.46 After validating the successful knockout of ptaT, we examined the inhibition efficacy of tsRNAs on Fn CTI-2 wildtype (Fn CTI wt) and Fn CTI ΔptaT through the SYTOX Green assay. MOD-(OMe)-000794 induced apparent cell death in the case of Fn CTI wt, indicated by a large portion of cells exhibiting green fluorescence (Fig. 5a) and consistent with our previous study.26 Similar to findings in Fn 23726 ΔgalK ΔptaT, we also observed that Fn CTI ΔptaT was relatively resistant to tsRNA-mediated growth inhibition compared to Fn CTI wt (Fig. 5a). MOD-(OMe)-scrambled didn’t exert an inhibitory effect towards both Fn CTI wt and Fn CTI ΔptaT (Fig. 5b), as evidenced by few SYTOX Green-positive bacteria. Quantification of integrated SYTOX Green fluorescence signal after normalization of the total bacterial area further underscored that PtaT indeed plays an indispensable role in mediating tsRNA-mediated growth inhibition of a Fn clinical tumor isolate (Fig. 5c).
P-type ATPase transporter (PtaT) plays an essential role in the internalization and antimicrobial effect of modified tsRNAs on a Fusobacterium nucleatum clinical tumor isolate (Fn CTI-2). a, b Fn CTI wt and Fn CTI ΔptaT were treated with 500 nmol/L MOD-(OMe)-000794 (a), and MOD-(OMe)-scrambled (b) for 5 h, followed by SYTOX Green staining. c SYTOX Green quantification was carried out by normalizing raw integrated fluorescence intensity to the areas of randomly picked bacteria, which takes into consideration both SYTOX Green-positive and -negative ones in the field of view. Statistical analysis was achieved by the unpaired Student’s t-test: **P < 0.01, *P < 0.05, ns not significant. d Visualization of internalization of 5′ Cy3_000794 by Fn CTI wt and Fn CTI ΔptaT through confocal fluorescence imaging. Fn CTI wt and Fn CTI ΔptaT were incubated with 5′ Cy3_000794 for 5 h, followed by confocal fluorescence imaging. e Quantification of fluorescence intensity by normalizing raw integrated fluorescence intensity to the areas of bacteria, as shown in (d). Statistical analysis was achieved by the Student’s unpaired t-test: *P < 0.05
Furthermore, the deletion of ptaT in CTI seemed to affect tsRNA intake. As shown in Fig. 5d, Cy3-tagged tsRNA-000794 was densely accumulated intracellularly, as indicated by the formation of multiple loci with strong signal intensity. By knocking out ptaT, the intracellular accumulation of Cy3-tagged tsRNA-000794 was significantly reduced in the Fn CTI ΔptaT compared to Fn CTI wt (P = 0.029, Fig. 5e). This difference was documented by the comparison of the normalized Cy3 fluorescence intensity between Fn CTI wt and Fn CTI ΔptaT. These data provide further evidence showing the important role of PtaT in tsRNA-mediated growth inhibition against a wide range of Fn strains, including clinically relevant ones.
AlphaFold 3 simulates the interaction between tsRNA-000794 and PtaT
Our biochemical and genetic data (Fig. 1, Fig. 2, Fig. 5) suggest that PtaT may act as an RNA-binding protein involved in the intake of Fn-targeting tsRNAs. However, none of the PtaT characterized thus far has been shown to be involved in sRNA transport. To obtain additional information on the potential interaction between Fn-targeting tsRNA and PtaT, we employed AlphaFold 3 to predict biomolecular interaction between PtaT from Fn ATCC 23726 and tsRNA-000794.47 We downloaded the full protein sequence of PtaT for Fn ATCC 23726 from the UniProt website that corresponds to the protein identified by mass spectrometry for the tsRNA pulldown assay and chose tsRNA-000794 due to its higher uptake by Fn compared with tsRNA020498.26 We then utilized AlphaFold 3 to predict the structure model of the tsRNA-000794—PtaT protein complex (Fig. 6a). The prediction results suggest the presence of RNA-binding domains with high confidence. Of note, P-type ATPase has a conserved Nucleotide Binding domain (NB domain), which is in the cytoplasm and is responsible for ATP binding and hydrolysis.48 It also possesses a characteristic Phosphorylation domain (P domain), which is closely related to the NB domain and involved in the phosphorylation reaction following ATP hydrolysis.49 Consistent with the above biochemical data, AlphaFold3 prediction suggested tsRNA-000794 may interact with Fn PtaT by contacting both the NB domain and the P domain (Fig. 6b). A detailed analysis of the predicted PtaT-tsRNA interaction reveals a core pocket and an extended region in PtaT for tsRNA binding (Fig. 6c).
Structural analysis of the predicted complex model of tsRNA-000794 and PtaT. a The predicted complex model of tsRNA-000794 and PtaT by AlphaFold 3. The color of the model presents the confidence of the prediction, as shown in the bar below. b Cartoon view of the predicted complex model. The tsRNA-000794 is shown in yellow, and the PtaT protein is shown in gray, with its Nucleotide Binding (NB) domain in cyan and Phosphorylation (P) domain in deep teal. c Structural analysis of the binding pocket of the predicted model. Upper, binding region of tsRNA-000794 and PtaT. Both RNA and protein are shown in a cartoon with a surface view. Colors are the same as those in (b). Lower, detailed Interactions between tsRNA and NB domain/P domain of PtaT protein. The core pocket is highlighted in red brick. Nucleotide acids are in yellow. Key residues are shown in sticks. Residues in core pocket of NB domain are in blue, in extended region in NB domain are in cyan, and in P domain is in deep teal. Dotted lines represent interactions. Among them, gray indicates π–π interaction, blue indicates hydrogen bonding, and orange indicates salt bridge. d The superimposition of the predicted model (cyan) and CopA (wheat, PDB code: 3A1C). Only the NB domain is shown here for both proteins. A27 in tsRNA-000794 binds to the core pocket of PtaT, which is in yellow stick, and AMPPCP, an ATP analog that binds to CopA, is in pink stick. Key residues in the core pocket are also shown in stick, they are E456 and H461 of PtaT in blue, and E457 and H462 of CopA in orange. RMSD of NB domain between PtaT and CopA is 1.527 Å
The binding mode of the tsRNA-000794 to PtaT resembles the classical binding mode of ATP to P-type ATPases. For example, CopA proteins, a class of P-type ATPases that translocate Cu2+, have had their crystal structures solved, including those containing the ATP analogue—AMPPCP.50 The CopA–AMPPCP complex structure (PDB code: 3A1C) can be used as a model to study ATP binding to P-type ATPases, serving as the homologue to the PtaT protein. The superimposition of the NB domains of the PtaT protein and CopA reveals a high degree of similarity, especially at the core pocket site. Correspondingly, tsRNA-000794 exhibits a similar mode of insertion into the core pocket as AMPPCP (Fig. 6d).
We further predicted the interactions between Fn PtaT and tsRNA scrambled control, or a DNA oligo with sequences identical to tsRNA-00079, referred to as tsDNA-000794. As shown in SI Fig. S9a, while the scrambled control adopted a relatively stable conformation within the complex, it lacks the specificity to bind to the pocket in the NB domain, as seen with the tsRNA-000794. We further simulated the interaction between tsDNA-000794 and PtaT, and we found no binding between them (SI Fig. S9b).
To verify whether amino acids depicted in Fig. 6c are crucial for the interaction with tsRNAs, we performed alanine scanning followed by an Electrophoretic Mobility Shift Assay (EMSA). In the AlphaFold 3-predicted binding model, key residues E456, S459, H461, and K511 play crucial roles: E456, S459, and H461 form hydrogen bonds and/or π–π interactions within the binding pocket, while K511 interacts with RNA phosphate groups in the extended region (Fig. 6). Alanine substitution of E456 and H461 rendered the protein insoluble, likely due to their role in structural stability. To preserve protein folding, we introduced milder mutations (E456L and H461F) to retain some side-chain properties. We tested single mutants (E456L, S459A, H461F, and K511A), as well as double and multi-point mutants (E456L/H461F, E456L/K511A, E456L/S459A/H461F, and E456L/S459A/H461F/K511A). All mutated proteins were validated by fast protein liquid chromatography (FPLC) for structural integrity and tested in EMSA with annealed tsRNA-000794.
For the EMSA experiment, samples were stratified into three groups (SI Fig. S10). The first group was designed to validate the RNA-binding capacity of the wild-type NB domain (NB WT). To improve solubility, both wild-type and mutant NB variants were N-terminally fused to Glutathione S-transferase (GST), a widely used solubility-enhancing tag. To eliminate potential artifacts from the tag, a control assay confirmed that GST alone does not bind tsRNA (SI Fig. S10a, left). With tsRNA held constant at 2 μmol/L, a distinct mobility shift was observed upon incubation with GST-NB WT, at ~6.25 μmol/L protein concentration, indicating a strong interaction (SI Fig. S10a, right). The second group included single-point NB domain mutants (SI Fig. S10b). Substitutions E456L and H461F, despite partially retaining side-chain properties, markedly reduced tsRNA binding, with shift bands appearing only at ~25 and ~50 μmol/L protein concentration lanes, respectively. The S459A variant exhibited similarly reduced affinity, whereas the K511A mutation completely abolished binding. The third group comprised double and multi-site mutants (SI Fig. S10c), none of which demonstrated detectable tsRNA interaction under the tested conditions. Collectively, these data demonstrate that the wild-type NB domain binds to tsRNA directly and specifically, while certain point mutations severely compromise or eliminate this interaction. These findings are consistent with the predicted interface of AlphaFold 3 modeling.
In summary, AlphaFold 3 prediction provides further evidence supporting the specific binding between PtaT and tsRNA compared to the scrambled control and the DNA counterpart, which agrees with our biochemical and genetic data (Fig. 1, Fig. 2, Fig. 5).
Discussion
Small regulatory noncoding RNAs (sRNAs), including transfer RNA-derived sRNAs (tsRNAs), are a class of regulatory elements that have been identified in prokaryotes51 and eukaryotes52 and implicated in gene regulation. Recent studies further revealed the potential role of sRNAs in interspecies and cross-domain interactions53 with increasing lines of evidence showing that host-derived sRNAs such as fecal miRNAs can modulate the compositions of host-associated microbiota.54,55 We recently reported tsRNA-mediated cross-kingdom interplay in the context of human oral microbiome-host interactions. We demonstrated that when challenged with Fn, the oral epithelial cells release Fn-targeting tsRNAs that selectively inhibit the growth of Fn via their ribosome-targeting function.26 However, the bacterial genetic determinants involved in tsRNA-mediated growth inhibition remain to be fully characterized. In this work, through biochemical analysis, we identified a fusobacterial protein, annotated as a putative membrane-associated P-type ATPase transporter (named PtaT), that is capable of binding tsRNAs in a sequence-dependent manner (Fig. 1, SI Fig. S10). More importantly, our genetic and phenotypic data strongly support PtaT’s role in mediating the growth inhibition of Fn-targeting tsRNAs (Figs. 2–5).
One intriguing question is whether PtaT may serve as a transporter for the uptake of extracellular host-derived tsRNAs. Over the last decades, transmembrane RNA importer proteins in eukaryotes, such as Systemic RNA Interference Deficiency-1 (SID-1)56 in Caenorhabditis elegans, and its homologs SIDT157 and SIDT258 in mammals, have been identified that facilitate internalization of extracellular sRNAs for intercellular or cross-kingdom gene modulation. However, little progress has been made toward elucidating how host-derived sRNAs may enter bacteria in a cross-kingdom fashion. P-type ATPases are a large group of evolutionarily related integral membrane proteins found in bacteria, archaea and eukaryotes. Most of the P-type ATPases characterized so far are active pumps that couple ATP hydrolysis to the transport of diverse substrates, ranging from H+, metal cations, phospholipids, to polyamines.59,60 Our RNA affinity pulldown and Cy3-tsRNA uptake experiments in ptaT mutants (Fig. 1, Fig. 2, Fig. 5) suggest that PtaT may play a key role in the binding and uptake of Fn-targeting tsRNAs. Additionally, the alleviated tsRNA-induced growth inhibition in ptaT mutant could be due to the reduced tsRNA uptake, further supporting PtaT is involved in transporting tsRNA.
While PtaT can bind tsRNAs experimentally (Fig. 1), AlphaFold3 prediction and alanine scanning (Fig. 6, SI Fig. S10) indicated that the binding likely happens at the cytoplasmic nucleotide-binding (N) domain. Furthermore, the predicted high-affinity binding of Fn-targeting tsRNA to the ATP binding site in PtaT also seems to argue against PtaT being a transporter for tsRNA intake, as the occupation of the ATP binding site by tsRNA will likely abolish PtaT’s function, which is predicted to be driven by hydrolysis of ATP. Thus, while our data strongly indicate PtaT is a tsRNA-binding protein and involved in tsRNA-mediated growth inhibition, it remains to be determined if it is a bona fide sRNA transporter. More direct evidence for the role of PtaT in tsRNA intake needs to come from detailed structural characterization of PtaT–tsRNA complex using X-ray crystallography or cryo-electron microscopy, as well as directly testing the ability of PtaT for cross-membrane tsRNA transport using an in vitro liposome membrane system.61
If PtaT is not a bona fide transporter for tsRNA, the observed reduced tsRNA intake in PtaT-deletion mutant (Fig. 2, Fig. 5) could be an indirect effect via an unknown pathway, and the binding of tsRNA to PtaT may trigger downstream yet-to-be-determined functions to impact bacterial growth. This intriguing question warrants further investigation.
Compared to wildtype, Fn ΔptaT mutant displayed a significantly downregulated expression in purine metabolism-related genes during its log-phase growth, followed by a drastic reduction in intracellular nucleic acid levels at the stationary phase (Fig. 4). The data agree with the finding that the Fn ΔptaT mutant displays reduced growth, albeit not statistically significant, in the late log phase (SI Fig. S5). Interestingly, our previous study26 also revealed that treatment of Fn with Fn-targeting tsRNA markedly downregulated the same purine metabolism pathway compared to the scrambled control. While further investigation is warranted, it is tempting to speculate that PtaT may contribute to purine biosynthesis, especially during the stationary phase. This function could be negatively impacted as a result of the competitive binding of PtaT by Fn-targeting tsRNAs, making PtaT one of the cellular targets of tsRNAs and contributing to tsRNA-induced growth inhibition.
Given the abundance of extracellular host-derived sRNAs and their suspected role in microbial-host interaction, understanding host-derived tsRNA uptake mechanisms and the mode of action in Fn pathogenesis may have broader implications for developing targeted therapeutics and interventions against Fn-associated diseases. Future studies are warranted to determine if PtaT is a bona fide transporter for tsRNA, and it may also present a potential target mediating tsRNA-induced growth modulation. Nevertheless, by identifying PtaT as a tsRNA-binding protein and demonstrating its involvement in tsRNA-mediated growth modulation, our study offers new insights into sRNA-mediated host-pathogen interplay in the context of oral microbiome-host interactions.
Materials and methods
Chemicals
All chemicals and cell culture broth were purchased from Fisher Scientific International Inc. (Cambridge, MA, USA) unless otherwise noted, and were of the highest purity or analytical grade commercially available. DNA and RNA oligos were ordered from Sigma Aldrich (St. Louis, MO, USA) and Integrated DNA Technologies (Coralville, IA, USA). All molecular cloning reagents, including restriction enzymes, competent cells, and the Gibson assembly kit, were purchased from New England Biolabs (Ipswich, MA, USA).
Bacterial strains (summarized in Supplementary Table S2) and growth conditions
Fusobacterium nucleatum ATCC 23726, 25586, 10953, Streptococcus mitis ATCC 6249, and Porphyromonas gingivalis ATCC 33277 were purchased from the American Type Culture Collection (Manassas, VA, USA). F. nucleatum colon tumor isolate was a general gift of Dr. Wendy Garrett at the Harvard T.H. Chan School of Public Health. F. nucleatum strains and P. gingivalis were cultured in liquid Columbia broth (CB) or on CB agar plates containing 5% defibrinated sheep blood, and incubated at 37 °C in an anaerobic chamber (Sheldon Manufacturing, Cornelius, OR, USA) containing 5% H2, 10% CO2, 85% N2. S. mitis was cultured in Brain-Heart Infusion (BHI) broth. E. coli was cultured in lysogeny broth (LB) media and incubated at 37 °C under aerobic conditions. Thiamphenicol at 5 μg/mL (Fisher Scientific) was used for the selection and maintenance of Fn strains possessing pHS31. F. nucleatum CTI-2 strain and its derivatives were cultured in a TSPC medium comprising 3% tryptic soy broth (BD), 1% Bacto peptone, and 0.05% cysteine. Fusobacterial transformants with pBCG02-based deletion plasmid were grown overnight in tryptic soy broth supplemented with 1% Bacto peptone plus 0.25% freshly made cysteine (TSPC) broth with 5 µg/mL thiamphenicol. E. coli strains were grown in Luria–Bertani (LB) broth with aeration at 37 °C. E. coli strains carrying plasmids were grown in LB broth containing 20 µg/mL chloramphenicol.
Plasmid construction for genetic knockout of F. nucleatum ATCC 23726
A list of primers is provided in Supplementary Table S3. For expression and purification of recombinant PtaT in E. coli, the full-length cDNA was amplified from the genomic DNA of F. nucleatum ATCC 23726 genome via primers B267/B268 and ligated to pSH200 via BamH I and Not I by the Gibson Assembly kit. His-tagged proteins were expressed in Rosetta (DE3) E. coli. For constructing a suicide vector for insertional mutagenesis of PtaT in Fn, a 1kb central fragment was cloned into pHS31 after SnaBI digestion through the Gibson assembly. For overexpression in Fn, a shuttle vector, pHS58, was first digested with XhoI and HindIII. The FN1529 promoter amplified from Fn 25586, and the full-length ptaT were assembled with the digested pHS58. All constructs were first cloned into NEB 5-alpha chemically competent E. coli and then verified by Sanger sequencing before transforming into the desired strains.
Generation of the deletion mutant in F. nucleatum ATCC 23726 via electroporation
The ΔpatT strain was generated from the following steps. Electrocompetent F. nucleatum ATCC 23726 ΔgalK was prepared by growing a 10 mL culture to log phase (OD600 = ~0.8) followed by centrifugation at 12 000×g for 10 min, removal of the supernatant, and three successive washes with 750 μL of ice-cold electroporation buffer (10% glycerol, 1 mmol/L MgCl2 in deionized H2O). For each electroporation, cells were resuspended in ice-cold electroporation buffer at an OD600 of 12. Bacteria were transferred to ice-cold 1-mm electroporation cuvettes (Fisher Scientific), and anaerobically incubated with 1 μg (concentration >500 ng/μL) of plasmid on ice for 10 min before electroporating at a setting of 2.5 kV (25 kV/cm), 25 μF and 200 Ω using a Gene Pulser Xcell Electroporation System (Bio-Rad). Immediately after electroporation, bacteria were transferred to 1 mL of anaerobically pre-reduced CB supplemented with 1 mmol/L MgCl2 and then incubated anaerobically at 37 °C overnight. After outgrowth, bacteria were spun down at 12 000×g for 5 min, the medium was removed, and cells were spread on CB blood agar plates containing 5 μg/mL thiamphenicol. Plates were incubated in an anaerobic chamber at 37 °C for 3–7 days for colony growth to select for the first crossover step. Successful single crossover clones were verified by gDNA extraction, colony PCR and Sanger sequencing.
To enable the second step of crossover, sequencing-verified clones were inoculated in 2 mL fresh CB broth containing 0.25% 2-deoxy-d-galactose (2-DG) and incubated under anaerobic conditions overnight at 37 °C. Putative Fn ΔpatT clones were selected by spreading 100 μL of diluted culture on a blood agar plate containing 0.25% 2-deoxy-d-galactose (2-DG). Plates were incubated under anaerobic conditions for 3–4 days at 37 °C. 1–3 colonies were then re-streaked on the 0.25% 2-DG agar plates for another 3 days of incubation. 8–10 single colonies were randomly picked and streaked onto blood agar plates supplemented with 0.25% 2-DG. The same colonies were simultaneously streaked onto blood agar plates containing 5 μg/mL thiamphenicol to confirm thiamphenicol sensitivity, as the loss of thiamphenicol resistance indicates the removal of the plasmid backbone. Subsequently, thiamphenicol-sensitive colonies were inoculated into 1% 2-DG CB broth and passaged 4 times in 1% 2-DG CB broth, followed by spreading onto 0.25% 2-DG blood agar plates. 10–20 single colonies were picked, expanded for genomic DNA extraction and verified by colony PCR and Sanger sequencing to confirm the double crossover knockout for patT.
Plasmid construction for genetic knockout of F. nucleatum CTI-2
PCR primers used in this study are listed in Supplementary Table S3. For the deletion of CTI-2 gene ptaT, the plasmid pBCG02-CTI2-1787updn was constructed via Gibson assembly cloning according to the manufacturer’s instructions with NEBuilder HiFi DNA Assembly master mix. Briefly, 1.0 kb fragments of upstream and downstream regions were amplified by PCR using primer pairs CTI2-1787up-F/CTI2-1787up-R and CTI2-1787dn-F/CTI2 1787dn-R, respectively (Table S2). The overlapping PCR was used to ligate two PCR amplicons using primer pair CTI2-1787up-F/CTI2-1787dn-R. The fused segment was mixed in 10 µL Gibson assembly master mix solution with pBCG02 vector backbone generated by inverse PCR with primer pair pCWU6-F/pCWU6-R.62 A 2× PrimerSTAR® Max DNA Polymerase master mix from TaKaRa (catalog No. R045A) was used for high-fidelity PCR amplification of the gene fragments and pBCG02 backbone. The resulting plasmid pBCG02-CTI2-1787updn was further confirmed by sequencing and transformed into F. nucleatum CTI-2 strain by electroporation.28
Deletion of gene ptaT in F. nucleatum CTI-2 strain
Plasmid pBCG02-CTI2-1787updn integration into the bacterial chromosome DNA by homologous recombination was selected by anaerobic growth on TSPC agar plates with 5 µg/mL thiamphenicol at 37 °C. Due to the low transformable efficiency of the CTI-2 strain, successful plasmid integration was achieved after multiple attempts. The thiamphenicol-resistant colony was next inoculated in TSPC broth without antibiotics overnight. The next day, cultures were diluted 1 000-fold, and 100 µL of aliquots were spread on TSPC agar plates supplemented with 2 mmol/L inducer theophylline. This step was designed to select cells that had lost the plasmid via the second crossover event. Ten colonies were randomly chosen and re-streaked on TSPC plates to verify thiamphenicol sensitivity and analyzed by PCR to confirm the deletion of the target gene.
Biotinylated tsRNA affinity pulldown from bacterial lysate
Dynabeads® M-270 Streptavidin beads (ThermoFisher, Catalog# 65305) and streptavidin agarose resin (G-Biosciences, St. Louis, MO, USA) were washed according to the instructions and blocked with 1 mg/mL BSA at RT for 1 h. M-270 beads and resin were washed by 3× TBS (Tris HCl 150 mmol/L, NaCl 0.45 mol/L, pH = 7.4) and 1× TBS (Tris HCl 50 mmol/L, NaCl 0.15 mol/L, pH = 7.4) three times, respectively, and resuspended in the same volume buffer as the initial volume of beads taken from vial by 3× TBS and 1× TBS. 50 mL wild type Fn culture was harvested by spinning at 4 000 × rcf 15 min followed by 3 times 1× PBS washing steps. Cell pellet was rotated at RT for 20 min in 3 mL cell lysis buffer (50 mmol/L Tris HCl, 0.15 mol/L NaCl, pH 7.4, 1 mmol/L DTT, 0.5% NP-40, 50 μg/mL lysozyme and protease inhibitor cocktail EDTA free). Lysates were sonicated on ice with 5 s on and 5 s off for a total 5 min at 50% power (Soniprobe, Dawe Instruments, England) for 3–4 times until the lysate was transparent and cleared by centrifugation. Heparin was added to the clear extracts with 100 μg/mL working concentration, followed by incubation with precoated resin at 4 °C for 30 min and quantified for protein concentration by DC Protein Assay Reagent package. Before incubating with pretreated M-270 beads, 1 mmol/L MgCl2, 1 mmol/L ATP and 40 U/mL RNaseOUT (Thermofisher) were added to the precleared cell lysates.
5′ or 3′ Biotin-tsRNA with a final concentration of 500 nmol/L was added to 10 μL of precoated M-270 beads and incubated on ice for 30 min. After 3 times of washing with 1× TBS, the precleared lysates were aliquoted to the pretreated M-270 beads equally and incubated at RT for 2 h on the rotator. M-270 beads were washed for 10 min at RT with wash buffer (50 mmol/L Tris HCl, 0.15 mol/L NaCl, pH 7.4, 0.5% NP-40) twice, followed by 1× TBST (25 mmol/L Tris, 0.15 mol/L NaCl, pH = 7.4, 0.05% TweenTM-20) twice. 1× SDS loading buffer was added to the samples and prepared for SDS-PAGE. After SDS-PAGE, the gel was stained with the FOCUS™ FASTsilver™ kit (Bioscience, 786–240). Target bands were excised and de-stained for mass spectrometry (Thermo Q Exactive) analysis at the Barnett Institute Proteomics mass spectrometry Core Facility at Northeastern University.
Mass spectrometry
Proteins were reduced (10 mmol/L dithiothreitol, 56 °C for 45 min) and alkylated (50 mmol/L iodoacetamide, room temperature in the dark for 1 h). Proteins were subsequently digested with trypsin (sequencing grade, Promega), at an enzyme/substrate ratio of 1:50, at room temperature overnight in 100 mmol/L ammonium acetate, pH 8.9. Trypsin activity was quenched by adding formic acid to a final concentration of 5%. Peptides were desalted using C18 SpinTips (Protea), then lyophilized and stored at −80 °C. Peptides were loaded on a pre-column and separated by reverse phase HPLC (Thermo Easy nLC1000) over a 140 min gradient before nano electrospray using a QExactive Mass Spectrometer (Thermo Fisher Scientific). The Mass Spectrometer was operated in a data-dependent mode. The parameters for the full scan MS were: resolution of 70 000 across 350–2 000 m/z, AGC 3e6, and maximum IT 50 ms. The full MS scan was followed by MS/MS for the top 10 precursor ions in each cycle with an NCE of 28 and dynamic exclusion of 30 s. Raw mass spectral data files (.raw) were searched using Proteome Discoverer (Thermofisher) and Mascot version 2.4.1 (Matrix Science). Mascot search parameters were: 10 ppm mass tolerance for precursor ions; 0.8 Da for fragment ion mass tolerance; 2 missed cleavages of trypsin; fixed modification was carbamidomethylation of cysteine; variable modification was methionine oxidation. Only peptides with a Mascot score greater than or equal to 25 and an isolation interference less than or equal to 30 were included in the data analysis. Potential interacting proteins are identified in the experimental sample after the removal of proteins in the control sample and common contaminating proteins.
Recombinant protein production and purification
E. coli was cultured in 250 mL LB medium until OD600 reached ~0.8 followed by 1 mmol/L isopropyl-β-d-thiogalactopyranoside (IPTG) induction for 18 h at 20 °C. E. coli was harvested by centrifugation and resuspended in Binding Buffer (0.5 mol/L NaCl, 33 mmol/L sodium phosphate, 20 mmol/L imidazole, pH 7.6) with 1–2 mg/mL lysozyme, 1% (v/v) Triton X-100, 1 tablet of EDTA-free Protease Inhibitor Cocktail, 1 mmol/L PMSF, and Benzonase followed by gently rotation at RT for 20 min. PMSF was re-added every 30 min until the protein was bound to Nickel resin. Lysates were sonicated on ice with 5 s on and 5 s off for a total of 5 min at 50% power (Soniprobe, Dawe Instruments, England) for 1–2 times until the lysate was not viscous and cleared by centrifugation for 1 h at 12 000 × rcf, 4 °C. 1 mL Nickel resin was washed with deionized H2O two times followed by the binding buffer washing. After the sonicated media was fully centrifuged, the supernatant was poured into 15 mL conical tube with Nickel resin, and 1% Triton-114 was added to the supernatant. After 1 h incubation at 4 °C, the resin was washed via the binding buffer containing 1% Triton-114 three times at 4 °C, 30 min per wash. Resin was transferred to the polypropylene column (Bio-Rad) and eluted with Elution Buffer (0.5 mol/L NaCl, 33 mmol/L sodium phosphate, 250 mmol/L imidazole, pH 7.6). The protein elute was concentrated to ~ 0.5 mL by 10 kD MWCO Spin Column, and then loaded onto a size exclusion column, ENrich™ SEC 650 10 × 300 (Bio-Rad), which was connected to the NGC Medium-Pressure Liquid Chromatography System (Bio-Rad). The protein concentration was monitored with OD280, and a fraction collector (Bio-Rad) was used to collect samples at 0.5 mL per fraction for SDS-PAGE analyses. Only fractions containing the desired protein without any impurity were pooled for downstream binding assays. After FPLC, the protein samples were added with 1 mmol/L DTT, and stored at −80 °C before use.
Direct binding assay for tsRNA and purified proteins
Dynabeads® M-270 Streptavidin beads were prepared according to the manual. The concentration of purified proteins was measured by Pierce™ Rapid Gold BCA Protein Assay Kit. Purified PtaT was adjusted to 1 μg per reaction by adjusting buffer (50 mmol/L Tris HCl, 0.15 mol/L NaCl, pH 7.4, 0.1% NP-40, 1 mmol/L ATP, 1 mmol/L MgCI2, 100 μg/mL heparin,1 mg/mL BSA) and incubated with biotinylated tsRNA pretreated beads at RT for 2 h followed by washing steps as above described. 2× SDS loading buffer was added to the washed beads for Western Blot analysis.
Fluorescence microscopy of Cy3 tsRNA-labeled Fn strains
Cy3-labeled tsRNA was reconstituted in 1× TBS containing 0.1 mmol/L EDTA for imaging. Overnight-grown Fn strains were diluted to OD600 = 0.1 and treated with 500 nmol/L of Cy3-labeled tsRNA-000794, and scrambled RNA for 5 h in an anaerobic chamber. Labeled bacteria were then washed with 1× PBS three times at a centrifuge speed of 17 000×g for 10 min. Washed samples were then sandwiched between a cover glass and poly-l-lysine-coated cover slide. Samples were then immediately imaged by a ZEISS LSM 800 confocal microscope with a fast Airyscan detector (with 120 nm lateral resolution and 350 nm axial resolution). To ensure the image quality, we utilized a 63× Plan-Apochromat NA = 1.4 oil immersion objective. Samples were excited at a wavelength of 514 nmol/L with a 10% power and detected in the range of 550–600 nm. To quantify the fluorescence intensity from the same sample patch, the dynamic range was adjusted to be the same under a channel-mode confocal modality. To have a clear visualization of Cy3-tsRNA incorporation at the subcellular level, super-resolution by Airyscan was achieved at a gain of 800 V. Images were visualized and analyzed by FiJi (NIH), and quantitative analysis was conducted by R.
Western Blotting
The samples were first separated by 10% SDS-PAGE gel and then transferred to a nitrocellulose membrane (Fisher Scientific). The membranes were incubated with the Anti-FLAG epitope (DYKDDDDK, Biolegend, San Diego, CA, catalog# 637301) with 1:2 000 dilution overnight in the cold room, and the secondary antibody anti-rat IgG HRP (Cell Signaling Technology, Danvers, MA, catalog# 7077) with the same dilution at room temperature for 1 h. Premixed PierceTM 3,3 diaminobenzidine (DAB) substrate (Fisher Scientific) was used to detect the target proteins.
RNA-seq
The quality of the RNA sample was assessed using a Nanodrop (Thermo Fisher Scientific) and an Agilent 5400 (Agilent Technologies, Santa Clara, CA, USA). Prokaryotic mRNA sequencing was performed using the NovaSeq PE150 platform (Illumina, San Diego, CA, USA) at the Novogen facility (Sacramento, CA, USA). The library was prepared by a Ribo-Zero protocol (250–300 bp insert strand-specific library with rRNA removal using NEB Ribo-Zero Magnetic Kit). Paired-end sequencing produced 150 bp reads to a depth of ~2 G output per sample. Sequences were mapped to a reference genome, Fusobacterium nucleatum ATCC 23726 (GenBank accession: CP028109) using a Bowtie2 pipeline adjusted for paired-end sequencing. Differential gene expression was analyzed using the DEseq2 pipeline in RStudio. The total mapping rates with respect to the annotated genome for Fn 23726 were >98%. The false discovery rate (FDR) was set to 5% and genes with a log2 FoldChange of >1 or <−1 and a P-value ≦0.05 were considered significant. All reported data are representative of three biological replicates.
Statistical analysis
All statistical analyses and quantitative graphs were performed and prepared using R. Statistical significance was achieved through Student’s unpaired t-test: ****P < 0.000 1; ***P < 0.001; **P < 0.01; *P < 0.05.
Data availability
All study data are included in the article and/or Supplementary Information, the raw RNA-seq and Mass Spectrometry data were deposited in a public database: https://github.com/Pu-Ting/Fuso_PtaT.
Change history
04 August 2025
The Acknowledgements section has been updated.
25 June 2025
A Correction to this paper has been published: https://doi.org/10.1038/s41368-025-00389-1
References
Chaplin, D. D. Overview of the immune response. J. Allergy Clin. Immunol. 125, S3–S23 (2010).
Zheng, D., Liwinski, T. & Elinav, E. Interaction between microbiota and immunity in health and disease. Cell Res. 30, 492–506 (2020).
Belkaid, Y. & Hand, T. W. Role of the microbiota in immunity and inflammation. Cell 157, 121–141 (2014).
Malard, F., Dore, J., Gaugler, B. & Mohty, M. Introduction to host microbiome symbiosis in health and disease. Mucosal Immunol. 14, 547–554 (2021).
Li, M. et al. Symbiotic gut microbes modulate human metabolic phenotypes. Proc. Natl Acad. Sci. USA 105, 2117–2122 (2008).
Katiyar-Agarwal, S. & Jin, H. Role of small RNAs in host-microbe interactions. Annu. Rev. Phytopathol. 48, 225–246 (2010).
Chandan, K., Gupta, M. & Sarwat, M. Role of host and pathogen-derived microRNAs in immune regulation during infectious and inflammatory diseases. Front. Immunol. 10, 3081 (2020).
Huang, C.-Y., Wang, H., Hu, P., Hamby, R. & Jin, H. Small RNAs – Big players in plant-microbe interactions. Cell Host Microbe 26, 173–182 (2019).
Ahmadi Badi, S. et al. Small RNAs in outer membrane vesicles and their function in host-microbe interactions. Front. Microbiol. 11, 1209 (2020).
Koeppen, K. et al. A novel mechanism of host-pathogen interaction through sRNA in bacterial outer membrane vesicles. PLOS Pathog. 12, e1005672 (2016).
Choi, J.-W., Kim, S.-C., Hong, S.-H. & Lee, H.-J. Secretable small RNAs via outer membrane vesicles in periodontal pathogens. J. Dent. Res. 96, 458–466 (2017).
Zhang, L., Liu, J. & Hou, Y. Classification, function, and advances in tsRNA in non-neoplastic diseases. Cell Death Dis. 14, 748 (2023).
Kim, H. K., Yeom, J.-H. & Kay, M. A. Transfer RNA-derived small RNAs: Another layer of gene regulation and novel targets for disease therapeutics. Mol. Ther. 28, 2340–2357 (2020).
Liu, B. et al. Deciphering the tRNA-derived small RNAs: origin, development, and future. Cell Death Dis. 13, 24 (2021).
Krishna, S. et al. Dynamic expression of tRNA-derived small RNAs define cellular states. EMBO Rep. 20, e47789 (2019).
He, X. et al. Human tRNA-derived small RNAs modulate host–oral microbial interactions. J. Dent. Res. 97, 1236–1243 (2018).
Pandey, K. K. et al. Regulatory roles of tRNA-derived RNA fragments in human pathophysiology. Mol. Ther. Nucleic Acids 26, 161–173 (2021).
Han, Y. W. Fusobacterium nucleatum: a commensal-turned pathogen. Curr. Opin. Microbiol. 23, 141–147 (2015).
Brennan, C. A. & Garrett, W. S. Fusobacterium nucleatum — symbiont, opportunist and oncobacterium. Nat. Rev. Microbiol. 17, 156–166 (2019).
Wang, N. & Fang, J.-Y. Fusobacterium nucleatum, a key pathogenic factor and microbial biomarker for colorectal cancer. Trends Microbiol. 31, 159–172 (2023).
Hong, M. et al. Fusobacterium nucleatum aggravates rheumatoid arthritis through FadA-containing outer membrane vesicles. Cell Host Microbe 31, 798–810.e797 (2023).
Signat, B., Roques, C., Poulet, P. & Duffaut, D. Role of Fusobacterium nucleatum in periodontal health and disease. Curr. Issues Mol. Biol. 13, 25–36 (2011).
Liu, P. et al. Detection of Fusobacterium Nucleatum and fadA adhesin gene in patients with orthodontic gingivitis and non-orthodontic periodontal inflammation. PLoS ONE 9, e85280 (2014).
Bullman, S. et al. Analysis of Fusobacterium persistence and antibiotic response in colorectal cancer. Science 358, 1443–1448 (2017).
Kostic, A. D. et al. Fusobacterium nucleatum potentiates intestinal tumorigenesis and modulates the tumor-immune microenvironment. Cell Host Microbe 14, 207–215 (2013).
Yang, M. et al. Targeting Fusobacterium nucleatum through chemical modifications of host-derived transfer RNA fragments. ISME J. 17, 880–890 (2023).
Jazurek, M., Ciesiolka, A., Starega-Roslan, J., Bilinska, K. & Krzyzosiak, W. J. Identifying proteins that bind to specific RNAs - focus on simple repeat expansion diseases. Nucleic Acids Res. 44, 9050–9070 (2016).
Peluso, E. A., Scheible, M., Ton-That, H. & Wu, C. Genetic manipulation and virulence assessment of Fusobacterium nucleatum. Curr. Protoc. Microbiol. 57, e104 (2020).
Casasanta, M. A. et al. Fusobacterium nucleatum host-cell binding and invasion induces IL-8 and CXCL1 secretion that drives colorectal cancer cell migration. Sci. Signal. 13, eaba9157 (2020).
Abranches, J., Chen, Y.-Y. M. & Burne, R. A. Galactose metabolism by Streptococcus mutans. Appl. Environ. Microbiol. 70, 6047–6052 (2004).
Tian, J. et al. Acquisition of the arginine deiminase system benefits epiparasitic Saccharibacteria and their host bacteria in a mammalian niche environment. Proc. Natl Acad. Sci. USA 119, e2114909119 (2022).
Jaishankar, J. & Srivastava, P. Molecular basis of stationary phase survival and applications. Front. Microbiol. 8, 2000 (2017).
Veselovsky, V. A. et al. The gene expression profile differs in growth phases of the Bifidobacterium longum culture. Microorganisms 10, 1683 (2022).
Bathke, J., Konzer, A., Remes, B., McIntosh, M. & Klug, G. Comparative analyses of the variation of the transcriptome and proteome of Rhodobacter sphaeroides throughout growth. BMC Genomics 20, 358 (2019).
Oba, Y. et al. Identifying the wide diversity of extraterrestrial purine and pyrimidine nucleobases in carbonaceous meteorites. Nat. Commun. 13, 2008 (2022).
Egli, M. & Manoharan, M. Chemistry, structure and function of approved oligonucleotide therapeutics. Nucleic Acids Res. 51, 2529–2573 (2023).
Cheng, J.-X. & Xie, X. S. Vibrational spectroscopic imaging of living systems: an emerging platform for biology and medicine. Science 350, aaa8870 (2015).
Butler, H. J. et al. Using Raman spectroscopy to characterize biological materials. Nat. Protoc. 11, 664–687 (2016).
Dong, P.-T. et al. Polarization-sensitive stimulated Raman scattering imaging resolves amphotericin B orientation in Candida membrane. Sci. Adv. 7, eabd5230 (2021).
Gardner-Lubbe, S. Linear discriminant analysis for multiple functional data analysis. J. Appl. Stat. 48, 1917–1933 (2021).
Xanthopoulos, P., Pardalos, P. M. & Trafalis, T. B. In: Robust Data Mining 27–33 (Springer New York, 2013).
Xu, J. et al. Artificial intelligence-aided rapid and accurate identification of clinical fungal infections by single-cell Raman spectroscopy. Front. Microbiol. 14, 1125676 (2023).
Ember, K. J. I. et al. Raman spectroscopy and regenerative medicine: a review. npj Regener. Med. 2, 12 (2017).
Rubinstein, M. R. et al. Fusobacterium nucleatum promotes colorectal cancer by inducing Wnt/catenin modulator Annexin A1. EMBO Rep. 20, e47638 (2019).
Abed, J. et al. Fap2 mediates Fusobacterium nucleatum colorectal adenocarcinoma enrichment by binding to tumor-expressed Gal-GalNAc. Cell Host Microbe 20, 215–225 (2016).
Zhou, P., Bibek, G. C. & Wu, C. Development of a conditional plasmid for gene deletion in non-model Fusobacterium nucleatum strains. bioRxiv https://doi.org/10.1101/2024.09.09.612158 (2024).
Abramson, J. et al. Accurate structure prediction of biomolecular interactions with AlphaFold 3. Nature 30, 493–500 (2024).
Kühlbrandt, W. Biology, structure and mechanism of P-type ATPases. Nat. Rev. Mol. Cell Biol. 5, 282–295 (2004).
Salustros, N. et al. Structural basis of ion uptake in copper-transporting P1B-type ATPases. Nat. Commun. 13, 5121 (2022).
Tsuda, T. & Toyoshima, C. Nucleotide recognition by CopA, a Cu+-transporting P-type ATPase. EMBO J. 28, 1782–1791 (2009).
Dar, D. & Sorek, R. Bacterial noncoding RNAs excised from within protein-coding transcripts. mBio 9: https://doi.org/10.1128/mbio.01730-18 (2018).
Lambert, M., Benmoussa, A. & Provost, P. Small non-coding RNAs derived from eukaryotic ribosomal RNA. Non-Coding RNA 5, 16 (2019).
Yamamura, S., Imai-Sumida, M., Tanaka, Y. & Dahiya, R. Interaction and cross-talk between non-coding RNAs. Cell. Mol. Life Sci. 75, 467–484 (2018).
Liu, S. et al. The host shapes the gut microbiota via fecal microRNA. Cell Host Microbe 19, 32–43 (2016).
Li, M., Chen, W.-D. & Wang, Y.-D. The roles of the gut microbiota–miRNA interaction in the host pathophysiology. Mol. Med. 26, 101 (2020).
Feinberg, E. H. & Hunter, C. P. Transport of dsRNA into cells by the transmembrane protein SID-1. Science 301, 1545–1547 (2003).
Chen, Q. et al. SIDT1-dependent absorption in the stomach mediates host uptake of dietary and orally administered microRNAs. Cell Res. 31, 247–258 (2021).
Nguyen, T. A. et al. SIDT2 transports extracellular dsRNA into the cytoplasm for innate immune recognition. Immunity 47, 498–509.e496 (2017).
Chan, H. et al. The P-Type ATPase superfamily. J. Mol. Microbiol. Biotechnol. 19, 5–104 (2010).
Palmgren, M. P-type ATPases: many more enigmas left to solve. J. Biol. Chem. 299, 105352 (2023).
Wang, P. et al. ANT2 functions as a translocon for mitochondrial cross-membrane translocation of RNAs. Cell Res. 34, 504–521 (2024).
GC, B., Zhou, P. & Wu, C. HicA toxin-based counterselection marker for allelic exchange mutations in Fusobacterium nucleatum. Appl. Environ. Microbiol. 89, e00091–00023 (2023).
Acknowledgements
This work was supported by NSF 2333230 (J.L.), NIH National Institute of Dental and Craniofacial Research (NIDCR) awards, DE030943 (X.H.), DE023810 (X.H.) and DE031329 (J.L.), T90 DE026110, and K99 DE033794 (to P.-T.D.). We are grateful to Dr. Susan E. Abbatiello, the director of the Barnett Institute of Chemical and Biological Analysis, Department of Chemistry and Chemical Biology at Northeastern University, for scientific advice.
Author information
Authors and Affiliations
Contributions
XH, JL, PX and PD conceived the ideas and supervised the experiments. PD performed the confocal imaging experiments, Raman spectroscopy, tsRNA uptake experiments, the SYTOX Green assay, and data analysis (Images, quantification, RNAseq data analysis). MY carried out the genetic modification, affinity pull-down assays in type strains, and RNAseq sample preparation. LC contributed to the in vitro inhibition assay. DX and JH performed the AlphaFold simulation as well as the alanine scanning with the electrophoretic mobility shift assay. PZ carried out the genetic modification on clinical tumor isolate strains. PD, MY, JL and XH drafted the manuscript, and all authors contributed to the editing of the manuscript.
Corresponding authors
Ethics declarations
Competing interests
The authors declare no competing interests.
Supplementary information
Rights and permissions
Open Access This article is licensed under a Creative Commons Attribution 4.0 International License, which permits use, sharing, adaptation, distribution and reproduction in any medium or format, as long as you give appropriate credit to the original author(s) and the source, provide a link to the Creative Commons licence, and indicate if changes were made. The images or other third party material in this article are included in the article’s Creative Commons licence, unless indicated otherwise in a credit line to the material. If material is not included in the article’s Creative Commons licence and your intended use is not permitted by statutory regulation or exceeds the permitted use, you will need to obtain permission directly from the copyright holder. To view a copy of this licence, visit http://creativecommons.org/licenses/by/4.0/.
About this article
Cite this article
Dong, PT., Yang, M., Hu, J. et al. Identification of a Fusobacterial RNA-binding protein involved in host small RNA-mediated growth inhibition. Int J Oral Sci 17, 48 (2025). https://doi.org/10.1038/s41368-025-00378-4
Received:
Revised:
Accepted:
Published:
Version of record:
DOI: https://doi.org/10.1038/s41368-025-00378-4
This article is cited by
-
Establishment of a HicA toxin-based counterselection system for markerless genetic engineering in Veillonella atypica OK5
BMC Microbiology (2026)
-
Correction: Identification of a Fusobacterial RNA-binding protein involved in host small RNA-mediated growth inhibition
International Journal of Oral Science (2025)








