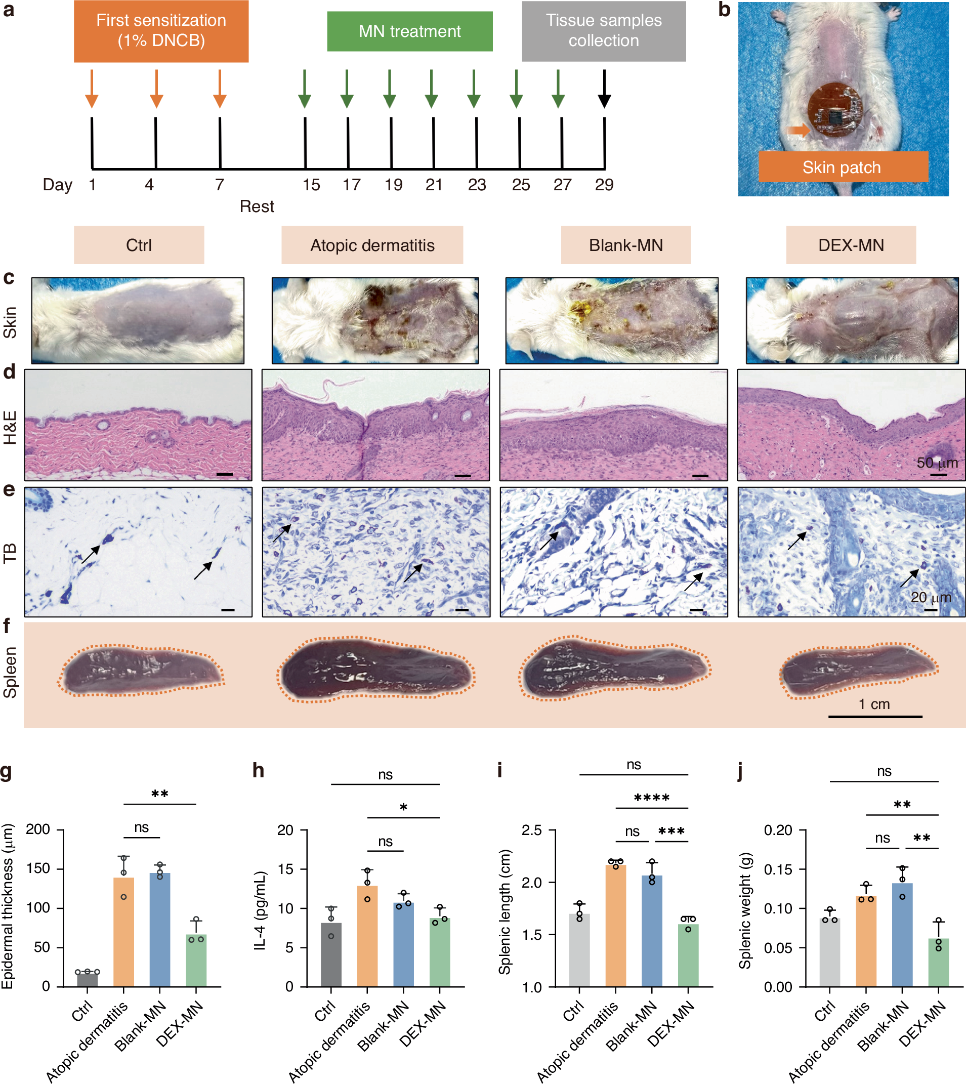
Fig. 6: Therapeutic efficacy of the skin patch for atopic dermatitis in vivo.

a Timeline of experimental manipulation. DNCB 2, 4-dinitrochlorobenzene. b Optical image showing the application of the skin patch on mice. c Representative images of mice dorsal skin. d H&E staining results of skin tissue. Scale bar: 50 μm. e TB staining results of skin tissue. TB toluidine blue. Scale bar: 20 μm. f Representative images of the spleens from four groups. Scale bar: 1 cm. g Analysis of epidermal thickness. h Analysis of IL-4 levels. IL-4, interleukin 4. i Analysis of spleen length. j Analysis of spleen weight. Data are presented with error bars as mean ± standard deviation (SD). n = 3 biologically independent animals. One-way ANOVA, *P < 0.05, **P < 0.01, ***P < 0.001, ****P < 0.0001. ns no significant difference