Abstract
Atopic dermatitis is a chronic inflammatory skin condition that typically manifests in infancy and is characterized by dry, irritated skin. Here, we propose a self-powered hydration-monitoring and drug-delivery skin patch for closed-loop treatment of atopic dermatitis. The patch is composed of piezoelectric generator, hydration sensing unit, microneedle treatment module and flexible circuit. The piezoelectric PZT generator can achieve self-powering by harvesting mechanical energy from patient activities, allowing for long-term work of the system without external power sources. The hydration sensing unit can rapidly and accurately detect changes in skin hydration by estimating the thermal conductivity. Upon detecting abnormal skin hydration levels for 65 s, the treatment module is automatically activated, heating hyaluronic acid-based microneedles (~42 °C) to release dexamethasone sodium phosphate (DEX), thereby providing timely targeted therapy and moisturization to the affected area within minutes. Therapeutic results in mice model of atopic dermatitis demonstrate that our patch can effectively treat this skin disease, improving the epidermal thickness, IL-4, spleen size and mass. The system achieves closed-loop detection and treatment of atopic dermatitis without external intervention, offering a novel approach to managing skin disease and expanding the scope of self-powered biomedical engineering systems.

A self-powered hydration-monitoring and drug-delivery skin patch is designed for closed-loop treatment of atopic dermatitis. The patch composes of piezoelectric generator, hydration sensing unit, microneedle treatment module, and flexible circuit. This integrated system achieves closed-loop detection and treatment of atopic dermatitis without external intervention, offering a novel approach to managing skin disease and expanding the scope of self-powered biomedical engineering systems
Similar content being viewed by others
Introduction
Atopic dermatitis is a chronic inflammatory skin condition that imposes a significant burden on healthcare resources and markedly reduces patients’ quality of life. Atopic dermatitis affects up to 20% of children and 3% of adults all over the world1. The onset of atopic dermatitis typically occurs in early childhood, with 50% of patients developing allergic symptoms within the first year of life, and up to 85% of cases manifesting before the age of five2,3. Atopic dermatitis often progresses to other allergic conditions later in life4,5,6. Recent genetic studies have identified skin barrier dysfunction as a key factor in the pathogenesis of atopic dermatitis7,8. In normal conditions, there is a balance between lipid content and skin hydration levels, and disruption of this balance results in common atopic dermatitis symptoms such as dry skin and impaired skin barrier function9,10,11,12,13. Quantitative assessment of skin dryness and barrier function provides crucial information for guiding clinical decisions.
Non-invasive methods for assessing skin barrier function include surface structure observation, measurement of transepidermal water loss via skin surface vapor pressure, and indirect assessment of skin hydration through electrical parameters such as conductance, capacitance, or impedance14,15. However, many existing measurement devices utilize bulky rigid electrode probes, which are challenging to conform to the skin, require precise contact pressure and angle, limiting their portability16. Recently, researchers have developed flexible skin hydration sensors based on temperature measurement17,18,19,20. These sensors are lightweight, conformable, and wearable, and they detect tissue hydration by measuring the thermal properties of the skin’s surface. Moreover, self-powered systems provide key advantages for next-generation, battery-free wearable electronics by harvesting energy from the body or environment, enabling autonomous operation. Unlike Near Field Communication (NFC), coil, or magnetic-powered systems, which rely on external sources or user interaction, self-powered systems eliminate the need for close-range interaction or bulky components. For constructing a closed-loop system for automatically monitoring and treatment of atopic dermatitis, these flexible sensors need to be integrated with therapeutic modules.
For mild atopic dermatitis patients, treatment primarily focuses on skin moisturization and topical anti-inflammatory agent7,21,22,23. On the other hand, the severe cases often require the use of topical corticosteroids or calcineurin inhibitors6. While these treatments are effective, they can also lead to serious side effects, such as steroid resistance with prolonged use, and local pain or even tissue necrosis with frequent injections24,25. Therefore, there is an urgent need for more precise and effective treatment modalities. Drug microneedles offer a promising alternative to oral and subcutaneous injections, with advantages including painless administration, high patient compliance, and minimal side effects26,27,28,29,30,31,32. Hyaluronic acid (HA), known for its biocompatibility and strong water retention properties, is an ideal polymer matrix for microneedles33,34,35,36. HA-based microneedles also possess sufficient mechanical strength to penetrate the stratum corneum37,38,39. An integrated sensor and therapeutic feedback loop system could significantly enhance the quality-of-care management. Additionally, the closed-loop system can include a self-powered unit to realize long-term operation, which harvests the motion energy from the body itself and drives the whole system39,40.
In this study, we designed a self-powered closed-loop patch that integrates skin hydration detection, drug microneedle therapy and energy harvesting for the treatment of atopic dermatitis. This wearable patch not only measures skin surface hydration based on thermal conductivity tests but also determines the need for drug delivery based on the collected hydration data. Piezoelectric generator in the system harvests mechanical energy from patient activities, allowing for long-term monitoring and drug delivery without external power sources. The patch shows an excellent therapeutic effect on mice with atopic dermatitis. The skin thickness, mast cell and inflammation of mice in the treatment group are significantly improved. The present results imply that the self-powered closed-loop patch may have potential applications in managing various skin diseases.
Results
Design of self-powered closed-loop skin patch
Figure 1 shows the design of self-powered closed-loop skin patch. Atopic dermatitis, commonly known as eczema, is a chronic inflammatory skin condition characterized by symptoms such as inflammation, erythema, dryness, and intense pruritus. This disorder is particularly prevalent among infants, especially those under the age of two, and can significantly impact their quality of life. In infants with atopic dermatitis, the skin may develop flaky lesions, and in more severe cases, the skin can become infected or fissured, leading to the formation of fluid-filled blisters or scabs. Given the discomfort associated with this condition, as well as its potential to lead to secondary infections, managing atopic dermatitis in young children poses considerable challenges for both the affected individuals and their caregivers. Figure 1a presents the self-powered closed-loop skin patch designed to monitor and treat atopic dermatitis. This system comprises several key components: piezoelectric generator, hydration sensing unit, microneedle treatment module and flexible circuit. Each of these components contributes to the real-time monitoring and treatment of skin hydration imbalances associated with the condition. Figure 1b shows an exploded diagram of the patch. The patch has a thickness of ~2 mm, and a total weight of 0.56 g (Fig. S1). The compact size and flexible design make the device suitable for use in pediatric patients, ensuring both comfort and ease of application.
a Schematic illustration of the system for atopic dermatitis therapy. b Exploded view of the skin patch. c Workflow diagram of the system operation. d–g Representative optical images showcasing the skin patch
The sensing unit consists of two main components: two heaters and two negative temperature coefficient (NTC) thermistors. These four elements together constitute a Wheatstone bridge circuit. The heater, which is fabricated from heating resistance wire, is powered by a low-power microcontroller chip, which supplies current through the input/output pins. This current induces a thermal effect, which is transferred to the skin beneath the patch due to the thermal diffusion process. The key principle of hydration sensing is that skin with varying water content exhibits different thermal conductivity. Specifically, wet skin has higher thermal conductivity compared to dry skin. This differential thermal effect with different temperature (ΔT) is detected by the NTC thermistors, and the voltage difference responses (ΔV) correlate with skin hydration. The chip calculates the difference between the voltage value (Vt, 5 s ≤ t ≤ 50 s, collecting voltage valve every 5 s, a total of 10 times) and the initial voltage value (Vt, t = 0, which is defined as V0) from the NTC thermistors to obtain the voltage difference response curve to obtain skin hydration. This sensing approach of calculating the difference can reduce the impact of environmental factors on the sensor and improves the accuracy and reliability of detection.
The workflow diagram of the system is shown in Fig. 1c. The microneedle treatment module is designed to deliver drug to the skin when abnormal skin hydration is detected. This module contains a heating resistance wire and HA microneedles loaded with DEX (an anti-inflammatory agent). The surface of the microneedles is coated with tridecanoic acid, a kind of phase change material (PCM) with transition temperature between 40 °C and 42 °C. When the system detects abnormal hydration, the chip activates this module by delivering current (25 mA for 5 s) to the heating resistance. The heat causes the tridecanoic acid to melt, releasing DEX into the skin. This approach allows for targeted, controllable drug delivery in response to real-time skin hydration monitoring, which is essential for optimizing therapeutic outcomes in the management of atopic dermatitis. If the skin hydration is within the normal range, the chip continuously monitors the skin without triggering the drug delivery, maintaining the closed-loop nature of the system. Figure S2 depicts the circuit diagram of the patch. Figure S3 shows the front and back images of the flexible circuit encapsulated by PDMS.
To enhance the practicality of the system, the device incorporates piezoelectric generator that harvests mechanical energy from the user’s body movements, such as walking or other daily activities. This feature allows the system to operate autonomously without the need for frequent recharging, thus reducing the operational burden on patients and caregivers. The integration of this self-powered mechanism addresses a key challenge in wearable medical devices, making it more practical for long-term use.
Figure 1d, e show the optical images of the patch without and with DEX microneedles, respectively. The flexible patch ensures that it can conform to the contours of the skin. An overall picture of the DEX microneedles is shown in Fig. 1f. The skin patch can attach well to the skin of the arm, as shown in Fig. 1g. Despite the presence of microneedles, the patch retains its excellent bending properties, ensuring that the treatment module does not impede the user’s comfort or mobility. These design features make the device not only functional but also user-friendly, particularly for pediatric patients who may be more sensitive to rigid or bulky medical devices.
Skin hydration sensing
Figure 2 illustrates the performance of the hydration sensing unit. Figure 2a depicts a schematic illustration of the unit, which comprises a Wheatstone bridge circuit integrated with two thermistors, each paired with a known resistor, and two thermal actuators. Activating a general-purpose input/output pin facilitates the application of a periodic current to the thermal actuators. Each actuator has a resistance value of 28 Ω, with an individual heating current of ~23 mA. The block diagram of this circuit design is shown in Fig. S4. The current generates thermal power at the actuator’s surface, which diffuses heat to the underlying skin through thermal conduction. The heat transfer from the actuator to the thermistors is influenced by the thermal properties of the skin, serving as the foundation for hydration monitoring. Consequently, the voltage difference observed in the Wheatstone bridge circuit corresponds to the skin hydration level. During this skin heating stage, both thermal actuators operate simultaneously, resulting in the highest power consumption of the patch, which reaches approximately 0.4675 W.
a Schematic illustration of the skin hydration sensing. b Sensor response for isolated pork samples with varying hydration levels. c Fitting curve of the sensor response. d Skin hydration response before and after moisturizing. Images showing the patch attached on the forehead (e), chest (g), and forearm (i), respectively. Skin hydration response on the foreheads (f), chests (h) and forearms (j) for three subjects, respectively
A relationship between the thermal properties of hydrated skin and its hydration level (φ, volumetric water content) is established using a microscale model, enabling the thermal transport problem to be characterized by a single parameter to be determined—hydration levels15,41,42,43. In this model, hydrated skin is conceptualized as a composite material consisting of dry skin (thermal conductivity kdry = 0.2 W m−1 K−1, thermal diffusivity αdry = 0.15 mm2 s−1) and water (kw = 0.6 W m−1 K−1, αw = 0.15 mm2 s−1). This composition determines the thermal conductivity (kskin) and thermal diffusivity (αskin) of the hydrated skin, as expressed in Eqs. (1)–(3).
The layouts and dimensions of the thermal actuator and sensor components can also affect the measurement characteristics. For a circular sensor (radius: R, power per unit area: q) positioned on a semi-infinite solid (thermal conductivity: k, thermal diffusivity: α), the temperature change (ΔT) of the sensor follows the scaling law expressed in Eqs. (4) and (5).
Here, t represents the duration of heating, J1 denotes the Bessel function of the first kind, and erf refers to the error function. The full range of α for skin is 0.12–0.18 mm2 s−1, with α defined as 0.15 mm2 s−1 (a representative value for skin) to determine k. The influence of α on ΔT increases and becomes negligible as t → ∞, as shown in Fig. S5.
The thermistors with a negative temperature coefficient, whose resistance is affected by skin temperature (T), are used for measurement. The resistance value (RNTC) can be expressed as shown in Eq. (6).
Here, T represents the sensor temperature used for measurement. Figure S6 depicts the response curve of the NTC thermistor during changes in skin temperature. Since the voltage applied to the Wheatstone bridge circuit remains constant, the voltage change obtained by the chip corresponds to the resistance change of the NTC thermistor. This voltage response is described in Eq. (7).
To minimize the influence of external temperature on the measurement results, the difference between the voltage response within 50 s after heating and the initial voltage response (prior to heating) is calculated, yielding the ΔV response curve. Higher skin hydration levels, associated with greater thermal conductivity, facilitate faster heat absorption and dissipation, leading to smaller ΔV responses detected by the sensing unit. The dual thermal actuators’ heating mode ensures more uniform the heating of the skin area, while bridge circuit doubles the detected voltage, enhancing measurement more accuracy.
To investigate the relationship between skin hydration and its thermal properties, a macroscale finite element analysis (FEA) is performed. A transient heat transfer model is constructed, in which the hydrated skin modeled as a composite of dry skin (kdry = 0.2 W m−1 K−1), typical healthy skin (khealthy = 0.35 W m−1 K−1), and water (kw = 0.6 W m−1 K−1). In this model, it is assumed that the thermal actuators maintain a constant temperature of 15 °C, with a heating time of 15 s. The typical thickness of the epidermal layer is 100 μm. As the skin hydration increases, the overall heat conduction improves, resulting in a more uniform temperature distribution across the epidermis and more effective heat transfer to the dermis, as shown in Fig. S7.
Additionally, the effect of heating duration on skin temperature distribution is investigated through FEA. The thermal actuators are maintained at a temperature of 15 °C, the epidermal thickness is 100 μm, and the skin thermal conductivity is set at 0.35 W m−1 K−1. Figure S8 illustrates the temperature distribution at short (t = 2.0 s; top) and long (t = 15 s; bottom) heating durations. At short times (e.g., t = 2.0 s), thermal transport primarily occurs through the epidermis, with minimal heat transfer to the dermis. In contrast, at longer heating durations (e.g., t = 15 s), heat penetrates through the epidermis and significantly reaches the dermis. The heating effect in the deep layer of the skin makes the subsequent temperature sensitivity measurement more stable and reliable. Notably, anatomical regions with a thicker epidermis, such as the soles of the feet, may require a longer time for heat to transfer to the dermis.
Figure 2b illustrates the voltage differences measured by the unit for isolated porcine tissue with varying hydration levels (30–75%). Notably, the measured voltage difference decreases as the hydration level increases. For instance, the voltage difference for a 30% hydration level is 60.69 mV, whereas it decreases to 7.01 mV at 75% hydration level, indicating faster thermal recovery at higher hydration levels. The initial voltage difference corresponding to each hydration level is fitted to a curve, as shown in Fig. 2c. The calibration curve conforms to the relationship described by Eq. (8).
with y0 = 6.77553e7, A1 = −137.84341, t1 = 49.93949, A2 = −6.76551e7, t2 = 1.90734, y represents the measured voltage of the sensor, and x corresponds to the skin hydration level. The detection sensitivity (s) is expressed by the equation as shown in Eq. (9).
Based on this relationship, the limit of detection (LOD) is calculated to approximately 1.68 mV, corresponding to a signal-to-noise ratio (SNR) of 3:1.
Figure 2d highlights the voltage difference changes before and after moisturization. After moisturization (orange curve), the voltage difference significantly decreases, showcasing the accuracy and sensitivity of the sensing unit. Furthermore, the sensing unit maintains exhibits stable performance over 28 days of continuous measurement (Fig. S9), demonstrating its long-term stability and suitability for extended monitoring applications.
Then, we assess the skin hydration response of the sensing unit across different subjects by performing skin detection on the foreheads, chests and forearms of three individuals (two females and one male). Optical images of the patch adhered to the three body regions (forehead, chest, and forearm) during hydration testing are presented in Fig. 2e, g, i, respectively. For the forehead (Fig. 2f), the male subject exhibits a lower voltage difference value (20.67 mV) compared to two female subjects (25.9 and 26.33 mV). This result is consistent with skin hydration measurements obtained using a commercial moisture detector, which indicates that the male subject had a higher forehead hydration level (32%) than the female subjects (28% and 28%). For the chest (Fig. 2h), the voltage difference response values for female subject 1 and female subject 2 are 16.77 and 19.3 mV, respectively, while the male subject’s value is 23.2 mV. Correspondingly, the skin humidity levels for these subjects are 40%, 38%, and 35%, respectively. For the forearm (Fig. 2j), the voltage difference response values are 31.2, 27.87, and 41 mV for the three subjects, while the corresponding shin hydration levels being 25%, 30%, and 22%, respectively. Notably, skin with a higher hydration level exhibits a lower voltage difference response. These findings demonstrate a clear correlation between the voltage difference responses and the skin hydration measurements, which align with the theoretical relationship derived in our study. This consistency further validates the practical potential of our wearable device. Collectively, these results highlight the accuracy, sensitivity, and stability of the proposed sensing unit, reinforcing its potential for reliable skin hydration monitoring in both short-term and long-term applications.
Piezoelectric generator
To mitigate the dependence of the skin patch on batteries, such as enhancing battery life and reducing the frequency of charging, our system employs piezoelectric nanogenerator strategy for energy supplementation (Fig. 3). This approach harnesses the mechanical energy generated by human motion (such as running, walking, and arm swinging) and converts it into electrical energy, thereby improving the system’s portability and practical utility. Figure 3a presents a schematic diagram of the piezoelectric nanogenerator’s structure, which consists of lead zirconate titanate (PZT) piezoelectric ceramics, Cu electrodes, Ag electrodes, rubber protective layer, and an arched metal shell. Upon passing through a bridge rectifier circuit, the piezoelectric signal generated by the nanogenerator is converted into a direct current signal, allowing the harvested electrical energy to be stored in a capacitor. The voltage regulator module then facilitates the charging of the battery. Figure 3b illustrates the microstructure of the nanogenerator, as observed in the scanning electron microscopy (SEM) image, which reveals a uniform nanostructure.
a Schematic illustration of the piezoelectric generator. b Microstructure of the generator. Output voltage (c) and current (d) of piezoelectric generator under external force. e Charging performance for capacitors of varying capacities. f Optical images of subject wearing the generator. g Output voltage during running, walking, and dumbbell curling. h Charging curves for a 220 μF capacitor during running, walking, and dumbbell curling
A stepper motor is employed to apply a periodic shock to the nanogenerator at a frequency of 0.9 Hz. Under these conditions, the peak output voltage and current of the nanogenerator (Fig. 3c, d) are measured at 19.5 V and 203 µA, respectively. Figure 3e demonstrates the charging capability of various capacitors (100, 220, 330, and 470 μF) connected to the nanogenerator is demonstrated. After 120 s of continuous charging, the voltages across the capacitors reach 17.5, 15.2, 12.3, and 8.1 V, respectively.
To evaluate the output and charging performance of the piezoelectric generator when applied to the human body, the generator is placed on the sole of the subject’s foot and on the arm, as shown in Fig. 3f. During activities such as running, walking, and dumbbell curling, the output voltages of the generator reach approximately 31.0, 23.3, and 18.7 V (Fig. 3g), respectively. In these scenarios, a 220 µF capacitor can be charged to 21.6, 19.9, and 12.4 V within 40 s (Fig. 3h). The results demonstrate that the piezoelectric generator in our system can efficiently power energy storage components of wearable devices. The system functions by attaching the patch to the skin of patients with atopic dermatitis. A piezoelectric generator is connected to the patch through thin wires and harvests biomechanical energy generated during daily activities. This energy is converted into electrical power and stored in capacitors or supercapacitors. By integrating energy harvesting, skin hydration sensing, and therapeutic delivery, the self-powered patch provides a comprehensive solution. The conversion of mechanical energy into electrical power offers a sustainable energy source, thereby enhancing the operational longevity and autonomy of the wearable device.
Thermoresponsive drug microneedles
Figure 4 illustrates the preparation and operational status of the thermoresponsive drug microneedles. Figure 4a depicts the fabrication process of the thermoresponsive DEX microneedles. Initially, a PDMS mold is used, and the DEX/HA aqueous solution is poured into it. The microneedles are vacuumed and dried at 35 °C for 24 h. After demolding, tridecanoic acid is uniformly sprayed onto the surface of the microneedles as a protective coating to prevent rapid dissolution. SEM images of the microneedles are shown in Fig. 4b, c, revealing the morphology. The microneedles have a conical structure, with a base diameter of 200 µm and a height of 600 µm. After spraying with tridecanoic acid, a thin layer of protection surrounds the microneedles (Fig. 4d). Energy dispersive spectrometer (EDS) analysis of the microneedles reveals the presence of fluorine and phosphorus, confirming the successful incorporation of DEX into the microneedles (Fig. 4e).
a Fabrication process for the thermoresponsive microneedles. DEX dexamethasone sodium phosphate, MN microneedles, HA hyaluronic acid, PCM phase-change material. Triadecanoic acid is selected as the PCM, exhibiting a phase transition temperature of ~ 42 °C. b Microscope image of the microneedles. Scale bar: 200 μm. SEM images of a single microneedle coated without (c) and with (d) tridecanoic acid. Scale bar: 100 μm. e EDS mapping images of the microneedles. f Optical image of the microneedles. g Force-displacement graph for evaluating the compressive strength of the microneedles. h Optical images of microneedles penetrating agarose gel. i H&E staining of tissue showing micro-sized holes (Inset: Picture of mouse back skin pierced by microneedles). Scale bar: 100 μm. j Melting process of tridecanoic acid layer coated on microneedles. k Thermal images showing temperature changes during heating
Figure 4f shows a representative image of the microneedles without the tridecanoic acid layer. To verify the ability of the microneedles to penetrate, the mechanical property of the microneedles is tested via compression testing, as shown in Fig. 4g. The maximum compressive strength of the microneedles is found to be ~6 N. Figure 4h displays the uniform structure of the microneedles after inserting into agarose. Hematoxylin and eosin (H&E) staining of the mouse skin tissue after microneedle application (Fig. 4i) reveals a distinct indentation at the penetration site, confirming the microneedles’ significant piercing ability. The inset shows the picture of the skin tissue penetrated by the microneedles.
Figure 4j illustrates the melting process of the tridecanoic acid layer on the microneedles. This result demonstrates the potential of controlling the temperature to release the drug in the microneedles. Figure 4k shows the infrared thermal images of the device during heating. After the microcontroller port is activated, the heating wire starts to work, reaching approximately 42 °C within 5 s and maintaining a stable temperature. Furthermore, the patch, presented as an example using a battery for actuation, facilitates the controlled release of the drug into 3% gelatin (Fig. S10). Notably, the tips of the microneedles are observed to dissolve almost completely within approximately 14 min. The thermoresponsive microneedles offer the advantages of precise and controllable drug delivery with non-invasiveness, low dosage, and cost-effectiveness.
In addition, the biocompatibility of the microneedles in mouse embryonic fibroblasts (NIH/3T3) is assessed using a Cell Counting Kit-8 (CCK-8) and Calcein-AM/PI live/dead staining (Fig. 5). As shown in Fig. 5a, the live/dead staining results at 24 h indicate that the DEX-microneedle (DEX-MN) group exhibits comparable and favorable cell compatibility, characterized by uniform cell distribution and extensive cellular extension, similar to the CTRL and Blank-MN groups. The CCK-8 assay results (Fig. 5b) demonstrate no significant differences in cell viability among the CTRL, Blank-MN, and DEX-MN groups within 24 h. At 72 h, live/dead fluorescent staining in Fig. 5c reveals stable cell proliferation with the majority of cells remaining viable (green) and only a minor fraction undergoing apoptosis (red). The CCK-8 results (Fig. 5d) further indicate that the DEX-MN and CTRL groups maintain equivalent cell activity levels, whereas the Blank-MN group exhibits slightly enhanced cell activity, potentially due to the positive influence of the blank HA solution on cell proliferation. Collectively, these findings suggest that the DEX microneedles possess minimal cytotoxicity and superior biocompatibility.
a Microscopy images of NIH/3T3 cells co-cultured with the microneedles for 24 h. b Quantitative evaluation of cell viability after 24-h co-culture. c Microscopy images of NIH/3T3 cells co-cultured with the microneedles for 72 h. d Quantitative evaluation of cell viability after 72-h co-culture. Data are presented with error bars as mean ± standard deviation (SD). n = 3 biological replicates. One-way ANOVA, ns no significant difference
Atopic dermatitis therapy by the skin patch
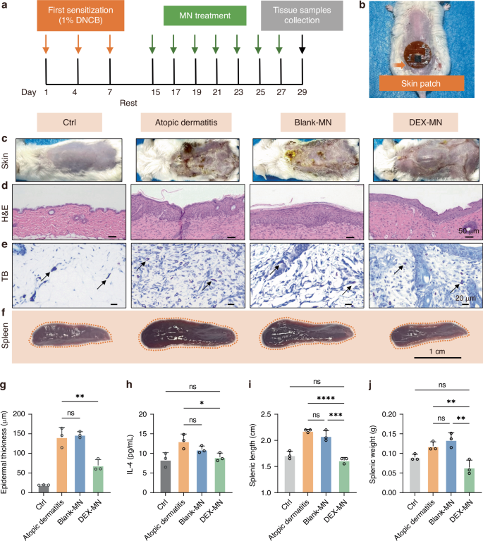
The therapeutic efficacy of the skin patch is evaluated using an atopic dermatitis mouse model (Fig. 6). Atopic dermatitis-like skin lesions are induced by the repeated application of 1% dinitrochlorobenzene (DNCB) solution three times over the course of 7 days (Fig. 6a). The allergen, DNCB, is taken up by local antigen-presenting cells, triggering the development of atopic dermatitis-like symptoms, including eczema, erythema, scaling, hemorrhage, and increased mast cell infiltrations, all of which are observed in the atopic dermatitis-induced mice. Mice are randomly assigned to four experimental groups: CTRL (healthy mice receiving saline), atopic dermatitis (mice with atopic dermatitis receiving saline), Blank-MN (mice with atopic dermatitis receiving HA microneedles), and DEX-MN (mice with atopic dermatitis receiving DEX sodium phosphate-loaded HA microneedles). Treatment is administered every two days for a total of seven sessions. Figure 6b shows the application of the skin patch for therapeutic treatment. For exhibition, the patch is affixed to the dorsal region of mouse using Tegaderm film dressing and powered by a battery, as demonstrated in Movie S1. The red indicator light visible in the video signifies that the patch starts to work. Additionally, the mouse maintains unrestricted mobility within the open-field environment, as shown in Movie S2.
a Timeline of experimental manipulation. DNCB 2, 4-dinitrochlorobenzene. b Optical image showing the application of the skin patch on mice. c Representative images of mice dorsal skin. d H&E staining results of skin tissue. Scale bar: 50 μm. e TB staining results of skin tissue. TB toluidine blue. Scale bar: 20 μm. f Representative images of the spleens from four groups. Scale bar: 1 cm. g Analysis of epidermal thickness. h Analysis of IL-4 levels. IL-4, interleukin 4. i Analysis of spleen length. j Analysis of spleen weight. Data are presented with error bars as mean ± standard deviation (SD). n = 3 biologically independent animals. One-way ANOVA, *P < 0.05, **P < 0.01, ***P < 0.001, ****P < 0.0001. ns no significant difference
Figure 6c shows the post-treatment skin conditions of each group. The dorsal skin of mice in the atopic dermatitis and Blank-MN groups exhibit marked erythema, scaling, and exudation, which are characteristic features of atopic dermatitis. In contrast, the DEX-MN group demonstrates significant improvement, with no visible erythema or scaling, and the skin appears nearly indistinguishable from healthy skin, thereby confirming the therapeutic efficacy of the skin patch in managing atopic dermatitis.
To further evaluate the treatment effects, histological staining experiments are conducted. Atopic dermatitis induces significant skin tissue damage, this epidermal thickness serving as a long-established marker of disease severity. As shown in Fig. 6d, g, results from H&E staining and subsequent quantification of epidermal thickness reveal a pronounced thickening of the epidermis in the atopic dermatitis group. In contrast, treatment with DEX-MN leads to a significant reduction in epidermal thickness, corresponding to a marked improvement in skin condition.
Furthermore, mast cells, which play a key role in the pathogenesis of atopic dermatitis, are examined by toluidine blue (TB) staining of skin samples to determine whether DEX-MN could reduce mast cell infiltration44. Mast cells are characterized by cytoplasmic granules rich in acidic mucopolysaccharides, such as heparin sulfate. Under acidic conditions, toluidine blue binds specifically to these components, resulting in a metachromatic shift that causes mast cells to appear dark purple or purplish-red under the microscope. For clarity of interpretation, representative mast cells are indicated in Fig. 6e across the four experimental groups. A large number of mast cells are observed in the dermis of the atopic dermatitis and Blank-MN groups, while only a few mast cells are observed in the DEX-MN group, indicating the skin patch’s potent ability to inhibit mast cell infiltration.
Another key feature of atopic dermatitis is the increased expression of inflammatory factors, particularly the cytokine IL-4. In Fig. 6h, immunohistochemically staining with anti-IL-4 antibodies reveals a significant IL-4-positive response in the atopic dermatitis group. In contrast, IL-4 production is significantly reduced in both the Blank-MN and DEX-MN groups, with the DEX-MN group exhibiting the lowest levels of IL-4. Collectively, these results indicate that the skin patch effectively reduces epidermal thickness, inhibit mast cell infiltration, and decrease the release of inflammatory factors, yielding notable therapeutic effects in the management of atopic dermatitis in mice.
Furthermore, atopic dermatitis is an immune-mediated disorder characterized by chronic inflammation, in which the immune system targets the skin, leading to significant irritation and, in some cases, splenomegaly. To further assess the therapeutic impact, we examine the spleens of mice from different groups. In Fig. 6f, the spleen size in the DEX-MN group closely resembles that of healthy mice, with no signs of enlargement. In contrast, mice in atopic dermatitis and Blank-MN groups exhibit notably enlarged spleens. Statistical analyses of spleen length and weight across treatment groups further corroborate these observations, with the DEX-MN group demonstrating significantly shorter spleens and lighter weights (Fig. 6i, j). These findings suggest that the skin patch effectively mitigates systemic inflammation, prevents splenomegaly, and reduces the overall severity of atopic dermatitis.
Discussion
This self-powered, closed-loop skin patch represents a significant advancement in the treatment of atopic dermatitis, particularly for infants and young children. By integrating real-time skin hydration monitoring with targeted drug delivery and self-powering capabilities, this patch offers a promising solution to enhance both treatment compliance and clinical outcomes. The therapeutic efficacy of the patch is demonstrated by its ability to significantly reduce epidermal thickness, inhibit mast cell infiltration, and decrease the expression of inflammatory mediators, particularly IL-4, in a preclinical mouse model. The flexibility and comfort of the patch further underscore its potential for daily use, positioning it as a viable option for long-term management of chronic skin conditions.
Ideal personalized healthcare systems integrate real-time sensing with adaptive drug delivery to enable closed-loop control of physiological variables. Recent innovations in microneedle-based platforms illustrate this potential, with systems designed for continuous drug monitoring, electrically responsive insulin release, and simultaneous biomarker detection and therapy via interstitial fluid analysis45,46,47. These advancements have significantly broadened the capabilities of closed-loop therapeutic patches, laying the groundwork for portable and personalized diagnostic and treatment solutions. Such technologies offer great promise for intelligent disease management and improving the quality of life for individuals with chronic conditions. However, several critical challenges persist—particularly in scalable manufacturing, multifunctional integration, biocompatibility, and long-term operational stability. Addressing these challenges is essential to translating these systems from experimental prototypes into clinically viable therapies.
Building on these foundations, the closed-loop therapeutic skin patch offers promising prospects for future development, particularly in enhancing its detection capabilities to enable intelligent, responsive treatment. In chronic wound care, for instance, real-time detection of pH and moisture could trigger on-demand drug release48. For inflammatory skin conditions such as psoriasis, monitoring local cytokine levels might facilitate precise delivery of immune modulators49. In esthetic dermatology, sensing skin hydration could support personalized release of anti-aging agents50. These requirements underscore the need to develop an integrated, closed-loop system capable of enabling adaptive skin therapy.
Materials and methods
Preparation of drug microneedles
The positive mold of stainless-steel microneedles was fabricated by 3D printing technology. The corresponding negative mold was created by pouring polydimethylsiloxane (PDMS, prepolymer and curing agent with a ratio of 10:1, SYLGARD 184) into the positive mold, followed by vacuum drying and subsequent demolding. A transparent microneedle matrix solution was prepared by dissolving hyaluronic acid (molecular weight: 30–45 kDa, Macklin) in ultra-pure water to achieve a concentration of 150 mg/mL. DEX (Aladdin) was then incorporated into the matrix solution, and the mixture was stirred continuously for 4 h to obtain a final concentration of 0.25% (w/v) medicated HA solution. This prepared solution was poured into the PDMS microneedle mold and subjected to degassing in a vacuum chamber to eliminate any trapped air bubbles. The mold was then dried at 35 °C for 24 h. Upon demolding, tridecanoic acid (Macklin) was dissolved by heating to 55 °C and uniformly sprayed onto the surface of the microneedles using a spray bottle. The final microneedles were stored at room temperature. The structure and morphology of the microneedles were investigated by scanning electron microscope (SEM, Zeiss Gemini 300).
Manufacture of the patch
Custom-designed flexible printed circuit boards were procured from commercial supplier (Shenzhen JLC Technology Group Co., Ltd.). Corresponding electronic components included heating wires, capacitors, resistors, field-effect transistors (FETs), thermistors, and low-power microcontroller chip (ATMEGA328P, Microchip). The chip operates at a voltage of 1.8 V and a current of 0.24 mA, resulting in a chip power consumption of 0.432 W. All components were soldered using low-temperature solder paste. PDMS was applied to the upper surface of the patch and then cured at 80 °C for 30 min. The resulting flexible circular patch has a diameter of 10 mm and a thickness of 2 mm. The microneedles were affixed above the heating wire using an appropriate amount of sterile gel, followed by curing at room temperature.
The electrical performance of piezoelectric generator was measured by a digital multimeter (Keithley 6514 Programmable Electrometer). Temperature imager (HIKMICRO) was used to capture the surface temperature response of the patch. The piezoelectric generator was comprised of lead zirconate titanate piezoelectric ceramic, copper electrodes, and protective shells made of rubber and stainless steel. The rubber and stainless-steel enclosure serve to safeguard the piezoelectric ceramic. The components were interconnected via wiring to rectifier and voltage stabilizing circuit, which enables the charging of batteries. Transparent wound dressings (e.g., Tegaderm, 3M) or medical bandages can be applied to secure the skin patch in place.
Finite element analysis
FEA was performed using the commercial software COMSOL Multiphysics. A transient heat transfer model was constructed using a simplified idealized model comprising two thermal actuators and skin tissue. The temperature rise and heat flux at the interfaces between different skin layers were assumed to be continuous. The effect of skin thermal conductivity on the resulting temperature distribution was analyzed under a constant heating temperature (15 °C). A refined mesh with element sizes significantly smaller than the smallest feature of the device ensured both simulation convergence and high accuracy.
Human subject evaluations
The objective was to validate the skin patch as a capable sensor for detecting differences in thermal conductivity between human subjects. The device poses minimal risk, as it contains no electronic components in direct contact with the skin. All experiments involving human skin were conducted with the informed, signed consent of the participants (three subjects, comprising one male and two females). The study was approved by the co-authors of the paper. According to the applicable standards, formal approval from the university authorities was not required for this study. Experimental testing involved the application of the skin patch to various anatomical locations, including the forehead, chest, and arms, across three human participants. An oscilloscope (SIGLENT SDS 1202X-C digital storage oscilloscope) was used to detect voltage variations at both ends of the sensor, corresponding to the analog-to-digital (ADC) conversion ports of the low-power microcontroller. For each body region, three trials were conducted, each lasting 50 s, with voltage readings recorded at 5-s intervals. During measurements, subjects were permitted to move freely without restriction. Experiments were conducted in a controlled indoor environment, and the patches were sterilized prior to each test with disposable alcohol swabs.
Cell culture
Mouse embryonic fibroblasts (NIH/3T3) were seeded in 96-well plates at a density of 5 × 103 cells per well and divided into three experimental groups: the control group (PBS solution), the blank-MN group (HA solution), and the DEX-MN group (DEX/HA mixed solution). The cells were incubated at 37 °C in 5% CO2 atmosphere for 24 and 72 h. Cell viability was assessed using the CCK-8 reagent (BS350B, Biosharp), with incubation for 2 h, and the absorbance values at 450 nm were measured using a microplate reader. Additionally, after 24- and 72-h culture periods, 1 μL of calcein-AM (CA1630, Solarbio) was added to each well, and the cells were incubated at 37 °C for 20 min. Following this, 3 μL of propidium iodide (PI, Solarbio) was added, and the cells were stained at room temperature for 5 min. After two washes with PBS, fluorescence images were captured using immunofluorescence microscopy.
In vivo animal experiment
Male BALB/c mice (age: 6–8 weeks; body weight: 16–20 g) were housed under controlled alternating light and dark cycles (12-h light/12-h dark) and provided with standard laboratory diet and water, with three animals per cage. All the procedures in this experiment were confirmed to the regulations approved by the Ethics Committee for Medical Research and New Medical Technology of Sichuan Cancer Hospital (SCCHEC-04-2023-026). The mice were randomly assigned to four groups: control group, atopic dermatitis group, blank-MN group (treated with HA microneedles), and DEX-MN group (treated with DEX-HA microneedles). The back of the mice was sensitized with a 1% dinitrochlorobenzene (DNCB) solution to induce atopic dermatitis. Treatment for each group commenced 3 days after the induction. At the conclusion of the experiment, samples were collected from the back skin and spleen of all mice. Histological analysis, including toluidine blue (TB, Bomeibio) and hematoxylin and eosin (H&E, Sigma Aldrich) staining, was performed on the dorsal skin samples. For H&E staining, three images were captured from dorsal skin sections of each animal. Epidermal thickness was measured at three distinct locations within each image, and the average value was calculated for each skin sample. A sandwich enzyme-linked immunosorbent assay (ELISA) was employed to quantify interleukin-4 (IL-4) levels in animal tissue samples. Absorbance values for both tissue samples and standards were measured using a microplate reader, and IL-4 concentrations were determined based on the standard curve. Additionally, the spleen length and weight were measured to assess the effects of treatment.
Statistical analysis
The ordinary one-way ANOVA with multiple comparisons was used to perform statistical analysis using GraphPad Prism 9 (GraphPad Software, Inc., California, USA). Statistically significant was concluded at *P < 0.05, **P < 0.01, ***P < 0.001, ****P < 0.0001. Data are presented as the mean ± standard deviation (SD).
Data availability
All data needed to evaluate the conclusions in this paper are present in the paper or the Supplementary Materials.
References
Weidinger, S. & Novak, N. Atopic dermatitis. Lancet 387, 1109–1122 (2016).
Leung, D. Y. M. & Bieber, T. Atopic dermatitis. Lancet 361, 151–160 (2003).
Nutten, S. Atopic dermatitis: Global epidemiology and risk factors. Ann. Nutr. Metab. 66, 8–16 (2015).
Boguniewicz, M. & Leung, D. Y. M. Atopic dermatitis: a disease of altered skin barrier and immune dysregulation. Immunol. Rev. 242, 233–246 (2011).
Ong, P. Y. et al. Endogenous antimicrobial peptides and skin infections in atopic dermatitis. N. Engl. J. Med. 347, 1151–1160 (2002).
Weidinger, S., Beck, L. A., Bieber, T., Kabashima, K. & Irvine, A. D. Atopic dermatitis. Nat. Rev. Dis. Prim. 4, 1 (2018).
Luger, T. et al. Atopic dermatitis: role of the skin barrier, environment, microbiome, and therapeutic agents. J. Dermatol. Sci. 102, 142–157 (2021).
Reynolds, G. et al. Developmental cell programs are co-opted in inflammatory skin disease. Science 371, 364 (2021).
Tricarico, P. M. et al. Aquaporins are one of the critical factors in the disruption of the skin barrier in inflammatory skin diseases. Int. J. Mol. Sci. 23, 4020 (2022).
Addor, F. A. S., Takaoka, R., Rivitti, E. A. & Aoki, V. Atopic dermatitis: correlation between non-damaged skin barrier function and disease activity. Int. J. Dermatol. 51, 672–676 (2012).
Kim, H. et al. Seeking better topical delivery technologies of moisturizing agents for enhanced skin moisturization. Expert Opin. Drug Deliv. 15, 17–31 (2018).
Hoeger, P. H. & Enzmann, C. C. Skin physiology of the neonate and young infant: a prospective study of functional skin parameters during early infancy. Pediatr. Dermatol. 19, 256–262 (2002).
Eberlein-König, B. et al. Skin surface pH, stratum corneum hydration, trans-epidermal water loss and skin roughness related to atopic eczema and skin dryness in a population of primary school children. Acta Derm. Venereol. 80, 188–191 (2000).
Madhvapathy, S. R. et al. Reliable, low-cost, fully integrated hydration sensors for monitoring and diagnosis of inflammatory skin diseases in any environment. Sci. Adv. 6, eabd7146 (2020).
Kwon, K. et al. Wireless, soft electronics for rapid, multisensor measurements of hydration levels in healthy and diseased skin. Proc. Natl. Acad. Sci. USA 118, e2020398118 (2021).
Schmitt, J. et al. Assessment of clinical signs of atopic dermatitis: a systematic review and recommendation. J. Allergy Clin. Immunol. 132, 1337–1347 (2013).
Zhu, Y. Z. et al. A breathable, passive-cooling, non-inflammatory, and biodegradable aerogel electronic skin for wearable physical-electrophysiological-chemical analysis. Adv. Mater. 35, 202209300 (2023).
Li, H. G. et al. Breathable and skin-conformal electronics with hybrid integration of microfabricated multifunctional sensors and kirigami-structured nanofibrous substrates. Adv. Funct. Mater. 32, 2202792 (2022).
Ali, S. M. & Chung, W. Y. Monitoring transepidermal water loss and skin wettedness factor with battery-free NFC sensor. Sensors 20, 5549 (2020).
Yang, S. X. et al. “Cut-and-Paste” manufacture of multiparametric epidermal sensor systems. Adv. Mater. 27, 6423–6430 (2015).
Lee, B. W. & Detzel, P. R. Treatment of childhood atopic dermatitis and economic burden of illness in Asia Pacific countries. Ann. Nutr. Metab. 66, 18–24 (2015).
Wollenberg, A. et al. European guideline (EuroGuiDerm) on atopic eczema – Part II: Non-systemic treatments and treatment recommendations for special AE patient populations. J. Eur. Acad. Dermatol. Venereol. 36, 1904–1926 (2022).
Li, H. G., Zhang, Z., Zhang, H., Guo, Y. F. & Yao, Z. R. Update on the pathogenesis and therapy of atopic dermatitis. Clin. Rev. Allergy Immunol. 61, 324–338 (2021).
Hengge, U. R. et al. Adverse effects of topical glucocorticosteroids. J. Am. Acad. Dermatol. 54, 1–15 (2006).
Ferrara, G. et al. Clinical use and molecular action of corticosteroids in the pediatric age. Int. J. Mol. Sci. 20, 444 (2019).
Lee, H. et al. A graphene-based electrochemical device with thermoresponsive microneedles for diabetes monitoring and therapy. Nat. Nanotechnol. 11, 566–572 (2016).
Lee, H. et al. Wearable/disposable sweat-based glucose monitoring device with multistage transdermal drug delivery module. Sci. Adv. 3, e1601314 (2017).
Yu, J. C. et al. Glucose-responsive insulin patch for the regulation of blood glucose in mice and minipigs. Nat. Biomed. Eng. 4, 499–506 (2020).
Chen, M. L. et al. Nanoparticles-encapsulated polymeric microneedles for transdermal drug delivery. J. Control. Release 325, 163–175 (2020).
Ma, G. J. & Wu, C. Microneedle, bio-microneedle and bio-inspired microneedle: a review. J. Control. Release 251, 11–23 (2017).
Yang, Y. et al. Improved pharmacodynamics of epidermal growth factor via microneedles-based self-powered transcutaneous electrical stimulation. Nat. Commun. 13, 6908 (2022).
Zhao, L. et al. Implantable microarray patch: engineering at the nano and macro scale for sustained therapeutic release via synthetic biodegradable polymers. Adv. Mater. Technol. 9, 202400346 (2024).
Knopf-Marques, H. et al. Hyaluronic acid and its derivatives in coating and delivery systems: applications in tissue engineering, regenerative medicine and immunomodulation. Adv. Healthc. Mater. 5, 2841–2855 (2016).
Zhuo, F., Abourehab, M. A. S. & Hussain, Z. Hyaluronic acid decorated tacrolimus-loaded nanoparticles: efficient approach to maximize dermal targeting and anti-dermatitis efficacy. Carbohydr. Polym. 197, 478–489 (2018).
Huynh, A. & Priefer, R. Hyaluronic acid applications in ophthalmology, rheumatology, and dermatology. Carbohydr. Res. 489, 107950 (2020).
Anilkumar, T. V. et al. Advantages of hyaluronic acid as a component of fibrin sheet for care of acute wound. Biologics 39, 81–88 (2011).
Yang, J. et al. Multifunctional hyaluronic acid microneedle patch embedded by cerium/zinc-based composites for accelerating diabetes wound healing. Adv. Healthc. Mater. 12, 2300725 (2023).
Zeng, Y. Y. et al. Multifunctional polysaccharide composited microneedle for oral ulcers healing. Mater. Today Bio 22, 100782 (2023).
Zhang, J. B. et al. A novel natural polysaccharide dissolving microneedle capable of adsorbing pus to load EGCG for the treatment of acne vulgaris. Mater. Des. 238, 112639 (2024).
Xu, C. et al. Portable and wearable self-powered systems based on emerging energy harvesting technology. Microsyst. Nanoeng. 7, 25 (2021).
Krishnan, S. et al. Multimodal epidermal devices for hydration monitoring. Microsyst. Nanoeng. 3, 17014 (2017).
Webb, R. C. et al. Ultrathin conformal devices for precise and continuous thermal characterization of human skin. Nat. Mater. 12, 938–944 (2013).
Gustafsson, S. E. Transient plane source techniques for thermal conductivity and thermal diffusivity measurements of solid materials. Rev. Sci. Instrum. 62, 797–804 (1991).
Kawakami, T. et al. Mast cells in atopic dermatitis. Curr. Opin. Immunol. 21, 666–678 (2009).
Parrilla, M. et al. Wearable microneedle-based array patches for continuous electrochemical monitoring and drug delivery: toward a closed-loop system for methotrexate treatment. ACS Sens. 8, 4161–4170 (2023).
Qi, Z. et al. Electro-responsive silk fibroin microneedles for controlled release of insulin. Int. J. Biol. Macromol. 1, 124684 (2023).
Yang, J. et al. Masticatory system–inspired microneedle theranostic platform for intelligent and precise diabetic management. Sci. Adv. 8, eabo6900 (2022).
Gita, K. et al. A pH-mediated electronic wound dressing for controlled drug delivery. Adv. Healthc. Mater. 7, 1800396 (2018).
Schaap, M. J. et al. Skin surface protein detection by transdermal analysis patches in pediatric psoriasis. Ski. Pharmacol. Physiol. 34, 271–280 (2021).
Huang, X. et al. Epidermal impedance sensing sheets for precision hydration assessment and spatial mapping. IEEE Trans. Biomed. Eng. 60, 2848–2857 (2013).
Acknowledgements
This work was supported by the National Natural Science Foundation of China (11674048 and 81703070), Health Commission of Sichuan Province (2024-803), Beijing Xisike Clinical Oncology Research Foundation (Y-XD202001-0024), Sichuan Science and Technology Program (2023YFS0103, 2024NSFSC0143 and 2024YFFK0333), Radiation Oncology Key Laboratory of Sichuan Province Open Fund (2024ROKF06 and 2023ROKF03), and Chengdu Technology Bureau (2024-YF05-02230-SN).
Author information
Authors and Affiliations
Contributions
Conceptualization: S. Liang, S. Liu, Z.L., L.X., X.X., and M.C. Methodology: S. Liang, S. Liu, Z.L., X.X., and M.C. Investigation: S. Liang, S. Liu, Z.L., X.L., and X.X. Visualization: S. Liang, S. Liu, Z.L., X.L., Q.H., and X.W. Funding acquisition: L.X., X.X., and M.C. Project administration: S. Liang, S. Liu, Z.L., X.X., and M.C. Supervision: L.X., X.X., and M.C. Writing—original draft: S. Liang Writing—review and editing: S. Liang, S. Liu, Z.L., L.X., X.X., and M.C.
Corresponding authors
Ethics declarations
Competing interests
The authors declare no competing interests.
Ethical declaration
Ethics approval and informed consent were obtained from all participants, and the protocol was approved by the Ethics Committee for Medical Research and New Medical Technology of Sichuan Cancer Hospital (SCCHEC-04-2023-026).
Supplementary information
Rights and permissions
Open Access This article is licensed under a Creative Commons Attribution-NonCommercial-NoDerivatives 4.0 International License, which permits any non-commercial use, sharing, distribution and reproduction in any medium or format, as long as you give appropriate credit to the original author(s) and the source, provide a link to the Creative Commons licence, and indicate if you modified the licensed material. You do not have permission under this licence to share adapted material derived from this article or parts of it. The images or other third party material in this article are included in the article’s Creative Commons licence, unless indicated otherwise in a credit line to the material. If material is not included in the article’s Creative Commons licence and your intended use is not permitted by statutory regulation or exceeds the permitted use, you will need to obtain permission directly from the copyright holder. To view a copy of this licence, visit http://creativecommons.org/licenses/by-nc-nd/4.0/.
About this article
Cite this article
Liang, S., Liu, S., Long, Z. et al. A self-powered hydration-monitoring and drug-delivery skin patch for closed-loop treatment of atopic dermatitis. Microsyst Nanoeng 11, 156 (2025). https://doi.org/10.1038/s41378-025-01000-7
Received:
Revised:
Accepted:
Published:
Version of record:
DOI: https://doi.org/10.1038/s41378-025-01000-7








