Fig. 2: Optimization of different operating parameters.
From: Female reproductive tract-on-a-chip for selecting sperm with ultra-low DNA fragmentation index

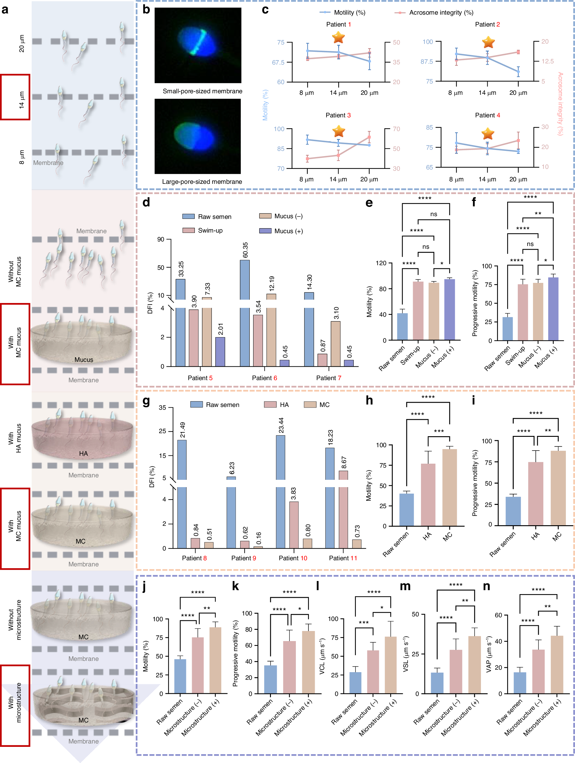
a Schematic diagrams of the workflow for determining the optimal parameters of FRToC. b Representative bright-field images of sperm before and after selection with different pore-sized membranes. Scale bars, 1 μm. c The optimal pore size is selected by comparing the values of motility and acrosomal integrity. d DFI levels of sperm selected with MC mucus or without MC mucus. e, f The motility and progressive motility of sperm selected with MC mucus or without MC mucus. g DFI levels of sperm selected with MC mucus or with HA mucus. h, i The motility and progressive motility of sperm selected with MC mucus or with HA mucus. j–n The motility, progressive motility, VCL, VSL, and VAP of sperm selected with or without microstructures