Abstract
High levels of sperm DNA fragmentation index (DFI) represent a critical factor in male infertility, with detrimental effects on embryonic development and offspring well-being. However, selecting sperm with low DFI remains a tremendous challenge. Here, we present an organ-level selection strategy capable of isolating spermatozoa with ultra-low DFI, achieving a remarkable reduction to 0.13% compared to 34.57% observed in raw semen. We design and fabricate a female reproductive tract (FRT)-on-a-chip (FRToC) device that mimics the entire physiological microenvironment for in vivo sperm selection, with clinical validation performed using samples from patients. The FRToC selects sperm with ultra-low DFI (mean: 0.71%) from patients with high DFI (mean: 41.93%), while also ensuring superior sperm motility and acrosome integrity. Additionally, trace sperm proteomic and single-cell copy number variants (CNV) analyses revealed that sperm sorted by FRToC exhibited an increased capacity to mitigate oxidative stress, thus resulting in more intact chromosomes. Our organ-scale selection method underscores the potential of the FRToC to select high-quality spermatozoa, offering a promising improvement for assisted reproductive technology (ART).

Similar content being viewed by others
Introduction
The integrity of sperm DNA is paramount for effective transmission of genetic information, underpinning the biological foundations of embryonic development and the health of the offspring. High DNA fragmentation index (DFI) in sperm is increasingly recognized as a key determinant in infertility, affecting both natural conception and assisted reproductive outcomes1,2,3,4. Sperm with elevated DFI levels are less likely to fertilize an oocyte, and if fertilization occurs, the resultant embryos are more prone to developmental failures and miscarriages. Thus, the rigorous selection of sperm with low DFI is crucial for improving the likelihood of successful pregnancies.
The emergence of assisted reproductive technology (ART), particularly intracytoplasmic sperm injection (ICSI), has enabled many patients with severe oligoasthenoteratozoospermia to achieve successful pregnancy5. However, for patients already exhibiting high DFI, there currently lacks an effective method to isolate sperm with lower levels of DNA fragmentation. For sperm processing methods, the swim-up method or density gradient centrifugation (DGC) method is commonly employed to select motile sperm from semen6,7. However, prolonged contact between motile sperm, immature sperm, and cellular debris may induce the production of reactive oxygen species (ROS), leading to DNA fragmentation in motile sperm2,8,9. Additionally, the in vitro sperm processing further increases the risk of DNA damage in patients with high DFI, posing significant challenges in achieving successful reproductive outcomes.
Simulating the female reproductive tract (FRT) environment offers a promising approach to selecting high-quality sperm with low DFI10,11,12,13. Various methods, including mucus penetration14, hyaluronic acid (HA) or zona pellucida-binding assays15,16,17, and microfluidic techniques10,11,12,13,18,19,20,21,22,23,24,25,26,27, have been developed to select sperm. These methods establish a controlled microenvironment that enables sperm selection in a manner similar to that in the FRT. However, current FRT-inspired methods based solely on one or two physiological characteristics remain limited to the physiological level, often fail to replicate the complete biological functions of the FRT, limiting their ability to isolate sperm with low DFI.
Here, we introduce an organ-level sperm selection strategy that mimics the entire physiological conditions of the FRT. We designed an FRT-on-a-chip (FRToC) platform and recruited 25 infertile patients to determine the optimal parameters of the FRToC. Next, we enrolled 11 patients with high sperm DFI and compared the performance of different sperm selection strategies. Compared to the swim-up and membrane-based sperm sorter (MSS) method (mean value: 5.25 and 5.39%, respectively), the FRToC demonstrated a substantial decrease in sperm DFI (mean value: 0.71%). Sperm selected by the FRToC exhibit not only exceptionally ultra-low DFI (minimum value: 0.13%) but also high motility and intact acrosomes, indicating a heightened potential to enhance fertilization success. Additionally, trace proteomic analysis of sperm has uncovered that those isolated via the FRToC method exhibit elevated levels of catalase, implying that the selected sperm possess an improved ability to withstand oxidative stress and safeguard against DNA damage. Single-cell copy number variants (CNV) detection further illustrated the potential of FRToC in maintaining chromosome integrity. Our findings indicate a significant enhancement in the selection of sperm with superior DNA integrity, presenting promising avenues for addressing infertility challenges linked to elevated DFI.
Results
Organ-level sperm selection strategy
Infertility is estimated to affect ~15% of couples worldwide and is recognized by the World Health Organization as a critical global public health issue28,29. We summarized six key parameters for sperm quality evaluation, including DFI, progressive motility, acrosomal integrity, chromosome, and protein levels (Fig. 1a). In ART, selecting sperm with intact DNA is crucial for improving pregnancy rates. The FRT in natural evolution creates distinct physiological conditions for sperm selection, which could enable the isolation of sperm with ultra-low DFI, thereby improving the successful conception and pregnancy. However, current selection methods, which rely on the simulation of a single physiological environment, fail to replicate the complete biological functions of the FRT, limiting their ability to isolate sperm with low DFI. Organ-on-a-chip technology, which recreates the biological function and structure of human organs on a microchip, enables the reconstruction and study of organ physiology and pathology30,31. Here, we propose an organ-level sperm selection strategy, utilizing an FRToC device to simulate the full physiological environment of sperm selection (Fig. 1b), thereby enabling the isolation of ultra-low DFI sperm. The FRToC device simulates multiple selection-related microphysiological conditions, including (i) swimming up (vagina), (ii) mucus penetration (cervical), (iii) boundary following (uterine cavity and fallopian tubes), and (iv) cumulus penetration (corona radiata) (Fig. 1c–f). Specifically, our device simulates the swimming-up process of sperm within the vagina by setting up an upward-oriented loading chamber (Fig. 1c). After reaching the top of the loading chamber, a porous membrane is used to mimic the physiological phenomenon of sperm penetrating cervical mucus (Fig. 1d). Once sperm pass through the membrane, the curved microstructure can simulate the boundary-following movement of sperm in the uterine cavity and fallopian tubes (Fig. 1e). Finally, the mucus accurately mimics the corona radiata, and sperm need to penetrate this mucus-simulated barrier and acquire the capability to fertilize (Fig. 1f).
a Schematic illustration of six key parameters for sperm quality evaluation. b Schematic illustration of the FRToC for selecting sperm with ultra-low DFI. c–f Schematic illustrations of biomimetic designs of the FRToC based on the microphysiological environment for sperm selection. g Overall dimension of the FRToC device. h Exploded-view schematic illustration of the FRToC device. i, j Photographs of the fabricated the FRToC device. Scale bars, 10 mm
The above designs closely simulate the organ-level microphysiological environment of the FRT (Fig. 1c–f), which shows significant promise in efficiently selecting sperm that meet these criteria. We show a schematic diagram of the FRToC structure (Fig. 1g, h), it contains three chambers (loading chamber, selection chamber, and collection chamber, respectively), two porous membranes and one layer of mucus. Of note, mucus is preloaded into the selection chamber and supported by upper and lower membranes. We further present photographs of the fabricated FRToC (Fig. 1i, j); this device provides FRT-inspired structures as well as provide relevant microphysiological cues (for example, cumulus penetration), which are necessary to select high-quality sperm. It is worth emphasizing, our organ-level sperm selection strategy is to use FRToC technology to fully reconstruct the sperm selection function of the FRT and obtain sperm samples with ultra-low DFI.
Optimization of design and operating parameters
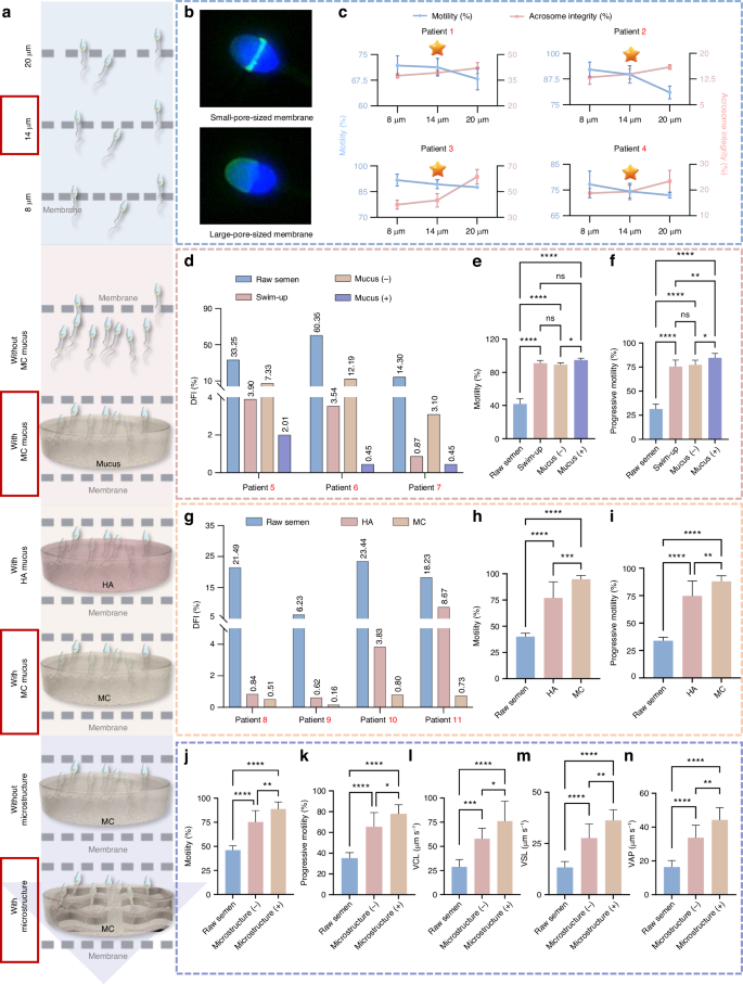
To achieve optimal sperm selection performance, we systematically optimized both the structural design and operational parameters of the FRToC device using samples from 25 patients with normal semen parameters (Table S1). Figure 2a describes the workflow for determining the optimal parameters of FRToC, encompassing comparative assessments of pore size of the membrane, presence or absence of mucus, mucus type, and existence of microstructures. The membrane serves as the core component of the FRToC, enabling efficient separation of progressively motile sperm. We evaluated polycarbonate (PC) membranes with pore sizes of 8, 14, and 20 μm by comparing sperm motility parameters before and after selection (Fig. S1). The results indicated that all tested membranes effectively enriched motile sperm populations. The integrity of the sperm acrosome is critical for successful fertilization32. Sperm selection devices based on porous membranes may inadvertently cause damage to sperm, particularly to the acrosome, as the sperm pass through narrow pores or filters. We further investigated the influence of pore size on acrosome integrity (Fig. 2b, c). As pore size decreases, the probability of sperm-membrane contact increases during membrane traversal, which may compromise acrosome integrity (Fig. 2b). A consistent trend was observed in individual samples: larger pore sizes were associated with higher acrosome integrity but lower motility (Fig. 2c). Based on a trade-off between these two parameters, a 14-μm pore size was selected for subsequent experiments, balancing motility and preserved acrosome integrity to enhance fertilization potential.
a Schematic diagrams of the workflow for determining the optimal parameters of FRToC. b Representative bright-field images of sperm before and after selection with different pore-sized membranes. Scale bars, 1 μm. c The optimal pore size is selected by comparing the values of motility and acrosomal integrity. d DFI levels of sperm selected with MC mucus or without MC mucus. e, f The motility and progressive motility of sperm selected with MC mucus or without MC mucus. g DFI levels of sperm selected with MC mucus or with HA mucus. h, i The motility and progressive motility of sperm selected with MC mucus or with HA mucus. j–n The motility, progressive motility, VCL, VSL, and VAP of sperm selected with or without microstructures
Mucus, an essential component of the FRT microenvironment, was introduced to further enrich sperm with high DNA integrity (Fig. 2a). It has been reported that methylcellulose (MC) can serve as an effective alternative medium to human cervical mucus (HCM) for assessing sperm penetration capability33. We examined the impact of MC in the FRToC on sperm DNA integrity. Across three clinical sperm samples, the DFI was significantly reduced in the presence of mucus (Fig. 2d and Fig. S2a). Moreover, the inclusion of mucus improved the motility and progressive motility of sperm and did not negatively affect other sperm motility parameters (Fig. 2e, f and Fig. S2b–e). We further evaluated two biomimetic mucus analogs, MC and HA, and compared their effects (Fig. 2a). MC was found to more effectively reduce sperm DFI and ROS levels and enhance motility parameters (Fig. 2g–i and Fig. S3). The effects of mucus thickness (Fig. S4) and concentration (Fig. S5) on sperm DNA integrity and motility parameters were further assessed. Based on these results, a mucus thickness of 1 mm and a concentration of 10 mg/mL were selected as the final operating conditions.
We also examined the influence of microstructures within the FRToC on sperm performance (Fig. 2a). The presence of microstructures significantly enhanced the motility of selected sperm (Fig. 2j–n). Lastly, we assessed the effect of post-loading incubation time on sperm quality. A 30-min incubation was found to substantially decrease DFI while improving sperm motility (Fig. S6). By measuring the key evaluation metrics under various parameter settings, the optimal parameters for the FRToC device were determined.
Collection of sperm with ultra-low DFI by FRToC
To validate the sorting efficacy of the optimized device parameters for patients with high DFI, we further conducted selection experiments using the FRToC device to isolate sperm from 11 patients with high DFI (Table S2). To evaluate the efficacy of different sperm selection techniques in isolating high-quality sperm, we employed three methods: the swim-up method, the MSS device, and our FRToC device in 8 patients with high DFI (Fig. 3a). The swim-up method, widely employed in clinical practice, is the most common technique for isolating sperm with progressive motility7. In addition, MSS devices are a widely used commercial sperm selection tool that has been broadly applied in clinical settings2,34. To visually compare the sperm DFI with different methods, we showed the heatmap of DFI results obtained by the swim-up, MSS, and FRToC methods (Fig. 3b). Our results clearly indicated that the FRToC method significantly reduces DNA fragmentation compared to the swim-up and MSS methods (mean: 0.71 vs. 5.39% and 5.25%, respectively) (Fig. 3b, c). Flow cytometric analysis revealed the proportions of spermatozoa with red and green fluorescent signals in raw semen and after processing with three methods (Fig. 3d). The results demonstrated a significant decrease in the proportion of spermatozoa with red fluorescent signals after FRToC selection, suggesting that the device effectively sorts out sperm with high DNA integrity. From the perspective of each individual patient, unlike traditional methods such as swim-up and MSS, which show variability in effectiveness, our FRToC method consistently maintains lower levels of the average DNA fragmentation across multiple patients (Fig. 3e), suggesting its robustness and reliability in selecting ultra-low DFI sperm. Notably, for patient 31, the DFI of the raw sperm sample was 60.57%. After selection with the FRToC method, the sperm DFI was reduced by approximately 98.20%, reaching 1.09%, compared to 12.62 and 16.83% obtained by the swim-up and MSS method, respectively. These results demonstrated that the sperm selection capability of each method exhibits individual variability among clinical samples. This therapeutic strategy is particularly advantageous for patients with high sperm DFI, where prior attempts have failed to achieve clinically significant DFI reductions.
a Schematic diagrams of different sperm selection methods. b Heatmap of DFI results obtained by three sperm selection methods. c Violin plot of DFI results obtained by three sperm selection methods. d Flow cytometry diagrams of different sperm selection methods using the sperm chromatin structure assay (SCSA) test. The horizontal axis represents the intensity of the red fluorescence signal (DNA damage), while the vertical axis represents the intensity of the green fluorescence signal (DNA integrity). e DFI levels before and after selection with different sperm selection methods for each patient
FRToC-sorted sperm maintain normal motility
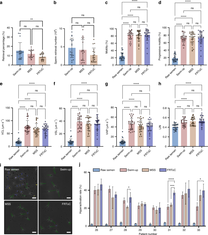
Sperm motility plays a vital role in evaluating sperm quality and its potential to fertilize a zygote, particularly significant in in vitro fertilization (IVF) procedures. To investigate whether sperm selected by the FRToC device exhibit sperm retrieval number and motility characteristics comparable to those selected through conventional methods in these eight patients, we analysed the sperm parameters using a computer-assisted sperm analysis (CASA) system. The CASA employs advanced imaging and processing algorithms to quantify various sperm characteristics, including velocity, path linearity, and trajectory, making it a valuable tool in fertility assessment and reproductive research35. The retrieval percentage of the FRToC device was lower than that of the swim-up method, but showed no statistical difference compared to the MSS method (Fig. 4a). However, the number of spermatozoa retrieved using the FRToC device demonstrated no significant difference from either the swim-up or MSS techniques (Fig. 4b). The motility (Fig. 4c), progressive motility (Fig. 4d), curvilinear velocity (VCL) (Fig. 4e), straight-line velocity (VSL) (Fig. 4f), average path velocity (VAP) (Fig. 4g), and linearity (LIN) (Fig. 4h) after selection showed no difference between each sperm selection method. These findings suggested that sperm selected using the FRToC device retain the functional movement required for successful fertilization. In physiological conditions, sperm acquire the ability of hyperactivation through capacitation, allowing sperm to penetrate the zona pellucida and interact with the oocyte. Given that hyperactivation is crucial for successful fertilization, we further examined the hyperactivation capacity of sperm selected through both traditional and FRToC methods (Fig. 4i, j). The results revealed notable inter-patient variability in hyperactivation, with the FRToC device showing an overall enhancement in sperm hyperactivation for some patients. These findings indicated that the FRToC device not only maintains progressive motility and sperm movement parameters but also positively influences the hyperactivation potential of sperm. Therefore, FRToC sorting may be particularly beneficial for patients with compromised sperm quality, where traditional sperm selection methods may not sufficiently optimize sperm function. These distinctive attributes render FRToC a highly appealing choice for clinical applications, particularly in the realm of ART, where sperm motility plays a pivotal role in facilitating fertilization.
a, b The comparison of sperm retrieval percentage and sperm retrieval number of different methods. c, d The motility and progressive motility before and after selection with different sperm selection methods. e–h The VCL, VSL, VAP, and LIN parameters before and after selection with different sperm selection methods. i Representative bright-field images of sperm before and after selection. The trajectory of sperm movement is displayed by a green dashed line. Scale bars, 20 μm. j The hyperactivation rate of sperm before and after selection
Sperm isolated by FRToC exhibit superior ROS metabolic activities
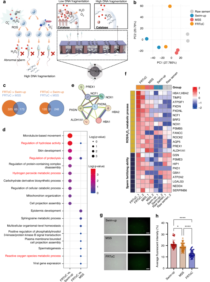
To elucidate the molecular mechanisms underlying the efficacy of our FRToC sperm selection method, particularly its capacity to select sperm with ultra-low DNA fragmentation index, we performed trace proteomic analyses of raw semen and sperm isolated by three different methods in 2 patients (patients 27–28). Trace proteomics analysis revealed that sperm selected by FRToC exhibit higher expression levels of catalase, thereby protecting sperm from H2O2-induced damage and preserving sperm DNA integrity (Fig. 5a). Principal component analysis (PCA) demonstrated distinct clustering of samples treated with raw semen, the swim-up method, MSS device, and the FRToC device (Fig. 5b). Analysis of differentially expressed proteins (DEPs) using Venn diagrams highlighted that, compared to the swim-up and MSS groups, 65 DEPs were upregulated and 31 were downregulated in the FRToC group (Fig. 5c). Gene ontology (GO) analysis of the upregulated DEPs in the FRToC group identified common pathways, including those involved in H2O2/ROS metabolic process, regulation of hydrolase activity, and proteolysis (Fig. 5d). We further explored the predicted regulatory networks among DEPs related to H2O2/ROS metabolic processes (Fig. 5e). This investigation is supported by a heatmap displaying DEPs involved in ROS metabolic processes and sperm fertilizing capacity across different selection methods (Fig. 5f). The heatmap revealed that proteins associated with reduced ROS damage and enhanced fertilization potential are more abundantly expressed in sperm treated with the FRToC method compared to other methods (Fig. 5f). These findings preliminary suggested that sperm selected by the FRToC method are better equipped to manage oxidative stress or hydrolase activity, thereby potentially reducing DNA fragmentation index. Specifically, the sperm isolated through the FRToC process exhibit higher expression levels of catalase, facilitating rapid enzymatic breakdown of H2O2 within the sperm and preventing DNA damage while maintaining an ultra-low proportion of DNA fragmentation. We further investigated the ROS levels and acrosomal integrity in sperm selected through three different methods (Fig. 5g, h and Fig. S7). Quantification of ROS levels through average fluorescence intensity revealed significantly lower ROS levels in FRToC-selected sperm, indicative of reduced oxidative stress (Fig. 5h). Additionally, PNA staining further confirmed superior acrosome preservation in sperm processed by the FRToC method compared to those treated with traditional methods (Fig. S7). Collectively, these findings illustrate the ability of FRToC to select sperm with lower ROS levels and higher acrosome integrity (Fig. 5a), enhancing the potential for successful fertilization and robust embryo development.
a Diagram illustrating the working principle of FRToC selection for sperm with ultra-low DFI. b PCA analysis of proteomics before and after selection with different sperm selection methods. c Venn diagram comparing the DEPs after processing with the FRToC method versus the swim-up and MSS methods. d GO analysis of the upregulated DEPs after processing with the FRToC method versus the swim-up and MSS methods. e Protein–protein interaction network of upregulated DEPs enriched in H2O2/ROS metabolic processes using STRING. f The heatmap of upregulated DEPs enriched in H2O2/ROS metabolic processes and sperm fertilizing ability. g Staining of sperm ROS with different sperm selection methods. Scale bars, 20 μm. h Average fluorescent intensity of ROS signal with different sperm selection methods
Sperm isolated by FRToC exhibit a more normal level of CNV
By comparing the CNV results of single spermatozoon before and after FRToC selection, we found that among three patients with high DFI (patient 33–36), the proportion of spermatozoa with severe small-segmental deletions before selection (25, 10, and 5%, respectively) was obviously higher than that after FRToC selection (0, 0, and 0%, respectively) (Fig. 6a). As shown in the single-spermatozoon CNV profiles, spermatozoa exhibited multiple small-segmental deletions across multiple chromosomes in three patients (Fig. 6a). By comparing the coefficient of variation (CV) values of the 22 chromosomes in each spermatozoon, it was found that the CV values of most chromosomes (15/22) decreased after FRToC selection (Fig. 6b). Taking the before selection spermatozoon in Case 2 (C2-1-3) as an example, it revealed multiple small-segmental deletion windows on chromosome 3 in its CNV profile when compared with spermatozoon selected via FRToC (Fig. 6c). Comparative analysis revealed that among chromosomes 3, 5 and 12 with severe copy number variations in CNV, the number of deletion windows in spermatozoon from raw semen was significantly higher than that in spermatozoon selected by FRToC (Fig. 6d). The results suggest that the chromosomes of sperm selected by FRToC are more intact, which provides favorable conditions for reducing the likelihood of obtaining aneuploid embryos after fertilization assistance using such spermatozoa.
a Schematic illustration and proportion of abnormal spermatozoa with multiple small-segmental aneuploidies derived from three patients exhibiting high DFI, evaluated before and after selecting with the FRToC. b The CV values indicating the degrees of variability across different chromosomes in the raw semen and in the spermatozoa before and after selecting with the FRToC. The shaded area represents the standard deviation (SD). c Segmental aneuploidies was observed on chromosome 3 of spermatozoon in Case 2. Red arrows indicates the positions magnified in the CNV profiles. d The number of delection windows in chromosomes 3, 5, and 12 from spermatozoa before and after selecting with the FRToC
Discussion
The pervasive challenge of infertility, compounded by the critical implications of sperm DNA integrity, underscores the exigency for advanced methodologies capable of effectively selecting sperm with low levels of DNA fragmentation. Clinically, the DFI serves as a pivotal indicator of sperm quality, influencing embryo development and the health of the offspring. Conventional sperm selection techniques, such as the swim-up and MSS methods, although widely implemented, exhibit limitations in consistently achieving ultra-low DFI levels in selected sperm. This variability in traditional sperm selection methods can be ascribed to their inherent methodological limitations, which may not fully replicate the rigorous natural selection processes of the FRT. The introduction of the organ-level selection strategy marks a significant shift in sperm selection paradigms.
By accurately simulating the physiological barriers and selection dynamics of the FRT, the FRToC device not only improves the selection of sperm with ultra-low DFI but also maintains the functional capabilities essential for successful fertilization. This biomimetic strategy incorporates a combination of physical barriers and biochemical signals, facilitating a stringent and physiologically coherent selection process. This device provides a comprehensive in vitro reconstruction of the sperm selection journey through the FRT, ensuring both physiological relevance and functional evaluation (Table S3). First, an upward-oriented loading chamber is designed to reproduce the swimming-up process driven by sperm motility against gravity and fluid resistance, representing the initial selection in the vaginal environment. Second, a porous membrane is integrated to emulate the selective permeability of cervical mucus, enabling only motile and morphologically normal sperm to pass through. Third, curved microstructures are introduced to reproduce the boundary-following navigation pattern that facilitates directional migration within the uterine cavity and fallopian tubes. Finally, a mucus layer with tunable rheological properties is utilized to mimic the cumulus matrix surrounding the oocyte, allowing evaluation of sperm penetration ability and functional maturity. The significant reduction in DNA fragmentation observed with the FRToC method suggests its robustness and reliability, offering a substantial improvement over existing ARTs methods. This is particularly crucial for patients whose sperm DNA integrity may not be effectively ameliorated through conventional selection methods. Moreover, the ability of FRToC to enhance sperm motility and capacitation-associated hyperactivation further underscores its utility in improving the outcomes of ART. The physiological simulation within the FRToC device, including the interaction with simulated mucus and the traversal of micro-engineered barriers, not only selects sperm with superior genetic integrity but also ensures that these sperm exhibit functional traits necessary for successful oocyte penetration and fertilization.
Figure 5a schematically underscores the role of ROS in inducing DNA fragmentation in sperm. Notably, sperm processed by the FRToC exhibit an elevated proportion of catalase, an enzyme that decomposes H2O2 and is integral to maintaining DNA integrity. Low levels of catalase correlate with high DNA fragmentation, whereas elevated levels confer protection against oxidative stress. Our biomimetic FRToC design, preferentially selects sperm with high catalase expression. This enzyme plays a crucial role in converting H2O2 into H2O and O2, effectively mitigating oxidative stress during the sperm selection process, thereby directly addressing the oxidative challenges that sperm encounter. The data further indicate that our FRToC method not only mitigates DNA fragmentation but also bolsters acrosome integrity, a critical factor for fertilization due to the role of acrosome in facilitating oocyte penetration. The incorporation of porous membranes with a 14-µm pore in the FRToC device appears instrumental in selectively filtering sperm with optimal characteristics, such as intact acrosomes, which are less prone to premature acrosomal reactions. This preservation of acrosome integrity, combined with reduced oxidative damage to DNA, indicates our FRToC as a superior method for sperm selection in ART. Due to the limited availability of clinical samples with high DFI, this study was conducted with a restricted sample size. Subsequent research will necessitate large-scale clinical trials to validate the efficacy of the device.
Studies have indicated that chaotic mosaicism is prevalent in embryos derived from fertilization involving damaged sperm36. Therefore, selecting sperm with normal chromosomes from patients with high DFI provides favorable conditions for obtaining euploidy embryos. Through single-sperm CNVs detection, we discovered a high proportion of small-fragment deletions in high DFI spermatozoa, which might be the cause of subsequent embryonic developmental arrest or miscarriage. However, the results revealed no discernible pattern of distribution across different chromosomes (unpublished data), suggesting that the small-fragment chromosomal deletions in sperm caused by DFI occur randomly. Due to the limitations of detection techniques, whether there are changes in DNA variants at the single sperm level remains unclear. By safeguarding both DNA integrity and acrosome preservation, the FRToC enhances the likelihood of successful fertilization and healthy embryo development, promising to refine ARTs procedures by emulating a more natural and effective selection process that could significantly improve reproductive outcomes. We hypothesize that the underlying mechanism may be attributed to the correlation between both semen parameters and functional parameters with DFI37. It is therefore reasonable to infer that our selection device, by isolating sperm with superior functional parameters, concurrently enriches for a population with a lower incidence of small-fragment deletion in CNVs. However, whether this biomimetic device emulates the process of natural selection or introduces an artificial selection pressure will be validated through animal experiments that assess its screening mechanism and safety.
This selection mirrors a natural process already ongoing in human reproduction. Our technology simply makes it more efficient in a clinical context for a specific patient population with high DFI. We believed that our device does not introduce a novel artificial selection pressure but augments a natural biological filter. Given that this technology is targeted for treating male infertility factors and not intended for widespread use in the general fertile population, its impact on the overall human gene pool is expected to be minimal. However, within the field of assisted reproductive technology, a continuous ethical examination and balance is required between leveraging technology to select “healthier” sperm for direct clinical benefits and the broader goal of preserving the genetic diversity of the human population.
Conclusion
In summary, we have developed an FRToC device that replicates the organ-level physiological environment of the human female reproductive system to enable the precise selection of sperm with ultra-low DFI. By integrating biomimetic elements, the FRToC faithfully simulates natural sperm selection processes. Clinical validation across 36 patients demonstrates that FRToC-selected sperm not only exhibit significantly reduced DFI (as low as 0.13%) but also retain high motility, acrosome integrity, and improved chromosomal stability. Proteomic analyses reveal elevated catalase expression in selected sperm, suggesting enhanced resilience to oxidative stress, while single-cell CNV profiling confirms superior genomic integrity. These findings highlight the FRToC as a powerful, clinically adaptable platform for enhancing ARTs, particularly for patients with high sperm DNA damage.
Materials and methods
Device fabrication
The FRToC device was fabricated by using a high-resolution 3D printer (microArch S140, BMF Precision Technology Inc., Shenzhen, China). As shown in Fig. S8, the 3D model was designed using SolidWorks software and then exported to a slicing software for generating cross-sectional images. The corresponding images were used as masks in the printing process. Fabrication of the parts involved layer-by-layer printing under a 405 nm UV light. IF3165 resin was used for chip fabrication, due to its high biocompatibility, precision, and transparency. Post-printing, the 3D-printed object was submerged in ethanol for 5 min to remove any residual uncured resin, and subsequently subjected to a 2 min UV exposure to enhance its structural rigidity. Finally, all the components and PC membranes are assembled through a bonding process. The fabricated FRToC measures 38.5 mm in length, 36 mm in width, and 11 mm in thickness.
Clinical subjects
We recruited 36 patients from the Reproductive and Genetics Hospital of China International Trust Investment Corporation (CITIC)-Xiangya between June 2023 and December 2024. This cohort comprised two distinct subgroups: 25 patients with normal semen parameters were recruited specifically to ascertain the optimal parameters for the FRToC device, while an additional 11 patients, identified by elevated sperm DFI exceeding 30%, were included to validate the sorting efficiency of the FRToC device under these optimized conditions. The study was approved by the Ethics Committee of the Reproductive and Genetic Hospital of CITIC-Xiangya (approval number: LL-SC-2023-011). Written informed consent was obtained from all subjects prior to their participation in the study.
Optimization of operational parameters
We systematically evaluated the impacts of membrane pore size, presence/absence of mucus, mucus type, mucus thickness, mucus concentration, incorporation of microstructures, and incubation time on FRToC performance (Fig. 2 and Figs. S1–S6). Variations in pore size were observed to influence sperm acrosomal integrity and motility. Among the four patients tested, the 20-μm pore-size membrane exhibited the highest acrosomal integrity but the lowest motility (Fig. 2c), whereas the 8-μm pore-size membrane yielded the lowest acrosomal integrity but the highest motility. To ensure balanced performance across parameters, a 14-μm pore size was selected for subsequent experiments. Subsequent optimization revealed that the addition of MC mucus significantly reduced sperm DFI, outperforming HA mucus in efficacy. Furthermore, comparative analysis demonstrated that the incorporation of microstructures substantially enhanced sperm motility. These findings highlight the critical interplay between structural parameters and biochemical conditions in achieving optimal sperm quality for FRToC applications.
Sperm selection
Human semen samples were collected after a period of 2–7 days of sexual abstinence. After liquefaction of the semen, swim-up, MSS, and FRToC methods were used to select the optimal spermatozoa from the semen of the same patient.
For the swim-up method, place 1 mL of semen at the bottom of a 15 mL conical tube, followed by layering 1 mL of G-IVF plus medium (Vitrolife, 10134, Sweden) over it. Tilt the tube at a 45-degree angle and place it in a 37 °C, 6% CO2 incubator for 30 min to 1 h. Following this, aspirate the sperm from the top 300 μL medium and centrifuge at 500×g for 5 min, and then collect the precipitate for subsequent use38.
For the MSS method, prior to the addition of unprocessed semen, the MSS device (JFB-D_085-02, Shaanxi Jielun Pharmaceutical Biotechnology Co., Ltd, China) equipped with an 8-μm pore size membrane was loaded with G-IVF plus medium. A total of 650 μL of semen was processed per patient, using one device per individual. Subsequently, the MSS device was incubated for 30 min at 37 °C, and the processed sample was then collected from the outlet39.
For the FRToC method, the FRToC device was loaded with methylcellulose (viscosity: 4000 cP, MC 4000, Sigma, M0512, US) in its middle layer33. Subsequently, a total of 1 mL of semen from each patient was loaded into the bottom layer. Additionally, 1 mL of G-IVF plus medium was loaded into the upper layer. The FRToC device was incubated for 30 min at 37 °C, and the processed sample was collected from the top 300 μL medium.
SCSA test
After sperm selection, the sperm DFI was analyzed using the SCSA method. The SCSA was applied following the previously procedure with minor modifications40. Briefly, at the end of the collection period, all samples were stored at −20 °C. On the day of analysis, the samples were quickly thawed in a 37 °C water bath and used immediately. Sperm were treated with a low pH detergent solution containing 0.01% Triton X-100, 0.15 M NaCl, and 0.08 N HCl (pH 1.4) for 30 s and then stained with 6 mg/L of acridine orange staining fluid (topregmed, China) in a phosphate-citrate buffer (pH 6.0). Then, sperm were analyzed by a BD FACSCalibur flow cytometer (Becton Dickinson, USA), equipped with an air-cooled argon ion laser, tuned at 488 nm. Events (5000) were accumulated for each measurement. Under these experimental conditions, when excited with a blue light source, AO intercalated with integrity DNA emits green fluorescence (530 ± 30 nm), and AO associated with DNA damage emits red fluorescence (>630 nm).
The extent of sperm chromatin damage was quantified by assessing the metachromatic shift from green fluorescence (indicating native, double-stranded DNA) to red fluorescence (indicating denatured, single-stranded DNA), and the results were displayed as cytogram patterns comparing red and green fluorescence intensities.
Assessment of sperm motility
After sperm selection, the motility, progressive motility, the motility parameters curvilinear velocity (VCL, μm/sec), straight-line velocity (VSL, μm/sec), average path velocity (VAP, μm/sec), linearity (LIN% = VSL/VCL), wobble movement coefficient (WOB% = VAP/VCL) and straightness (STR% = VSL/VAP) were analyzed using a CASA system (SAS Medical, SAS-II, China). The CASA parameters were evaluated using a negative phase-contrast objective (10X) with a final magnification of 100X. A minimum of 200 motile sperms were analyzed.
For the assessment of hyperactivated motility, sperm were incubated in G-IVF plus medium for 1 h in an environment with 6% CO2 at 37 °C. Hyperactivated motility was characterized by distinct rapid star-spin, figure-eight, and sawtooth-circle swimming patterns41. Manual counts were utilized to determine the percentage of hyperactivated sperm within each group42.
Detection of ROS
ROS detection was performed on sperms that have been optimized through three selection methods. The sperm samples were suspended in a PBS solution containing 10 mM 2’,7’-dichlorodihydrofluorescein diacetate (DCFH-DA) probe (Beyotime, S0033S, China). The samples were incubated at 37 °C in an environment containing 5% CO2 for a duration of 25 min, with agitation every 3–5 min to guarantee thorough mixing between the probe and spermatozoa. The spermatozoa were subsequently washed three times in PBS solution. The prepared samples were then smeared onto a slide and promptly scanned using an Olympus FV1000 fluorescence microscope (Olympus, Tokyo, Japan).
Acrosome reaction assay
The proportion of acrosome-reacted sperm was assessed in samples treated with membranes featuring pores of 8 and 14 μm in diameter. The samples were fixed in 4% paraformaldehyde (PFA, Sangon Biotech, E672002, China). The percentage of sperm with acrosome reaction (AR) was determined through staining with peanut lectin (1:100; Sigma Aldrich, L7381, USA). For each of the three independent experiments, at least 200 spermatozoa were analyzed using an Olympus FV1000 fluorescence microscope (Olympus, Tokyo, Japan) to calculate the percentage of sperm undergoing AR.
The trace proteomics analysis of sperm
The proteomics sample preparation steps, including protein denaturation, reduction, alkylation and trypsin digestion for sperm, was performed according to our previous work43. After digestion, the peptides were desalted using Ziptips and the eluted peptides were dried in a Speedvac concentrator (Thermo Scientific). Next, the dried peptides were resuspended in 25 µL buffer A (99.9% H2O, 0.1% formic acid) and loaded for MS analysis using a Thermo Fisher Orbitrap Eclipse Tribrid mass spectrometer as reported previously44. Proteome Discoverer Software (version 2.5, San Jose, CA) was used to process raw files for detecting features, searching databases and quantifying proteins/peptides. The search of MS/MS spectra was conducted against the UniProt human database (downloaded on June 27, 2022, containing 79,435 entries). Methionine oxidation and N-terminal protein acetylation were chosen as variable modifications, while the carbamidomethylation of cysteine residues was regarded as a fixed modification. Precursors and fragments had a mass tolerance of 10 ppm and 0.6 Da, respectively. Minimum and maximum peptide lengths were 6 and 144 amino acids, respectively. The missed cleavage allowed for every peptide was two. The filtering of proteins had a maximum false discovery rate (FDR) of 0.01. All MS data were deposited in the ProteomeXchange Consortium (https://proteomecentral.proteomexchange.org) via the PRIDE partner repository with identifier PXD055160.
A 1.5-fold difference in expression levels between the FRToC group and the swim-up/MSS groups was used to define differentially expressed proteins (DEPs). To gain insights into the functional roles of these DEPs, an enrichment analysis was conducted using the Metascape tool against the Gene Ontology (GO) database, with reference to the UniProt human database. A significance threshold of an adjusted P value of 0.05 was established to identify significantly enriched GO terms. Furthermore, the protein–protein interaction network was predicted using the STRING database (http://string-db.org/), with the highest confidence score of 0.9 applied.
Single-cell CNV detection
Single sperm were selected from the raw semen of patients with high DFI as well as from the sperm screened and selected by the FRToC method using a micromanipulation system, and then subjected to CNV detection45. Single sperm DNA were effectively fragmented using special enzymes, followed by end repair. Subsequently, ligation was performed using a high-fidelity ligase to connect the fragmented DNA with known sequence adapters. Target DNA with attached adapters was then efficiently amplified using adapter-specific primers. This process achieved whole-genome amplification of trace amounts of DNA while simultaneously constructing a sequencing library. Through fragment selection and purification of the amplified products, a portion of the library suitable for sequencing was obtained and subjected to sequencing, with a SE100*10 Mb sequencing.
Statistical analysis
The data were presented as the mean ± SD. Statistical analyses were conducted using GraphPad Prism 10.2.1 (GraphPad Software Inc., CA, USA) and SPSS 19.0 software (SPSS Inc., Chicago, IL, USA). For normally distributed variables, significant differences between two groups were detected using the independent-samples Student’s t-test, while one-way ANOVA was utilized to detect differences among three or more groups. Statistical significance was established at P < 0.05. All data were derived from at least three independent experiments.
Data availability
The authors declare that data supporting the findings of this study are available within the article and its Supplementary Information files. All relevant data were available from the corresponding author upon reasonable request.
References
Wang, Y. H. et al. Prediction of DNA integrity from morphological parameters using a single-sperm DNA fragmentation index assay. Adv. Sci. 6, 1900712 (2019).
Asghar, W. et al. Selection of functional human sperm with higher DNA integrity and fewer reactive oxygen species. Adv. Healthc. Mater. 3, 1671–1679 (2014).
Sakkas, D., Ramalingam, M., Garrido, N. & Barratt, C. L. R. Sperm selection in natural conception: what can we learn from Mother Nature to improve assisted reproduction outcomes? Hum. Reprod. Update 21, 711–726 (2015).
Simon, L., Zini, A., Dyachenko, A., Ciampi, A. & Carrell, D. T. A systematic review and meta-analysis to determine the effect of sperm DNA damage on fertilization and intracytoplasmic sperm injection outcome. Asian J. Androl. 19, 80–90 (2017).
Esteves, S. C., Roque, M., Bedoschi, G., Haahr, T. & Humaidan, P. Intracytoplasmic sperm injection for male infertility and consequences for offspring. Nat. Rev. Urol. 15, 535–562 (2018).
Rao, M. et al. Cumulative live birth rates after IVF/ICSI cycles with sperm prepared by density gradient centrifugation vs. swim-up: a retrospective study using a propensity score-matching analysis. Reprod. Biol. Endocrinol. 20, 60 (2022).
Amano, K. et al. Swim-up method is superior to density gradient centrifugation for preserving sperm DNA integrity during sperm processing. Reprod. Med. Biol. 23, e12562 (2024).
Leung, E. T. Y. et al. Simulating nature in sperm selection for assisted reproduction. Nat. Rev. Urol. 19, 16–36 (2022).
Gualtieri, R. et al. Sperm oxidative stress during in vitro manipulation and its effects on sperm function and embryo development. Antioxidants 10, 1025 (2021).
Riordon, J. et al. Two-dimensional planar swimming selects for high DNA integrity sperm. Lab Chip 19, 2161–2167 (2019).
Xiao, S. et al. FertDish: microfluidic sperm selection-in-a-dish for intracytoplasmic sperm injection. Lab Chip 21, 775–783 (2021).
Simchi, M. et al. Selection of high-quality sperm with thousands of parallel channels. Lab Chip 21, 2464–2475 (2021).
Chen, S. H. et al. Microfluidic thermotaxic selection of highly motile sperm and in vitro fertilization. Bio-Des. Manuf. 7, 687–700 (2024).
Schimpf, U. et al. Topical reinforcement of the cervical mucus barrier to sperm. Sci. Transl. Med. 14, eabm2417 (2022).
Marchlewska, K., Erkiert-Kusiak, M., Walczak-Jedrzejowska, R. & Slowikowska-Hilczer, J. Sperm migration and hyaluronic acid binding: implications for male fertility evaluation. Int. J. Mol. Sci. 25, 9995 (2024).
Yu, S. X. et al. Cervix chip mimicking cervical microenvironment for quantifying sperm locomotion. Biosens. Bioelectron. 204, 114040 (2022).
Blois, D. A. et al. Interaction between hyaluronic acid semi-interpenetrated hydrogel with bull spermatozoa: studies of sperm attachment-release and sperm quality. Adv. Mater. Interfaces 8, 2101155 (2021).
Parast, F. Y., O’Bryan, M. K. & Nosrati, R. Sperm syringe: 3D sorting platform for assisted reproduction. Adv. Mater. Technol. 7, 2101291 (2022).
Gai, J. Y., Nosrati, R. & Neild, A. High DNA integrity sperm selection using surface acoustic waves. Lab Chip 20, 4262–4272 (2020).
Huang, C. H. et al. Design of a gradient-rheotaxis microfluidic chip for sorting of high-quality Sperm with progressive motility. Iscience 26, 107356 (2023).
Zaferani, M., Cheong, S. H. & Abbaspourrad, A. Rheotaxis-based separation of sperm with progressive motility using a microfluidic corral system. Proc. Natl. Acad. Sci. USA 115, 8272–8277 (2018).
Yaghoobi, M., Azizi, M., Mokhtare, A., Javi, F. & Abbaspourrad, A. Rheotaxis quality index: a new parameter that reveals male mammalian in vivo fertility and low sperm DNA fragmentation. Lab Chip 22, 1486–1497 (2022).
Sharma, S., Kabir, M. A. & Asghar, W. Selection of healthy sperm based on positive rheotaxis using a microfluidic device. Analyst 147, 1589–1597 (2022).
Vasilescu, S. A., Ding, L., Parast, F. Y., Nosrati, R. & Warkiani, M. E. Sperm quality metrics were improved by a biomimetic microfluidic selection platform compared to swim-up methods. Microsyst. Nanoeng. 9, 37 (2023).
Nosrati, R. Lab on a chip devices for fertility: from proof-of-concept to clinical impact. Lab Chip 22, 1680–1689 (2022).
Yan, Y. M., Zhang, B. X., Fu, Q. Q., Wu, J. & Liu, R. A fully integrated biomimetic microfluidic device for evaluation of sperm response to thermotaxis and chemotaxis. Lab Chip 21, 310–318 (2021).
Yaghoobi, M., Azizi, M., Mokhtare, A. & Abbaspourrad, A. Progressive bovine sperm separation using parallelized microchamber-based microfluidics. Lab Chip 21, 2791–2804 (2021).
Jiao, S. Y., Yang, Y. H. & Chen, S. R. Molecular genetics of infertility: loss-of-function mutations in humans and corresponding knockout/mutated mice. Hum. Reprod. Update 27, 154–189 (2021).
Agarwal, A., Mulgund, A., Hamada, A. & Chyatte, M. R. A unique view on male infertility around the globe. Reprod. Biol. Endocrinol. 13, 37 (2015).
Bhatia, S. N. & Ingber, D. E. Microfluidic organs-on-chips. Nat. Biotechnol. 32, 760–772 (2014).
Ingber, D. E. Human organs-on-chips for disease modelling, drug development and personalized medicine. Nat. Rev. Genet. 23, 467–491 (2022).
Palme, D. L. E. et al. Viable acrosome-intact human spermatozoa in the ejaculate as a marker of semen quality and fertility status. Hum. Reprod. 33, 361–371 (2018).
Ivic, A. et al. Critical evaluation of methylcellulose as an alternative medium in sperm migration tests. Hum. Reprod. 17, 143–149 (2002).
Pujol, A. et al. A microfluidic sperm-sorting device reduces the proportion of sperm with double-stranded DNA fragmentation. Zygote 30, 200–205 (2022).
Tomlinson, M. J. & Naeem, A. CASA in the medical laboratory: CASA in diagnostic andrology and assisted conception. Reprod. Fertil. Dev. 30, 850–859 (2018).
Middelkamp, S. et al. Sperm DNA damage causes genomic instability in early embryonic development. Sci. Adv. 6, eaaz7602 (2020).
Yang, T. T. et al. Correlation between standard sperm parameters and sperm DNA fragmentation from 11,339 samples. Syst. Biol. Reprod. Med. 70, 91–100 (2024).
Björndahl, L., Brown, J. K. & Proce, W. L. M. E. The sixth edition of the WHO laboratory manual for the examination and processing of human semen: ensuring quality and standardization in basic examination of human ejaculates. Fertil. Steril. 117, 246–251 (2022).
Quinn, M. M. et al. Microfluidic preparation of spermatozoa for ICSI produces similar embryo quality to density-gradient centrifugation: a pragmatic, randomized controlled trial. Hum. Reprod. 37, 1406–1413 (2022).
Spanò, M. et al. Sperm chromatin damage impairs human fertility. Fertil. Steril. 73, 43–50 (2000).
Mortimer, S. T. CASA - Practical aspects. J. Androl. 21, 515–524 (2000).
Jin, J. L. et al. Catsper3 and Catsper4 are essential for sperm hyperactivated motility and male fertility in the mouse. Biol. Reprod. 77, 37–44 (2007).
Guo, J. et al. Selective translation of maternal mRNA by eIF4E1B controls oocyte to embryo transition. Adv. Sci. 10, 2205500 (2023).
Wu, C. et al. Trace sample proteome quantification by data-dependent acquisition without dynamic exclusion. Anal. Chem. 95, 17981–17987 (2023).
Zhang, C. et al. A single cell level based method for copy number variation analysis by low coverage massively parallel sequencing. PLoS ONE 8, e54236 (2013).
Acknowledgements
This work was supported by the National Natural Science Foundation of China (52305295, 82202053, 62588301, and 32270911), the Hunan Provincial Natural Science Foundation (2025JJ50703), the Scientific Research Foundation of Reproductive and Genetic Hospital of CITIC-Xiangya (YNXM-202411), the Scientific Research Program of Furong Laboratory, the Postdoctoral Fellowship Program and China Postdoctoral Science Foundation (BX20250262 and 2025M782310), and the Fundamental Research Funds for the Central Universities of Central South University. We thank Figdraw for assistance with graphic design.
Author information
Authors and Affiliations
Corresponding authors
Ethics declarations
Competing interests
The authors declare no competing interests.
Supplementary information
Rights and permissions
Open Access This article is licensed under a Creative Commons Attribution-NonCommercial-NoDerivatives 4.0 International License, which permits any non-commercial use, sharing, distribution and reproduction in any medium or format, as long as you give appropriate credit to the original author(s) and the source, provide a link to the Creative Commons licence, and indicate if you modified the licensed material. You do not have permission under this licence to share adapted material derived from this article or parts of it. The images or other third party material in this article are included in the article’s Creative Commons licence, unless indicated otherwise in a credit line to the material. If material is not included in the article’s Creative Commons licence and your intended use is not permitted by statutory regulation or exceeds the permitted use, you will need to obtain permission directly from the copyright holder. To view a copy of this licence, visit http://creativecommons.org/licenses/by-nc-nd/4.0/.
About this article
Cite this article
Dai, J., Shan, H., Gu, Y. et al. Female reproductive tract-on-a-chip for selecting sperm with ultra-low DNA fragmentation index. Microsyst Nanoeng 12, 64 (2026). https://doi.org/10.1038/s41378-026-01165-9
Received:
Revised:
Accepted:
Published:
Version of record:
DOI: https://doi.org/10.1038/s41378-026-01165-9








