Abstract
Major Depressive Disorder (MDD) is a devastating, multifactorial disease with limited pharmacological treatment options. Patients with MDD exhibit alterations in their dopamine (DA) signaling pathways through the midbrain ventral tegmental area (VTA). A similar observation is also detected in preclinical models of stress - mice exhibit behavioral and physiological impairments following chronic social defeat stress (CSDS). Prior studies demonstrate that CSDS-susceptible mice have increased VTA DA neuronal excitability, in part driven by an upregulation in hyperpolarization-activated, cyclic nucleotide-gated (HCN) channels. Inhibiting HCN channels with known inhibitors such as Cilobradine alleviates the negative behavioral effects of CSDS. Here, we aimed to identify Cilobradine analogs with improved neural tropism and inhibitory efficacy. Two compounds, MS7710 and MS7712, differing by their left-hand side moieties, have a similar, potent inhibitory effect on VTA DA Ih currents as compared to Cilobradine, and a greater inhibitory effect than Cilobradine on VTA DA firing rate. We demonstrate that MS7710 and MS7712 have superior brain/plasma concentration ratios as compared to Cilobradine. They were efficacious at inhibiting VTA DA neuron firing rate and bursting activity in CSDS-susceptible male mice at lower doses than Cilobradine, which was recapitulated in female CSDS-susceptible mice with MS7710. Finally, we define that a single intraperitoneal injection of MS7710 ameliorates CSDS-induced social interaction deficits and reward-associated cognitive inflexibility for at least two weeks in male and female mice. These findings yield a novel HCN channel inhibitor with improved neural tropism and stress-alleviating effects that could provide a basis for future antidepressant drug discovery.
Similar content being viewed by others
Introduction
Major Depressive Disorder (MDD) is a devastating disease that affects over 300 million people globally, representing one of the leading causes of disability worldwide [1, 2]. It is characterized by behavioral symptoms such as feelings of sadness, anhedonia, and physical symptoms such as fatigue, amongst others [1, 2]. It is further complicated by a great variety of causes, including environmental stressors and genetics, a higher occurrence in women than men and high comorbidities with many diseases [1, 2]. Depression has been viewed as a dysregulation of monoamines in the brain, including dopamine (DA) [3]. Notably, studies have shown that human patients with depression show DA neuron dysregulation in the ventral tegmental area (VTA) of the brain, which is a hub of activity in the mesolimbic, or reward, pathway [4, 5]. Similar to human patients suffering from MDD, dysregulations of VTA DA neuron activity are observed in rodent models of social stress-induced anhedonia and social avoidance [6]. Antidepressant drugs targeting monoamine reuptake inhibitors, a main pharmacological treatment for depression, act to alleviate stress-induced behaviors in both human and rodent models [7,8,9,10]. Yet the majority of MDD patients do not respond adequately to their first antidepressant, and approximately one-third remain unresponsive to current antidepressants and are considered treatment-resistant [11]. The high percentage of treatment-resistant MDD patients underscores the need for novel, quicker-acting and long-lasting treatment strategies for MDD. Recent breakthrough drugs Esketamine and Brexanolone are rapid-acting, long-lasting, and act on the glutamatergic and GABAergic systems, respectively, as opposed to monoamine transporters [12, 13]. These drugs align with research depicting depression as a disruption of neuronal excitability and highlight the key contribution of ion channels in the maintenance of healthy brain functions [14,15,16,17,18]. Recent studies have identified the hyperpolarization-activated, cyclic nucleotide-gated (HCN) Na+/K+ ion channel as a key contributor of VTA DA dysregulation in mouse models for depression, and thus represents a promising pharmacological target [19,20,21,22].
HCN channels are critical regulators of membrane excitability. HCN channels pass a mixed Na+/K+ current, in a ratio of 1:4, called the Ih current, resulting in a reversal potential of approximately −40 mV, near the resting membrane potential [23]. They open upon hyperpolarization following an action potential or when cells deviate from their resting membrane potential, returning the neurons to resting membrane potential and facilitating their ability to fire again [23]. In doing so, they ensure the rhythmic firing rate of many neurons. They are widely expressed throughout the brain, including within the spontaneously active midbrain VTA DA neurons, where they maintain the rhythmic firing rate of these neurons [9, 19, 23,24,25]. Dysregulation of HCN channels in the nervous system has been associated with multiple brain dysfunctions and mood disorders such as anxiety and depression [9, 19, 23, 25, 26].
In particular, the expression of HCN in the DA neurons of the VTA - a critical hub of reward and motivation – has been associated with a variety of neuropsychiatric disorders, such as depression [26,27,28,29,30]. This association has been determined both in human depression and in mouse models mirroring human depression [4, 6]. The chronic social defeat stress (CSDS) protocol induces social avoidance, anhedonia, and altered reward processing in both male and female mice susceptible to the paradigm [6, 31,32,33,34]. These susceptible mice also exhibit a significant upregulation of the Ih current in their VTA DA neurons, which increases the spontaneous tonic and bursting activity of these neurons [9, 25, 35]. Tonic and bursting patterns of activity mediate dopamine functions throughout the brain. VTA DA neurons’ bursting activity is critical in encoding rewards, reward prediction error, salient and aversive stimuli, while tonic activity has been associated with motivational and arousal levels [36, 37]. Previous research has causally linked increased VTA DA bursting activity with the observed social avoidance and reduced preference for sucrose solution induced by CSDS [25]. Therefore, we hypothesize that inhibiting the Ih current will decrease the firing rate and bursting activity, returning the resultant phenotype back to baseline. There is a series of compounds – Ivabradine, Cilobradine, Zatebradine – that block HCN channels, with Ivabradine as an FDA-approved drug to treat many cardiac conditions [38]. Previous studies suggest that Ivabradine has limited abilities to cross the blood-brain barrier (BBB) [39,40,41]. However, it is unclear if Cilobradine and Zatebradine can cross the BBB. We previously established that an intraperitoneal (IP) injection of 20 mg/kg of Cilobradine exhibits a Ketamine-like rapid-acting and long-lasting ameliorating effect on stress-induced social deficits and anhedonia in CSDS-susceptible mice [42].
Modulation of dopamine activity through HCN channel functions has revealed its potency as a novel treatment for stress-induced behavioral and physiological alterations [19, 26, 42,43,44]. Yet, current HCN inhibitors lack ideal efficacy due to their limited or unknown BBB permeability [39, 40]. In this study, we created a series of analogs of Cilobradine (also known as DK-AH-269) and one analog of Zatebradine, all specifically designed to improve brain/plasma concentration ratio and inhibitory efficacy as a basis for a novel class of antidepressants. We then characterized their effects on VTA DA neuron Ih currents and firing rate utilizing ex vivo electrophysiology. We determined that two novel compounds, MS7710 and MS7712, had improved inhibitory efficacy compared to Cilobradine. These compounds differ by the presence of either a methoxy (MS7710) or a p-fluoro (MS7712) substituent on the left-hand side phenyl ring of the molecule. Pharmacokinetic analysis confirmed that MS7710 and MS7712 demonstrated improvements in brain/plasma concentration ratio, suggesting better BBB permeability of MS7710 and MS7712 compared to their parent compound Cilobradine. To further validate the potent stress-ameliorating effects of the newly designed compounds we employed the CSDS mouse model. This model allows researchers to examine how a stressful experience in mice leads to symptoms such as social and reward processing impairments and reduced motivation, which mirrors human responses to stress and associated depression symptoms [31, 33, 35, 45]. Following CSDS, we performed in vivo electrophysiological recordings of VTA DA neurons in CSDS-susceptible mice and tested the pharmacological efficacy of MS7710 and MS7712. We determined that MS7710 and MS7712 restored VTA DA neuron firing rate and bursting activity in CSDS-susceptible male mice at a low dose of 1 mg/kg (I.P.) and 10 mg/kg, respectively. Notably, we recapitulated our main MS7710 effect in female mice. Finally, we observed that MS7710 restored social interaction behaviors as well as reward and cognitive deficits measured during operant behaviors in CSDS-susceptible male and female mice, two weeks post-IP injection. Together, our results show that HCN inhibitors with good BBB permeability may yield promising antidepressant effects.
Methods
Detailed methods are provided in Supplement 1.
Compound synthesis and chemical characterization
The synthesis and characterization of compounds 1-8, including top compounds MS7710 (2) and MS7712 (5), are described in Supplementary Materials (Supplement 1). The 1H NMR & 13C NMR and LCMS spectra of compounds MS7710 (2) and MS7712 (5), are provided in Supplementary Materials (Supplement 2; Figs. S1–S6).
Blood brain barrier permeability and pharmacokinetic testing
Pharmacokinetic testing for Cilobradine, MS7710, and MS7712 was conducted by Sai Life Sciences. Each compound was formulated in 5% v/v NMP, 45% v/v PG and 50% v/v PEG-400 and injected intraperitoneally (IP) at a dose of 20 mg/kg, volume of 10 mL/kg. A total of 9/9 male/female stress-naïve mice - 3 mice/time point - were assessed for each compound at 15 min, 1 and 4 h post-injection. At each time point, the mice were sacrificed, their blood was collected for plasma samples and their brains were homogenized. Analytes from each were extracted and run on an LC-MS/MS to quantify the compound’s concentration. Data were collected as plasma (ng/mL) and brain (ng/g) concentrations, pooled, and analyzed to extract the partition coefficient (Kp) per compound calculated as the area under the concentration curve (AUC) for brain / AUC for plasma using Phoenix WinNonlin (version 8.3) [46].
Mice
The studies utilized C57BL/6J male and female mice (8 weeks old), CD1, and progeny of ERα-Cre and CD1 breeders (from Jackson Labs). Mice were group-housed before the behavioral paradigms. All mice were maintained on a 12-h light/dark cycle with ad libitum access to food and water. All experiments and protocols were approved by the Mount Sinai Institutional Animal Care and Use Committee and the National Institute of Health for Care and Use of Laboratory Animals.
Chronic social defeat stress paradigm (CSDS)
The CSDS paradigm was performed as previously established [47, 48]. Male CD1 retired breeders were used as territorial mice to perform the male CSDS paradigm. Male F1 ERα-Cre mice with upregulated ERα activity, resulting in territorial behaviors even towards females, were used to perform the female CSDS paradigm. For both paradigms, the test mouse was introduced into the home cage of a territorial mouse and socially defeated for 10 and 5 min, respectively, for male and female mice, followed by 24 h of sensory stress. This process occurred for 10 consecutive days with a daily new territorial mouse. Male mice were then singly housed following the last social defeat, and females were group-housed. The following day, the SI test was performed.
Social interaction test (SI)
The SI test was performed 24 h post-CSDS and repeated after 14 days following IP injection of vehicle or MS7710 solutions [47, 48]. Following habituation, the mouse was placed 2.5 min in an open field without a social target present (No target) and 2.5 min with unfamiliar mouse placed in a wire mesh box positioned in the arena (Target). Mice with SI ratios, [time in zone surrounding the mesh box with Target/No target] ≥ 1 were resilient, and < 1 were termed susceptible. Only stress-susceptible mice were used for future studies.
Probabilistic reversal reward learning task (PRLT)
The PRLT adapted from [49,50,51] was performed in water-restricted mice post-CSDS, see supplement S1 for detailed protocol. Briefly, through operant conditioning, mice were trained to press either of two levers to receive a reward (0.2% saccharine drop) at fixed-ratio 2 (60 trials /daily session), before transitioning from a deterministic phase to a probabilistic phase. In the probabilistic phase, one lever provided a reward 80% of the time, while the other provided it 20% of the time. The mice performed this phase until they established preferences for the 80% lever. In the reversal phase, the contingencies were switched between levers. The number of selections for the 80% lever per session was calculated, and the number of trials required to favor the 80% lever (>42/60 trials) as well.
Open field test (OFT)
The OFT was performed 48 h post-CSDS and 15 days post-IP injection of saline or MS7710 [52]. Briefly, the mouse was placed in the center of the open field and allowed to explore for ten minutes. The percent time spent in the center of the arena (22 × 22 cm2), locomotion, and velocity were analyzed.
Sucrose preference test (SPT)
The SPT was performed on days 16–17 post IP injection of saline or MS7710. Singly housed mice were given two pre-weighted 50 mL falcon tubes of either water or 1% sucrose-water with sippers attached. At 24 and 48 h, the tubes were weighed, and preference was calculated as the percentage of sucrose-water consumed/ total liquid consumed.
Drugs
For all in vivo experiments, compounds were formulated in 5% v/v NMP, 45% v/v PG and 50% v/v PEG-400 at a dose of 20 mg/kg and extemporally diluted in saline at doses ranging 1-20mg/kg before experiments.
Ex vivo electrophysiological recordings
Acute, coronal VTA brain slices were prepared and recorded as previously published [25, 26, 52]. 8–12 week-old mice underwent perfusion with cold, artificial cerebrospinal fluid (ACSF), followed by brain removal and recovery in 37°C ACSF. Glass recording pipettes contained an internal solution of (in mM): 115 K-gluconate, 20 KCl, 1.5 MgCl2, 10 phosphocreatine-tris, 10 HEPES, 2 Mg-ATP and 0.5 Na-GTP (pH 7.2, 285 mOsm). All compounds (750 µM dissolved in ACSF; [42]) were applied locally using a glass pipette and a PicoSpritzer III (Parker Hannifin). DA neurons were identified by location, size, shape, firing rate, and the presence of an Ih current when held in a whole cell configuration. Ih current measurements were made by applying a 3s −120 mV pulse (from a holding potential of −60 mV) before and after 3 min of compound application with the cell in a whole cell configuration. Firing rate measurements were continuously taken for 3 min before, during, and after compound application with the cell in a cell-attached configuration.
In vivo electrophysiological recordings
Single-unit, juxtacellular in vivo recordings of VTA putative DA neuron activity in anesthetized mice were conducted as previously described [52,53,54,55]. Briefly, mice were anesthetized (chloral hydrate 8%, 400 mg/kg, IP) and placed in a stereotaxic frame. A glass recording electrode was lowered into the VTA [anterior/posterior −3.0 to −3.7, medial/lateral ±0.2 to 0.7, dorsal/ventral −4.0 to −5.0] [52]. Putative DA neurons were identified by established anatomical and electrophysiological criteria (see Supplement 1) and a firing rate between 0.5–10 Hz with discrete bursting activity (0.3–5 kHz band-pass) [53, 56,57,58,59,60]. Firing rate was defined over the course of the 3 min recording. Bursts were identified by an onset of two consecutive spikes within an interval <80 ms and terminated when ISI was > 160 ms, and quantified as percentage of spikes within a burst (% SWB).
Data analyses and statistics
All statistical details can be found in the figure legends, including the type of statistical analysis, n, what n represents, degrees of freedom, t, F, and p values. Experimenters analyzing the dataset and collecting the behavioral dataset were blind to the experimental conditions. R software and GraphPad Prism 10.0.2 were used for statistical analyses [61, 62]. The statistical sample values were analyzed based on the sample size, normality and homoscedasticity of the distributions. In all experiments, an absolute minimum of animal subjects was used to achieve acceptable statistical power and determined based on our prior studies [42, 52,53,54,55]. The data was tested for normality using the D’Agostino and Pearson test. The data fitting assumptions of the general linear model were subjected to linear regression, two-sided paired or unpaired t-tests, or two-way mixed effects ANOVA followed by Tukey’s test for multiple comparisons, otherwise, analog non-parametric analyses were performed using Mann-Whitney U or Kruskal Wallis tests. Data are presented as mean ± SEM unless otherwise noted. Statistical significance was set at p < 0.05.
Results
HCN inhibitor analogs were designed to increase neural tropism
Cilobradine is a known HCN channel inhibitor that rapidly reduces stress-induced behavioral outcomes in mice, viewed as a model of symptoms mirroring those seen in human depression [42]. However, Cilobradine, Zatebradine, and Ivabradine were not designed to target brain function and cross the BBB. Therefore, in this study, we created a series of analogs of Cilobradine and Zatebradine aiming to improve BBB permeability as well as HCN modulation of the dopaminergic system and associated stress-induced behaviors. We employed a central nervous system multiparameter optimization (CNS MPO) approach to improve BBB permeability of Cilobradine and Zatebradine while maintaining or improving their HCN channel inhibitory activity [63, 64]. This MPO approach focuses on six fundamental physicochemical properties: (1) lipophilicity, calculated partition coefficient (ClogP); (2) calculated distribution coefficient at pH 7.4 (ClogD); (3) molecular weight (MW); (4) topological polar surface area (TPSA); (5) number of hydrogen-bond donors (HBDs); and (6) most basic center (pKa) that were determined as important factors for CNS drugs [63, 64]. We specifically focused on two of these parameters, MW and pKa and tried to reduce both while keeping the other four parameters still favorable to avoid disrupting binding of these compounds to the HCN channel. To this end, we kept the right-hand side dimethoxy-tetrahydro-benzoazepin-2-one moiety, which is a common structural feature of Cilobradine, Ivabradine and Zatebradine (Fig. 1a). On the other hand, to reduce the pKa of the piperidine moiety of Cilobradine, we introduced an oxygen to the benzylic position of the left-hand side dimethoxy phenyl group while simultaneously modifying the substituents on this phenyl ring to reduce the MW as illustrated by compounds 1–5 (Fig. 1b, modified groups highlighted in blue). To reduce the MW, we started by removing one of the methoxy groups first (compound 1 to compound 2, named MS7710), and then both methoxy groups (compound 3) and further modified the phenyl group to obtain o-fluoro (compound 4) or p-fluoro (compound 5, named MS7712) derivatives. Compound 6 was designed to replace the central piperidine ring of Cilobradine with a morpholine ring (the added ring oxygen is highlighted in orange, Fig. 1b), while compound 7 featured both a left-hand side modification replacing dimethoxy phenyl group with p-fluoro phenyl group and the morpholine ring replacement (Fig. 1b, modified groups are highlighted in blue and orange). Furthermore, a Zatebradine analog (compound 8) where the left-hand side benzylic methylene group was replaced with the difluoromethylene group was also designed (Fig. 1b, modified groups highlighted in pink). All these structural modifications were aimed at reducing the pKa of the most basic center as well as the molecular weight of the compounds to improve BBB permeability.
a Structures of Cilobradine, Ivabradine and Zatebradine. b Novel analogs that are designed, synthesized and used in this study. Modifications to the substituents of the left-hand side phenyl ring are highlighted in blue. The alteration of the central piperidine ring of Cilobradine to a morpholine ring is represented by the introduced oxygen highlighted in orange. The replacement of the benzylic methylene group of Zatebradine with a difluoromethylene group is highlighted in pink.
Analogs exhibited a variety of I h inhibition in VTA DA neurons compared to parent compounds
Following analog design and synthesis, we first tested these compounds for inhibition of Ih currents in VTA DA neurons of stress-naive male mice utilizing local application of compounds and whole-cell electrophysiology (Fig. 2a, b). Ih current sizes were compared pre- and post-compound application (Fig. 2c). As expected, parent compounds Ivabradine and Zatebradine demonstrated significant inhibition of the Ih current compared to vehicle application (ACSF; Fig. 2d). The Zatebradine analog, 8, demonstrated no efficacy against the HCN channel (Fig. 2d). In agreement with previous reports, Cilobradine demonstrated significant inhibition of the VTA DA neuron Ih current when compared to the vehicle (Fig. 2e) [42]. Cilobradine’s analogs exhibited a variety of effects; 11 demonstrated less than half the efficacy of Cilobradine, while 6, 4, and 3 improved upon 11’s efficacy but were less efficacious than Cilobradine. Compounds 1, 5 (MS7712) and 2 (MS7710) had similar efficacy to Cilobradine (Fig. 2e). Based on these results, MS7712 and MS7710 were chosen as the top two compounds of interest, as they have particularly interesting structural changes and lower MW for improvement of BBB permeability, and additionally, display high HCN inhibition.
a Experimental schematic of brain slice electrophysiology with local application. b Example image of VTA DA neuron (denoted with > and a circle), the patch pipette (denoted with >>), and the local application pipette (denoted with >>>). c Sample trace of Ih inhibition evoked at -120 mV of VTA DA neurons before (gray) and after (black) compound application. Sample traces and percent inhibition of Ih currents in VTA DA neurons following local compound application of: d Ivabradine, Zatebradine, and 8 (n = 4-9, H4/26 = 16.82, p = 0.0004; Zatebradine vs. vehicle, ** p = 0.0064; Ivabradine vs. vehicle, * p = 0.0144), and e Cilobradine and Cilobradine novel analogs (n = 4-11, H9/60 = 42.94, p < 0.0001; 1 vs. vehicle, ** p = 0.0049; MS7712 vs. vehicle, ** p = 0.0012; MS7710 vs. vehicle, *** p = 0.0002; Cilobradine vs. vehicle, *** p < 0.0001). Sample traces and percent inhibition of firing rate in VTA DA neurons following local compound application of: f Ivabradine and Zatebradine (n = 6–10, H3/25 = 16.66, p = 0.0002; Zatebradine vs. vehicle, ** p = 0.0040; Ivabradine vs. vehicle, *** p = 0.0003), and g Cilobradine and top analogs (n = 7-13, H3/29 = 10.03, p = 0.0067; MS7712 vs. Cilobradine, ** p = 0.0066; MS7710 vs. Cilobradine, * p = 0.0244). All scale bars are 200 pA vs. 1 s for Ih currents and 1 mV vs. 2 s, all baseline sample traces are in gray, and all colored traces are post-compound application. All data are presented as mean ± SEM, analyzed with Kruskal-Wallis tests and corrected for multiple comparisons with Dunn’s tests.* p < 0.05, ** p < 0.01, *** p < 0.001.
MS7710 and MS7712 improved firing rate inhibition in VTA DA neurons compared to parent compound Cilobradine
To test the modulatory effects of the newly designed HCN inhibitors on VTA DA neuronal activity, we examined the effect of the parent and top two compounds on the firing rate of VTA DA neurons utilizing cell-attached electrophysiology in mice. We observed an expected decrease in firing rate following application of the parent compounds Zatebradine (59.7%) and Ivabradine (61.1%) as compared to the vehicle (Fig. 2f). MS7712 and MS7710 also significantly decreased the firing rate of the VTA DA neurons, with average inhibition percentages of 87.8% and 90.6%, respectively, as compared to Cilobradine 61.8% (Fig. 2g). Together, our results demonstrate that the newly designed analogs of Cilobradine, MS7712, and MS7710, display inhibitory effects on Ih currents and firing rate of VTA DA neurons.
MS7710 and MS7712 display improved BBB permeability
Following the determination that Cilobradine analogs MS7710 and MS7712 inhibited VTA DA neuron Ih currents and firing rates, we conducted a pharmacokinetic (PK) study for MS7710 and MS7712 with Cilobradine as a control in stress-naïve C57BL/6 male and female mice. Each compound was assessed after a single 20 mg/kg IP injection in triplicate at 15 min, 1 h, and 4 h post-injection for their brain and plasma concentrations (Fig. 3a, b). We compared MS7710 and MS7712 brain and plasma concentrations with Cilobradine concentrations. We observed that when dividing the brain levels of MS7710 and MS7712 by those of Cilobradine 15 min post-injection, the ratios were higher than 1 (Supplement 2, Fig. S7a–d). Additionally, when dividing the plasma levels of MS7710 and MS7712 by those of Cilobradine 15 min post-injections, the ratios were lower than 1 (Supplement 2, Fig. S7e, f), suggesting that MS7710 and MS7712 may have higher brain penetrance than Cilobradine. We defined the brain–plasma ratios, i.e., partition coefficients (Kp), of MS7710 and MS7712 as it is a well-established model correlating the brain-targeting ability of neurotherapeutics with the CNS pharmacokinetics [65, 66]. Cilobradine had a low brain-plasma ratio (0.076 in males, 0.029 in females) (Fig. 3c, f). Both MS7710 and MS7712 demonstrated higher brain plasma ratios of 0.21 and 0.42 for MS7710 (Fig. 3d, g) and 0.86 and 0.34 for MS7712 male and female, respectively (Fig. 3e, h). Lastly, MS7710 displayed a half-life of 0.82 hr in males and 0.65 hr in females (plasma = 0.79 and 0.58 hr for males and females, respectively), while MS7712 had a half-life of 0.58 hr in males and 0.73 hr in females (plasma = 0.88 and 0.75 hr for males and females, respectively).
a Experimental timeline for BBB permeability testing in stress-naïve, male and female, C57BL/6 mice – brain and blood samples were taken at time points 15 min, 1 h, and 4 h post-IP injection of 20 mg/kg of each compound. b Schematic of sample collection. c Cilobradine brain and plasma concentrations for male mice (n = 3/timepoint/condition, ANOVA F(condition)1,12 = 148.6, *** p < 0.0001, F(time)2,12 = 15.73, *** p = 0.0004, F(time x condition)2,12 = 12.80, ** p = 0.0011) and ratio of 0.076. d MS7710 brain and plasma concentrations for male mice (n = 3/timepoint/condition, ANOVA F(condition)1,12 = 21.28, *** p = 0.0006, F(time)2,12 = 58.25, *** p < 0.0001, F(time x condition)2,12 = 5.663, * p = 0.0185) and ratio of 0.42. e MS7712 brain and plasma concentrations for male mice (n = 3/timepoint/condition, ANOVA F(condition)1,12 = 1.062, p ns, F(time)2,12 = 692.7, *** p < 0.0001, F(time x condition)2,12 = 12.97, ** p = 0.0010) and ratio of 0.86. f Cilobradine brain and plasma concentrations for female mice (n = 3/timepoint/condition, ANOVA F(condition)1,12 = 426.9, *** p < 0.0001, F(time)2,12 = 91.61, *** p < 0.0001, F(time x condition)2,12 = 85.77, *** p < 0.0001) and ratio of 0.029. g MS7710 brain and plasma concentrations and ratio of 0.21 for female mice (n = 3/timepoint/condition, ANOVA F(condition)1,12 = 783.1, *** p < 0.0001 F(time)2,12 = 1014, *** p < 0.0001, F(time x condition)2,12 = 377.8, *** p < 0.0001). h MS7712 brain and plasma concentrations and ratio of 0.34 for female mice (n = 3/timepoint/condition, ANOVA F(condition)1,12 = 195.6, *** p < 0.0001, F(time)2,12 = 469.3, *** p < 0.0001, F(time x condition)2,12 = 59.09, *** p < 0.0001). Data represented by mean ± SEM.
MS7710 decreased firing rate and bursting activity in VTA DA neurons of male and female mice
Our in vitro electrophysiology approaches give us access to the electrophysiological firing properties of VTA DA neurons and Ih current amplitudes in response to local compound applications. However, in vivo, VTA DA neuron activity ranges from slow single-spike tonic firing to high frequency, phasic burst firing, which is lost in acute ex vivo slice preparations but maintained in anesthetized animals [67]. The distinct dopamine release induced by these transitions is crucial in integrating and processing salient, reward, and stressful events. Previous reports, including our own, established that mesolimbic VTA DA neurons of CSDS-susceptible mice display hypertonic and hyper-bursting spontaneous firing rates compared to stress naïve mice, which in turn contributes to the observed social and reward-related behavioral deficits [25]. Thus, it is crucial to assess in vivo the VTA DA neuron response to the newly designed HCN inhibitors.
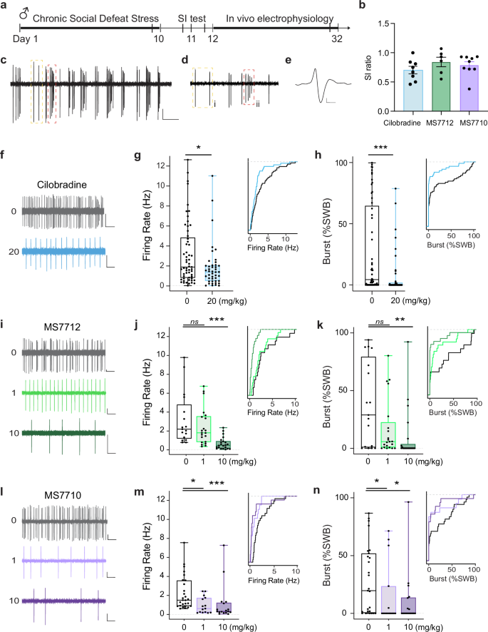
Following the SI test, CSDS-susceptible mice were anesthetized to assess VTA DA neuron activity using in vivo, juxta-cellular, electrophysiological approaches (Fig. 4a, b). VTA DA neurons were identified using well-established in vivo electrophysiological criteria (Fig. 4c–e) [53, 58, 59]. After baseline measurements of VTA DA neuron spontaneous firing rate activity (Fig. 4f–h), we noted that a 20 mg/kg IP injection of Cilobradine significantly reduced firing rate (Fig. 4g) and bursting activities (Fig. 4h) of VTA DA neurons in CSDS-susceptible male mice. We further tested the modulatory effects of MS7712 and MS7710 on VTA DA neurons in CSDS-susceptible (Fig. 4i–n) and control non-stressed mice (Supplement 2, Fig. S8a, b). Building on the positive brain-plasma ratios of MS7710 and MS7712, as well as their improved inhibition of ex vivo VTA DA neuron firing rate compared to Cilobradine, we first tested these compounds at 10 mg/kg – a lower dose than Cilobradine’s 20 mg/kg. At 10 mg/kg, MS7712 reduced VTA DA neuron firing rate (Fig. 4i, j) and bursting activity (Fig. 4k) in CSDS-susceptible male mice, whereas an IP injection of 1 mg/kg did not (Fig. 4i–k). For MS7710, 10 and 1 mg/kg IP injections yielded significant reductions in VTA DA neuron firing rate (Fig. 4l, m) and bursting activity (Fig. 4n) in CSDS-susceptible male mice. Importantly, the effect of MS7710 at 1 mg/kg, our lowest tested dosage with significant inhibitory efficacy, was validated in CSDS-susceptible female mice (Fig. 5a, b), resulting in reductions in VTA DA neuron firing rate (Fig. 5c, d) and bursting activity (Fig. 5e). In control male mice, 10 mg/kg of MS7712 did not affect the firing rate or bursting activity of VTA DA neurons (Supplement 2, Fig. S8a–e). We also defined that while 10 mg/kg of MS7710 decreased firing, but not bursting activity of VTA DA neurons in control male mice, 1 mg/kg of MS7710 had no effect on VTA DA neuron activity in control male mice (Supplement 2, Fig. S8f–h) or control female mice (Supplement 2, Fig. S9). Together, our in vivo recordings demonstrate that MS7712 modulates VTA DA neurons activity of CSDS mice at a dose of 10 mg/kg, but not 1 mg/kg, while MS7710 significantly reduces VTA DA neuron activity at a low dose of 1 mg/kg in CSDS-susceptible male and female mice. We previously established that VTA DA neurons in CSDS-exposed mice have elevated firing rates and bursting activity compared to control mice [25]. Here, we established that 1 mg/kg of MS7710 is sufficient to reduce VTA DA neuron activity in CSDS-exposed mice, an effect not observed in control mice.
a Experimental timeline for CSDS and in vivo electrophysiology. b SI ratios of the male CSDS mice before in vivo electrophysiological recordings (n = 6,8,9; p = 0.36). c Example in vivo electrophysiology trace of firing rate in VTA DA neurons in CSDS-susceptible mice. d Examples of tonic activity (yellow box labeled i) and phasic (bursting) activity (red box labeled ii). e Classical waveform of a VTA DA neuron, averaged over 50 spikes (scale bar 20 mV vs. 1 ms). f Sample traces of baseline firing rate and firing rate following a 20 mg/kg IP injection of Cilobradine (scale bars 0.05 mV vs. 1 s). Summary and inset cumulative distribution (dotted horizontal line represents 100%) of: g firing rate in VTA DA neurons during baseline conditions (0 mg/kg Cilobradine; n = 57/17) or post-IP injection of 20 mg/kg Cilobradine (n = 44/11; * p = 0.0184), and h bursting activity in VTA DA neurons during baseline conditions (0 mg/kg Cilobradine; n = 57/17) or post-IP injection of 20 mg/kg Cilobradine (n = 44/11; *** p = 0.0001). i Sample traces of baseline firing rate and firing rate following an IP injection of 1 mg/kg and 10 mg/kg MS7712. Summary and inset cumulative distribution of: j firing rate in VTA DA neurons during baseline conditions (0 mg/kg MS7712; n = 17/6) or post-IP injection of 1 mg/kg (n = 21/3) or 10 mg/kg (n = 22/3) MS7712 (H3/60 = 23.42, p < 0.0001; 10 mg/kg MS7712 vs. baseline, *** p < 0.0001), and k bursting activity in VTA DA neurons during baseline conditions (0 mg/kg MS7712; n = 17/6) or post-IP injection of 1 mg/kg (n = 21/3) or 10 mg/kg (n = 22/3) MS7712 (H3/60 = 11.38, p = 0.0034; 10 mg/kg MS7712 vs. baseline, **p = 0.0023). l Sample traces of firing rate following an IP injection of 1 and 10 mg/kg MS7710. Summary and inset cumulative distribution of m firing rate in VTA DA neurons during baseline conditions (0 mg/kg MS7710; n = 27/8) or post-IP injection of 1 mg/kg (n = 15/3) or 10 mg/kg (n = 18/3) MS7710 (H3/59 = 14.97, p = 0.0006; 1 mg/kg MS7710 vs. baseline, * p = 0.0150; 10 mg/kg MS7710 vs. baseline, *** p = 0.0007) and n bursting activity in VTA DA neurons during baseline conditions (0 mg/kg MS7710; n = 27/8) or post-IP injection of 1 mg/kg (n = 15/3) or 10 mg/kg (n = 18/3) MS7710 (H3/59 = 7.752, * p = 0.0207; 1 mg/kg MS7710 vs. baseline, * p = 0.0494; 10 mg/kg MS7710 vs. baseline, * p = 0.0364). All sample trace scale bars 0.1 mV vs. 1 s unless otherwise noted. Notation of n = ntotal cells/ntotal mice. Data are presented as median ± quartiles ± min and max, analyzed by the Mann-Whitney test for two groups or the Kruskal-Wallis test for three groups, followed by Dunn’s test for multiple comparisons. * p < 0.05, ** p < 0.01, *** p < 0.001.
a Experimental timeline for female CSDS and in vivo electrophysiology. b SI ratios of the female CSDS mice. c Example in vivo electrophysiology traces of firing rate in VTA DA neurons in female, CSDS-susceptible mice without MS7710 (0 mg/kg, baseline) and following a 1 mg/kg IP injection of MS7710 (scale bars 0.1 mV vs. 1 s). Summary and inset cumulative distribution (dotted horizontal line represents 100%) of: d Firing rate in VTA DA neurons during baseline conditions (0 mg/kg MS7710; n = 11/3) or post-IP injection of 1 mg/kg MS7710 (n = 16/3; ** p = 0.0010), and e bursting activity in VTA DA neurons during baseline conditions (0 mg/kg MS7710; n = 11/3) or post-IP injection of 1 mg/kg MS7710 (n = 16/3; * p = 0.0246). Notation of n = ntotal cells/ntotal mice. Data are presented as median ± quartiles ± min and max, analyzed by the Mann-Whitney test for two groups. * p < 0.05, ** p < 0.01.
MS7710 improved SI ratios and cognitive flexibility in PRLT
Given that an IP injection of 1 mg/kg of MS7710, but not MS7712, reduces in vivo VTA DA neuron activity in CSDS-susceptible mice, we next tested if MS7710 ameliorates the behavioral phenotypes induced by CSDS exposure. We and others have established that CSDS induces social and reward-related behavioral deficits, behavioral features that are similar to depressive symptoms in humans [6]. First, we tested the effect of 1 mg/kg (I.P.) on CSDS-susceptible male mice SI behaviors. We observed that treatment of 1 mg/kg was insufficient to restore long-lasting SI behaviors in CSDS-susceptible mice (Supplement 2, Fig. S10). Therefore, we tested a dose of 5 mg/kg MS7710 on social and reward-related behaviors, leveraging the SI test and a probabilistic reversal reward learning task (PRLT) – an operant task used to test the effect of conventional and non-conventional antidepressants on reward processing [51]. For this purpose, male and female mice underwent CSDS, followed by an initial SI test, and then the PRLT, with a final SI test 2 weeks after MS7710 or saline injection (Fig. 6a). The SI test measures the social interaction of the CSDS-susceptible mice with an unfamiliar mouse (Fig. 6b), and determines that mice are susceptible to CSDS if they exhibit an SI ratio below 1. The 5 mg/kg dose of MS7710 led to a significant improvement in the SI ratios of CSDS-susceptible mice two weeks after a single IP injection (Fig. 6c, d). In a separate cohort of mice, we successively tested the effect of MS7710 on social interaction and exploratory behaviors, as well as sucrose preference, in CSDS (Supplement 2, Fig. S11a) and control male and female mice (Supplement 2, Fig. S12). We first recapitulated our findings, showing that MS7710 treatment mitigates stress-induced social avoidance, as evidenced by an increased time spent in social interaction for male and female CSDS-susceptible mice treated with MS7710 (Supplement 2, Fig. S11b–d). We did not detect significant effects on exploratory (Supplement 2, Fig. S11e–g) or locomotor behaviors during the OFT (Supplement 2, Fig. S11h–k), nor following the sucrose preference test (Supplement 2, Fig. S11l–n) 14 days following MS7710 treatment. Notably, MS7710 treatment in control male and female mice did not alter social interaction behaviors (Supplement 2, Fig. S12a–d), exploratory (Supplement 2, Fig. S12e–g) or locomotor behaviors during the OFT (Supplement 2, Fig. S12h–k), nor sucrose preference (Supplement 2, Fig. S12l–n), suggesting that in non-stressed control mice, MS7710 has limited effects on social, reward-related, and exploratory behaviors, as well as locomotion.
a Timeline of CSDS and PRLT experimental paradigm. b Schema of SI test. c Social interaction test for male, susceptible mice before injection, and 14 days after IP injection of either saline (n = 11) or 5 mg/kg MS7710 (n = 13). 5 mg/kg MS7710 improved SI ratios (paired t-test: * p = 0.0238), and as compared to saline (Mann-Whitney test: * p = 0.831). d SI test for female, susceptible mice before injection and 14 days after IP injection of either saline (n = 10) or 5 mg/kg MS7710 (n = 9). 5 mg/kg MS7710 improved SI ratios within group (paired t-test: * p = 0.0246). e Schema of PRLT, including placement of SI tests. f PRLT correct choice in percentage during the reversal sessions post-injection for male, control (n = 18), susceptible + saline (n = 11) and susceptible + 5 mg/kg MS7710 mice (n = 13; two-way mixed effects ANOVA: effect of time: F3.336, 129.0 = 63.33, *** p < 0.0001; effect of condition: F2,39 = 4.076, * p = 0.0247; effect of time x condition: F30, 580 = 1.506, * p = 0.0425). The inset depicts the number of sessions until the criteria is reached for each condition (one way ANOVA: F2,39 = 4.539, * p = 0.02; Tukey’s test for multiple comparisons: control vs. susceptible + saline mice: * p = 0.02; susceptible + MS7710 vs. susceptible + saline mice: * p = 0.03). g PRLT correct choice in percentage during the reversal sessions post-injection for female, control (n = 6), susceptible + saline (n = 10) and susceptible + 5 mg/kg MS7710 mice (n = 9; two-way mixed effects ANOVA: effect of time: F3.539, 79.04 = 33.80, *** p < 0.0001; effect of condition: F2,23 = 3.555, * p = 0.0451; effect of time x condition: F30, 355 = 0.7913, ns p = 0.7774). The inset depicts the number of sessions until the criteria are reached for each treatment condition (one-way ANOVA: F2,22 = 4.584, * p = 0.02; Tukey’s test for multiple comparisons: control vs. susceptible + saline mice: ns p = 0.06; susceptible + MS7710 vs. susceptible + saline mice: * p = 0.04). h Pearson correlation of the SI ratio with the number of sessions to reach criteria in the PRLT following reversal for susceptible + 5 mg/kg MS7710 male mice (n = 13, r = 0.3026, p = 0.3149), and i for susceptible + 5 mg/kg MS7710 female mice (n = 9, r = -0.2230, p = 0.5642). Data are presented as mean ± SEM error bars or ribbons. * p < 0.05, ** p < 0.01, *** p < 0.001.
We next examined the effect of MS7710 on reward-related behavioral deficits using the PRLT assay. Previous reports have established that chronic stress exposure alters reward processing and reversal reward learning [31]. The PRLT has been previously employed to test the effect of Ketamine and conventional antidepressants on reward processing. This operant behavioral task, which employs saccharine solution as a reward, requires the mice to associate maximum probabilities of reward delivery with a lever and to flexibly adapt their strategy when contingencies change. Because VTA DA neurons are actively engaged in reward sensitivity and processing, we anticipated that by reducing Ih current levels to the same extent as control mice, VTA DA neuron activity would be restored, thereby improving reward processing and PRLT performances. During the PRLT, the mice first underwent a training phase to associate lever pressing with the delivery of a saccharin reward (Fig. 6e). They next underwent a probabilistic phase where they associated one lever with 80% chance of reward, and the other lever with 20% chance of reward delivery (Fig. 6e). Similar to previous reports, we observed that CSDS-susceptible mice associated lever presses with reward deliveries at a similar progression to control mice (Supplement 2, Fig. S13) [31]. Once preference for the high rewarding lever (80% lever) was established, the susceptible mice (nmale/female = 24/19) were injected with either saline (nmale/female = 11/10) or 5 mg/kg MS7710 (nmale/female = 13/9). The following day, they underwent the reversal phase, during which the contingencies were reversed between the two levers (Fig. 6e). We determined via a mixed-model ANOVA that MS7710 improved PRLT performances compared to saline in CSDS-susceptible male (Fig. 6f) and female mice (Fig. 6g). Further, the number of sessions required to re-establish preference for the new 80% lever was significantly higher in susceptible-saline male mice vs. both the control male mice and the susceptible-MS7710 male mice (Fig. 6f inset). A similar effect was observed in female mice (Fig. 6g). Together, these results suggest that susceptible-saline mice, which exhibit VTA DA function alterations [25,26,27, 68], display reduced reward sensitivity and cognitive flexibility, detectable during PRLT reversal. The administration of MS7710 to susceptible mice ameliorated this deficit, as their performances were no different than those of control mice. Overall, MS7710 demonstrated good BBB permeability and inhibition of Ih currents, firing rate, and bursting activity, which in turn translated into amelioration of behavioral alterations in the SI test and PRLT, and represents an interesting potential therapeutic for future research for stress-related disorders.
Discussion
MDD is a multifactorial disease, for which chronic stress is a major trigger [2, 69, 70]. While available treatments may reduce symptoms in MDD patients, their positive effects may take multiple months to work and be lacking in many patients, underscoring the need for novel alternative therapeutic strategies for MDD [71]. In our study we utilized preclinical models for stress-induced physiological and behavioral impairments in mice. Similar to humans, CSDS mice display decreased motivation and impairments in social and reward processes – key features of human MDD. DA is a key factor in these behavioral alterations, but as shown in current antidepressants, targeting monoamines has limited efficacy. This is likely in part due to non-circuit-specific modulation and off-target side effects. Here, we leveraged HCN channels to regulate DA neuron activity and reduce the detrimental behavioral outcomes of chronic stress. We first designed analogs of existing HCN inhibitors to improve BBB permeability and increase the neural tropism of the compounds. Using ex vivo electrophysiological approaches, we validated their inhibitory effects on the Ih current in VTA DA neurons, and tested VTA DA firing rate inhibition of top compounds MS7710 and MS7712 and parent compounds. Observing a strong inhibitory effect, we then affirmed the expected BBB permeability improvements of MS7710 and MS7712 compared to Cilobradine. As tonic and bursting VTA DA neuron activity are critical in the expression of CSDS-induced behavioral deficits, we confirmed, in vivo, the inhibitory effect of compounds MS7710 and MS7712 in CSDS-susceptible male mice on tonic and bursting activity. Additionally, to establish the therapeutic effect of MS7710, we tested and observed its rescue of social behaviors, reward-related behavioral responses, and cognitive flexibility in CSDS-susceptible mice. Multiple studies have shown the high propensity of women to develop MDD and mood disorders compared to men [72, 73]. We thus recapitulated our in vivo physiological validation and behavioral investigation in CSDS-susceptible female mice. Together, our results established the long-lasting effect of MS7710 on physiological and behavioral deficits induced by chronic stress exposure.
We tested analogs of a series of bradycardic agents: Cilobradine, Zatebradine, and Ivabradine [74]. All of these compounds are known to have some aspect of use-dependency, meaning that they favor a certain state of the channel such as open or closed, or a transition of those states, to cause their effect [74,75,76,77]. These compounds are known to block most favorably as channels transition between states, therefore the rapid opening and closing of the channels, such as the rhythmic or burst firing of VTA DA neurons, enhances the blocking effect. Interestingly, we saw that compounds MS7710 and MS7712 had a much stronger inhibitory effect than the parent compounds on VTA DA firing rate activity. While their effect on a single Ih current was the same, we hypothesize that these compounds have an improved use-dependency, allowing them to exhibit an enhanced block upon repeated activation as seen in spontaneously active VTA DA neurons. This is an important characteristic of the compounds because it would suggest that the higher the firing rate (as seen in VTA DA neurons of CSDS-susceptible mice), the stronger the effect of the compounds. Yet, we cannot exclude the possibility that MS7710, MS7712 and Cilobradine interact with other channels, and future studies will be required to define the specificity of these compounds for VTA DA neuron HCN channels and their use-dependency. This also suggests that other HCN channels throughout the brain that are associated with slower firing neurons will not experience the same effect as those that are aberrantly hyperactive.
Mice susceptible to CSDS exhibit increased bursting and tonic firing rate activity in VTA DA neurons [25], with VTA DA hyper-bursting activity causally linked to the expression of social avoidance behaviors induced by CSDS [9, 25, 78]. In particular, circuit-specific hyperactivity of VTA DA projections to the striatum (VTA-NAc), results in the social avoidance behaviors induced by CSDS [25]. VTA-NAc projecting DA neurons, compared to other projections, have large Ih currents in stress-naïve mice, which are further augmented following CSDS [26, 52, 79]. We recently established that VTA projection to the basolateral amygdala, VTA-BLA, regulates anxiety-like behaviors induced by CSDS. Anxiety behaviors were associated with lower VTA-BLA circuit activity and Ih currents. Therefore, inhibiting the Ih current allows us to selectively target the VTA-NAc pathway with limited effect on other VTA projections. In line with this interpretation, we observed that targeting HCN channels did not rescue CSDS-induced anxiety phenotypes in stress mice nor did it induce an anxiety phenotype in control mice. These results suggest that while Ih currents play a critical role in VTA-NAc DA activity and resulting modulation of social behavior and reward processing, they play a minimal role in VTA-BLA DA neuron activity and, thereby, anxiety-levels. Together, these results indicate that compounds MS7710 and MS7712 may preferentially modulate the hyperactive HCN channels expressed by VTA-NAc DA neurons in CSDS-susceptible mice, therefore minimizing side effects from multiple sources. Strengthening this interpretation, we established that MS7710 and MS7712 have limited impact on electrophysiological activities and behavioral performances in non-stressed control mice for dose-yielding rescuing properties in susceptible mice. However, our focused studies of HCN inhibitors on VTA DA neuronal functions may constitute a limiting aspect of our investigations. Future studies investigating the effect of MS7710 across brain areas to examine potentially synergistic effects would help the greater understanding of how MS7710 ameliorates stress-induced behaviors. Our results established that MS7710 alleviated the impact of stress on VTA DA neuronal activity in both male and female mice, due to a decrease in HCN channel activity in these neurons.
The goal of our compound design, in addition to improved efficacy, was to improve the neural tropism of the analogs. While it was unknown if Cilobradine crossed the BBB, it is important for compounds targeting neuronal function to cross the BBB. As a general rule within a healthy brain, compounds with a brain plasma ratio less than 0.1 are considered impermeant of the BBB, compounds with a ratio of 0.3–0.5 are considered sufficiently permeant of the BBB, and compounds with a ratio greater than 1 can freely cross the BBB [80]. Our experiments have shown that Cilobradine has very limited BBB permeability (less than 0.1), whereas both MS7710 and MS7712 have sufficient BBB permeability. We observed that when normalizing the MS7710 and MS7712 concentrations by those of Cilobradine 15 min post-injections, the ratios were higher than 1 for the brain and lower than 1 for the plasma. These results suggest that MS7710 and MS7712 are more brain-penetrant than Cilobradine. Recent studies have established that chronic stress exposure increases BBB permeability in discrete brain areas [81,82,83]. While it is unclear whether CSDS disrupts BBB function within the VTA, we anticipate a further augmented permeability of HCN inhibitors. Aligning with this interpretation, MS7710 and MS7712 failed to inhibit VTA DA neuron activity in stress-naïve control mice for the tested doses. Similarly, the 5 mg/kg IP injection of MS7710, which has minimal behavioral impacts in control mice, alleviates CSDS-induced social avoidance and improves PRLT in CSDS mice. This information suggests that MS7710 will yield improved BBB permeability and alleviate behavioral impairments in stressed subjects with limited effects in stress-naïve subjects for similar compound concentrations.
A current challenge in the treatment of MDD is achieving rapid-acting and long-lasting therapeutic effects. Classical antidepressants such as fluoxetine must be taken chronically and are known to take weeks to months before reducing MDD symptoms [71, 84]. Similarly, multiple weeks of daily treatment of these drugs is required to observe the amelioration of stress-induced behaviors in CSDS-susceptible mice [9, 85]. In this study, we observed a significant effect of MS7710 within two weeks following a single 5 mg/kg IP injection, a dose lower than that used for acute Cilobradine or chronic fluoxetine administration in our previous research [9, 42]. We did not observe a positive effect of MS7710 on sucrose preference. However, we previously reported that five days following CSDS, treatment effects cannot be detected using an SPT, suggesting that the sucrose preference phenotype induced by CSDS might not be long-lasting [6]. To circumvent this limitation, we employed the PRLT, previously used to test the effect of Ketamine and conventional antidepressants on reward processing [51]. Similar to CSDS-exposed mice, patients with major depressive disorders have an impaired ability to integrate reward information over time [86,87,88,89]. Due to the critical role of VTA DA neuron activity in reward response, omission and prediction [36, 37], we anticipated and established that by reducing Ih current levels to the same extent as control mice, VTA DA neuron activity would be restored, thereby improving reward-related behaviors and PRLT performances. We observed heterogeneous responses to MS7710 treatment across behavioral tests and did not detect a correlation between the effects of MS7710 on SI ratios and PRLT performances, emphasizing the relevance of complementary behavioral assessment of drug efficacy. Intriguingly, MS7710 shows a moderate onset time for efficacy, with a long-lasting impact following a single injection. We previously observed a similar long-lasting positive effect of Cilobradine (i.e., parent compound), as well as Ketamine, on the stress-induced detrimental behavioral outcomes [42]. Yet the cellular and molecular determinants for the long-lasting treatment efficacy of Ketamine remain elusive. Future studies investigating the molecular mechanisms of the long-lasting and dose-dependent stress-ameliorating activity of MS7710 will provide valuable information to define the molecular underpinnings of long-lasting antidepressant effects.
In conclusion, we designed novel Cilobradine analogs MS7710 and MS7712 that demonstrated improved neural tropism via improved BBB permeability while maintaining their inhibitory efficacy on HCN channel Ih currents and enhancing their inhibitory efficacy on firing rate in VTA DA neurons. MS7710 and MS7712 reduced the firing rate and bursting activity of VTA DA neurons from CSDS-susceptible male mice, a finding that was recapitulated for MS7710 in female mice. Critically, we observed sustained positive effects of MS7710 on CSDS-induced social deficits and cognitive inflexibility in male and female mice. These findings yield a compound with novel stress-alleviating effects that could provide a basis for future antidepressant drug discovery, with the potential to improve the symptoms of people with treatment-resistant depression.
Data availability
All data generated and analyzed during this study are available upon request.
References
National Institute of Mental Health (NIMH). Depression. Access date December 2024 https://www.nimh.nih.gov/health/topics/depression.
Friedrich MJ. Depression Is the leading cause of disability around the world. JAMA. 2017;317:1517.
Hirschfeld RM. History and evolution of the monoamine hypothesis of depression. J Clin Psychiatry. 2000;61:4–6.
Morris LS, Mehta M, Ahn C, Corniquel M, Verma G, Delman B, et al. Ventral tegmental area integrity measured with high-resolution 7-Tesla MRI relates to motivation across depression and anxiety diagnoses. Neuroimage. 2022;264:119704.
Arias-Carrión O, Stamelou M, Murillo-Rodríguez E, Menéndez-González M, Pöppel E. Dopaminergic reward system: a short integrative review. Int Arch Med. 2010;3:24.
Krishnan V, Han MH, Graham DL, Berton O, Renthal W, Russo SJ, et al. Molecular adaptations underlying susceptibility and resistance to social defeat in brain reward regions. Cell. 2007;131:391–404.
Barbui C, Cipriani A, Patel V, Ayuso-Mateos JL, van Ommeren M. Efficacy of antidepressants and benzodiazepines in minor depression: systematic review and meta-analysis. Br J Psychiatry. 2011;198:11–6.
David DJ, Samuels BA, Rainer Q, Wang JW, Marsteller D, Mendez I, et al. Behavioral effects of fluoxetine in an animal model of anxiety/depression are mediated by both neurogenesis-dependent and independent mechanisms. Neuron. 2009;62:479–93.
Cao JL, Covington HE, Friedman AK, Wilkinson MB, Walsh JJ, Cooper DC, et al. Mesolimbic dopamine neurons in the brain reward circuit mediate susceptibility to social defeat and antidepressant action. J Neurosci. 2010;30:16453–8.
Murrough JW, Iacoviello B, Neumeister A, Charney DS, Iosifescu DV. Cognitive dysfunction in depression: neurocircuitry and new therapeutic strategies. Neurobiol Learn Mem. 2011;96:553–63.
Rush AJ, Trivedi MH, Wisniewski SR, Nierenberg AA, Stewart JW, Warden D, et al. Acute and longer-term outcomes in depressed outpatients requiring one or several treatment steps: a STAR*D report. Am J Psychiatry. 2006;163:1905–17.
Bozymski KM, Crouse EL, Titus-Lay EN, Ott CA, Nofziger JL, Kirkwood CK. Esketamine: a novel option for treatment-resistant depression. Ann Pharmacother. 2020;54:567–76.
Edinoff AN, Odisho AS, Lewis K, Kaskas A, Hunt G, Cornett EM, et al. Brexanolone, a GABAA modulator, in the treatment of postpartum depression in adults: a comprehensive review. Front Psychiatry. 2021;12:699740.
Chen C, Wang L, Rong X, Wang W, Wang X. Effects of fluoxetine on protein expression of potassium ion channels in the brain of chronic mild stress rats. Acta Pharm Sin B. 2015;5:55–61.
Tan A, Costi S, Morris LS, Van Dam NT, Kautz M, Whitton AE, et al. Effects of the KCNQ channel opener ezogabine on functional connectivity of the ventral striatum and clinical symptoms in patients with major depressive disorder. Mol Psychiatry. 2020;25:1323–33.
Kavuran Buran İ, Onalan Etem E, Tektemur A. Inhibition of TRPC1, TRPM4 and CHRNA6 ion channels ameliorates depression-like behavior in rats. Behav Brain Res. 2022;423:113765.
Eren-Koçak E, Dalkara T. Ion channel dysfunction and neuroinflammation in migraine and depression. Front Pharmacol. 2021;12:777607.
Lodge NJ, Li YW. Ion channels as potential targets for the treatment of depression. Curr Opin Drug Discov Devel. 2008;11:633–41.
Ku SM, Han MH. HCN channel targets for novel antidepressant treatment. Neurotherapeutics. 2017;14:698–715.
Han Y, Heuermann RJ, Lyman KA, Fisher D, Ismail QA, Chetkovich DM. HCN-channel dendritic targeting requires bipartite interaction with TRIP8b and regulates antidepressant-like behavioral effects. Mol Psychiatry. 2017;22:458–65.
Lewis AS, Schwartz E, Savio Chan C, Noam Y, Shin M, Wadman WJ, et al. Alternatively spliced isoforms of TRIP8b differentially control h channel trafficking and function. J Neurosci. 2009;29:6250–65.
Kim CS, Chang PY, Johnston D. Enhancement of dorsal hippocampal activity by knockdown of HCN1 channels leads to anxiolytic- and antidepressant-like behaviors. Neuron. 2012;75:503–16.
Benarroch EE. HCN channels: function and clinical implications. Neurology. 2013;80:304–10.
The Human Protein Atlas. HCN2 protein expression summary. https://www.proteinatlas.org/ENSG00000099822-HCN2. Version: 24.0 Atlas updated: 2024-10-22
Chaudhury D, Walsh JJ, Friedman AK, Juarez B, Ku SM, Koo JW, et al. Rapid regulation of depression-related behaviours by control of midbrain dopamine neurons. Nature. 2013;493:532–6.
Friedman AK, Walsh JJ, Juarez B, Ku SM, Chaudhury D, Wang J, et al. Enhancing depression mechanisms in midbrain dopamine neurons achieves homeostatic resilience. Science. 2014;344:313–9.
Friedman AK, Juarez B, Ku SM, Zhang H, Calizo RC, Walsh JJ, et al. KCNQ channel openers reverse depressive symptoms via an active resilience mechanism. Nat Commun. 2016;7:11671.
Notomi T, Shigemoto R. Immunohistochemical localization of Ih channel subunits, HCN1–4, in the rat brain. J Comp Neurol. 2004;471:241–76.
Zhang S, Zhang H, Ku SM, Juarez B, Morel C, Tzavaras N, et al. Sex differences in the neuroadaptations of reward-related circuits in response to subchronic variable stress. Neuroscience. 2018;376:108–16.
Walsh JJ, Han MH. The heterogeneity of ventral tegmental area neurons: projection functions in a mood-related context. Neuroscience. 2014;282:101–8.
Kronman H, Torres-Berrío A, Sidoli S, Issler O, Godino A, Ramakrishnan A, et al. Long-term behavioral and cell-type-specific molecular effects of early life stress are mediated by H3K79me2 dynamics in medium spiny neurons. Nat Neurosci. 2021;24:667–76.
Ortiz V, Costa Campos R, Fofo H, Fernandez SP, Barik J. Nicotinic receptors promote susceptibility to social stress in female mice linked with neuroadaptations within VTA dopamine neurons. Neuropsychopharmacol. 2022;47:1587–96.
Harris AZ, Atsak P, Bretton ZH, Holt ES, Alam R, Morton MP, et al. A novel method for chronic social defeat stress in Female Mice. Neuropsychopharmacol. 2018;43:1276–83.
Lopez J, Bagot RC. Defining valid chronic stress models for depression with Female Rodents. Biol Psychiatry. 2021;90:226–35.
Han MH, Nestler EJ. Neural substrates of depression and resilience. Neurotherapeutics. 2017;14:677–86.
Schultz W. Dopamine reward prediction-error signalling: a two-component response. Nat Rev Neurosci. 2016;17:183–95.
Bromberg-Martin ES, Matsumoto M, Hikosaka O. Dopamine in motivational control: rewarding, aversive, and alerting. Neuron. 2010;68:815–34.
Sripusanapan A, Yanpiset P, Sriwichaiin S, Siri-Angkul N, Chattipakorn SC, Chattipakorn N. Hyperpolarization-activated cyclic nucleotide-gated channel inhibitor in myocardial infarction: potential benefits beyond heart rate modulation. Acta Physiol. 2024;240:e14085.
Young GT, Emery EC, Mooney ER, Tsantoulas C, McNaughton PA. Inflammatory and neuropathic pain are rapidly suppressed by peripheral block of hyperpolarisation-activated cyclic nucleotide-gated ion channels. Pain. 2014;155:1708–19.
Savelieva I, Camm AJ. If Inhibition with Ivabradine. Drug-Safety. 2008;31:95–107.
Savelieva I, Camm AJ. Novel if current inhibitor ivabradine: safety considerations. Heart Rate Slowing Curr Inhibition. 2006;43:79–96.
Cai M, Zhu Y, Shanley MR, Morel C, Ku SM, Zhang H, et al. HCN channel inhibitor induces ketamine-like rapid and sustained antidepressant effects in chronic social defeat stress model. Neurobiol Stress. 2023;26:100565.
Kim CS, Johnston D. Antidepressant effects of (S)-Ketamine through a reduction of hyperpolarization-activated current ih. iScience. 2020;23:101239.
Pinares-Garcia P, Spyrou J, McKenzie CE, Forster IC, Soh MS, Mohamed Syazwan E, et al. Antidepressant-like activity of a brain penetrant HCN channel inhibitor in mice. Front Pharmacol. 2023;14:1159527.
Hollis F, Kabbaj M. Social defeat as an animal model for depression. ILAR J. 2014;55:221–32.
Loryan I, Reichel A, Feng B, Bundgaard C, Shaffer C, Kalvass C, et al. Unbound brain-to-plasma partition coefficient, Kp,uu,brain-a game changing parameter for CNS drug discovery and development. Pharm Res. 2022;39:1321–41.
Golden SA, Covington HE, Berton O, Russo SJ. A standardized protocol for repeated social defeat stress in mice. Nat Protoc. 2011;6:1183–91.
Takahashi A, Chung JR, Zhang S, Zhang H, Grossman Y, Aleyasin H, et al. Establishment of a repeated social defeat stress model in female mice. Sci Rep. 2017;7:12838.
Dalton GL, Phillips AG, Floresco SB. Preferential involvement by nucleus accumbens shell in mediating probabilistic learning and reversal shifts. J Neurosci. 2014;34:4618–26.
Metha JA, Brian ML, Oberrauch S, Barnes SA, Featherby TJ, Bossaerts P, et al. Separating probability and reversal learning in a novel probabilistic reversal learning task for mice. Front Behav Neurosci. 2019;13:270.
Wilkinson MP, Grogan JP, Mellor JR, Robinson ESJ. Comparison of conventional and rapid-acting antidepressants in a rodent probabilistic reversal learning task. Brain Neurosci Adv. 2020;4:2398212820907177.
Morel C, Montgomery SE, Li L, Durand-de Cuttoli R, Teichman EM, Juarez B, et al. Midbrain projection to the basolateral amygdala encodes anxiety-like but not depression-like behaviors. Nat Commun. 2022;13:1532.
Morel C, Fattore L, Pons S, Hay YA, Marti F, Lambolez B, et al. Nicotine consumption is regulated by a human polymorphism in dopamine neurons. Mol Psychiatry. 2014;19:930–6.
Juarez B, Morel C, Ku SM, Liu Y, Zhang H, Montgomery S, et al. Midbrain circuit regulation of individual alcohol drinking behaviors in mice. Nat Commun. 2017;8:2220.
Montgomery SE, Li L, Russo SJ, Calipari ES, Nestler EJ, Morel C, et al. Mesolimbic neural response dynamics predict future individual alcohol drinking in mice. Biol Psychiatry. 2024;95:951–62.
Floresco SB, West AR, Ash B, Moore H, Grace AA. Afferent modulation of dopamine neuron firing differentially regulates tonic and phasic dopamine transmission. Nat Neurosci. 2003;6:968–73.
Grace AA, Bunney BS. Intracellular and extracellular electrophysiology of nigral dopaminergic neurons–1. Identification and characterization. Neuroscience. 1983;10:301–15.
Eddine R, Valverde S, Tolu S, Dautan D, Hay A, Morel C, et al. A concurrent excitation and inhibition of dopaminergic subpopulations in response to nicotine. Sci Rep. 2015;5:8184.
Mameli-Engvall M, Evrard A, Pons S, Maskos U, Svensson TH, Changeux JP, et al. Hierarchical control of dopamine neuron-firing patterns by nicotinic receptors. Neuron. 2006;50:911–21.
Brischoux F, Chakraborty S, Brierley DI, Ungless MA. Phasic excitation of dopamine neurons in ventral VTA by noxious stimuli. Proc Natl Acad Sci USA. 2009;106:4894–9.
R Core Team. R: a language and environment for statistical computing. R Foundation for statistical computing. Access date March 2025 https://www.r-project.org/
GraphPad Software, Inc. Access date March 2025; www.graphpad.com
Wager TT, Hou X, Verhoest PR, Villalobos A. Central nervous system multiparameter optimization desirability: application in drug discovery. ACS Chem Neurosci. 2016;7:767–75.
Wager TT, Hou X, Verhoest PR, Villalobos A. Moving beyond rules: the development of a central nervous system multiparameter optimization (CNS MPO) approach to enable alignment of druglike properties. ACS Chem Neurosci. 2010;1:435–49.
Kulkarni AD, Patel HM, Surana SJ, Belgamwar VS, Pardeshi CV. Brain-blood ratio: implications in brain drug delivery. Expert Opin Drug Deliv. 2016;13:85–92.
Thalman SW, Powell DK, Ubele M, Norris CM, Head E, Lin AL. Brain-blood partition coefficient and cerebral blood flow in canines using calibrated short TR recovery (CaSTRR) correction method. Front Neurosci. 2019;13:1189.
Marinelli M, McCutcheon JE. Heterogeneity of dopamine neuron activity across traits and states. Neuroscience. 2014;282:176–97.
Barik J, Marti F, Morel C, Fernandez SP, Lanteri C, Godeheu G, et al. Chronic stress triggers social aversion via glucocorticoid receptor in dopaminoceptive neurons. Science. 2013;339:332–5.
Mazure CM. Life stressors as risk factors in depression. Clin Psychology: Sci Pract. 1998;5:291–313.
Barden N. Implication of the hypothalamic–pituitary–adrenal axis in the physiopathology of depression. J Psychiatry Neurosci. 2004;29:185–93.
Sabella D. Antidepressant medications. Am J Nurs. 2018;118:52.
Verma R, Balhara YPS, Gupta CS. Gender differences in stress response: Role of developmental and biological determinants. Ind Psychiatry J. 2011;20:4–10.
Kuehner C. Why is depression more common among women than among men? Lancet Psychiatry. 2017;4:146–58.
Thollon C, Vilaine JP. If inhibition in cardiovascular diseases. Adv Pharmacol. 2010;59:53–92.
Goethals M, Raes A, van Bogaert PP. Use-dependent block of the pacemaker current I(f) in rabbit sinoatrial node cells by zatebradine (UL-FS 49). On the mode of action of sinus node inhibitors. Circulation. 1993;88:2389–401.
Van Bogaert PP, Pittoors F. Use-dependent blockade of cardiac pacemaker current (If) by cilobradine and zatebradine. Eur J Pharmacol. 2003;478:161–71.
Bucchi A, Tognati A, Milanesi R, Baruscotti M, DiFrancesco D. Properties of ivabradine-induced block of HCN1 and HCN4 pacemaker channels. J Physiol. 2006;572:335–46.
Morel C, Fernandez SP, Pantouli F, Meye FJ, Marti F, Tolu S, et al. Nicotinic receptors mediate stress-nicotine detrimental interplay via dopamine cells’ activity. Mol Psychiatry. 2018;23:1597–605.
Lammel S, Hetzel A, Häckel O, Jones I, Liss B, Roeper J. Unique properties of mesoprefrontal neurons within a dual mesocorticolimbic dopamine system. Neuron. 2008;57:760–73.
Reichel A. The role of blood-brain barrier studies in the pharmaceutical industry. Curr Drug Metab. 2006;7:183–203.
Dion-Albert L, Cadoret A, Doney E, Kaufmann FN, Dudek KA, Daigle B, et al. Vascular and blood-brain barrier-related changes underlie stress responses and resilience in female mice and depression in human tissue. Nat Commun. 2022;13:164.
Niklasson F, Agren H. Brain energy metabolism and blood-brain barrier permeability in depressive patients: analyses of creatine, creatinine, urate, and albumin in CSF and blood. Biol Psychiatry. 1984;19:1183–206.
Menard C, Pfau ML, Hodes GE, Kana V, Wang VX, Bouchard S, et al. Social stress induces neurovascular pathology promoting depression. Nat Neurosci. 2017;20:1752–60.
Sohel AJ, Shutter MC, Patel P, Molla M Fluoxetine. In: StatPearls. Treasure Island (FL): StatPearls Publishing; 2024.
Venzala E, García-García AL, Elizalde N, Delagrange P, Tordera RM. Chronic social defeat stress model: behavioral features, antidepressant action, and interaction with biological risk factors. Psychopharmacology (Berl). 2012;224:313–25.
Der-Avakian A, Barnes SA, Markou A, Pizzagalli DA. Translational assessment of reward and motivational deficits in psychiatric disorders. Curr Top Behav Neurosci. 2016;28:231–62.
Vrieze E, Pizzagalli DA, Demyttenaere K, Hompes T, Sienaert P, de Boer P, et al. Reduced reward learning predicts outcome in major depressive disorder. Biol Psychiatry. 2013;73:639–45.
Pechtel P, Dutra SJ, Goetz EL, Pizzagalli DA. Blunted reward responsiveness in remitted depression. J Psychiatr Res. 2013;47:1864–9.
Pizzagalli DA, Iosifescu D, Hallett LA, Ratner KG, Fava M. Reduced hedonic capacity in major depressive disorder: evidence from a probabilistic reward task. J Psychiatr Res. 2008;43:76–87.
Acknowledgements
This work was funded by the NIH grants 5R01MH120637 (CM, SJR, MHH) and 5F31MH131358 (EMT), R01MH133299 (SJR), R01MH104559 (SJR), R01MH127820 (SJR), I01BX005722 (JW), the NARSAD Young Investigator Grant from the Brain & Behavior Research Foundation to LP, and utilized the NMR Spectrometer Systems at Mount Sinai acquired with funding from the NIH’s SIG grants 1S10OD025132 and 1S10OD028504 (JJ). MHH is also supported by the National Key R&D Program of China (Grant Nos. 2021ZD0202900 and 2021ZD0202902), Research Fund for International Senior Scientists (Grant No. T2250710685), Shenzhen Natural Science Foundation (Grant No. JCYJ20220818101600001; CYJ20241202125015020), Shenzhen Key Laboratory of Precision Diagnosis and Treatment of Depression (Grant No. ZDSYS20220606100606014), Shenzhen Medical Research Fund (Grant No. SMRF B2303012), and Science and Technology Research and Development Foundation of Shenzhen (High-level Talent Innovation and Entrepreneurship Plan of Shenzhen Team Funding) (Grant No. KQTD20221101093608028).
Author information
Authors and Affiliations
Contributions
EMT, HL, RLFF, AB, SEM, LFP, CM, performed the behavioral assessments; JH, XH, designed and synthesized the compounds under the guidance of HUK, JJ; EMT, SEM, MC, CM, performed the electrophysiological recordings; EMT, HL, SEM, LFP, CM, analyzed the results. EMT, HUK, MHH, JJ, CM designed the experiments with the assistance of JW and SJR, EMT, HUK, MHH, JJ, and CM interpreted the results and wrote the paper, which was edited by all authors.
Corresponding authors
Ethics declarations
Competing interests
The authors declare no competing interests.
Ethics declaration
JJ is a cofounder and equity shareholder in Cullgen, Inc., a scientific cofounder and scientific advisory board member of Onsero Therapeutics, Inc., and a consultant for Cullgen, Inc., EpiCypher, Inc., Accent Therapeutics, Inc, and Tavotek Biotherapeutics, Inc. The Jin laboratory received research funds from Celgene Corporation, Levo Therapeutics, Inc., Cullgen, Inc. and Cullinan Oncology, Inc.
Ethics approval and consent to participate
The study is reported in accordance with the Animal Research: Reporting of In Vivo Experiments (ARRIVE) guidelines (https://arriveguidelines.org). All experiments were conducted on mice; thereby, informed consent was not required for human participants. All efforts were made to minimize the number of animals used in the experiments and to limit their distress and suffering. All methods and experiments were performed in accordance with the guidelines of the Institutional Animal Care and Use Committee at Mount Sinai (IACUC - MSSM). Experimental protocols were approved (IACUC at Mount Sinai, protocol #LA10-00067) by the Institutional Animal Care and Use Committee at MountSinai.
Additional information
Publisher’s note Springer Nature remains neutral with regard to jurisdictional claims in published maps and institutional affiliations.
Supplementary information
Rights and permissions
Open Access This article is licensed under a Creative Commons Attribution-NonCommercial-NoDerivatives 4.0 International License, which permits any non-commercial use, sharing, distribution and reproduction in any medium or format, as long as you give appropriate credit to the original author(s) and the source, provide a link to the Creative Commons licence, and indicate if you modified the licensed material. You do not have permission under this licence to share adapted material derived from this article or parts of it. The images or other third party material in this article are included in the article’s Creative Commons licence, unless indicated otherwise in a credit line to the material. If material is not included in the article’s Creative Commons licence and your intended use is not permitted by statutory regulation or exceeds the permitted use, you will need to obtain permission directly from the copyright holder. To view a copy of this licence, visit http://creativecommons.org/licenses/by-nc-nd/4.0/.
About this article
Cite this article
Teichman, E.M., Hu, J., Lin, Hy. et al. Design and validation of novel brain-penetrant HCN channel inhibitors to ameliorate social stress-induced susceptible phenotype. Mol Psychiatry 30, 3937–3950 (2025). https://doi.org/10.1038/s41380-025-02972-8
Received:
Revised:
Accepted:
Published:
Version of record:
Issue date:
DOI: https://doi.org/10.1038/s41380-025-02972-8








