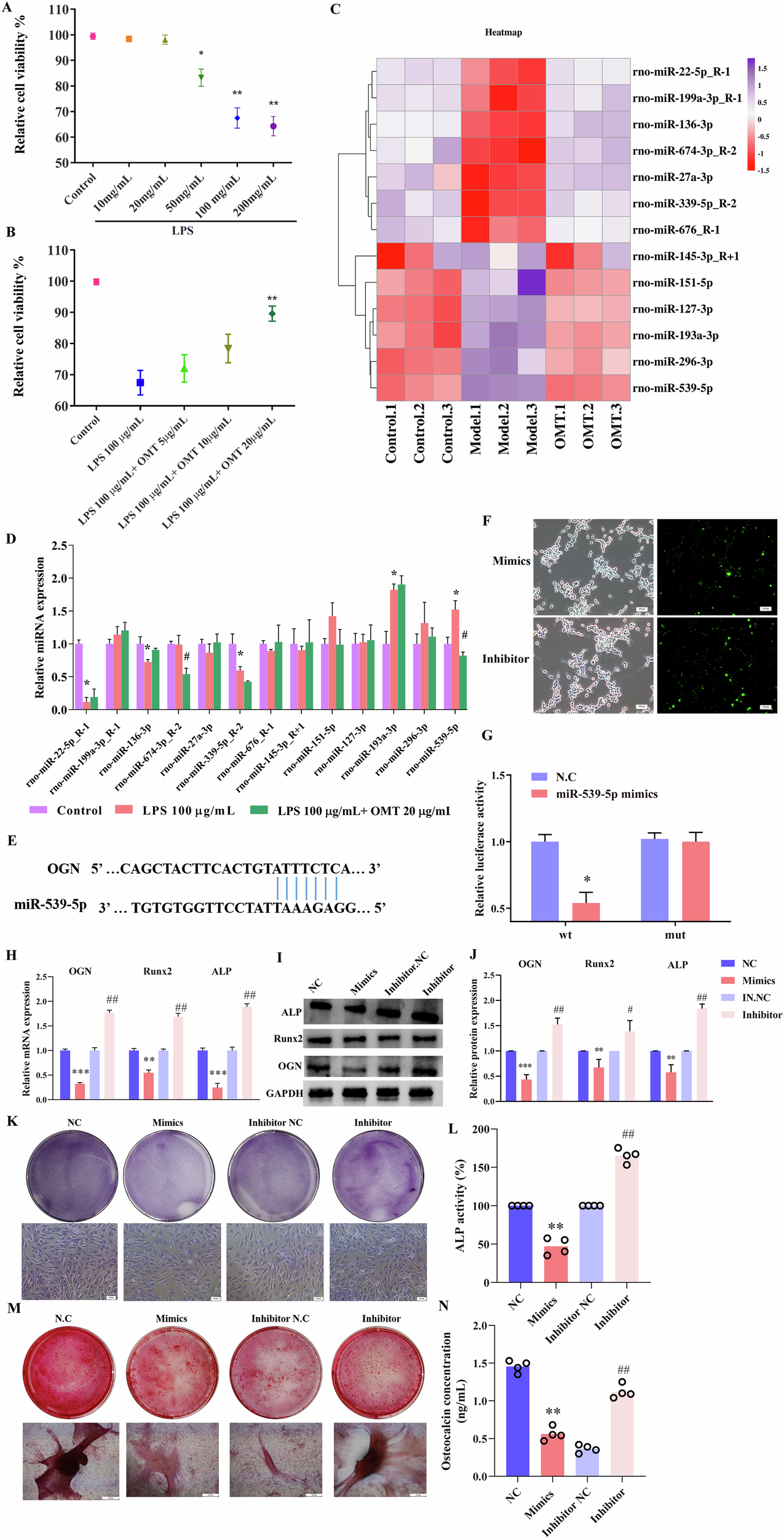
Fig. 6: Prediction and verification of miRNA-539-5p and targets gene in OMT treating LPS-induced ROBs.

A ROBs were treated with different concentrations of LPS, the survival rate of osteoblasts was measured by MTT (n = 4 for each group), *p < 0.05, **p < 0.01, compared with the control groups. B MTT results of LPS-induced ROBs were treated with different concentrations of OMT (n = 4 for each group), **p < 0.01, compared with the LPS induced ROBs. C Heatmap of differential expressions of top differential expressed miRNAs among groups (n = 3 for each group). D RT-PCR was conducted to validate the expression levels of predicted miRNAs derived from the sequencing data in each group. (n = 4 for each group), *p < 0.05, compared with the control group, #p < 0.05, compared with the LPS group. E The predicted binding sites for miR miR-539-5p and OGN. F The transfection efficiency of mimics and inhibitor in HEK293 was approximately higher than 80%. G Interaction between miRNA-539-5p and OGN 3’-UTR tested in the luciferase reporter assays (n = 4 for each group). Comparison between the two groups was performed by Student’s t test. *p < 0.05, compared to the N.C groups. H–J RT-PCR results and Western blot assays showed the protein levels of OGN, Runx2, and ALP (n = 4 for each group). **p < 0.001, ***p < 0.0001, compared to the N.C groups, #p < 0.05, ##p < 0.01 compared to the inhibitor N.C groups. K, L ALP staining and ALP activities were used to determine the effect of overexpression of miRNA-539-5p inhibited ALP positive staining (n = 4 for each group). M, N Alizarin red staining and osteocalcin concentrations (ng/mL) were calculated mineralization of osteoblasts in each group (n = 4 for each group), **p < 0.001, compared to the N.C groups, ##p < 0.01 compared to the inhibitor N.C groups. Comparison among multiple groups was analyzed by ANOVA (followed by Tukey’s post hoc test). All experiments were repeated at least three times.