Abstract
Hepatocellular carcinoma is a devastating malignancy with numerous therapeutic targets to guide treatment strategies against the disease. However, given the limited efficacy of current frontline targeted therapies in prolonging the survival for HCC patients both as single agents and in combination, evaluating the potential of epigenome remodelling as a therapeutic target opens unexplored avenues for the clinical management of HCC. In this study, we identified epigenetic vulnerabilities to expand the repertoire of therapeutic strategies for HCC patients. To identify epigenetic regulators essential in HCC, we integrated the functional responses of six HCC cell lines to genetic perturbation of epigenetic regulators using esiRNA with existing data from publicly available databases. Correlation between phenotypic responses of HCC cells to large-scale genetic knockdown of epigenetic regulators and publicly available datasets narrowed down the pool of epigenetic vulnerabilities in HCC to two prospective epigenetic oncogenes (SUPT7L and SMARCC1) and one prospective epigenetic tumour suppressor (PHF2). Subsequently, PHF2 loss-of-function studies in HCC cells were performed through functional, molecular and proteomic analyses. Deeper investigations into PHF2 further established its functional role in mitigating cancer cell growth in vitro. Molecular and proteomic analyses in PHF2-deficient cells further suggested that PHF2 functionally suppresses cancer growth in part through the regulation of the cytoprotective protein, SRXN1. Further characterisation of PHF2-deficient cells were suggestive of independence from the Keap1-Nrf2 pathway. Collectively, our study suggests that PHF2 acts as a candidate epigenetic tumour suppressor in HCC patients through the downregulation of SRXN1, potentially independent of Nrf2.
Similar content being viewed by others
Introduction
The third largest contributor to cancer-related deaths globally, liver cancer accounts for almost 7.8% of cancer-related deaths worldwide, with a 5-year survival rate of 18% [1, 2]. The high mortality-to-incidence ratio presented by liver cancer highlights the dismal prognosis and lethality associated with the disease [1, 3]. Hepatocellular carcinoma (HCC) is the predominant form of liver cancer, accounting for approximately 90% of all liver cancer cases. Multiple forms of epigenetic deregulation have been reported in different HCC patient cohorts—namely through the acquisition of mutations and the deregulation of gene expression [4,5,6]. Inactivating mutations present chromatin remodelling factors such as ARID1A and ARID2, which are recurrent in HCC patients and can promote cancer cell proliferation [5, 7]. Differential expression of epigenetic writers such as EZH2 and, more recently, G9a, has also been reported to contribute to HCC progression and present concomitant correlation with patient prognosis [7,8,9,10]. Considering the growing proportion of epigenetic dysregulation identified in HCC, its clinical value as a therapeutic target in the treatment of HCC is gaining increasing traction.
Numerous preclinical studies have identified and validated the therapeutic potential of known epigenetic targets in managing HCC, including DNMT1, HDACs, EZH2, G9a and BRD4 [9,10,11,12,13,14]. In light of the preclinical success of epigenetic therapies, the efficacy of epigenetic therapies is currently being assessed clinically, including the second-generation DNMT inhibitor guadecitabine and the pan-HDAC inhibitors belinostat and vorinostat [6, 15]. The general clinical outlook for epigenetic drugs as monotherapies, however, was limited, despite exhibiting acceptable safety and toxicity profiles [15,16,17]. Notably, combining epigenetic therapies with a secondary drug has been hypothesised to improve the anti-cancer properties of several treatment regimens [18]. However, the concurrent administration of the first-line standard-of-care agent sorafenib with HDAC inhibitors—panobinostat (NCT00873002) and vorinostat (NCT01075113)—resulted in significant dose-limiting toxicities and hence, these trials have been terminated or suspended [19]. These highlight the fact that while epigenetic modulators hold therapeutic promise, there is an unmet need to rationally identify effective epigenetic therapeutic targets or to develop alternative strategies for targeting epigenetic vulnerabilities in HCC.
One such strategy that has seen some clinical success and has been gaining traction in the treatment of solid tumours is the exploitation of epigenetic-based synthetic lethality [20, 21]. Among the most notable examples of epigenetic synthetic lethality are the sensitivity of NUT-midline carcinomas harbouring the BRD4-NUT fusion gene and SMARCB1-deficient malignant rhabdoid tumours to BET and EZH2 inhibition, respectively [22, 23]. In HCC specifically, two of the most frequent genetic aberrations, ARID1A- and ARID2-inactivation, rendered HCC cells susceptible to the attenuation of AMPK and BRD4 correspondingly [24, 25]. Taken together, these findings highlight epigenetic synthetic lethality as a viable and potentially effective approach for the treatment of advanced HCC.
In this study, we sought to identify epigenetic vulnerabilities and associated synthetic lethal targets to design drug combinations as novel treatment strategies for HCC. To that end, we leveraged systematic genetic knockdown of epigenetic modulators in HCC cells to first shortlist prospective epigenetic vulnerabilities in HCC, followed by proteomic analysis to elucidate functional differences and synthetic lethal targets in stable knockdown HCC cells.
Results
Epigenetic esiRNA library screen in HCC cells identifies prospective epigenetic vulnerabilities in HCC
To determine prospective epigenetic regulators essential for HCC, a panel of six HCC cell lines was screened against a pre-arrayed esiRNA library targeting 497 known epigenetic regulators (Supplementary Table 1). Interestingly, genetic knockdown of one epigenetic oncogene, SETD5, decreased the mean cell viability of all six HCC cell lines by at least 20% (Fig. 1A). Conversely, 63 potential epigenetic tumour suppressors were identified to increase cell viability by at least 20% following esiRNA knockdown (Fig. 1A).
A Average viability of six HCC cell lines, normalised to esiRLuc negative control. Genes that induced a 0.2 decrease and increase in cell viability at a 0.01 significance level were deemed to be biologically significant prospective oncogenes (green) and tumour suppressors (blue), respectively. t-tests were performed to determine the significance of the difference in average normalised cell viabilities from esiRLuc-transfected cells. B Frequency of common genes that appeared amongst the top-25 hits from each of the six HCC cell lines that decreased, and C increased cell viability post-transfection with epigenetic esiRNA library. Prospective epigenetic oncogenes and tumour suppressors are boxed in blue and red, respectively. D Average normalised viabilities of the six cell lines following knockdown of prospective oncogenes and tumour suppressors that overlap in at least three cell lines in the esiRNA library screen. E Gene effect scores of prospective oncogenes (red) and tumour suppressors (blue) in HCC cell lines. The gene effect scores were obtained from the DepMap portal (https://depmap.org, 23Q4 release version) and evaluated using the RNA interference dataset (Achilles + DRIVE + Marcotte) processed with the DEMETER2 method [68, 69]. One-sample t-test was performed. (n.s. not significant; #p < 0.1; **p < 0.01; ***p < 0.001; ****p < 0.0001). Data represented as means ± SD (n = 18).
As HCC is a highly heterogeneous disease with expectedly differential dependencies on epigenetic regulators, we sought to identify putative epigenetic oncogenes and tumour suppressors in at least 50% of the HCC cell lines. To that end, we prioritised genes whose knockdown significantly altered cell viability: 11 prospective oncogenes and 10 potential tumour suppressors were identified among the top 5% of targets that decreased or increased cell viability, respectively, in at least three HCC cell lines (Fig. 1B, C). The candidate epigenetic oncogenes are SETD5, HDAC3, BRPF3, TP53, PHF8, PRMT5, PRMT2, NSD1, SUPT7L, PHF23 and SMARCC1; potential tumour suppressors are PHF14, MBD4, BRMS1, ZNF726, ATAD2, EED, SMARCA1, SMYD5, MSH6, PHF2 (Fig. 1D).
To determine the biological relevance of these targets in HCC, we evaluated the dependencies of HCC cell lines on these targets by leveraging publicly available RNAi screen datasets (Achilles + DRIVE + Marcotte) from DepMap [26]. The gene effect scores, however, indicated that the dependencies of HCC cells on these targets were not particularly strong, more so for the prospective tumour suppressors (Fig. 1E). Nevertheless, it is imperative to assess the clinical relevance of these essential epigenetic regulators in a larger cohort of HCC patient tumours.
PHF2 is a prospective tumour suppressor in HCC
To further streamline the list of clinically meaningful potential epigenetic vulnerabilities in HCC, the roles of these genes as prognostic biomarkers were evaluated in HCC patients from the Genomic Data Commons The Cancer Genome Atlas-Liver HCC (GDC TCGA-LIHC) cohort. At the population level, only seven of the 11 prospective oncogenes were significantly upregulated in HCC patient tumours compared to normal liver tissues (SUPT7L, SMARCC1, NSD1, BRPF3, PRMT5, PRMT2 and SETD5), whilst only 30% of the prospective tumour suppressors identified from the esiRNA screen were downregulated in HCC tumours collectively (PHF2, MBD4 and SMARCA1) (Fig. 2A and Supplementary Fig. 1).
A Relative expression of prospective epigenetic oncogenes and tumour suppressors in normal tissues (n = 50) and HCC tumours (n = 374) from the GDC TCGA-LIHC patient cohort and corresponding Kaplan-Meier survival curves for HCC tumours when stratified according to the expression levels of the corresponding genes. Unpaired t-tests with and without Welch’s correction, where appropriate, were performed (n.s. not significant; *p < 0.05; **p < 0.01; ***p < 0.001; ****p < 0.0001). Survival analyses were performed using the Log-rank (Mantel-Cox) test. B Differential expression of SUPT7L, SMARCC1 and PHF2 in paired normal tissues (blue) and tumours (red) from the GDC TCGA-LIHC patient cohort (n = 50). Paired t-tests were performed (***p < 0.001; ****p < 0.0001). Transcript expression values (log2(FPKM-UQ + 1)) from the TCGA were normalised by z-score transformation using the cohort mean and standard deviation prior to downstream analyses.
Survival analyses were additionally performed to determine if the differential expression of these genes conferred any survival benefit to patients in the clinics. Two potential oncogenes, SUPT7L and SMARCC1, portended for poorer prognosis when overexpressed in HCC tumours (p = 0.0389 and 0.0391 respectively), whilst only one prospective tumour suppressor, PHF2, conferred greater survival benefit when patients exhibited higher expression levels (p = 0.0383) (Fig. 2A). Comparative analyses between paired normal liver and HCC tissue samples further demonstrated the specific upregulation of SUPT7L and SMARCC1, and downregulation of PHF2 in 73%, 78%, and 68% of the patients respectively (Fig. 2B).
The tumorigenic potential of essential epigenetic regulators identified from the esiRNA screens was then assessed in the non-tumorigenic liver epithelial cell line, THLE-2. Expectedly, silencing of prospective oncogenes SUPT7L, PRMT5, SMARCC1 and NSD1 led to a greater reduction in THLE-2 viability (Fig. 3A). Interestingly, the potency of silencing candidate oncogenes mitigated THLE-2 growth to a greater extent than a positive control for mitotic arrest, KIF11, suggesting that these genes may be necessary for normal cellular function and thus unsuitable therapeutic targets. The tumour suppressive function of PHF2 and MBD4 was also validated as knockdown of these genes increased the viability of THLE-2 (Fig. 3A). Coupled with the prognostic role of PHF2 as a tumour suppressor in the GDC TCGA-LIHC cohort, we probed deeper into the role of PHF2 in HCC.
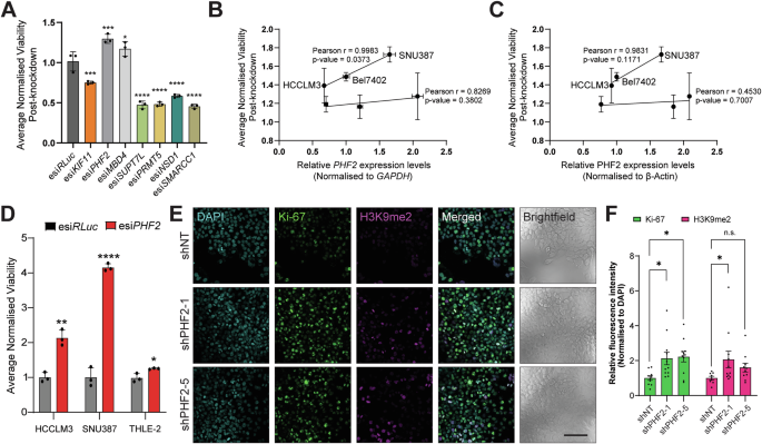
A Average viabilities of normal epithelial cell line, THLE-2, following esiRNA knockdown of potential oncogenes and tumour suppressors identified from epigenetic esiRNA library screen. Ordinary one-way ANOVA and Dunnett’s pairwise comparisons were performed as recommended (*p < 0.05; ***p < 0.001; ****p < 0.0001). Data represented as means ± SD (n = 3). B Correlation between relative PHF2 gene expression and viabilities of HCC cells following genetic knockdown during the epigenetic esiRNA library screen. Data represented as means ± SD (n = 3). C Correlation between relative PHF2 protein levels and viabilities of HCC cells following genetic knockdown during the epigenetic esiRNA library screen. Data represented as means ± SD (n = 3). D Viabilities of HCCLM3, SNU387 and THLE-2 following PHF2 knockdown. Unpaired t-tests were performed (*p < 0.05; **p < 0.01; ****p < 0.0001). Data represented as means ± SD (n = 3). E Immunofluorescence of proliferative marker, Ki-67, and H3K9me2 in PHF2-knockdown HCC cells. Scale bar = 100 μm. F Quantification of fluorescence intensity in (E). Ordinary one-way ANOVA and Dunnett’s pairwise comparisons were performed as recommended (n.s. not significant; *p < 0.05). Data represented as means ± SD (n = 11 fields across three biological replicates).
Interestingly, the six cell lines stratified into two groups when the relative transcript and protein levels of PHF2 were correlated with the viabilities of the cell lines post-genetic knockdown in the esiRNA library screen. The first group consisting of HCCLM3, Bel7402 and SNU387 demonstrated strong positive correlation between PHF2 gene expression and cell viability upon esiRNA silencing, with a significant Pearson’s correlation of 0.9983 (Fig. 3B). On the other hand, the second group comprising of Hep3B, Huh7 and SNU449 exhibited similar increase in cell viability after PHF2 knockdown, regardless of PHF2 expression (Fig. 3B). Protein levels of PHF2 did not exhibit statistically significant correlation with cell viabilities following esiRNA knockdown in the library screen (Fig. 3C). However, the correlation between the viabilities of the HCC cells post-PHF2 knockdown and PHF2 protein levels strongly mimics that with PHF2 transcript levels, providing confidence that the trend observed is biologically relevant. Importantly, the results suggested that the tumour suppressive potential of PHF2 is not equal across all HCC cells, and that the dependency on PHF2 is likely not solely a function of expression. The strong dependency on PHF2 in HCCLM3 and SNU387 cells was subsequently validated, with a two-fold and four-fold increase in cell viability observed in both cell lines, respectively, when PHF2 was genetically ablated, compared to the 1.25-fold change in the viability of THLE-2 cells. (Fig. 3D). This suggests that PHF2 loss alone may not be inherently transformative but could potentiate the proliferative capacity of already tumorigenic cells.
Stable knockdown of PHF2 with two shRNA constructs (shPHF2-1 and shPHF2-5) was established in HCCLM3 lines to investigate the long-term functional role of PHF2 as a tumour suppressor (Supplementary Fig. 2A). Similar to esiRNA silencing of PHF2, stable knockdown of PHF2 significantly increased the growth of HCCLM3 cells in vitro compared to the non-targeting control (shNT), supporting its role as a tumour suppressor in HCC (Supplementary Fig. 2B, C). Importantly, knockdown of PHF2 induced a concomitant increase in the proliferative index, Ki-67, and dimethylation of lysine 9 on Histone 3 (H3K9me2) as a function of PHF2 loss (Fig. 3E, F).
Proteomic analyses in PHF2-knockdown cells reveal a dependency on SRXN1
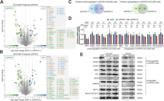
To investigate the functional role of PHF2 in HCC and its downstream regulation, proteomic analyses were performed in two stable PHF2-knockdown HCCLM3 cells via label-free quantitative mass spectrometry (Supplementary Fig. 3A). Comparatively, more proteins were upregulated than downregulated upon attenuation of PHF2, with common differentially expressed proteins present in experiments with both independent PHF2 shRNAs (Fig. 4A, B, Supplementary Tables 2 and 3). Specifically, there was an overlap of five proteins exhibiting reduced expression and eight proteins demonstrating increased expression in both shPHF2 lines, implying that the differential enrichments of these targets were categorically attributable to the knockdown of PHF2 (Fig. 4C). In evaluating the direct epigenetic regulation by PHF2 on the expression of differentially expressed proteins in shPHF2 cells, only one gene, SRXN1, exhibited concomitant downregulation upon stable PHF2 depletion in HCCLM3 cells (Fig. 4D). This suggested that PHF2 directly modulated the mRNA expression of SRXN1, whilst PHF2 indirectly regulated the expression of the other targets through alternative signalling pathways and/or transcriptional programs not covered in our proteomics data.
A Protein expression analysis comparing stable PHF2-knockdown HCCLM3 lines, shPHF2-1 and B shPHF2-5, and shNT cells by label-free mass spectrometry. Significantly differential expression was determined based on a minimum enrichment of 2-fold and a p-value < 0.01. Proteins enriched in shNT and shPHF2 cells were labelled in blue and green, respectively. Common proteins exhibiting differential expression in both shPHF2 constructs were highlighted in orange. C Venn diagram of differentially expressed proteins in shPHF2 and shNT cells that overlap between shPHF2-1 and shPHF2-5 stable PHF-knockdown clones. D Relative gene expression of differentially enriched proteins in shPHF2 HCCLM3 cells. GAPDH was used as the housekeeping internal control. Two-way ANOVA and Dunnett’s pairwise comparisons were performed as recommended. (n.s. not significant; *p < 0.05; ***p < 0.001). Data represented as means ± SD (n = 3). E Immunoblot of differentially expressed proteins in stable PHF2-knockdown HCCLM3 and SNU387. β-Actin was used as the loading control. Densitometry analyses for all proteins were normalised to β-Actin and indicated below the respective immunoblots (n = 2).
Immunoblot analysis of the overlapping proteins from the mass spectrometry (MS) analyses additionally demonstrated that the functional consequence of PHF2-knockdown was consistent between shPHF2 HCCLM3 and SNU387 cells (Fig. 4E and Supplementary Fig. 3B). Noticeably, the differential expression of the overlapping proteins was particularly more salient in shPHF2 SNU387 despite exhibiting a lower PHF2 knockdown efficiency, further supporting the strong dependence of SNU387 on PHF2 in modulating the expression of these proteins (Fig. 3B, C). Nevertheless, downregulation of SRXN1 was consistently observed in all PHF2-knockdown HCC cells, corroborating the proteomic analysis from MS. The data, therefore, collectively strongly suggested that PHF2 downregulates SRXN1 in HCC.
PHF2 potentially regulates SRXN1 expression independent of Nrf2 in HCC
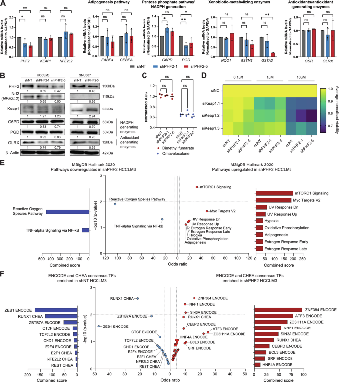
We thus proceeded to investigate the role of PHF2 in regulating SRXN1-associated pathways. Expression of SRXN1 is frequently associated with the activation of Keap1-Nrf2 signalling pathway in response to oxidative stress [27,28,29]. As a transcription factor, Nrf2 mainly modulates the transcriptional activation of the oxidative stress response [30, 31]. Nrf2 was also shown to play a pivotal role in modulating the expression of master regulators of adipogenesis [32,33,34]. Transcript levels of Nrf2 target genes were hence assessed in stable PHF2-knockdown HCCLM3. However, loss of PHF2 did not significantly alter the levels of Nrf2 (NFE2L2), and the negative regulator of Nrf2, KEAP1, suggesting that PHF2 may not modulate Nrf2 pathway activation (Fig. 5A). While shPHF2 cells did not exhibit significant differences in the expression of adipocytic differentiation regulators, CEBPA and FABP4, significant downregulation of target genes associated with the xenobiotic metabolism and NADPH generation properties of Nrf2 were demonstrated in shPHF2 cells, including PGD and GSTA3 (Fig. 5A).
A Relative expression of PHF2 and genes commonly involved in Nrf2-associated pathways – adipogenesis, pentose phosphate pathway, xenobiotic-metabolism, and oxidative stress response—in stable PHF2-knockdown HCCLM3. GAPDH was used as the housekeeping internal control. Outliers exceeding 1.5 times the mean were excluded. Two-way ANOVA and Dunnett’s pairwise comparisons were performed as recommended. (n.s. not significant; *p < 0.05; **p < 0.01; ****p < 0.0001). Data represented as means ± SD (n = 3). B Immunoblot of proteins in Nrf2-associated pathways in stable PHF2-knockdown HCCLM3 and SNU387. β-Actin was used as the loading control. Densitometry analyses for all proteins were normalised to β-Actin and indicated below the respective immunoblots (n = 2). C Area under the curve values calculated from dose–response curves of Keap1 inhibitors, dimethyl fumarate and omaveloxolone, in shPHF2 HCCLM3. Two-way ANOVA and Dunnett’s pairwise comparisons were performed as recommended. (n.s. not significant). Data represented as means ± SD (n = 3). D Heatmap illustrating the average normalised viability of shPHF2 HCCLM3 following siRNA-mediated knockdown of Keap1 at different siRNA concentrations. E Pathway enrichment analysis of common significantly altered proteins in shPHF2 HCCLM3 compared to shNT control, using the MSigDB Hallmark 2020 database on Enrichr (https://maayanlab.cloud/Enrichr/) [75,76,77]. F Upstream transcription factor enrichment analysis of overlapping significantly differentially regulated proteins from the PHF2-knockdown proteomics dataset, performed using the ENCODE and ChEA Consensus TFs from ChIP-X database from Enrichr (https://maayanlab.cloud/Enrichr/) [75,76,77].
Downstream immunoblot analysis was additionally performed for key proteins involved in Nrf2-associated pathways—specifically the NADPH and antioxidant-generating enzymes. Knockdown of PHF2 led to downregulation of antioxidant-generating enzymes, GLRX and SRXN1, as opposed to NADPH-generating enzymes G6PD and PGD in both HCCLM3 and SNU387 cells (Figs. 4E, 5B and Supplementary Fig. 4A). Our data demonstrate that only a subset of canonical Nrf2 targets were altered significantly at the transcript and protein level, while many well-established Nrf2 targets remained unaffected. To further determine whether Nrf2 signalling was modulated, we evaluated the effect of PHF2 loss on HCCLM3 sensitivity to Keap1 inhibition. However, the area under the curves for Keap1 inhibitors, dimethyl fumarate and omaveloxolone, did not differ significantly between shNT and shPHF2 cells (Fig. 5C). Similarly, genetic silencing of Keap1 via siRNA also did not significantly affect cell viability across a range of concentrations (Fig. 5D and Supplementary Fig. 4C, D). Together, these results suggest that PHF2 expression does not modulate the sensitivity of HCC cells to Nrf2 pathway activation.
To further confirm the regulation of Nrf2-associated pathways in PHF2-knockdown cells, pathway analysis of commonly up- and downregulated proteins in shPHF2 HCCLM3 cells was performed. Correspondingly, we did not identify any enrichment of Nrf2-associated pathways in shPHF2 cells (Fig. 5E and Supplementary Table 4). Given the small overlap of differentially regulated proteins between constructs, only limited pathways were significant, and Nrf2 signalling was not among them. Consistently, separate analyses of each shPHF2 construct did not exhibit differential regulation of Nrf2 pathways (Supplementary Fig. 5A, B and Supplementary Table 4). These findings suggest that regulation of SRXN1 by PHF2 may occur independently of Nrf2 and could instead involve alternative transcriptional regulators. To explore this, we performed transcription factor enrichment analysis using the ENCODE and ChEA datasets. Again, Nrf2 was not significantly enriched in shPHF2 cells (Fig. 5F, Supplementary Fig. 5C, D and Supplementary Table 5). Instead, transcription factors such as ZNF384 and Nrf1 were identified in PHF2-knockdown cells (Fig. 5F). Interestingly, both hits have been reported as oncogenes in HCC [35, 36].
Collectively, these findings demonstrate that regulation of SRXN1 expression and antioxidant responses, while frequent markers of Nrf2 activation, are likely independent of Nrf2 in the context of PHF2 and may be mediated via alternative transcriptional networks, warranting further investigations in future studies.
Discussion
In HCC, dysregulation of numerous epigenetic readers and writers was demonstrated to induce transcriptional reprogramming and drive oncogenesis, as reviewed previously [4, 6, 15]. However, the clinical assessments of epigenetic-based inhibitors in HCC have not been promising, highlighting the need for either the identification of alternative epigenetic vulnerabilities with therapeutic potential or the development of new strategies for targeting the epigenomic changes in HCC [4, 37].
To address the former, we performed a large-scale genetic screen of 497 epigenetic targets in a panel of HCC cell lines using esiRNA for enhanced target specificity and reduced off-target effects [38, 39], identifying 21 candidate epigenetic regulators of HCC disease progression. Integrating clinical data from the GDC TCGA-LIHC cohort, we further narrowed down the list of essential epigenetic modulators for HCC to two prospective oncogenes, SUPT7L and SMARCC1, and one prospective tumour suppressor, PHF2, which positively correlated with patient survival when downregulated and overexpressed in HCC tumours, respectively. Given the inherently undruggable nature of DNA-interacting epigenetic modulators, inhibition of these oncogenes as a therapeutic strategy may be limited. We thus proceeded to investigate the role of the prospective HCC tumour suppressor, PHF2, and its role in preventing hepatocarcinogenesis to identify potential synthetic lethal targets and vulnerabilities in HCC tumours harbouring a loss of PHF2.
As a putative tumour suppressor, loss of PHF2 and inactivating mutations in PHF2 were implicated in the progression of several cancer types, including breast cancer, osteosarcoma, and nasopharyngeal carcinoma [40,41,42,43,44,45,46,47]. In HCC specifically, downregulation of PHF2 levels in HCC tumour tissues through the binding of specific microRNAs to the 3’-untranslated region of the PHF2 transcript promoted disease progression and cellular migration [48, 49]. Additionally, recent studies have demonstrated that the tumour suppressive role of PHF2 was attributed to the modulation of the SREBP1c lipid metabolism axis, mitigating HCC proliferation [50, 51]. In our study, genetic knockdown of PHF2 similarly reflected the tumour suppressive function of PHF2 and the transformative potential of PHF2 attenuation, albeit more pronounced in malignant cells. Concomitant with previous studies, stable knockdown of PHF2 enhanced the proliferative capacities of HCCLM3 cells whilst having no effect on adipocytic differentiation of HCC cells [51]. Importantly, we note that the definition of a tumour suppressor requires fulfilment of several more defining characteristics, and as our functional data presented here are primarily limited to cellular proliferation, these findings should be interpreted as preliminary data reflecting a single core hallmark of cancer. Future studies will thus be important to further probe into the role of these epigenetic modulators across additional hallmarks and functions of cancer, such as apoptosis, differentiation, or metabolic rewiring.
Proteomic profiling of PHF2-knockdown cells revealed reprogramming of signalling pathways, including alterations in some antioxidant response pathways. The overlap in differentially expressed proteins between both constructs is modest, likely attributable to off-target effects, and the inherent biological and technical variability in high-throughput proteomics, including the limited proteome coverage, low abundance of proteins and the missing value problem associated with label-free MS [52, 53]. Notably, PHF2 itself, along with GLRX, was not detected in shPHF2 cells, reflecting the limitations of label-free MS in capturing proteins that are lowly expressed relative to the whole proteome. This represents a limitation of the study and underscores the need for complementary assays to validate the findings from quantitative proteomic analyses. Nevertheless, we observed a consistent downregulation of SRXN1, a canonical Nrf2 target, in PHF2-deficient cells [28, 29]. An ATP-dependent reductase, SRXN1, restores hyperoxidized peroxiredoxins to their active, reduced form in the thiol-based antioxidant defence system [29, 54, 55]. Additionally, SRXN1 promotes the deglutathionylation of substrate proteins such as S100A4 and actin to maintain cellular levels of reduced glutathione [56, 57]. These functions collectively replenish the cell’s antioxidant pool to scavenge reactive oxygen species (ROS) and maintain redox balance [54].
However, our data did not support a direct dependency of SRXN1 regulation on Nrf2, as PHF2-deficient cells were not preferentially sensitive to the pharmacological inhibition and genetic silencing of Keap1. This suggests that PHF2 may regulate SRXN1 expression independently of Nrf2, likely through alternative transcriptional networks. Interestingly, the overexpression of SRXN1 has been shown to promote oncogenic properties in HCC by co-opting its normal cytoprotective role in redox regulation, converse to our observations [58, 59]. By limiting ROS accumulation, SRXN1 has been reported to prevent TFEB nuclear translocation and alter lysosomal and autophagy-related gene expression to support HCC tumour growth [59]. Additionally, SRXN1 was shown to modulate ROS-mediated NF-κB signalling via the ROS/p65/BTG2 axis, contributing to HCC metastasis [58]. We therefore hypothesise that PHF2-dependent and Nrf2-independent regulation of SRXN1 expression may confer tumour suppressive properties of SRXN1 instead of oncogenic properties. Future studies assessing Nrf2 nuclear localisation and the expression of downstream targets such as NQO1 and HO1 would more definitively evaluate Nrf2 transcriptional activity in the context of PHF2 loss. Additionally, depletion of Nrf2 in shPHF2 HCC cells could further delineate the mechanistic relationship between PHF2 and Nrf2 signalling and determine whether PHF2-mediated regulation of SRXN is truly independent of Nrf2. In parallel, further investigations employing extensive chromatin profiling such as ChIP-Seq, promoter occupancy assays and promoter-specific histone mark profiling would significantly enhance our understanding of the role of PHF2 in the chromatin remodelling and transcriptional regulation of the SRXN1 locus.
From a therapeutic standpoint, reinstating and enhancing the activity of PHF2 and its associated pathways offers a potential epigenetic-based treatment strategy against HCC. Importantly, the reactivation of PHF2 has been shown to induce changes in the transcriptomic programme of target cells and impede cancer progression and metastasis, highlighting its relevance as a viable therapeutic target for HCC therapy [45, 60]. The direct reactivation of PHF2 could be achieved using RNA therapeutics, such as self-amplifying RNAs (saRNAs). Although no saRNAs have been developed for PHF2, the first saRNA therapeutic, a CEBPA-activating saRNA, is notably being trialled in HCC patients and it has exhibited optimistic clinical efficacy (NCT04710641), highlighting saRNAs as viable therapeutic agents in HCC patients [61]. Therapeutic strategies can also be designed to modulate post-translational modifications of PHF2, such as the phosphorylation of PHF2 at serine-655 by adenosine monophosphate-activated protein kinase (AMPK), to enhance its tumour suppressive demethylase activity [60]. However, clinical trials evaluating the efficacy of AMPK inhibitors resveratrol and metformin did not yield positive results thus far in breast, colorectal and pancreatic cancer, perhaps due to a lack of biomarkers for patient stratification, and the poor bioavailability of the drugs [62, 63]. Thus, the development of suitable predictive biomarkers is necessary to advance the clinical relevance of AMPK activators as viable therapeutic options for PHF-deficient HCC.
More importantly, the context specificity of PHF2 tumour suppression suggests that exploitation of PHF2-associated vulnerabilities as a therapeutic strategy requires patient stratification. PHF2 exhibits unequal tumour suppressive capacities in HCC cells and may act differentially under different circumstances. Notably, one study demonstrated a dependency on PHF2 in mediating the activity of the known tumour suppressor, p53 [45]. Potentially, it demonstrated that a reliance on PHF2 and its associated vulnerabilities may be relevant only in p53-proficient cells, highlighting the importance of precision oncology in targeting PHF2 and its vulnerabilities for HCC treatment.
However, we acknowledge that there are limitations inherent to the study. Firstly, our esiRNA screen was conducted in only six HCC cell lines, which may not fully capture the heterogeneity of the disease. Notably, top hits were identified in at least three out of six cell lines, with none universally essential across all, highlighting the diversity of genetic dependencies within HCC. This variability is consistent with trends observed in the DepMap, as only two of the screened cell lines are represented in that dataset. These findings suggest that epigenetic dependencies in HCC are highly context-dependent and may vary significantly across different cells. Notably, several hits from the esiRNA screen were not differentially expressed in the GDC TCGA-LIHC cohort, yet they may represent a subset of functionally important epigenetic modulators that would have been overlooked through transcriptomic analysis alone. It would be remiss not to explore this interesting class of functionally relevant epigenetic modulators and their contribution to disease progression in future studies. These genes present a novel pool of epigenetic vulnerabilities where the endogenous expression becomes critical during the development of the disease, presenting novel therapeutic targets against HCC. Lastly, this study was designed as an exploratory investigation to identify key epigenetic regulators of HCC; therefore, in vivo validation was beyond its scope but will be essential in future studies to substantiate the therapeutic potential of the identified candidates. Furthermore, conditional PHF2-knockout and rescue in vivo models could be leveraged to determine whether PHF2 loss alone drives HCC initiation or accelerates tumorigenesis in established HCC mouse models, providing mechanistic evidence for its role as a potential tumour suppressor and the loss of PHF2 as a driver event in HCC.
Conclusion
Collectively, this study highlights the value of epigenetic vulnerabilities as therapeutic targets against HCC through a high-throughput phenotypic genetic screen. Integration of screen results with existing datasets identified two putative epigenetic oncogenes, SUPT7L and SMARCC1, along with a candidate tumour suppressor, PHF2. Downstream functional studies preliminarily demonstrated the tumour suppressive roles of PHF2 through the regulation of the cytoprotective protein SRXN1, with findings suggestive of independence from canonical Nrf2 signalling. These findings refine our understanding of PHF2-associated pathways and provide a rationale for further mechanistic studies to validate its status as a bona fide tumour suppressor, explore its transcriptional regulation, and potential therapeutic vulnerabilities in HCC.
Materials and methods
Cell culture
Human HCC cell lines Hep3B, SNU387, and SNU449 were obtained from the American Type Culture Collection (ATCC). Bel7402, Huh7 and HCCLM3 were kind gifts from Dr Leilei Chen (Cancer Science Institute of Singapore) and Dr Maria V. Babak (City University of Hong Kong). Bel7402, HCCLM3, Hep3B and Huh7 cells were cultured in DMEM high glucose medium (Biowest) supplemented with 10% foetal bovine serum (FBS) (Biowest), 1% penicillin/streptomycin (Gibco), 1% MEM non-essential amino acids (Gibco) and 1 mM sodium pyruvate (Gibco). SNU387 and SNU449 cells were cultured in RPMI-1640 medium (Biowest) supplemented with 10% FBS and 1% penicillin/streptomycin. 2 µg/mL puromycin (Gibco) was used to select and maintain shPHF2-transduced cells. All cells were cultured in a humidified incubator at 37 °C and 5% CO2. All cells have been authenticated via STR profiling and tested for mycoplasma contamination.
Lentiviral-mediated knockdown of PHF2
Third-generation lentiviral plasmids, pMD2.G (Addgene catalogue # 12259), pMDLg/pRRE (Addgene catalogue # 12251) and pRSV-Rev (Addgene catalogue # 12253), were obtained from Didier Trono [64] (Addgene) and RNAi Consortium (TRC) lentiviral shRNA plasmids (Catalogue IDs: RHS6848, RHS3979-201750441 and RHS3979-201750445) were obtained from Horizon Discovery. Plasmid expansion was performed in DH5α competent cells (Invitrogen) as per manufacturer’s instructions, before plasmid isolation was performed using the PureLink™ HiPure Plasmid Maxiprep Kit (Invitrogen). 1.5 × 106 HEK293T cells were co-transfected with 10 µg of third-generation lentiviral plasmids with 10 µg of shRNA plasmids using FuGENE® 6 transfection reagent (Promega) as per manufacturer’s instructions. After 48 h, 3 × 105 HCCLM3 and 2 × 105 SNU387 cells were transduced with neat virus-containing supernatant supplemented with 8 μg/ml of polybrene (Sigma) in 6-well microplates. 2 μg/ml puromycin was then supplemented to the culture media to select for positively transduced cells 24 h post-transduction for expansion.
Epigenetic endoribonuclease-prepared small-interfering RNA (esiRNA) library screening
HCC cell lines were seeded in clear 384-well microplates at a density of 1000 cells per well. The pre-arrayed epigenetics esiRNA library (Eupheria Biotech) was then screened against the six HCC cell lines. Bel7402, HCCLM3 and SNU387 cells were reverse-transfected at esiRNA concentrations of 0.2 ng/µL with 0.3% Lipofectamine® RNAiMAX. Hep3B, Huh7 and SNU449 cells were reverse-transfected at esiRNA concentrations of 0.4 ng/µL with 0.6% Lipofectamine® RNAiMAX (Thermo Fisher Scientific). Knockdown was performed for 48 h before cell viability was determined using CellTiter 96®AQueous non-radioactive cell proliferation MTS colorimetric assay (Promega).
Small-interfering RNA (siRNA) knockdown
PHF2-depleted HCCLM3 cells were seeded in 384 well white microplates at a density of 1000 cells per well and reverse transfected with 0.1, 1 and 10 nM negative control siRNA (Catalog # 51-01-14-03) and siRNA targeting KEAP1 (Design ID: hs.Ri.KEAP1.13.1, hs.Ri.KEAP1.13.2, hs.Ri.KEAP1.13.3) using 0.3% Lipofectamine® RNAiMAX (Thermo Fisher Scientific). Cell viability was subsequently assessed using the CellCounting-Lite 2.0 luminescent cell viability assay (Vazyme) 48 h post-transfection.
Quantitative real-time polymerase chain reaction (qRT-PCR)
Total cellular RNA was isolated using the RNeasy® Plus Mini Kit (Qiagen) and reverse transcription performed using the iScript™ Reverse Transcription Supermix (Bio-Rad) as per manufacturer’s instructions. 20 ng cDNA was subjected to 40 cycles of amplification in the QuantStudio 5 Real-Time PCR System (Applied Biosystems) in 10 µL reaction mixtures comprising 1x iTaq™ SYBR® Green Supermix (Bio-Rad) and 200 nM of primers (Integrated DNA Technologies). The primer sequences are listed in Supplementary Table 6.
Immunoblot
Whole cell lysates were extracted with Pierce® RIPA buffer (Thermo Fisher Scientific) supplemented with Pierce™ protease inhibitor cocktail tablets (Thermo Fisher Scientific) and PhosSTOP™ phosphatase inhibitor cocktail tablets (Roche) and resolved on polyacrylamide gels using the SDS-PAGE system (Bio-Rad) with 1x Tris-Glycine running buffer (Axil Scientific). Resolved proteins were then transferred onto polyvinylidene fluoride membranes (Bio-Rad) and probed with the respective primary antibodies for the protein targets and horseradish peroxidase-conjugated secondary antibodies. Chemiluminescence signals were imaged using the ChemiDoc™ Imaging System (Bio-Rad) and band intensities quantified on the Image Lab software (Bio-Rad). Antibodies used are listed in Supplementary Table 7.
Immunofluorescence
Cells were seeded in black 96-well cell culture microplates (Greiner) for a week. Following this, cells were fixed in 4% paraformaldehyde (Sigma) for 30 min before permeabilization with 0.5% Triton X-100 (Sigma) for an hour. Cells were subsequently incubated in blocking buffer (10% normal horse serum (Biowest), 0.1% bovine serum albumin (BSA) (Biowest) and 0.2% Triton X-100) for an hour, during which the primary antibodies were conjugated to corresponding fluorophores with FlexAble 2.0 Antibody Labelling Kit (Proteintech) as per the manufacturer’s instructions. Cells were incubated in the fluorophore-conjugated primary antibodies and stained with 0.1 µg/mL DAPI (Thermo Fisher Scientific) overnight before they were washed with 1% Tween 20 (Bio-Rad) in 1x Dulbecco’s Phosphate Buffered Saline (Gibco). Confocal imaging of the cells was performed using the FLUOVIEW FV3000 confocal laser scanning microscope (Olympus) under 40× magnification and fluorescence intensities quantified using the Varioskan LUX Multimode Microplate Reader (Thermo Fisher Scientific). Details of antibodies used are listed in Supplementary Table 7.
Crystal violet cell proliferation assay
Ten thousand cells were seeded in 6-well plates and cultured for one week. The cells were subsequently stained with 0.25% crystal violet (Sigma) in 20% methanol (Sigma) for 15 min and rinsed six times with phosphate-buffered saline before image acquisition. The stained cells were then incubated and lysed in 50% ethanol (Sigma) for 30 min while shaking gently on an orbital shaker. The optical density of the lysates were then quantified at 590 nm.
Label-free quantitative proteomics
Protein extracts were obtained using the same protocol for immunoblotting. Sample preparation for MS was performed with the iST Sample Preparation Kit (PreOmics) according to the manufacturer’s recommendations. Briefly, 10 μl of protein extract (~60 μg) were mixed with 40 μl of 1X LYSE buffer and heated on a heating block (95 °C; 1000 rpm; 10 min). Samples were transferred to individual cartridges and tryptic digestion was performed with the addition of 50 μl resuspended DIGEST on a heating block (37 °C; 500 rpm; 1 h). Digestion was then quenched with 100 μl STOP, mixed by pipetting, and centrifuged at 2250 × g for 3 min for digested peptides to bind onto the cartridge while undesired buffer is discarded as flowthrough. Digested peptides were then washed with sequential 200 μl WASH 1 and 200 μl WASH 2 with centrifugation after each step prior to elution. Samples were sequentially eluted into 3 separate fractions using each 100 μl buffer 1 (100 mM ammonium formate; 40% acetonitrile), buffer 2 (150 mM ammonium formate; 60% acetonitrile) and the ELUTE buffer into fresh Protein LoBind 1.5 ml tubes (Eppendorf). Flow-throughs containing eluted peptides were collected and dried completely in a vacuum evaporator (Eppendorf) at 45 °C. Each peptide sample was re-suspended in 20 μl LC-LOAD, quantified with Pierce™ Quantitative Fluorometric Peptide Assay (Thermo Fisher Scientific). Peptides were stored at –20 °C prior to analysis using an EASY-nLC 1200 Liquid chromatograph (Thermo Fisher Scientific) coupled to a Q Exactive HF (Thermo Fisher Scientific) mass spectrometer. 500 ng for fractions 1 and 3 and 200 ng for fractions 2 were injected and peptides were separated on a C-18-reversed phase column (25 cm length, 75 μm inner diameter; New Objective) which was packed in-house with ReproSil-Pur 120 C18-AQ 1.9 μm resin (Dr Maisch). The column was mounted on an Easy Flex Nano Source and maintained at 40 °C by a column oven (Sonation). An 88-min gradient from 2 to 40% between Solution A (0.1% formic acid) and Solution B (80% acetonitrile; 0.1% formic acid) at a flow of 225 nl/min was used, followed by a 12 min washout with 95% Solution B. The spray voltage was set to 2.2 kV. The Q Exactive HF was operated with a TOP20 MS/MS spectra acquisition method per MS full scan, conducted with 60,000 at a maximum injected time of 20 ms and MS/MS scans with 15,000 resolution at a maximum injection time of 75 ms.
Raw files were processed with MaxQuant (version 2.0.1.0) [65] with preset standard settings for label-free quantitation using at least 2 LFQ ratio counts based on the MaxLFQ algorithm with the matched between runs option activated [66]. Carbamidomethylation was set as a fixed modification, while methionine oxidation and protein N-acetylation were considered as variable modifications. Searches were performed against the human (UP000005640; v20210307) Uniprot databases. Search results were filtered with a false discovery rate of 0.01. Known contaminants, protein groups only identified by site, and reverse hits of the MaxQuant results were removed and only proteins with LFQ intensities were kept. Protein entries with at least three out of four non-zero values in either condition of each pair-wise comparison were included in the analyses. Missing LFQ intensity values were randomly imputed from a normal distribution around the lowest 5% of LFQ intensities based on the means of three iterations.
Analysis of publicly available datasets
Data from the Genomic Data Commons (GDC) TCGA-Liver HCC (LIHC) cohort was accessed via the University of California, Santa Cruz (UCSC) Xena browser [67]. Transcript expression values [log2(FPKM-UQ + 1)] were normalised by z-score transformation using the cohort mean and standard deviation for downstream analyses. Gene dependency data were obtained from the DepMap portal (https://depmap.org, 23Q4 release) [68, 69]. Gene effect scores were derived from the RNA interference dataset (Achilles + DRIVE + Marcotte) processed using the DEMETER2 model. Pathway enrichment analysis of differentially expressed proteins was performed using the MSigDB Hallmark 2020 database [70, 71] and upstream transcription factor enrichment analysis was carried out using the ENCODE and ChEA Consensus TFs from ChIP-X database [72,73,74]. Both analyses were conducted on the Enrichr portal (https://maayanlab.cloud/Enrichr/) [75,76,77].
Statistical analysis
Experiments were performed in triplicate, unless otherwise stated. Statistical significance between groups was performed using two-tailed Student’s t test, one-way ANOVA and two-way ANOVA where appropriate, with a statistical significance threshold of p-value less than 0.05. Correction for multiple pairwise comparisons was performed according to the software’s recommendations. For TCGA expression data, normality and variance between groups were statistically evaluated for each gene and subsequent unpaired t-tests with or without Welch’s correction were performed as appropriate. Survival analyses were performed as recommended by the software. The Prism 9 software (GraphPad) was used to perform all statistical tests.
Data availability
Data supporting the results in the manuscript are available from the corresponding author upon reasonable request.
References
Bray F, Laversanne M, Sung H, Ferlay J, Siegel RL, Soerjomataram I, et al. Global cancer statistics 2022: GLOBOCAN estimates of incidence and mortality worldwide for 36 cancers in 185 countries. CA Cancer J Clin. 2024;74:229–63.
Jemal A, Ward EM, Johnson CJ, Cronin KA, Ma J, Ryerson B, et al. Annual Report to the Nation on the Status of Cancer, 1975–2014, Featuring Survival. J Natl Cancer Inst. 2017;109:djx030.
Sung H, Ferlay J, Siegel RL, Laversanne M, Soerjomataram I, Jemal A, et al. Global cancer statistics 2020: GLOBOCAN estimates of incidence and mortality worldwide for 36 cancers in 185 countries. CA Cancer J Clin. 2021;71:209–49.
Fernandez-Barrena MG, Arechederra M, Colyn L, Berasain C, Avila MA. Epigenetics in hepatocellular carcinoma development and therapy: the tip of the iceberg. JHEP Rep. 2020;2:100167.
Guichard C, Amaddeo G, Imbeaud S, Ladeiro Y, Pelletier L, Maad IB, et al. Integrated analysis of somatic mutations and focal copy-number changes identifies key genes and pathways in hepatocellular carcinoma. Nat Genet. 2012;44:694–8.
Toh TB, Lim JJ, Chow EK. Epigenetics of hepatocellular carcinoma. Clin Transl Med. 2019;8:13.
Bayo J, Fiore EJ, Dominguez LM, Real A, Malvicini M, Rizzo M, et al. A comprehensive study of epigenetic alterations in hepatocellular carcinoma identifies potential therapeutic targets. J Hepatol. 2019;71:78–90.
Hlady RA, Sathyanarayan A, Thompson JJ, Zhou D, Wu Q, Pham K, et al. Integrating the epigenome to identify drivers of hepatocellular carcinoma. Hepatology. 2019;69:639–52.
Au SL, Wong CC, Lee JM, Fan DN, Tsang FH, Ng IO, et al. Enhancer of zeste homolog 2 epigenetically silences multiple tumor suppressor microRNAs to promote liver cancer metastasis. Hepatology. 2012;56:622–31.
Thng DKH, Hooi L, Toh CCM, Lim JJ, Rajagopalan D, Syariff IQC, et al. Histone-lysine N-methyltransferase EHMT2 (G9a) inhibition mitigates tumorigenicity in Myc-driven liver cancer. Mol Oncol. 2023;17:2275–94.
Gailhouste L, Liew LC, Yasukawa K, Hatada I, Tanaka Y, Nakagama H, et al. Differentiation therapy by epigenetic reconditioning exerts antitumor effects on liver cancer cells. Mol Ther. 2018;26:1840–54.
Choi HI, An GY, Baek M, Yoo E, Chai JC, Lee YS, et al. BET inhibitor suppresses migration of human hepatocellular carcinoma by inhibiting SMARCA4. Sci Rep. 2021;11:11799.
Di Fazio P, Montalbano R, Quint K, Alinger B, Kemmerling R, Kiesslich T, et al. The pan‑deacetylase inhibitor panobinostat modulates the expression of epithelial‑mesenchymal transition markers in hepatocellular carcinoma models. Oncol Lett. 2013;5:127–34.
Wei L, Chiu DK, Tsang FH, Law CT, Cheng CL, Au SL, et al. Histone methyltransferase G9a promotes liver cancer development by epigenetic silencing of tumor suppressor gene RARRES3. J Hepatol. 2017;67:758–69.
Braghini MR, Lo Re O, Romito I, Fernandez-Barrena MG, Barbaro B, Pomella S, et al. Epigenetic remodelling in human hepatocellular carcinoma. J Exp Clin Cancer Res. 2022;41:107.
El-Khoueiry A, Mulcahy MF, Bekaii-Saab T, Kim R, Denlinger C, Goel R, et al. Pharmacodynamic (PD) and pharmacokinetic (PK) results of the second-generation hypomethylating agent, SGI-110, in patients with hepatocellular carcinoma (HCC) after progression on sorafenib. Cancer Res. 2015;75:2947.
Hermann F, Streubel G, Schrepfer S, Parnitzke U, Krauss R, Borgmann M, et al. Resminostat plus sorafenib in hepatocellular carcinoma (HCC) as a potential new treatment approach in platelet-driven solid tumors. J Clin Oncol. 2018;36:e14571.
Morel D, Jeffery D, Aspeslagh S, Almouzni G, Postel-Vinay S. Combining epigenetic drugs with other therapies for solid tumours—past lessons and future promise. Nat Rev Clin Oncol. 2020;17:91–107.
Gordon SW, McGuire WP 3rd, Shafer DA, Sterling RK, Lee HM, et al. Phase I study of sorafenib and vorinostat in advanced hepatocellular carcinoma. Am J Clin Oncol. 2019;42:649–54.
Morel D, Almouzni G, Soria JC, Postel-Vinay S. Targeting chromatin defects in selected solid tumors based on oncogene addiction, synthetic lethality and epigenetic antagonism. Ann Oncol. 2017;28:254–69.
Yang H, Cui W, Wang L. Epigenetic synthetic lethality approaches in cancer therapy. Clin Epigenetics. 2019;11:136.
Knutson SK, Warholic NM, Wigle TJ, Klaus CR, Allain CJ, Raimondi A, et al. Durable tumor regression in genetically altered malignant rhabdoid tumors by inhibition of methyltransferase EZH2. Proc Natl Acad Sci USA. 2013;110:7922–7.
Stathis A, Zucca E, Bekradda M, Gomez-Roca C, Delord JP, de La Motte Rouge T, et al. Clinical response of carcinomas harboring the BRD4-NUT oncoprotein to the targeted bromodomain inhibitor OTX015/MK-8628. Cancer Discov. 2016;6:492–500.
Zhang FK, Ni QZ, Wang K, Cao HJ, Guan DX, Zhang EB, et al. Targeting USP9X-AMPK axis in ARID1A-deficient hepatocellular carcinoma. Cell Mol Gastroenterol Hepatol. 2022;14:101–27.
He DD, Shang XY, Wang N, Wang GX, He KY, Wang L, et al. BRD4 inhibition induces synthetic lethality in ARID2-deficient hepatocellular carcinoma by increasing DNA damage. Oncogene. 2022;41:1397–409.
Tsherniak A, Vazquez F, Montgomery PG, Weir BA, Kryukov G, Cowley GS, et al. Defining a cancer dependency map. Cell. 2017;170:564–76.e16.
Singh A, Ling G, Suhasini AN, Zhang P, Yamamoto M, Navas-Acien A, et al. Nrf2-dependent sulfiredoxin-1 expression protects against cigarette smoke-induced oxidative stress in lungs. Free Radic Biol Med. 2009;46:376–86.
Soriano FX, Baxter P, Murray LM, Sporn MB, Gillingwater TH, Hardingham GE. Transcriptional regulation of the AP-1 and Nrf2 target gene sulfiredoxin. Mol Cells. 2009;27:279–82.
Soriano FX, Leveille F, Papadia S, Higgins LG, Varley J, Baxter P, et al. Induction of sulfiredoxin expression and reduction of peroxiredoxin hyperoxidation by the neuroprotective Nrf2 activator 3H-1,2-dithiole-3-thione. J Neurochem. 2008;107:533–43.
Baird L, Yamamoto M. The molecular mechanisms regulating the KEAP1-NRF2 pathway. Mol Cell Biol. 2020;40:e00099–20.
Itoh K, Chiba T, Takahashi S, Ishii T, Igarashi K, Katoh Y, et al. An Nrf2/small Maf heterodimer mediates the induction of phase II detoxifying enzyme genes through antioxidant response elements. Biochem Biophys Res Commun. 1997;236:313–22.
Chorley BN, Campbell MR, Wang X, Karaca M, Sambandan D, Bangura F, et al. Identification of novel NRF2-regulated genes by ChIP-Seq: influence on retinoid X receptor alpha. Nucleic Acids Res. 2012;40:7416–29.
Hou Y, Xue P, Bai Y, Liu D, Woods CG, Yarborough K, et al. Nuclear factor erythroid-derived factor 2-related factor 2 regulates transcription of CCAAT/enhancer-binding protein beta during adipogenesis. Free Radic Biol Med. 2012;52:462–72.
Pi J, Leung L, Xue P, Wang W, Hou Y, Liu D, et al. Deficiency in the nuclear factor E2-related factor-2 transcription factor results in impaired adipogenesis and protects against diet-induced obesity. J Biol Chem. 2010;285:9292–300.
Wang D, Wan B, Zhang X, Sun P, Lu S, Liu C, et al. Nuclear respiratory factor 1 promotes the growth of liver hepatocellular carcinoma cells via E2F1 transcriptional activation. BMC Gastroenterol. 2022;22:198.
He L, Fan X, Li Y, Chen M, Cui B, Chen G, et al. Overexpression of zinc finger protein 384 (ZNF 384), a poor prognostic predictor, promotes cell growth by upregulating the expression of Cyclin D1 in hepatocellular carcinoma. Cell Death Dis. 2019;10:444.
Cheng Y, He C, Wang M, Ma X, Mo F, Yang S, et al. Targeting epigenetic regulators for cancer therapy: mechanisms and advances in clinical trials. Signal Transduct Target Ther. 2019;4:62.
Zhu C, Zhao J, Bibikova M, Leverson JD, Bossy-Wetzel E, Fan JB, et al. Functional analysis of human microtubule-based motor proteins, the kinesins and dyneins, in mitosis/cytokinesis using RNA interference. Mol Biol Cell. 2005;16:3187–99.
Yang D, Buchholz F, Huang Z, Goga A, Chen CY, Brodsky FM, et al. Short RNA duplexes produced by hydrolysis with Escherichia coli RNase III mediate effective RNA interference in mammalian cells. Proc Natl Acad Sci USA. 2002;99:9942–7.
Lee C, Kim B, Song B, Moon KC. Implication of PHF2 expression in clear cell renal cell carcinoma. J Pathol Transl Med. 2017;51:359–64.
Luo P, Zhang YD, He F, Tong CJ, Liu K, Liu H, et al. HIF-1alpha-mediated augmentation of miRNA-18b-5p facilitates proliferation and metastasis in osteosarcoma through attenuation PHF2. Sci Rep. 2022;12:10398.
Wang TM, Xiao RW, He YQ, Zhang WL, Diao H, Tang M, et al. High-throughput identification of regulatory elements and functional assays to uncover susceptibility genes for nasopharyngeal carcinoma. Am J Hum Genet. 2023;110:1162–76.
Zhang L, Hui TL, Wei YX, Cao ZM, Feng F, Ren GS, et al. The expression and biological function of the PHF2 gene in breast cancer. RSC Adv. 2018;8:39520–8.
Lee JH, Yoo NJ, Kim MS, Lee SH. Histone demethylase gene PHF2 is mutated in gastric and colorectal cancers. Pathol Oncol Res. 2017;23:471–6.
Lee KH, Park JW, Sung HS, Choi YJ, Kim WH, Lee HS, et al. PHF2 histone demethylase acts as a tumor suppressor in association with p53 in cancer. Oncogene. 2015;34:2897–909.
Sinha S, Singh RK, Alam N, Roy A, Roychoudhury S, Panda CK. Alterations in candidate genes PHF2, FANCC, PTCH1 and XPA at chromosomal 9q22.3 region: pathological significance in early- and late-onset breast carcinoma. Mol Cancer. 2008;7:84.
Wiesner GL, Daley D, Lewis S, Ticknor C, Platzer P, Lutterbaugh J, et al. A subset of familial colorectal neoplasia kindreds linked to chromosome 9q22.2-31.2. Proc Natl Acad Sci USA. 2003;100:12961–5.
Fu Y, Liu M, Li F, Qian L, Zhang P, Lv F, et al. MiR-221 promotes hepatocellular carcinoma cells' migration via targeting PHF2. Biomed Res Int. 2019;2019:4371405.
Peng L, Chen J, Li M, Wang R. Circ_MBNL3 restrains hepatocellular carcinoma progression by sponging miR-873-5p to release PHF2. Biochem Genet. 2023;61:1015–34.
Jeong DW, Park JW, Kim KS, Kim J, Huh J, Seo J, et al. Palmitoylation-driven PHF2 ubiquitination remodels lipid metabolism through the SREBP1c axis in hepatocellular carcinoma. Nat Commun. 2023;14:6370.
Jeong DW, Yun JE, Lee KH, Moon GH, Hong KY, Park JW, et al. Comprehensive understanding of context-specific functions of PHF2 in lipid metabolic tissues. Sci Rep. 2025;15:9074.
Pappireddi N, Martin L, Wuhr M. A review on quantitative multiplexed proteomics. Chembiochem. 2019;20:1210–24.
Webb-Robertson BJ, Wiberg HK, Matzke MM, Brown JN, Wang J, McDermott JE, et al. Review, evaluation, and discussion of the challenges of missing value imputation for mass spectrometry-based label-free global proteomics. J Proteome Res. 2015;14:1993–2001.
Mishra M, Jiang H, Wu L, Chawsheen HA, Wei Q. The sulfiredoxin-peroxiredoxin (Srx-Prx) axis in cell signal transduction and cancer development. Cancer Lett. 2015;366:150–9.
Moon JC, Kim GM, Kim EK, Lee HN, Ha B, Lee SY, et al. Reversal of 2-Cys peroxiredoxin oligomerization by sulfiredoxin. Biochem Biophys Res Commun. 2013;432:291–5.
Bowers RR, Manevich Y, Townsend DM, Tew KD. Sulfiredoxin redox-sensitive interaction with S100A4 and non-muscle myosin IIA regulates cancer cell motility. Biochemistry. 2012;51:7740–54.
Findlay VJ, Townsend DM, Morris TE, Fraser JP, He L, Tew KD. A novel role for human sulfiredoxin in the reversal of glutathionylation. Cancer Res. 2006;66:6800–6.
Lv X, Yu H, Zhang Q, Huang Q, Hong X, Yu T, et al. SRXN1 stimulates hepatocellular carcinoma tumorigenesis and metastasis through modulating ROS/p65/BTG2 signalling. J Cell Mol Med. 2020;24:10714–29.
Rao Q, Guo M, Sun J, Yang B, Cao X, Xia J. Sulfiredoxin-1 promotes the growth of hepatocellular carcinoma by inhibiting TFEB-mediated autophagy and lysosome biogenesis. Exp Cell Res. 2024;441:114169.
Dong Y, Hu H, Zhang X, Zhang Y, Sun X, Wang H, et al. Phosphorylation of PHF2 by AMPK releases the repressive H3K9me2 and inhibits cancer metastasis. Signal Transduct Target Ther. 2023;8:95.
Sarker D, Plummer R, Meyer T, Sodergren MH, Basu B, Chee CE, et al. MTL-CEBPA, a small activating RNA therapeutic upregulating C/EBP-alpha, in patients with advanced liver cancer: a first-in-human, multicenter, open-label, phase I trial. Clin Cancer Res. 2020;26:3936–46.
Lord SR, Harris AL. Is it still worth pursuing the repurposing of metformin as a cancer therapeutic? Br J Cancer. 2023;128:958–66.
Berman AY, Motechin RA, Wiesenfeld MY, Holz MK. The therapeutic potential of resveratrol: a review of clinical trials. NPJ Precis Oncol. 2017;1:35.
Dull T, Zufferey R, Kelly M, Mandel RJ, Nguyen M, Trono D, et al. A third-generation lentivirus vector with a conditional packaging system. J Virol. 1998;72:8463–71.
Cox J, Mann M. MaxQuant enables high peptide identification rates, individualized p.p.b.-range mass accuracies and proteome-wide protein quantification. Nat Biotechnol. 2008;26:1367–72.
Cox J, Hein MY, Luber CA, Paron I, Nagaraj N, Mann M. Accurate proteome-wide label-free quantification by delayed normalization and maximal peptide ratio extraction, termed MaxLFQ. Mol Cell Proteom. 2014;13:2513–26.
Goldman MJ, Craft B, Hastie M, Repecka K, McDade F, Kamath A, et al. Visualizing and interpreting cancer genomics data via the Xena platform. Nat Biotechnol. 2020;38:675–8.
Arafeh R, Shibue T, Dempster JM, Hahn WC, Vazquez F. The present and future of the Cancer Dependency Map. Nat Rev Cancer. 2025;25:59–73.
DepMap B. DepMap 23Q4 Public. Figshare+. 2023. https://doi.org/10.25452/figshare.plus.24667905.v2.
Liberzon A, Birger C, Thorvaldsdottir H, Ghandi M, Mesirov JP, Tamayo P. The Molecular Signatures Database (MSigDB) hallmark gene set collection. Cell Syst. 2015;1:417–25.
Subramanian A, Tamayo P, Mootha VK, Mukherjee S, Ebert BL, Gillette MA, et al. Gene set enrichment analysis: a knowledge-based approach for interpreting genome-wide expression profiles. Proc Natl Acad Sci USA. 2005;102:15545–50.
Lachmann A, Xu H, Krishnan J, Berger SI, Mazloom AR, Ma’ayan A. ChEA: transcription factor regulation inferred from integrating genome-wide ChIP-X experiments. Bioinformatics. 2010;26:2438–44.
Luo Y, Hitz BC, Gabdank I, Hilton JA, Kagda MS, Lam B, et al. New developments on the encyclopedia of DNA elements (ENCODE) data portal. Nucleic Acids Res. 2020;48:D882–D9.
Consortium EP. An integrated encyclopedia of DNA elements in the human genome. Nature. 2012;489:57–74.
Xie Z, Bailey A, Kuleshov MV, Clarke DJB, Evangelista JE, Jenkins SL, et al. Gene set knowledge discovery with EnrichR. Curr Protoc. 2021;1:e90.
Kuleshov MV, Jones MR, Rouillard AD, Fernandez NF, Duan Q, Wang Z, et al. Enrichr: a comprehensive gene set enrichment analysis web server 2016 update. Nucleic Acids Res. 2016;44:W90–7.
Chen EY, Tan CM, Kou Y, Duan Q, Wang Z, Meirelles GV, et al. Enrichr: interactive and collaborative HTML5 gene list enrichment analysis tool. BMC Bioinforma. 2013;14:128.
Acknowledgements
We would like to acknowledge the Cancer Science Institute of Singapore Quantitative Proteomics Core for providing the necessary expertise for the proteomic analyses performed in this manuscript. We would also like to thank the staff of the Confocal Microscopy Unit at NUS Yong Loo Lin School of Medicine for their expertise and guidance in confocal imaging. The results in Fig. 2 and Supplementary Fig. 2 are based upon data generated by the TCGA Research Network: https://www.cancer.gov/tcga.
Funding
This work was supported by grants from the Cancer Science Institute of Singapore (CSI) Research Centres of Excellence (RCE) Main Grant (NUS Strategic Fund) and the National University of Singapore (NUS) Institute for Digital Medicine (WisDM) Core Funding.
Author information
Authors and Affiliations
Contributions
DKHT, TBT, and EKHC conceptualised and designed the study. DKHT performed the experiments and analysed the data. DKHT and LH generated and maintained the lentiviral-knockdown cell lines. WKY and DK were responsible for the proteomic analyses performed in the study. DKHT, TBT, and EKHC were involved in the interpretation of data, writing, reviewing, and editing the manuscript. EKHC was responsible for funding acquisition for the study. All authors read and approved the final manuscript.
Corresponding authors
Ethics declarations
Competing interests
The authors declare no competing interests.
Ethics approval and consent to participate
Ethics approval and informed consent were not required for this study, as no human participants were recruited and no animal experiments were conducted in this study.
Additional information
Publisher’s note Springer Nature remains neutral with regard to jurisdictional claims in published maps and institutional affiliations.
Rights and permissions
Open Access This article is licensed under a Creative Commons Attribution-NonCommercial-NoDerivatives 4.0 International License, which permits any non-commercial use, sharing, distribution and reproduction in any medium or format, as long as you give appropriate credit to the original author(s) and the source, provide a link to the Creative Commons licence, and indicate if you modified the licensed material. You do not have permission under this licence to share adapted material derived from this article or parts of it. The images or other third party material in this article are included in the article’s Creative Commons licence, unless indicated otherwise in a credit line to the material. If material is not included in the article’s Creative Commons licence and your intended use is not permitted by statutory regulation or exceeds the permitted use, you will need to obtain permission directly from the copyright holder. To view a copy of this licence, visit http://creativecommons.org/licenses/by-nc-nd/4.0/.
About this article
Cite this article
Thng, D.K.H., Hooi, L., Yong, W.K. et al. The role of histone demethylase PHF2 as a tumour suppressor in hepatocellular carcinoma by regulating SRXN1. Oncogenesis 15, 6 (2026). https://doi.org/10.1038/s41389-026-00597-2
Received:
Revised:
Accepted:
Published:
Version of record:
DOI: https://doi.org/10.1038/s41389-026-00597-2







