Abstract
Background
Immune dysregulation plays a pivotal role in the pathogenesis of bronchiolitis. This study aimed to investigate the role of immune checkpoint molecules and regulatory cytokines in relation to disease severity.
Methods
A prospective cohort of 151 pediatric patients aged 1 month to 2 years was enrolled and classified into control, mild, moderate, and severe bronchiolitis groups. Immune checkpoint molecules (CTLA-4, TIM-3, TIGIT, GARP) and cytokines (IL-2Rα, 4-1BB, TGF-β1, LAG-3, galectin-9) were evaluated in CD4 + FOXP3+ (Treg) and CD4 + FOXP3−T cells, and in plasma using flow cytometry and ELISA.
Results
CD4+ T cell levels decreased with increasing disease severity. Treg frequencies were elevated in mild cases but decreased in moderate and severe cases. CTLA-4 and TIM-3 expression increased on both Treg and non-Treg CD4+ T cells in moderate and severe groups. Soluble PD-1, TIM-3, LAG-3, TGF-β1, and 4-1BB levels were significantly elevated in severe bronchiolitis.
Conclusion
Disease severity in bronchiolitis is associated with immune checkpoint dysregulation and an immunosuppressive environment. The observed alterations in T cell subsets and increased expression of CTLA-4 and TIM-3 highlight the potential of these molecules as biomarkers of disease progression.
Impact
-
This study demonstrates that the severity of pediatric bronchiolitis is associated with the dysregulation of immune checkpoint molecules.
-
It adds novel insight into the immunopathogenesis of bronchiolitis by focusing on early immune biomarkers beyond conventional inflammatory parameters.
-
These findings may support risk stratification and contribute to the development of targeted therapies in future pediatric bronchiolitis management.
Similar content being viewed by others
Introduction
Bronchiolitis is a leading cause of lower respiratory tract infection in children under two years of age and is primarily associated with viral pathogens such as respiratory syncytial virus (RSV), influenza, and rhinoviruses.1 The disease exhibits a wide clinical spectrum, ranging from self-limiting symptoms to severe respiratory failure requiring pediatric intensive care, and is a major contributor to infant morbidity and mortality worldwide.2,3 Despite its prevalence, the immunopathogenesis of bronchiolitis remains incompletely understood, and predictive biomarkers for disease severity are lacking.
Recent evidence highlights the critical role of immune dysregulation, particularly T cell–mediated responses, in bronchiolitis. Immune checkpoint molecules—such as cytotoxic T-lymphocyte-associated protein 4 (CTLA-4), T-cell immunoglobulin and mucin-domain containing-3 (TIM-3), T-cell immunoreceptor with Ig and ITIM domains (TIGIT), and glycoprotein A repetitions predominant (GARP)—modulate T cell activation and maintain immune homeostasis. Aberrant regulation of these molecules has been implicated in various diseases but remains underexplored in bronchiolitis.4,5
Immune checkpoints have been extensively studied in oncology and chronic viral infections. Molecules such as CTLA-4 and programmed death-1 (PD-1) are targets of immunotherapy and are associated with immune exhaustion in infections like HIV and hepatitis B.6,7 Likewise, lymphocyte activation gene 3 (LAG-3) and TIM-3 have been shown to regulate the balance between immune activation and suppression in autoimmune and inflammatory diseases.8,9,10
Bronchiolitis, with its viral etiology and defined clinical course, presents a unique opportunity to investigate immune checkpoint dynamics in acute inflammation. CD4⁺ T cells and FOXP3⁺ regulatory T cells (Tregs), both regulated by checkpoint molecules, are critical components of the adaptive immune response in bronchiolitis.11,12 In addition, soluble mediators such as interleukin-2 receptor alpha (IL-2Rα), 4-1BB, PD-L1, transforming growth factor beta 1 (TGF-β1), LAG-3, and galectin-9 may contribute to immune modulation but have not been thoroughly studied in this context.13,14
This study aimed to evaluate the expression of immune checkpoint molecules on CD4⁺FOXP3⁺ (Treg) and CD4⁺FOXP3– T cells and assess circulating levels of soluble checkpoint molecules and cytokines in pediatric bronchiolitis. We hypothesized that the expression profiles of these molecules vary with disease severity and may serve as potential biomarkers for clinical progression. The findings are expected to contribute to a better understanding of the immunopathology of bronchiolitis and facilitate future development of targeted immunomodulatory therapies.
Materials and Methods
Study design and participants
This prospective study was conducted between August 2022 and October 2024 at Erciyes University Faculty of Medicine, Department of Pediatrics, in collaboration with the Department of Medical Biology and the Betul-Ziya Eren Genome and Stem Cell Center. The study protocol was approved by the Institutional Review Board of Erciyes University (Approval no: 2022/155). Written informed consent was obtained from all parents or legal guardians. The study was conducted in accordance with the Declaration of Helsinki and institutional ethical guidelines.
A total of 151 pediatric patients aged 1 month to 2 years were enrolled. Inclusion criteria included the first episode of bronchiolitis following an upper respiratory tract infection, with wheezing and rales on auscultation. Exclusion criteria comprised chronic cardiopulmonary or neurological disease, malignancy, prematurity, birth weight below 2500 g, immunodeficiency, bacterial infection, prior use of bronchodilators or corticosteroids, symptom duration exceeding 7 days, or radiographic evidence of consolidation or atelectasis.
Participants were categorized into four groups based on disease severity according to the Wang Bronchiolitis Severity Score (WBSS)15: mild (n = 40), moderate (n = 40), and severe bronchiolitis (n = 31), in addition to an age- and sex-matched healthy control group (n = 40). The WBSS is a validated and widely used clinical scoring system that evaluates four clinical parameters: respiratory rate, wheezing, retractions, and general condition. Each parameter is scored from 0 to 3 (except general condition, which is scored 0 or 3), yielding a total score ranging from 0 to 12 points. Disease severity was classified as mild (score 0–5), moderate (score 6–9), and severe (score 10–12). Respiratory rate: scored 0: <30/min, 1: 30–45/min, 2: 46–60/min, 3: >60/min. Wheezing: scored 0: none, 1: terminal expiration or only with stethoscope, 2: entire expiration or audible without stethoscope, 3: inspiration and expiration without stethoscope. Retractions: scored 0: none, 1: intercostal recession, 2: tracheo-sternal recession, 3: severe with nasal flaring. General condition: scored 0: normal, 3: irritable/lethargic/poor feeding. All assessments were performed by trained pediatricians at the time of hospital admission, initiation of any treatment. Control subjects were recruited from the Social Pediatrics outpatient clinic during routine follow-up visits.
Demographic and clinical data, including age, sex, history of wheezing, fever, prematurity, atopy, and findings on physical examination (e.g., tachypnea, retractions, rales), as well as laboratory parameters and blood gas analyses, were recorded. For patients admitted to the pediatric intensive care unit, the need for oxygen support and intubation was also documented.
Peripheral Blood Mononuclear Cell (PBMC) isolation
Peripheral blood (3 mL) was collected into sterile EDTA tubes and diluted 1:1 with phosphate-buffered saline (PBS). PBMCs were isolated using Ficoll-Paque density gradient centrifugation (400 × g, 30 minutes). Mononuclear cells were collected from the interface, washed twice with PBS, and resuspended in 2% fetal bovine serum (FBS) in PBS. Cells were counted and cryopreserved in freezing medium containing 10% dimethyl sulfoxide (DMSO). Prior to staining, cells were thawed, centrifuged (1500 rpm, 5 minutes), and resuspended in staining buffer.
Flow cytometry analysis
PBMCs were stained for surface and intracellular markers to evaluate CD4⁺ T cells, CD4⁺FOXP3⁺ regulatory T cells (Tregs), and immune checkpoint molecules including CTLA-4, TIM-3, TIGIT, and GARP. Cells were blocked using Fc receptor blocking reagent (BioLegend, San Diego, CA) to minimize nonspecific binding. FOXP3 staining was performed after fixation and permeabilization using the True-Nuclear™ Transcription Factor Staining Kit (BioLegend). Flow cytometry was performed on a FACSAria III instrument (BD Biosciences, San Jose, CA), and data were analyzed using FlowJo software (FlowJo LLC, Ashland, OR). Lymphocytes were gated using forward scatter (FSC-A) and side scatter (SSC-A), and the expression of checkpoint molecules on CD4⁺FOXP3⁺ and CD4⁺FOXP3– subsets was quantified.
Analysis of soluble cytokines and immune checkpoint molecules using enzyme-linked immunosorbent assay (ELISA)
Peripheral blood samples were collected in sterile EDTA tubes from patients with bronchiolitis (severe, moderate, and mild groups) and healthy controls. Plasma was separated by centrifugation at 1500 rpm for 10 minutes and stored at -80°C until analysis.
Levels of soluble cytokines and immune checkpoint molecules, including IL-2Rα, 4-1BB, CTLA-4, PD-L1, PD-1, TGF-β1, TIM-3, LAG-3, and galectin-9, were measured using LEGENDPlex ELISA kits (Cat: 740867, BioLegend, San Diego, CA). Each marker was quantified according to the manufacturer’s instructions on FACSARia III and analyzed via The LEGENDplex™ Data Analysis Software Suite (LEGENDplex).
Statistical analysis
Statistical analyses were performed using GraphPad Prism version 9 (GraphPad Software, San Diego, CA) and IBM SPSS Statistics version 24.0 (IBM Corp., Armonk, NY). The normality of data distribution was assessed using the Shapiro-Wilk test, histograms, and Q-Q plots. Normally distributed variables were expressed as mean ± standard deviation (SD), whereas non-normally distributed variables were expressed as median ± interquartile range (IQR). Categorical variables were presented as frequencies and percentages.
For multiple group comparisons, the Kruskal-Wallis test was used for non-normally distributed variables, followed by Dunn’s post hoc test for pairwise significance analysis. One-way ANOVA was performed for normally distributed variables. Categorical variables were compared using the chi-squared test or Fisher’s exact test, with Yates-corrected chi-squared tests applied when expected frequencies were small. A p-value of <0.05 was considered statistically significant.
Results
Demographic, laboratory, and oxygen therapy characteristics of the patients
A total of 151 patients younger than 24 months were included in the study, divided into mild (n = 40), moderate (n = 40), severe (n = 31), and control (n = 40) groups. Mean age (11.4–14.4 months, p = 0.22), weight (p = 0.20), and sex distribution (p = 0.12) did not differ significantly between groups. Laboratory findings showed that pH was lowest in the severe group, significantly different from the mild (p < 0.001) and moderate (p = 0.01) groups. White blood cell counts were highest in the severe group compared to the mild group (p = 0.008), while platelet counts were significantly elevated in the severe group compared to the mild (p = 0.004) and moderate (p = 0.006) groups. Neutrophil counts were also higher in the severe group compared to the mild group (p = 0.005), and moderate cases had higher neutrophil counts compared to the mild group (p = 0.04). No significant differences were found in lactate, base deficit, lymphocyte count, eosinophil count, or C-reactive protein (CRP) levels among the groups (p > 0.05 for all).
Oxygen therapy requirements varied: 70% of mild cases received mask oxygen, and 30% were managed on room air, while 70% of moderate cases required high-flow oxygen and 30% mask oxygen. In the severe group, 48.4% received high-flow oxygen and 51.6% required intubation and mechanical ventilation. These data are presented in Table 1.
Levels of CD4+ and CD4+FOXP3+ T cells in bronchiolitis groups
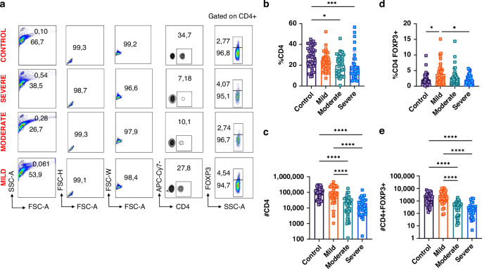
Absolute number (#) and frequency (%) of peripheral blood CD4⁺ and CD4⁺FOXP3⁺ T (Treg) cells were analyzed by flow cytometry in bronchiolitis severity groups and healthy controls. The gating strategy is shown in Fig. 1a. Significant differences were observed among the groups for both CD4⁺ T and Treg cells (p < 0.001, Fig. 1).
a Representative flow cytometry plots showing the gating strategy for lymphocyte and CD4⁺FOXP3⁺ T cell identification: lymphocytes were gated using SSC-A versus FSC-A, followed by gating on CD4⁺ cells and FOXP3 expression analysis. b Percentages of CD4⁺ T cells. c Absolute numbers of CD4⁺ T cells. d Percentages of CD4⁺FOXP3⁺ T cells. e Absolute numbers of CD4⁺FOXP3⁺ T cells. Statistical analysis was conducted for 151 children (40 control, 40 mild, 40 moderate, and 31 severe bronchiolitis). (*P < 0.05, **P < 0.01, ***P < 0.005, ****P < 0.001). Error bars represent ± SEM.
CD4⁺ T cell frequency showed a progressive decrease with increasing disease severity. The control group had the highest levels, which were significantly higher than those in the severe (p < 0.001) and moderate groups (p = 0.001, Fig. 1b). The absolute numbers followed a similar trend, with a significant reduction in severe and moderate bronchiolitis compared with the control and mild groups (p < 0.001, Fig. 1c).
In contrast, CD4⁺FOXP3⁺ T (Treg) cell frequency exhibited a biphasic pattern, with an initial increase in the mild group compared to controls, followed by a sharp decrease in the moderate and severe groups (Fig. 1d). The absolute number of Treg cells was comparable between healthy controls and mild cases, whereas the severe and moderate groups had significantly reduced Treg counts compared to both mild cases and controls (p < 0.001, Fig. 1e).
These results collectively indicate a depressed CD4⁺ T cell population and an increased Treg ratio in severe and moderate bronchiolitis.
Characterization of immune checkpoint molecules on Treg (CD4+FOXP3+) T cells
Expression levels of the immune checkpoint molecules CTLA-4, GARP, TIGIT, and TIM-3 on CD4⁺FOXP3⁺ T (Treg) cells were analyzed across bronchiolitis severity groups. Significant differences were observed for CTLA-4 and TIM-3 expression (p < 0.001, Fig. 2). CTLA-4 frequency was significantly higher in all disease groups compared to healthy controls. Additionally, both the severe and moderate group Treg cells expressed higher CTLA-4 compared to the mild group (p < 0.001, Fig. 2c).
a Percentage of TIM-3⁺ CD4⁺FOXP3⁺ T cells. b Absolute number of TIM-3⁺ CD4⁺FOXP3⁺ T cells. c Percentage of GARP⁺ CD4⁺FOXP3⁺ T cells. d Absolute number of GARP⁺ CD4⁺FOXP3⁺ T cells. e Percentage of TIGIT⁺ CD4⁺FOXP3⁺ T cells. f Absolute number of TIGIT⁺ CD4⁺FOXP3⁺ T cells. g Percentage of CTLA-4⁺ CD4⁺FOXP3⁺ T cells. h Absolute number of CTLA-4⁺ CD4⁺FOXP3⁺ T cells. Statistical comparisons were made across 151 children (40 control, 40 mild, 40 moderate, and 31 severe bronchiolitis). (*P < 0.05, **P < 0.01, ***P < 0.005, ****P < 0.001). Error bars show ± SEM.
GARP expression (frequency) was comparable across groups (p > 0.05 for all), but the absolute number of GARP⁺ CD4⁺FOXP3⁺ T cells was significantly lower in severe and moderate bronchiolitis compared to controls and the mild group (p < 0.001, Fig. 2c, d). TIGIT expression showed a significant increase in the moderate group compared to controls, with a non-significant trend observed in the severe group (Fig. 2e).
TIM-3⁺ CD4⁺FOXP3⁺ T cell percentages were higher in severe and moderate bronchiolitis compared to controls (p < 0.01, p < 0.001) and the mild group (p < 0.01, Fig. 2a). However, absolute numbers were lower in the severe and moderate groups compared to controls (p < 0.005, p < 0.05) and the mild group (p < 0.001, Fig. 2b).
These results, summarized in Fig. 2, demonstrate a consistent association between increased immune checkpoint molecule expression on CD4⁺FOXP3⁺ Treg cells and increasing bronchiolitis severity.
Characterization of immune checkpoint molecules on Non-Treg (CD4+FOXP3–) T Cells
Expression levels (frequency) of CTLA-4, GARP, TIGIT, and TIM-3 on CD4⁺FOXP3⁻ T cells were analyzed across groups. Significant differences were observed for CTLA-4 and TIM-3 (p < 0.001, Fig. 3). CTLA-4 expression was highest in the severe and moderate groups, followed by the mild group, and was lowest in controls (p < 0.001, Fig. 3g).
a Percentage of TIM-3⁺ CD4⁺FOXP3– T cells. b Absolute number of TIM-3⁺ CD4⁺FOXP3– T cells. c Percentage of GARP⁺ CD4⁺FOXP3– T cells. d Absolute number of GARP⁺ CD4⁺FOXP3– T cells. e Percentage of TIGIT⁺ CD4⁺FOXP3– T cells. f Absolute number of TIGIT⁺ CD4⁺FOXP3– T cells. g Percentage of CTLA-4⁺ CD4⁺FOXP3– T cells. h Absolute number of CTLA-4⁺ CD4⁺FOXP3– T cells. Statistical comparisons were made across 151 children (40 control, 40 mild, 40 moderate, and 31 severe bronchiolitis). (*P < 0.05, **P < 0.01, ***P < 0.005, ****P < 0.001). Error bars show ± SEM.
GARP and TIGIT frequencies were similar across groups (Fig. 3c–e). TIM-3 expression was highest in the moderate group, followed by the mild and severe groups, with the lowest levels in controls (Fig. 3a). Absolute numbers of TIM-3⁺, GARP⁺, and TIGIT⁺ CD4⁺FOXP3⁻ T cells were significantly lower in the severe and moderate groups compared to both controls and the mild group (p < 0.001, Fig. 3b, d and f). In contrast, CTLA-4⁺ CD4⁺FOXP3⁻ T cell counts were elevated in the moderate (p < 0.01) and mild (p < 0.001) groups compared to controls (Fig. 3h).
Together, these results further support increased immune checkpoint expression correlating with bronchiolitis severity.
Soluble Cytokine and immune checkpoint molecule levels in bronchiolitis
Levels of IL-2Rα, 4-1BB, TGF-β1, LAG-3, CTLA-4, galectin-9, and CD86 were measured in plasma using enzyme-linked immunosorbent assay (ELISA). Significant differences were observed among groups for most markers (p < 0.05, Fig. 4).
Levels of soluble cytokines and immune checkpoint molecules, including IL-2Rα, CTLA-4, 4-1BB, PD-L1, CD86, PD-1, TGF-β1, TIM-3, LAG-3, and galectin-9, were measured in plasma samples from all bronchiolitis severity groups and healthy controls. a IL-2Rα, b CTLA-4, c 4-1BB, d PD-L1, e CD86, f PD-1, g TGF-β1, h TIM-3, i LAG-3, j Galectin-9. Significant differences were observed for most markers, with notable elevations in TIM-3, LAG-3, and TGF-β1 levels in the severe bronchiolitis group. Statistical comparisons were made across 151 children (40 control, 40 mild, 40 moderate, and 31 severe bronchiolitis). (*P < 0.05, **P < 0.01, ***P < 0.005, ****P < 0.001). Error bars represent ± SEM.
IL-2Rα was elevated in the moderate group compared to controls (p = 0.04), while CTLA-4 and PD-L1 levels did not significantly differ (Fig. 4a, b and d). 4-1BB levels were significantly higher in the severe group compared to controls (p = 0.008, Fig. 4c). CD86 levels were reduced in the severe group compared to the moderate group (p = 0.02, Fig. 4e).
PD-1 was highest in the severe group compared to controls (p < 0.01), moderate (p < 0.05), and mild groups (p < 0.01, Fig. 4f). TGF-β1 was significantly increased in both the moderate and severe groups compared to controls (p < 0.001), and also higher in the severe versus mild group (p < 0.005), and moderate versus mild group (p < 0.05, Fig. 4g).
TIM-3 and LAG-3 levels were higher in the severe group compared to mild (p < 0.05) and control (p < 0.01) groups, respectively (Fig. 4h, i). Galectin-9 levels were significantly higher in the mild (p < 0.005) and moderate (p < 0.05) groups than in controls (Fig. 4j). Collectively, the analyses of plasma levels of the investigated molecules also support increased immunosuppressive milieu with increased bronchiolitis severity.
Discussion
This study aimed to investigate the relationship between immune checkpoint molecules and bronchiolitis severity, hypothesizing that their expression would vary with disease progression. The results confirmed this hypothesis, showing significant changes in immune cell populations, including a progressive decrease in CD4⁺ and CD4⁺FOXP3⁺ T cells and increased surface expression of CTLA-4 and TIM-3 on conventional CD4⁺ T and FOXP3⁺ Treg cells, along with elevated levels of soluble biomarkers such as TGF-β1 and IL-2Rα in severe cases. Notably, galectin-9 levels were highest in the severe disease group, highlighting its potential as a marker of immune dysregulation. These findings provide important insights into the immune regulatory mechanisms underlying severe bronchiolitis.
The study demonstrated a significant increase in immune checkpoint molecules, including CTLA-4 and TIM-3, on CD4⁺FOXP3⁺ and CD4⁺FOXP3⁻ T cells as disease severity increased. TIGIT⁺ cell frequency was also increased in Treg cells with disease severity, and although not statistically significant, a similar trend was observed in non-Treg CD4⁺ T cells. To our knowledge, this is the first study to comprehensively evaluate these molecules in pediatric bronchiolitis, integrating cellular and soluble markers to highlight multifaceted immune dysfunction. These findings suggest that galectin-9, TGF-β1, and immune checkpoints may serve as biomarkers to predict disease severity and guide therapeutic strategies, addressing critical gaps in the literature.
In this study, the dynamics of CD4⁺ and CD4⁺FOXP3⁺ T cells were analyzed across bronchiolitis severity groups. CD4⁺ T cell levels gradually decreased with increasing severity, both in frequency and absolute number. Similarly, absolute numbers of CD4⁺FOXP3⁺ Treg cells were significantly decreased in the moderate and severe groups, but not in the mild group. However, the proportion of Treg cells among total CD4⁺ T cells showed a biphasic pattern—initially increasing in the mild group compared to controls, then declining in moderate and severe disease—suggesting a transient regulatory phase in early bronchiolitis.
These findings align with previous studies that reported lymphocyte redistribution during severe respiratory infections, contributing to systemic immune depletion and worsened outcomes.16,17,18 The biphasic Treg pattern is also consistent with findings in other inflammatory respiratory diseases, reflecting dysregulated immune control. The early increase in CD4⁺FOXP3⁺ T cells may represent a compensatory anti-inflammatory response, while the subsequent decline suggests potential exhaustion, a mechanism implicated in severe bronchiolitis. Viral etiology may also influence these patterns; respiratory syncytial virus (RSV), the most common cause of bronchiolitis, has been shown to induce transcriptomic alterations in CD4⁺ T cells that correlate with disease severity and immune checkpoint expression.19,20,21,22 Although our study did not include pathogen identification, further research is needed to clarify whether checkpoint alterations are driven by severity alone or shaped by specific viral triggers.
Our results demonstrate that immune checkpoint molecules—CTLA-4, GARP, TIGIT, and TIM-3—exhibit distinct expression profiles on CD4⁺FOXP3⁺ T cells across disease severity. Despite reduced Treg numbers in moderate and severe groups, expression of these molecules was highest in these cases, suggesting an early regulatory response that persists or intensifies to counteract ongoing inflammation. Similar patterns have been reported in other infections, where molecules like TIM-3 and TIGIT are initially upregulated to suppress immune overactivation but eventually decline with chronic stimulation and immune exhaustion.23,24 CTLA-4 and GARP elevations in mild cases further underscore their possible roles in maintaining immune homeostasis early in disease. GARP, in particular, has been shown to stabilize Tregs and promote anti-inflammatory activity.25,26 However, no significant differences in GARP expression frequency were detected among groups.
Characterization of checkpoint molecules on CD4⁺FOXP3⁻ (non-Treg) T cells revealed similar trends. CTLA-4 levels progressively increased with bronchiolitis severity, consistent with its role in downregulating T cell activation and promoting immune tolerance.27,28 This gradual increase may reflect cumulative immune exhaustion during inflammation. TIM-3 expression also rose with severity, reinforcing its relevance as a marker of immune dysregulation. While TIGIT showed a similar trend, it did not reach statistical significance. Additionally, absolute numbers of TIM-3⁺ and TIGIT⁺ CD4⁺ T cells were decreased in moderate and severe groups, mirroring the overall decline in CD4⁺ T cells. Loss of these regulatory checkpoint-expressing cells has been reported in severe viral infections, where impaired regulation contributes to heightened inflammation and tissue damage.29,30 In bronchiolitis, this reduction may exacerbate immune-mediated lung injury and clinical deterioration.31
We also observed significant changes in soluble cytokine and immune checkpoint levels with disease severity. IL-2Rα was elevated in moderate cases, consistent with prior studies linking its upregulation to enhanced T cell activation in influenza and COVID-19.32,33 The stepwise increase in 4-1BB levels resembles findings in acute respiratory distress syndrome (ARDS), where it promotes sustained inflammatory responses.34,35 TGF-β1, known for its roles in immunosuppression and tissue remodeling, was also increased in severe cases—implicating it in bronchiolitis-associated airway changes, similar to those observed in asthma and COPD.36 LAG-3 elevation with severity may represent an adaptive mechanism to control excessive inflammation, as seen in other severe viral infections.37,38 Although soluble CTLA-4 showed a non-significant increase in severe disease, this pattern parallels findings in autoimmune disorders, where early downregulation is followed by upregulation as a compensatory response.39,40 Galectin-9 was markedly elevated across all bronchiolitis groups, especially in severe cases, supporting its role in immune regulation and apoptosis, as described in viral pneumonia.41,42 Collectively, these changes reflect a complex and evolving immune suppressive milieu with increasing disease severity.
This study has several limitations. The single-center design may limit generalizability. The exclusion of preterm infants and those with comorbidities enhanced homogeneity but may have excluded patients with more complex disease. Given that premature infants are at higher risk of severe bronchiolitis, their exclusion may also have prevented us from capturing potentially more pronounced immune dysregulation in this subgroup; this remains an important direction for future studies. The cross-sectional nature of sampling precludes assessment of temporal dynamics in immune marker expression. Additionally, the absence of etiologic data (e.g., RSV, influenza) limits our ability to associate findings with specific viral pathogens. Finally, although flow cytometry and ELISA are well-established techniques, technical variability may influence the accuracy of quantification. Future longitudinal studies incorporating broader patient groups and viral diagnostics are warranted.
Conclusion
This study highlights the role of immune dysregulation in pediatric bronchiolitis by identifying changes in cytokines and immune checkpoint molecules across disease severity groups. Key findings include a decrease in CD4⁺ and CD4⁺FOXP3⁺ T cells, elevated levels of IL-2Rα, 4-1BB, TGF-β1, LAG-3, and galectin-9, and distinct expression patterns of CTLA-4, GARP, TIGIT, and TIM-3 collectively supporting an immunosuppressive environment in moderate and severe bronchiolitis. These markers may serve as indicators of disease severity, with galectin-9 and TGF-β1 emerging as promising biomarkers and potential therapeutic targets. Future research should explore the longitudinal behavior of these molecules and their interactions with other immune pathways to better elucidate the pathogenesis of bronchiolitis and identify strategies for targeted immunomodulation.
Data availability
The datasets generated during and/or analyzed during the current study are available from the corresponding author upon reasonable request.
References
Astudillo, P. et al. Wheezing on admission: a marker for bronchiolitis severity and asthma development. Pediatr. Res. https://doi.org/10.1038/s41390-025-04096-9.
Walsh, R. et al. Bronchiolitis: evidence-based management in high-risk infants in the intensive care setting. Pediatr. Res. 96, 1560–1567 (2024).
Staines-Boone, A. T. et al. Fatal COVID-19 infection in two children with STAT1 gain-of-function. J. Clin. Immunol. 44, 20 (2023).
Pernaa, N. et al. Germline HAVCR2/TIM-3 checkpoint inhibitor receptor deficiency in recurrent autoinflammatory Myocarditis. J. Clin. Immunol. 44, 81 (2024).
Sahin, A. et al. Elevated checkpoint inhibitor expression and Treg cell number in autosomal dominant polycystic kidney disease and their correlation with disease parameters and hypertension. Clin. Exp. Med. 23, 3631–3640 (2023).
Brom, V. C., Burger, C., Wirtz, D. C. & Schildberg, F. A. The role of immune checkpoint molecules on macrophages in cancer, infection, and autoimmune pathologies. Front. Immunol. 13, 837645 (2022).
Cai, X. et al. Current progress and future perspectives of immune checkpoint in cancer and infectious diseases. Front. Genet. 12, 785153 (2021).
Erdem, S. et al. A novel loss of function mutation in the HAVCR2 gene in a patient diagnosed with Hodgkin’s lymphoma. Immunol. Res. 73, 61 (2025).
Baldrich, A. et al. Post-transplant inflammatory bowel disease associated with donor-derived TIM-3 deficiency. J. Clin. Immunol. 44, 63 (2024).
Mi, L. L. & Guo, W. W. Crosstalk between ILC2s and Th2 CD4+ T cells in lung disease. J. Immunol. Res 2022, 8871037 (2022).
Kervevan, J. & Chakrabarti, L. A. Role of CD4+ T cells in the control of viral infections: recent advances and open questions. Int J. Mol. Sci. 22, 523 (2021).
Lokau, J., Petasch, L. M. & Garbers, C. The soluble IL-2 receptor alpha/CD25 as a modulator of IL-2 function. Immunology 171, 377–387 (2024).
Wang, Z. Role of transforming growth factor-beta in airway remodelling in bronchiolitis obliterans. Growth Factors 41, 192–209 (2023).
Ma, J. et al. Blockade of PD-1 and LAG-3 expression on CD8+ T cells promotes the tumoricidal effects of CD8+ T cells. Front. Immunol. 14, 1265255 (2023).
Wang, E. E. L., Milner, R. A., Navas, L. & Maj, H. Observer agreement for respiratory signs and oximetry in infants hospitalized with lower respiratory infections. Am. Rev. Respir. Dis. 145, 106–109 (1992).
Kaneko, N. et al. Temporal changes in T cell subsets and expansion of cytotoxic CD4+ T cells in the lungs in severe COVID-19. Clin. Immunol. 237, 108991 (2022).
Lu, B. et al. PD1+CD4+ T cells promote receptor editing and suppress autoreactivity of CD19+CD21low B cells within the lower respiratory airways in adenovirus pneumonia. Mucosal. Immunol. 17, 1045–1059 (2024).
Matera, L. et al. Low lymphocyte count: A clinical severity marker in infants with bronchiolitis. Pediatr. Pulmonol. 57, 1770–1775 (2022).
Wragg, K. M. et al. Establishment and recall of SARS-CoV-2 spike epitope-specific CD4+ T cell memory. Nat. Immunol. 23, 768–780 (2022).
Kosanovich, J. L. et al. Exacerbated lung inflammation following secondary RSV exposure is CD4+ T cell-dependent and is not mitigated in infant BALB/c mice born to PreF-vaccinated dams. Front. Immunol. 14, 1206026 (2023).
Christiaansen, A. F., Knudson, C. J., Weiss, K. A. & Varga, S. M. The CD4 T cell response to respiratory syncytial virus infection. Immunol. Res. 59, 109–117 (2014).
Mariani, T. J. et al. Association of dynamic changes in the CD4 T-cell transcriptome with disease severity during primary respiratory syncytial virus infection in young infants. J. Infect. Dis. 216, 1027–1037 (2017).
Zhang, Z. et al. Palmitoylation of TIM-3 promotes immune exhaustion and restrains antitumor immunity. Sci. Immunol. 9, adp7302 (2024).
Ferragut, F. et al. Expression of inhibitory receptors TIGIT, TIM-3, and LAG-3 on CD4+ T cells from patients with different clinical forms of chronic Chagas disease. J. Immunol. 210, 568–579 (2023).
Salmi, S. et al. The role of FoxP3+ regulatory T cells and IDO+ immune and tumor cells in malignant melanoma - an immunohistochemical study. BMC Cancer 21, 641 (2021).
Granito, A. et al. Hepatocellular carcinoma in viral and autoimmune liver diseases: Role of CD4+ CD25+ Foxp3+ regulatory T cells in the immune microenvironment. World J. Gastroenterol. 27, 2994–3009 (2021).
Mirsharif, E. S., Rostamian, A., Salehi, M., Askari, N. & Ghazanfari, T. Cytotoxic T-lymphocyte-associated antigen 4 (CTLA-4) +49A>G (rs231775) gene polymorphism is not associated with COVID-19 severity and mortality in an Iranian population. Heliyon 10, 23308 (2023).
Kawakami, N. et al. Airway disorders associated with immune checkpoint inhibitor therapy: Two case reports and a systematic review. Semin. Oncol. 49, 439–455 (2022).
Joller, N., Anderson, A. C. & Kuchroo, V. K. LAG-3, TIM-3, and TIGIT: Distinct functions in immune regulation. Immunity 57, 206–222 (2024).
Hou, J. et al. Reduced frequencies of Foxp3+GARP+ regulatory T cells in COPD patients are associated with multi-organ loss of tissue phenotype. Respir. Res. 23, 176 (2022).
Lehmkuhl, P. et al. Dysregulated immunity in PID patients with low GARP expression on Tregs due to mutations in LRRC32. Cell Mol. Immunol. 18, 1677–1691 (2021).
Ma, A. et al. High Levels of Circulating IL-8 and Soluble IL-2R Are Associated With Prolonged Illness in Patients With Severe COVID-19. Front. Immunol. 12, 626235 (2021).
Abdelfattah, N., Fathy, M., Ali, H. & Khater, W. sIL-2R and sIL-2R/lymphocyte ratio as indicators of severity in COVID-19 pediatric patients. Microbes Infect. Dis. 3, 814–829 (2022).
Battin, C. et al. Engineered soluble, trimerized 4-1BBL variants as potent immunomodulatory agents. Cancer Immunol. Immunother. 72, 3029–3043 (2023).
Salek-Ardakani, S., Zajonc, D. M. & Croft, M. Agonism of 4-1BB for immune therapy: a perspective on possibilities and complications. Front. Immunol. 14, 1228486 (2023).
Alfaro, E. et al. TGF-beta1 overexpression in severe COVID-19 survivors and its implications for early-phase fibrotic abnormalities and long-term functional impairment. Front. Immunol. 15, 1401015 (2024).
Roy, S. et al. Blockade of LAG-3 immune checkpoint combined with therapeutic vaccination restore the function of tissue-resident anti-viral CD8+ T cells and protect against recurrent ocular herpes simplex infection and disease. Front. Immunol. 9, 2922 (2018).
Yoshida, T. et al. Impact of LAG-3/FGL1 pathway on immune evasive contexture and clinical outcomes in advanced urothelial carcinoma. J. Immunother. Cancer 12, e009358 (2024).
Taghizade, N. et al. Therapeutic modalities and clinical outcomes in a large cohort with LRBA deficiency and CTLA4 insufficiency. J. Allergy Clin. Immunol. 152, 1634–1645 (2023).
Nishimura, M. et al. Successful Treatment of Granulomatous-lymphocytic interstitial lung disease in a patient with CTLA-4 deficiency. Intern. Med. 62, 871–875 (2023).
Lin, C. Y. et al. The antiviral role of galectins toward influenza A virus infection-an alternative strategy for influenza therapy. Pharmaceuticals 14, 490 (2021).
Portacci, A. et al. The role of Galectins in Asthma pathophysiology: a comprehensive review. Curr. Issues Mol. Biol. 46, 4271–4285 (2024).
Acknowledgements
We would like to thank the Erciyes University Scientific Research Projects Coordination Unit (ERÜ BAP) for their financial and technical support in bringing our project to life. We extend our gratitude to the researchers at Betül-Ziya Eren Genome and Stem Cell Center (GENKÖK) who put great effort into the laboratory stages of our study, to the technical staff who meticulously carried out the analyses, and to all scientists who assisted in the evaluation of the data.
Funding
This study was supported by the Scientific Research Projects Coordination Unit of Erciyes University (Project No: 12366). Open access funding provided by the Scientific and Technological Research Council of Türkiye (TÜBİTAK).
Author information
Authors and Affiliations
Contributions
M.A.D. conceptualized and designed the study, contributed to methodology, recruited patients, collected data, performed formal analysis and investigation, wrote the original draft, and supervised the project. S.E. contributed to methodology development, performed statistical analysis, laboratory testing, and sample processing. B.C. contributed to conceptualization, methodology, manuscript writing, reviewing, editing, and project supervision. A.E. contributed to methodology, manuscript writing, reviewing and editing, and supervised laboratory procedures. E.U. contributed to manuscript writing, reviewing, and editing. T.G. and S.M. were involved in patient recruitment, data collection, and data entry. Y.S. and M.K. contributed to patient recruitment, concept development, and data collection. B.S.D., M.A.H., and M.A. were involved in sample collection, sample processing, and laboratory testing. B.N.A. contributed to methodology development, manuscript writing, review, and editing. All authors reviewed and approved the final manuscript.
Corresponding author
Ethics declarations
Competing interests
The authors declare that they have no financial or non-financial interests that are directly or indirectly related to the work submitted for publication.
Ethics approval
This study was performed in line with the principles of the Declaration of Helsinki. Approval was granted by the institutional review board of Erciyes University (approval number: 2022/155).
Consent Statement
Informed consent was obtained from all participants’ parents or legal guardians. The authors affirm that human research participants’ parents or legal guardians provided informed consent for publication of the data.
Additional information
Publisher’s note Springer Nature remains neutral with regard to jurisdictional claims in published maps and institutional affiliations.
Rights and permissions
Open Access This article is licensed under a Creative Commons Attribution 4.0 International License, which permits use, sharing, adaptation, distribution and reproduction in any medium or format, as long as you give appropriate credit to the original author(s) and the source, provide a link to the Creative Commons licence, and indicate if changes were made. The images or other third party material in this article are included in the article’s Creative Commons licence, unless indicated otherwise in a credit line to the material. If material is not included in the article’s Creative Commons licence and your intended use is not permitted by statutory regulation or exceeds the permitted use, you will need to obtain permission directly from the copyright holder. To view a copy of this licence, visit http://creativecommons.org/licenses/by/4.0/.
About this article
Cite this article
Dundar, M.A., Erdem, S., Cetin, B. et al. Pediatric bronchiolitis disease severity is associated with immune checkpoint dysregulation. Pediatr Res (2026). https://doi.org/10.1038/s41390-026-04853-4
Received:
Revised:
Accepted:
Published:
Version of record:
DOI: https://doi.org/10.1038/s41390-026-04853-4






