Abstract
This study aims to explore the mechanism by which gut microbiota influences the antidepressant effects of serotonin reuptake inhibitors (SSRIs) through metabolic pathways. A total of 126 patients were analyzed for their gut microbiota and metabolomics. Patients received SSRI treatment and were categorized into responder and non-responder groups based on changes in their Hamilton Depression Rating Scale (HAMD-17) scores before and after treatment. The association between gut microbiota composition and the efficacy of SSRIs was investigated through 16S rRNA gene sequencing and metabolomic analysis, and a predictive model was developed. As a result, the study found significant differences in gut microbiota composition between the responder and resistant groups. Specific taxa, such as Ruminococcus, Bifidobacterium, and Faecalibacterium, were more abundant in the responder group. Functional analysis revealed upregulation of acetate degradation and neurotransmitter synthesis pathways in the responder group. The machine learning model indicated that gut microbiota and metabolites are potential biomarkers for predicting SSRIs efficacy. In conclusion, gut microbiota influences the antidepressant effects of SSRIs through metabolic pathways. The diversity and function of gut microbiota can serve as biomarkers for predicting the treatment response, providing new insights for personalized treatment.
Similar content being viewed by others
Introduction
Major depressive disorder (MDD) is one of the most prevalent and debilitating mental illnesses, characterized by high morbidity, high suicide rates, high relapse rates, high disability rates, and low recognition, consultation, and treatment rates [1, 2]. China is one of the countries with the highest prevalence of MDD, with an increasing trend towards younger age groups. Recent epidemiological surveys show that the prevalence among university students exceeds one-third [3, 4]. The failure of patients and their families to promptly recognize and treat the condition can lead to serious consequences such as job loss, unemployment, mental disability, and suicide, causing significant economic losses to society and threatening social stability and security.
The treatment of MDD mainly relies on pharmacological, psychological, and physical methods, with pharmacological treatment being the primary choice. Serotonin reuptake inhibitors (SSRIs) are widely used globally due to their safety, efficacy, and tolerability [5]. However, approximately 30% of patients have poor responses to SSRI treatment and remain at risk of relapse [6]. This poor response to SSRIs is clinically referred to as SSRI resistance (SSRIs-R) [7]. Studies have shown that polymorphisms in genes such as monoamine transporters (particularly the serotonin transporter (SLC6A4) and norepinephrine transporter (SLC6A2) genes), serotonin receptors (particularly 1A, 2A, and 6 (HTR1A, HTR2A, and HTR6) genes), enzymes involved in monoamine degradation (catechol-O-methyltransferase (COMT) and monoamine oxidase A (MAOA) genes), and enzymes involved in monoamine synthesis (tryptophan hydroxylase 1 and 2 (TPH1 and TPH2) genes) affect the clinical efficacy of antidepressants to varying degrees [8]. Nevertheless, the aforementioned factors cannot fully explain the phenomenon of SSRI resistance, necessitating further research to elucidate the factors and potential mechanisms affecting the clinical efficacy of SSRIs.
The gut microbiota is closely linked to human health, influencing host behavior and emotions. Under pathological conditions, an imbalance in the gut microbiota may increase the risk of disease. Research indicates that the gut microbiota can communicate with the central nervous system (CNS) through various pathways, including neurotransmitters, neuroendocrine signals, immune responses, and microbial metabolites. The interaction between the gut microbiota and the CNS is a complex, bidirectional communication process involving multiple mechanisms [9]. These microorganisms can produce or regulate key neurotransmitters such as 5-HT, dopamine, GABA, and norepinephrine [10], thereby affecting the CNS through the bloodstream or directly via the gut-brain neural pathways, such as the vagus nerve [11]. The gut microbiota also helps the body adapt and appropriately respond to stress by influencing the activity of the hypothalamic-pituitary-adrenal (HPA) axis, a key neuroendocrine pathway that regulates mood and stress response [12]. Additionally, they interact with the CNS by affecting the levels of gut hormones such as glucagon-like peptide-1 (GLP-1) and peptide YY [13]. On the immune level, the gut microbiota activates the gut immune system and regulates the production of cytokines like IL-1β, IL-6, and TNF-α [14]. These cytokines can enter the bloodstream and influence neuroinflammation and neurotransmitter processes in the CNS. In terms of metabolic products, the gut microbiota produces short-chain fatty acids (SCFAs), bile acids, and amino acid derivatives, which not only regulate the gut environment and immune responses but also act as signaling molecules that affect the CNS via the bloodstream, participating in the regulation of mood and behavior [15]. These communication pathways intertwine to form a complex interaction network between the gut microbiota and the CNS, collectively known as the “microbiota-gut-brain axis” [16]. There is existing evidence that indicates a connection between gut microbiota and various neuropsychiatric disorders, including MDD [17]. The composition of the gut microbiota in patients with MDD is associated with the severity of their symptoms, and changes in the abundance of specific bacteria are related to improvements in the condition. Studies have shown that the level of inflammation in MDD patients is elevated, while butyrate, a short-chain fatty acid produced by the Firmicutes phylum, has certain anti-inflammatory properties and can positively affect mood and behavior through the gut-brain axis [18]. Bifidobacterium, a genus within the Actinobacteria phylum, can not only produce anti-inflammatory metabolites such as SCFAs [19] but also reduce levels of cytokines like IL-6, IFN-γ, and TNF-α to decrease intestinal inflammatory responses [14]. Amin et al. [20] showed that the severity of MDD is negatively correlated with the abundance of anti-inflammatory bacteria such as Bacteroides and Faecalibacterium and positively correlated with the abundance of Ruminococcus. Hu et al. [21] found that the abundance of Clostridium is negatively correlated with the severity of MDD. Longitudinal studies have found that with the improvement of MDD patients’ conditions, the proportions of Prevotella and Klebsiella in fecal microbiota decrease correspondingly, and these changes are significantly correlated with Hamilton Depression Rating Scale scores [22]. This indicates that the diversity of gut microbiota is closely related to the occurrence and severity of MDD symptoms.
Gut microbiota is not only essential for maintaining overall health but also have a close relationship with the efficacy and side effects of drugs. Abnormal activation of the hypothalamic-pituitary-adrenal (HPA) axis is a key factor in the onset of MDD. Studies have shown that there is a connection between the microbiome and the HPA axis, especially the 5-HT system, which plays an important role in regulating gut microbiota. The regulation of the serotonergic system by gut microbiota is crucial for the function of serotonin in the central nervous system [23, 24]. The regulation of dopamine (DA) levels is also critical for the loss of pleasure in MDD. Compared to healthy individuals, MDD patients exhibit reduced DA transporter activity, which is associated with decreased pleasure [25]. SSRIs mainly exert their antidepressant effects by acting on 5-HT receptors to regulate neurotransmitter release, suggesting that gut microbiota dysbiosis may impact the clinical efficacy of SSRIs. Existing reports have already revealed a correlation between gut microbiota diversity and the antidepressant effects of SSRIs. However, the current sample sizes in these reports are relatively small [26], and the metabolic mechanisms involved need further elucidation. Therefore, this study aims to investigate this connection. We collected data from 126 MDD patients, grouped them based on treatment efficacy, and used 16s rRNA and metabolomics sequencing to discover that gut microbiota can regulate metabolite diversity and influence the antidepressant effects of SSRIs. By constructing a predictive model using integrated machine learning, we hope to achieve precision treatment with SSRIs.
Materials and methods
Subjects
The subjects were selected from outpatient or inpatient MDD patients at the Affiliated Mental Health Center of Jiangnan University from January 2021 to June 2022. According to established inclusion and exclusion criteria, we selected MDD patients treated with SSRIs monotherapy as the research subjects. Based on treatment efficacy, they were divided into a non-responder group (ineffective) and a responder group (effective), resulting in 126 study subjects. The study was reviewed and approved by the Ethics Committee of our hospital (WXMHCIRB2021LLky115), and all enrolled patients and their guardians provided informed consent and signed consent forms.
Inclusion criteria
Meets the DSM-V clinical diagnostic criteria for MDD; HAMD-17 score ≥ 18; Age ≥ 18 years; first-episode MDD patients who have not taken any other antidepressant medications; Able to understand and cooperate with scale assessments.
Exclusion criteria
Patients with a diagnosis of other mental disorders (e.g., schizophrenia, bipolar disorder) or a history of such disorders; History of organic brain disease or severe brain trauma; Presence of severe physical illnesses, including heart, liver, or kidney dysfunction, or metabolic diseases; Pregnant or breastfeeding women; Patients who have taken antibiotics, probiotics, or prebiotics continuously in the past month, as these may alter gut microbiota composition; Patients with abnormal laboratory results, including liver function tests, blood, or urine abnormalities; Patients with a history of severe suicidal tendencies or risk of immediate harm; Participation in another clinical study within the past three months.
Treatment and antidepressant efficacy evaluation
In this study, the SSRIs administered included citalopram (20–40 mg/day), paroxetine (20–40 mg/day), and fluoxetine (20–40 mg/day). Dosages were initially set at 20 mg per day and were titrated up to a maximum of 40 mg per day based on the patient’s tolerance and clinical response. All patients were monitored closely to ensure compliance with the prescribed dosage, and any variations were documented to assess their potential impact on treatment outcomes. Benzodiazepines could be used short-term if necessary, but no other antidepressants, antipsychotics, or mood stabilizers were allowed.
The antidepressant efficacy of SSRIs was evaluated using the HAMD-17 score after 6 weeks of treatment. A reduction rate of ≥50% in the total HAMD-17 score compared to baseline was considered effective, otherwise, it was considered ineffective.
Fecal sample collection
Fresh fecal samples were collected from the enrolled subjects at the time of enrollment. The fecal collection containers included sampling tubes with lysis and stabilization solutions to ensure the stability of DNA when samples could not be immediately stored at −80 °C.
16S rRNA gene sequencing
Total DNA from fecal samples was extracted using the QIAGEN DNA extraction kit according to the manufacturer’s instructions. The extracted DNA was used for the amplification and sequencing of the V3-V4 region of the 16S rRNA gene. PCR amplification reactions were performed in a total reaction volume of 50 μL, including 25 μL 2× Phanta Max Master Mix, 1 μL of each primer (10 μM), 2 μL template DNA, and 21 μL nuclease-free water. The PCR amplification conditions were as follows: pre-denaturation at 98 °C for 3 min; followed by 30 cycles of 98 °C for 10 s, 55 °C for 30 seconds, and 72 °C for 30 s; and a final extension at 72 °C for 5 min. The amplification products were checked by agarose gel electrophoresis, and qualified products were sent for high-throughput sequencing on the Illumina MiSeq platform.
The initial processing and quality control of sequencing data were performed using QIIME software. High-quality valid sequences were obtained through denoising and chimera removal. These sequences were clustered into Operational Taxonomic Units (OTUs) and compared against the Greengenes database to determine their taxonomic status. The Shannon index and Chao1 index were used to assess the α-diversity of samples, while the Bray-Curtis distance and Principal Coordinates Analysis (PCoA) were used to assess the β-diversity between samples.
The functional genes of the microbiota were predicted using PICRUSt software. The 16S rRNA gene sequences were standardized, and the OTU table was mapped to the reference genome database to predict the functional composition of the microbial community. The abundance of functional genes between the responsive and ineffective groups was compared to analyze the differences in metabolic pathways.
Targeted metabolomics analysis
The metabolites in fecal samples were analyzed using liquid chromatography-mass spectrometry (LC–MS). After sample processing, separation and detection were performed using a Waters ACQUITY UPLC system and a Waters Xevo G2 QTof mass spectrometer. Data processing and metabolite identification were conducted using Progenesis QI software, and metabolic pathway enrichment analysis was performed using the MetaboAnalyst platform.
Statistical analysis
All statistical analyses were conducted using SPSS 26.0 and R software. Continuous variables were expressed as mean ± standard deviation and compared between groups using t-tests or Mann–Whitney U tests. Categorical variables were compared using chi-square tests or Fisher’s exact tests. LEfSe was used to identify significantly different microbiota between groups. Pearson correlation analysis was employed to assess the relationship between microbiota and metabolites. Machine learning models (logistic regression, random forest, and support vector machine) were constructed based on gut microbiota and metabolites, and the predictive performance of the models was evaluated using ROC curves. All statistical tests were two-sided, with P-values < 0.05 considered statistically significant.
Results
Comparison of basic characteristics between the two groups
At the end of the 6-week treatment period, patients were divided into effective and ineffective groups based on treatment outcomes. Comparison of basic characteristics between the two groups revealed no significant differences in gender, age, marital status, years of education, family history, history of suicide attempts, duration of illness, and baseline HAMD scores (p > 0.05) (Table 1).
Correlation between gut microbiota diversity and the antidepressant effects of SSRIs
Using Venn diagrams and box plots, we revealed significant differences in OTUs composition between the responder and non-responder groups, with the responder group showing a greater abundance of unique OTUs (Fig. 1A/B). Further box plot and heatmap analyses demonstrated that although OTU correlations between the two groups were not significantly different (correlation coefficient r = 0.5, P = 0.38) (Fig. 1C/D), the comparison of Chao indices showed no significant difference in species richness between the groups (Fig. 1E). PCoA visualizing the overall differences in gut microbiota did not show a clear separation between the responder and non-responder groups (Fig. 1F).
A Venn diagram—overlap of OTUs between responders and non-responders. B Boxplot of OTU abundance—comparison of OTU abundance between responders and non-responders. C Boxplot of OTU correlation—comparison of OTU correlation within and between groups. D Heatmap of OTU correlation—visual representation of OTU correlations within and between groups. E Boxplot of Chao Index—comparison of species richness between responders and non-responders. F Principal coordinates analysis (PCoA) plot—visualization of overall gut microbiota differences between responders and non-responders. G Distribution of genus species—comparison of the distribution of genus species in the two groups. H Differential analysis of species at the genus level—comparison of genus-level species differences between responders and non-responders. I Differences in species abundance at the genus level—Bar chart showing the differences in genus-level species abundance between the two groups.
At the genus level, relative abundance analysis showed that Ruminococcus, Bifidobacterium, Subdoligranulum, Faecalibacterium, and Blautia were more abundant in the responder group, while Dialister, Streptococcus, and Escherichia-Shigella were more abundant in the non-responder group (Fig. 1G). Further comparisons using heatmaps and bar plots highlighted significantly higher abundances of Ruminococcus, Bilophila, Coprobacillus, and Rikenellaceae RC9 gut group in the responder group, while Streptococcus, Selimonas, and Gemella were significantly more abundant in the non-responder group (Fig. 1H/I).
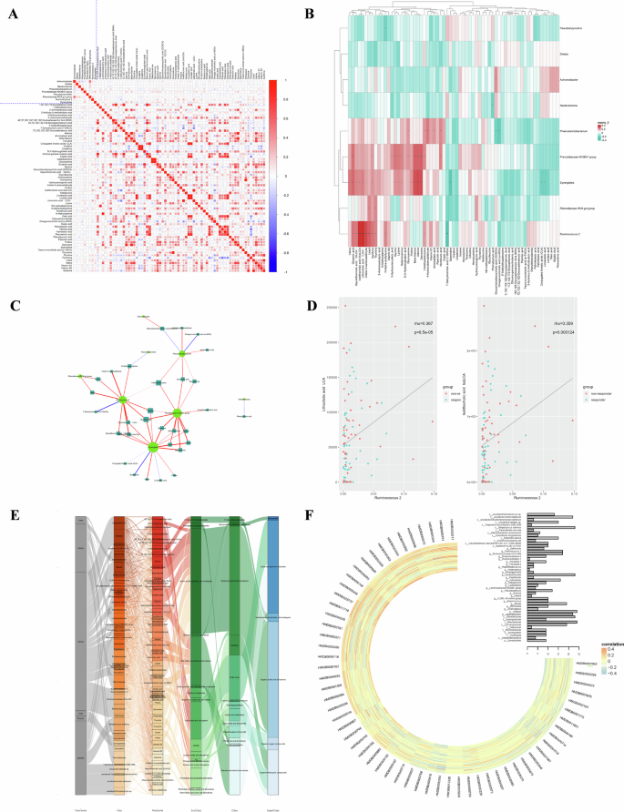
In the functional analysis of gut microbiota, we observed significant differences between the treatment responder and non-responder groups across various metabolic pathways and biological functions, including acetate degradation pathways, neurotransmitter synthesis and degradation pathways, and several key metabolic functions (Fig. 2A/B). Notably, acetate degradation showed a distinct divergence between the two groups, with specific taxa such as Micrococcus and Pseudonocardia closely linked to this process (Fig. 2C/D). Additionally, neurotransmitter synthesis and degradation pathways, such as those for acetylcholine, serotonin, dopamine, and GABA, which may play crucial roles in immune regulation and inflammatory responses, were highlighted. We also identified other metabolic pathways, including glutamate degradation, propionate synthesis and degradation, and inositol metabolism, which may significantly impact treatment outcomes.
Gut microbiota diversity induces metabolomic changes
Through PLS-DA analysis, we observed distinct differences in metabolomic features between the treatment responder and non-responder groups (Fig. 3A/B). Further application of orthogonal partial least squares discriminant analysis (OPLS-DA) removed unrelated variation, making the separation between the two groups even more pronounced, indicating that metabolomic features significantly differ in distinguishing between responders and non-responders. Volcano plot analysis helped identify metabolites that were significantly upregulated or downregulated between the two groups (Fig. 3C). These metabolites included indole and derivatives, carboxylic acids and derivatives, 5′-deoxyribonucleosides, benzene and substituted derivatives, diazines, fatty acyls, and hydroxy acids and derivatives, all of which showed significant differences in expression abundance between the groups. Heatmap analysis further revealed metabolites that were significantly upregulated or downregulated between the responder and non-responder groups (Fig. 3D). Metabolites that were significantly upregulated in the responder group may be positively correlated with treatment response, while those significantly downregulated in the non-responder group may be associated with treatment inefficacy. A total of 65 metabolites with significant expression differences between the two groups were identified, and Fig. 3E displays these representative differential metabolites. KEGG pathway enrichment analysis identified at least 25 metabolic pathways, with pathways such as the biosynthesis of unsaturated fatty acids and fatty acid biosynthesis being significantly upregulated in the responder group, while pathways like ABC transporters were significantly downregulated in the non-responder group (Fig. 3F). A heatmap of metabolic markers further showed metabolites with relatively higher abundance in the responder group, such as hippuric acid and uridine, as well as metabolites with higher abundance in the non-responder group, such as S-carboxymethyl cysteine and vitamin B2 (Fig. 3G).
Correlation between gut microbiota and metabolites
The heatmap demonstrated a close correlation between gut microbiota and metabolites, showing a strong positive correlation between Rikenellaceae RC9 gut group and Achromobacter, and a strong negative correlation between Phascolarctobacterium and Achromobacter (Fig. 4A). Correlation plot analysis and network analysis not only confirmed these findings but also revealed significant positive correlations between the Prevotellaceae NK3B31 group and metabolites such as glycine, alanine, and glutamic acid. Additionally, a strong positive correlation was observed between Ruminococcus 2 and metabolites such as indole-3-carboxaldehyde, uracil, and lithocholic acid (LCA), along with a strong negative correlation with 7-dehydrocholic acid (7-DHCA). Similarly, Synergistes showed a strong positive correlation with alanine and valine, and a strong negative correlation with spermidine, proline, and conjugated linoleic acids (CLA) (Fig. 4B/C). Scatter plots further confirmed the significant positive correlations between Ruminococcus 2 and lithocholic acid (LCA) (P = 8.5E−05) and isolithocholic acid (IsoLCA) (P = 1.2E−04) (Fig. 4D).
Similarly, we calculated the Spearman correlation coefficients for differentially expressed microbes and differentially expressed fecal metabolites at six levels in the responder group. The Sankey diagram showed significant positive correlations between Ruminococcus 2 and metabolites such as Uracil, LCA, and IsoLCA. Faecalibacterium showed significant associations with Alanine, Sarcosine, and Threonine. These metabolites are involved in lipids and lipid-like molecules, organic acids and derivatives, phenylpropanoids, and polyketides (Fig. 4E). Figure 4F also displayed significant positive correlations between Synergistes and Alanine, Sarcosine, and Threonine, indicating that the abundance of these metabolites increases with the abundance of Synergistes. The positive correlations between Ruminococcus 2 and Uracil, LCA, and IsoLCA further support the potential role of these microbial groups in bile acid metabolism.
Predictive value of machine learning models for SSRIs antidepressant effects
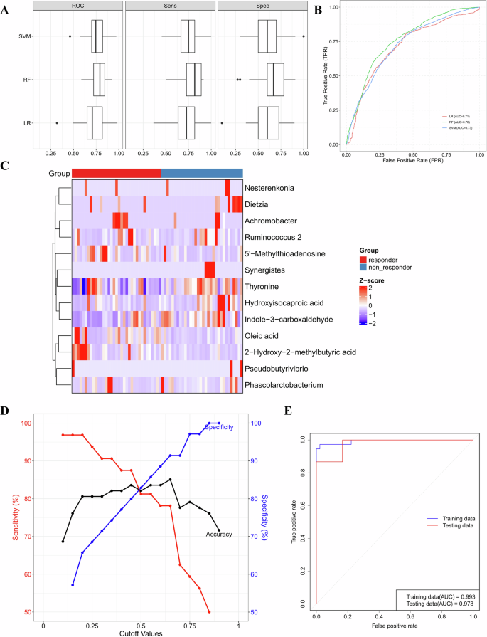
Using Z-score normalization, we combined multiple feature selection methods. The substances frequently selected in the feature selection methods were given rewards, and their comprehensive weight values were calculated based on the reward scores obtained in each feature selection method. We utilized three commonly used machine learning models—Logistic Regression (LR), Random Forest (RF), and Support Vector Machine (SVM)—to validate the selected features. The results indicated that the evaluation metrics for these models were satisfactory, demonstrating that the selected biomarkers have excellent classification capability and effectiveness (Fig. 5A/B).
To observe the expression patterns of biomarkers in the sample groups, we used a hierarchical clustering algorithm to group the biomarkers and displayed the results in a heatmap. It was evident that biomarkers such as Ruminococcus 2, 2-Hydroxy-2-methylbutyric acid, and 5′-Methylthioadenosine showed significant differences between responders and non-responders (Fig. 5C). Further, we calculated the optimal cutoff value and corresponding metrics using the Youden index (Fig. 5D). We then randomly divided the dataset of the most optimal potential biomarkers into training and test sets. Using the RF model for ROC analysis on both sets, we found that the area under the curve (AUC) for the training set was 0.993, and for the test set, it was 0.978 (Fig. 5E).
Discussion
This study, through the analysis of the gut microbiota and metabolomics of 126 MDD patients, reveals the potential mechanisms by which the gut microbiota may influence SSRI treatment. Our study demonstrates that the diversity of the gut microbiota in the non-responsive group is significantly higher than that in the responsive group. This result is consistent with previous studies, suggesting that gut microbiota diversity may play an important role in the response to SSRI treatment [26]. Specifically, there are more unique OTUs in the non-responsive group, which may be related to the metabolism and mechanism of action of SSRIs. For example, Jiang et al. found a significant correlation between the diversity of the gut microbiota and the severity of the disease in MDD patients [27]. Additionally, Kelly et al. observed depressive-like behaviors in germ-free mice after transplanting the gut microbiota from depressed patients, further confirming the role of the gut microbiota in MDD [28]. Our findings align with these studies, further indicating the significance of gut microbiota diversity in the response to SSRI treatment.
In the analysis of the gut microbiota composition, there were significant differences in key bacterial populations between the responsive and non-responsive groups. In the responsive group, the relative abundance of Bifidobacterium, Subdoligranulum, Faecalibacterium, and Blautia was higher, while in the non-responsive group, the relative abundance of Dialister, Streptococcus, and Escherichia-Shigella was higher. The different distribution of these bacterial populations may be related to their metabolic activity and inflammatory responses in the gut microenvironment. Studies have shown that probiotics such as Bifidobacterium and Faecalibacterium can regulate the gut environment by producing short-chain fatty acids (SCFAs), thereby promoting gut health and immune function [26, 29]. Moreover, Bifidobacterium has also been found to improve depressive symptoms by regulating the synthesis of neurotransmitters, especially 5-HT [30]. Conversely, the high abundance of potential pathogenic bacteria such as Streptococcus and Escherichia-Shigella may lead to gut inflammation and barrier dysfunction, which are closely related to the occurrence of depression [31].
The genus Ruminococcaceae, belonging to the order Clostridiales within the phylum Firmicutes, significantly impacts human health by producing SCFAs such as butyrate, acetate, and propionate [32]. These SCFAs not only provide energy to intestinal cells but also influence the host’s mood and behavior through the gut–brain axis. The anti-inflammatory properties of butyrate may help alleviate depressive symptoms [33]. Metabolites of Ruminococcaceae may also reduce chronic inflammation, which is a key factor in the remission of depression [34]. Furthermore, SCFAs regulate the synthesis and release of neurotransmitters like 5-HT and dopamine, underscoring the importance of Ruminococcaceae in emotional regulation [35]. Ruminococcaceae also contributes to maintaining the integrity of the gut barrier, preventing harmful substances from passing into the bloodstream, reducing systemic and neuroinflammation, and thus affecting the onset and progression of depression [36]. Through the microbiota-gut-brain axis, the interaction between Ruminococcaceae and the central nervous system may influence mood and behavior, involving neural, endocrine, and immune pathways. Individual differences in gut microbiota composition, including the abundance and activity of Ruminococcaceae, may affect susceptibility to depression and treatment outcomes.
Functional analysis revealed significant differences in various metabolic pathways between the responsive and non-responsive groups, including acetate degradation, neurotransmitter synthesis, and metabolic pathways. These findings suggest that the gut microbiota may play a crucial role in SSRI treatment response by affecting host metabolic pathways. Strandwitz noted that the gut microbiota can directly influence central nervous system function through its metabolites [37]. Moreover, Collins et al. [38] found that the gut microbiome can interact with the host’s central nervous system through multiple pathways, including neurotransmitter, neuroendocrine, and immune pathways.
The acetate degradation pathway was significantly upregulated in the responsive group, with key roles played by microbiota such as Micrococcus and Pseudonocardia in this pathway. Acetate, an important short-chain fatty acid, has significant impacts on gut health and immune regulation. Studies have shown that acetate can maintain gut microecological balance by regulating gut pH and inhibiting the growth of harmful bacteria [39]. Rogers et al. [40] found that acetate not only promotes gut barrier function but also interacts with the gut nervous system to improve mood and cognitive function. Our findings support these discoveries, indicating that the upregulation of the acetate degradation pathway may be an important mechanism through which gut microbiota exert their effects via metabolic pathways in the responsive group.
Gut microbiota play a significant role in the synthesis and metabolism of neurotransmitters such as 5-HT, DA, and GABA [41]. We found that neurotransmitter-related pathways were significantly upregulated in the responsive group, which may help enhance the antidepressant effects of SSRIs. Conversely, these pathways were less active in the non-responsive group, potentially leading to neurotransmitter deficiencies and affecting the efficacy of SSRIs. Dinan and Cryan pointed out that gut microbiota can influence central nervous system serotonin function by regulating the synthesis and release of 5-HT, thereby playing an important role in depression treatment [42]. Additionally, Lu et al. found that gut microbiota can regulate levels of DA and GABA, neurotransmitters that are key in regulating mood and cognitive function [43].
The vagus nerve, the main component of the parasympathetic nervous system, influences gastrointestinal functions in various ways, including regulating gut motility, controlling secretion activities, modulating immune responses, and participating in pain perception. It communicates with the CNS via the gut-brain axis, affecting the body’s mood and behavior [44]. In the treatment of depression, the vagus nerve may enhance the antidepressant effects of SSRIs by regulating 5-HT levels in the brain [45]. Additionally, the vagus nerve’s anti-inflammatory effects and its role in stress response regulation may help alleviate depressive symptoms [46]. Preclinical studies [47] have shown that the vagus nerve mediates the antidepressant effects of oral SSRIs in rodent models by modulating serotonin levels. In patients with MDD, this mechanism may contribute to the overall therapeutic effect of SSRIs, not only through central nervous system pathways but also via gut-mediated serotonin production and its interaction with the vagus nerve. However, functional differences in the vagus nerve among individuals may affect their response to SSRIs. The vagus nerve plays a crucial role in regulating the gut microbiota and influencing the effectiveness of SSRIs, offering a new perspective for depression treatment.
The study results also showed a close correlation between gut microbiota and various metabolites. For example, there was a strong positive correlation between Pseudobutyrivibrio and Valine, and a strong negative correlation between Dietzia and GLCA. These correlations further reveal the possible mechanisms by which gut microbiota may influence the efficacy of SSRIs through metabolic pathways. Morais et al. found that the gut microbiome can affect the host’s immune response and inflammation levels by regulating the metabolism of SCFAs and bile acids, thus playing a role in the pathophysiology of depression [48]. Additionally, Clapp et al. pointed out that gut microbiota might influence the function of the central nervous system and emotional regulation through interactions between their metabolic products and host cells [49].
To further validate the predictive value of gut microbiota and metabolites in SSRI treatment, we constructed machine learning-based predictive models. The results showed that the LR, RF, and SVM models all exhibited good performance in predicting the efficacy of SSRIs, with AUC for the training set and test set being 0.993 and 0.978, respectively. These results align with the currently reported models in the literature [50,51,52,53]. This indicates that gut microbiota and metabolites can serve as potential biomarkers for predicting the treatment response of MDD patients to SSRIs.
Although this study has revealed the significant role of gut microbiota in SSRI treatment, there are still some limitations. The sample size is relatively small, which may affect the generalizability of the results. The dynamic changes and individual differences in gut microbiota are substantial, requiring further longitudinal studies to validate our findings. There may also be regional differences in the gut microbiota. Therefore, future research should collect fecal samples from depressed patients in different regions to validate this hypothesis. Our study is cross-sectional and cannot establish a causal relationship. Future studies should adopt a longitudinal design, conducting timely follow-up on enrolled patients to observe the potential relationship between their disease status and gut microbiota, while considering more potential confounding factors. Additionally, this study primarily focused on the metabolic functions of the gut microbiota and did not delve into other potential mechanisms, such as gut barrier function and immune regulation. Future research should expand the sample size to further verify the relationship between gut microbiota and SSRI efficacy. Furthermore, integrating multi-omics analyses, such as metagenomics, transcriptomics, and proteomics, can comprehensively uncover the mechanisms by which gut microbiota influences MDD treatment. Exploring the relationship between gut microbiota and other antidepressants to develop more precise personalized treatment plans is of great clinical significance.
Conclusion
In summary, this study, through gut microbiota and metabolomics analysis, has uncovered the potential mechanisms by which gut microbiota influences SSRI treatment. The results indicate significant differences in the diversity and function of gut microbiota between the effective and ineffective treatment groups, with specific microbiota and metabolic pathways closely associated with SSRI efficacy. Machine learning-based predictive models further validated the potential of gut microbiota and metabolites as biomarkers, providing new insights and directions for personalized treatment of MDD. The findings of this study provide a theoretical basis for improving MDD patients’ response to SSRI treatment through gut microbiota modulation. Future research could further explore interventions such as dietary modification and probiotic supplementation to regulate gut microbiota, thereby enhancing SSRI efficacy. Moreover, predictive tools based on machine learning models can be utilized in clinical practice to devise personalized treatment plans, improving treatment outcomes and patient prognosis.
Data availability
The dataset generated during and analyzed during the current study are available from the corresponding author on reasonable request.
References
Marx W, Penninx BWJH, Solmi M, Furukawa TA, Firth J, Carvalho AF, et al. Major depressive disorder. Nat Rev Dis Primers. 2023;9:653–569.
Flint J. The genetic basis of major depressive disorder. Mol Psychiatry. 2023;28:2254–65.
Ren X, Yu S, Dong W, Yin P, Xu X, Zhou M. Burden of depression in China, 1990–2017: findings from the global burden of disease study 2017. J Affect Disord. 2020;268:95–101.
Wang X, Wang Q, Ren H, Tang J, Liao Y, Wu Q, et al. The prevalence and clinical correlates of anxiety in Chinese patients with first-episode and drug-naïve major depressive disorder at different ages of onset. J Affect Disord. 2023;325:306–12.
McIntyre RS, Florea I, Pedersen MM, Christensen MC. Head-to-head comparison of vortioxetine versus desvenlafaxine in patients with major depressive disorder with partial response to SSRI therapy: results of the VIVRE study. J Clin Psychiatry. 2023;84:23m14780.
Yin J, Song X, Wang C, Lin X, Miao M. Escitalopram versus other antidepressive agents for major depressive disorder: A systematic review and meta-analysis. BMC Psychiatry. 2023;23:876.
Hsu JW, Chen LC, Tsai SJ, Huang KL, Bai YM, Su TP, et al. Disease progression to bipolar disorder among adolescents and young adults with antidepressant-resistant and antidepressant-responsive depression: does antidepressant class matter? Eur Neuropsychopharmacol. 2023;74:22–9.
Zheng N, Niu M, Zang Y, Zhuang H, Jia F, Bao S, et al. Which can predict the outcome of antidepressants: Metabolic genes or pharmacodynamic genes? Curr Drug Metab. 2023;24:525–35.
Qu C, Xu QQ, Yang W, Zhong M, Yuan Q, Xian YF, et al. Gut dysbiosis aggravates cognitive deficits, amyloid pathology and lipid metabolism dysregulation in a transgenic mouse model of Alzheimer’s disease. J Pharm Anal. 2023;13:1526–47.
Wang Q, Yang Q, Liu X. The microbiota-gut-brain axis and neurodevelopmental disorders. Protein Cell. 2023;14:762–75.
Góralczyk-Bińkowska A, Szmajda-Krygier D, Kozłowska E. The microbiota-gut-brain axis in psychiatric disorders. Int J Mol Sci. 2022;23:11245.
Spencer RL, Deak T. A user’s guide to HPA axis research. Physiol Behav. 2017;178:43–65.
Mao Z, Hui H, Zhao X, Xu L, Qi Y, Yin L, et al. Protective effects of dioscin against Parkinson’s disease via regulating bile acid metabolism through remodeling gut microbiome/GLP-1 signaling. J Pharm Anal. 2023;13:1153–67.
van den Heuvel LL, Suliman S, Bröcker E, Kilian S, Stalder T, Kirschbaum C, et al. The association between hair cortisol levels, inflammation and cognitive functioning in females. Psychoneuroendocrinology. 2022;136:105619.
Foster JA, Rinaman L, Cryan JF. Stress and the gut-brain axis: regulation by the microbiome. Neurobiol Stress. 2017;7:124–36.
Liu Y, Jia N, Tang C, Long H, Wang J. Microglia in microbiota-gut-brain axis: a hub in epilepsy. Mol Neurobiol. 2024;61:7109–26.
Yang EJ, Frolinger T, Iqbal UH, Murrough J, Pasinetti GM. The bioactive dietary polyphenol preparation alleviates depression and anxiety-like behaviors by modulating the regional heterogeneity of microglia morphology. Mol Nutr Food Res. 2023;67:e2300156.
Ghosh S, Pramanik S. Structural diversity, functional aspects and future therapeutic applications of human gut microbiome. Arch Microbiol. 2021;203:5281–308.
Simpson CA, Diaz-Arteche C, Eliby D, Schwartz OS, Simmons JG, Cowan CSM. The gut microbiota in anxiety and depression: a systematic review. Clin Psychol Rev. 2021;83:101943.
Amin N, Liu J, Bonnechere B, MahmoudianDehkordi S, Arnold M, Batra R, et al. Interplay of metabolome and gut microbiome in individuals with major depressive disorder vs control individuals. JAMA Psychiatry. 2023;80:597–609.
Hu X, Li Y, Wu J, Zhang H, Huang Y, Tan X, et al. Changes of gut microbiota reflect the severity of major depressive disorder: a cross-sectional study. Transl Psychiatry. 2023;13:137.
Yang C, Hu T, Xue X, Su X, Zhang X, Fan Y, et al. Multi-omics analysis of fecal microbiota transplantation’s impact on functional constipation and comorbid depression and anxiety. BMC Microbiol. 2023;23:389.
Chung JY, Jeong JH, Song J. Resveratrol modulates the gut-brain axis: Focus on glucagon-like peptide-1, 5-HT, and gut microbiota. Front Aging Neurosci. 2020;12:588044.
Hussain T, Murtaza G, Kalhoro DH, Kalhoro MS, Metwally E, Chughtai MI, et al. Relationship between gut microbiota and host-metabolism: emphasis on hormones related to reproductive function. Anim Nutr. 2021;7:1–10.
Sun J, Wang F, Hu X, Yang C, Xu H, Yao Y, et al. Clostridium butyricum attenuates chronic unpredictable mild stress-induced depressive-like behavior in mice via the gut-brain axis. J Agric Food Chem. 2018;66:8415–21.
Gao M, Tu H, Liu P, Zhang Y, Zhang R, Jing L, et al. Association analysis of gut microbiota and efficacy of SSRIs antidepressants in patients with major depressive disorder. J Affect Disord. 2023;330:40–47.
Jiang H, Ling Z, Zhang Y, Mao H, Ma Z, Yin Y, et al. Altered fecal microbiota composition in patients with major depressive disorder. Brain Behav Immun. 2015;48:186–94.
Kelly JR, Borre Y, O’Brien C, Patterson E, El Aidy S, Deane J, et al. Transferring the blues: depression-associated gut microbiota induces neurobehavioural changes in the rat. J Psychiatr Res. 2016;82:109–18.
Fang Z, Li L, Lu W, Zhao J, Zhang H, Lee YK, et al. Bifidobacterium affected the correlation between gut microbial composition, SCFA metabolism, and immunity in mice with DNFB-induced atopic dermatitis. Food Biosci. 2021;41:100648.
Lu Y, Zhang Z, Tong L, Zhou X, Liang X, Yi H, et al. Mechanisms underlying the promotion of 5-hydroxytryptamine secretion in enterochromaffin cells of constipation mice by Bifidobacterium and Lactobacillus. Neurogastroenterol Motil. 2021;33:e14082.
Ling Z, Cheng Y, Chen F, Yan X, Liu X, Shao L, et al. Changes in fecal microbiota composition and the cytokine expression profile in school-aged children with depression: A case-control study. Front Immunol. 2022;13:964910.
Palepu MSK, Bhalerao HA, Sonti R, Dandekar MP. SCFAs supplementation rescues anxiety- and depression-like phenotypes generated by fecal engraftment of treatment-resistant depression rats. ACS Chem Neurosci. 2024;15:1010–25.
Huang M, He Y, Tian L, Yu L, Cheng Q, Li Z, et al. Gut microbiota-SCFAs-brain axis associated with the antidepressant activity of berberine in CUMS rats. J Affect Disord. 2023;325:141–50.
Huang Y, Shi X, Li Z, Shen Y, Shi X, Wang L, et al. Possible association of Firmicutes in the gut microbiota of patients with major depressive disorder. Neuropsychiatr Dis Treat. 2018;14:3329–37.
Dicks LMT. Our mental health is determined by an intrinsic interplay between the central nervous system, enteric nerves, and gut microbiota. Int J Mol Sci. 2023;25:38.
Diehl GE, Longman RS, Zhang JX, Breart B, Galan C, Cuesta A, et al. Microbiota restricts trafficking of bacteria to mesenteric lymph nodes by CX(3)CR1(hi) cells. Nature. 2013;494:116–20.
Strandwitz P. Neurotransmitter modulation by the gut microbiota. Brain Res. 2018;1693:128–33.
Collins SM, Surette M, Bercik P. The interplay between the intestinal microbiota and the brain. Nat Rev Microbiol. 2012;10:735–42.
Zare R, Abedian Kenari A, Yazdani Sadati M. Influence of dietary acetic acid, protexin (probiotic), and their combination on growth performance, intestinal microbiota, digestive enzymes, immunological parameters, and fatty acids composition in Siberian sturgeon (Acipenser baerii, Brandt, 1869). Aquac Int. 2021;29:891–910.
Rogers GB, Keating DJ, Young RL, Wong ML, Licinio J, Wesselingh S. From gut dysbiosis to altered brain function and mental illness: mechanisms and pathways. Mol Psychiatry. 2016;21:738–48.
Li N, Chen H, Cheng Y, Xu F, Ruan G, Ying S, et al. Fecal microbiota transplantation relieves gastrointestinal and autism symptoms by improving the gut microbiota in an open-label study. Front Cell Infect Microbiol. 2021;11:759435.
Dinan TG, Cryan JF. Gut instincts: microbiota as a key regulator of brain development, ageing and neurodegeneration. J Physiol. 2017;595:489–503.
Yu L, Han X, Cen S, Duan H, Feng S, Xue Y, et al. Beneficial effect of GABA-rich fermented milk on insomnia involving regulation of gut microbiota. Microbiol Res. 2020;233:126409.
Dicks LMT, Hurn D, Hermanus D. Gut bacteria and neuropsychiatric disorders. Microorganisms. 2021;9:2583.
Joo MK, Shin YJ, Kim DH. Cefaclor causes vagus nerve-mediated depression-like symptoms with gut dysbiosis in mice. Sci Rep. 2023;13:15529.
Austelle CW, O’Leary GH, Thompson S, Gruber E, Kahn A, Manett AJ, et al. A comprehensive review of vagus nerve stimulation for depression. Neuromodulation. 2022;25:309–15.
McVey Neufeld KA, Bienenstock J, Bharwani A, Champagne-Jorgensen K, Mao Y, West C, et al. Oral selective serotonin reuptake inhibitors activate vagus nerve-dependent gut-brain signalling. Sci Rep. 2019;9:14290.
Morais LH, Schreiber HL, Mazmanian SK. The gut microbiota-brain axis in behaviour and brain disorders. Nat Rev Microbiol. 2021;19:241–55.
Clapp M, Aurora N, Herrera L, Bhatia M, Wilen E, Wakefield S. Gut microbiota’s effect on mental health: the gut-brain axis. Clin Pract. 2017;7:987.
Chekroud AM, Bondar J, Delgadillo J, Doherty G, Wasil A, Fokkema M, et al. The promise of machine learning in predicting treatment outcomes in psychiatry. World Psychiatry. 2021;20:154–70.
Lin A, Stolfi A, Eicher T, Neeley S. Predicting second-generation antidepressant effectiveness in treating sadness using demographic and clinical information: a machine learning approach. J Affect Disord. 2020;272:295–304.
Lin E, Kuo PH, Liu YL, Yu YW, Yang AC, Tsai SJ. Prediction of antidepressant treatment response and remission using an ensemble machine learning framework. Pharmaceuticals. 2020;13:305.
Taliaz D, Spinrad A, Barzilay R, Barnett-Itzhaki Z, Averbuch D, Teltsh O, et al. Optimizing prediction of response to antidepressant medications using machine learning and integrated genetic, clinical, and demographic data. Transl Psychiatry. 2021;11:381.
Funding
The work is supported by the National Natural Science Foundation of China (82104244), Wuxi Municipal Science and Technology Bureau (K20231039 and K20231049), Top Talent Support Program for young and middle-aged people of Wuxi Health Committee (HB2023088), Scientific Research Program of Wuxi Health Commission (Q202101 and ZH202110), Wuxi Taihu Talent Project (WXTTP2021), Medical Key Discipline Program of Wuxi Health Commission (FZXK2021012).
Author information
Authors and Affiliations
Contributions
Haohao Zhu, Ying Jiang, Zhenhe Zhou and Hongliang Zhou conceived the study; Haohao Zhu, Yucai Qu, Lingyi Shi, Mengmeng Ou, Zhiqiang Du and Ying Jiang collected the report; Haohao Zhu and Ying Jiang wrote the manuscript and edited the manuscript; Haohao Zhu, Zhenhe Zhou and Hongliang Zhou revised the manuscript. All authors have approved publishment of the manuscript.
Corresponding authors
Ethics declarations
Competing interests
The authors declare no competing interests.
Ethics approval and consent to participate
This study was conducted in accordance with the Declaration of Helsinki and was approved by the Ethics Committee of Wuxi Mental Health Center (Approval Number: WXMHCIRB2021LLky115). All participants provided written informed consent prior to inclusion in the study. To ensure the protection of participants’ privacy, all personal identifying information was anonymized, and data was stored in secure, password-protected databases accessible only to authorized study personnel. Additionally, participants were assigned unique codes to prevent direct identification, and no identifying information was used in the analysis or reporting of results. Regular audits were conducted to ensure compliance with privacy protection protocols.
Additional information
Publisher’s note Springer Nature remains neutral with regard to jurisdictional claims in published maps and institutional affiliations.
Rights and permissions
Open Access This article is licensed under a Creative Commons Attribution-NonCommercial-NoDerivatives 4.0 International License, which permits any non-commercial use, sharing, distribution and reproduction in any medium or format, as long as you give appropriate credit to the original author(s) and the source, provide a link to the Creative Commons licence, and indicate if you modified the licensed material. You do not have permission under this licence to share adapted material derived from this article or parts of it. The images or other third party material in this article are included in the article’s Creative Commons licence, unless indicated otherwise in a credit line to the material. If material is not included in the article’s Creative Commons licence and your intended use is not permitted by statutory regulation or exceeds the permitted use, you will need to obtain permission directly from the copyright holder. To view a copy of this licence, visit http://creativecommons.org/licenses/by-nc-nd/4.0/.
About this article
Cite this article
Jiang, Y., Qu, Y., Shi, L. et al. The role of gut microbiota and metabolomic pathways in modulating the efficacy of SSRIs for major depressive disorder. Transl Psychiatry 14, 493 (2024). https://doi.org/10.1038/s41398-024-03208-z
Received:
Revised:
Accepted:
Published:
Version of record:
DOI: https://doi.org/10.1038/s41398-024-03208-z
This article is cited by
-
Do immune system and microbiome–gut–brain axis interactions associate with major depressive disorder?
Journal of Translational Medicine (2025)
-
The gut–brain axis in depression, anxiety, and schizophrenia: a scoping review of mechanisms, biomarkers, and therapeutic implications
Middle East Current Psychiatry (2025)
-
Central-peripheral neuroimmune dynamics in psychological stress and depression: insights from current research
Molecular Psychiatry (2025)
-
Modulation of neuroimmune cytokine networks by antidepressants: implications in mood regulation
Translational Psychiatry (2025)







