Dear Editor,
Despite recent therapeutic advances, overall survival of acute myeloid leukemia (AML) patients remains poor. Cytarabine (Ara-C), in combination with anthracyclines, induces complete remissions in 60–80% of AML patients, with only a fraction of them achieving long-term survival, and 60–90% of refractory AML patients succumb to the disease. Treatment failure is mainly attributed to the insufficient eradication of cell-kinetically quiescent leukemia stem/progenitor cells (LSPCs) that reside in the bone marrow (BM) niche. Therefore, overcoming the dormancy of LSPCs should improve survival of AML patients [1]. Quiescent LSPCs are dependent on enhancer of zeste homolog (EZH)2 and EZH1, the key catalytic subunits of the polycomb repressive complex 2 (PRC2). Genetic ablation of EZH2/1 in an AML model depleted quiescent LSPCs [2]. In this study, we observed that inhibition of EZH2/1 by valemetostat tosylate (DS-3201b or valemetostat) monotherapy in a phase 1 clinical trial induced proliferation and mobilization of immature blasts into circulation in AML patients. Preclinical experiments in vitro and in vivo recapitulated the findings and indicated the therapeutic potential of valemetostat in combination with Ara-C.
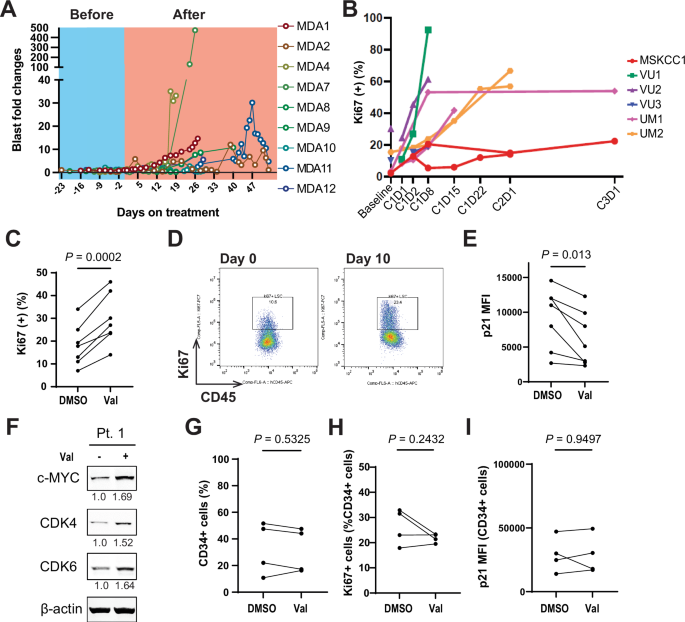
We assessed blast counts in AML patients enrolled in the U-102 study before and after valemetostat treatment (patient characteristics are described in Supplementary Table S1). Circulating blasts increased 0.14- to 474.1-fold with a mean increase of 65.42 ± 51.23 (SEM) fold (Fig. 1A, Supplementary Fig. S1A) after valemetostat administration. To study cell kinetics of LSPCs in patients treated with valemetostat, we measured Ki-67 levels, which exhibit the lowest in G0 phase and accumulates from S to M phases [3]. We observed increase in Ki-67 positive LSPCs in available patient samples after valemetostat treatment (Fig. 1B, Supplementary Table S2), suggesting LSPCs leaving quiescence and entering cell cycle. Strikingly, one patient exhibited a > 9-fold increase in Ki-67 level, reaching 90% positivity in LSPCs (a representative case is shown in Supplementary Fig. S1B). The increase in Ki-67 positivity was reflected in increase in BM blast percentages in three patients (Supplementary Fig. S1C). These data suggest that LSPCs egressed from cell-kinetic quiescence and entered a proliferative state after valemetostat treatment in AML patients, associated with increase in circulating blasts.
A Fold changes of blasts in peripheral blood specimens before (blue) and after (pink) the initiation of valemetostat (Val) treatment in AML patients enrolled in the U-102 study at MD Anderson Cancer Center. B Percentages of Ki-67 positive CD34+CD38+ AML leukemia stem/progenitor cells (LSPCs) during treatment courses of valemetostat in AML patients. C Ki-67 protein levels in CD34+CD38-CD123+ AML LSPCs in primary patient samples (n = 7) co-cultured with MSCs treated with DMSO or 1 μM Val for 10–14 days. Representative data at day 0 and 10 are shown in the right panel in D. E p21 protein levels in fractions of primary AML samples described in C. F c-MYC, CDK4 and CDK6 protein levels in primary AML cells co-cultured with MSCs treated with DMSO or 1 μM valemetostat for 3 days. β-actin serves as the loading control. G Percentages of CD34+ cells in normal bone marrow (BM) cells treated with DMSO or 1 μM Val for 9 days. H Percentages of Ki-67 positive CD34+ normal BM cells treated with DMSO or 1 μM Val for 9 days. I. Mean fluorescence intensities of p21 in CD34+ normal BM cells. Paired t-test is used to determine statistical significance between Val- and DMSO-treated samples in C, E, G–I.
To further investigate the mode of action and the therapeutic potential of EZH2/1 inhibition, we treated primary cells from AML patients with valemetostat. Based on the range of achievable concentration of valemetostat (4.57–4.71 μM) and a highly specific EZH2/1 inhibition by valemetostat [4,5,6], we treated the cells with 1 μM valemetostat under co-culture with mesenchymal stem cells (MSCs) to mimic the BM microenvironment. Valemetostat significantly increased Ki-67 positive LSPCs while it decreased p21 levels (Fig. 1C–E). Consistently, valemetostat upregulated CDK4, CDK6, and c-MYC in a representative primary AML sample, indicating cell cycle progression and proliferation (Fig. 1F). Of note, valemetostat did not change the percentages of Ki-67 and p21 positive normal BM CD34+ hematopoietic stem progenitor cells (HSPCs) derived from healthy donors (Fig. 1G–I). Collectively, valemetostat drives exit from cell-kinetic quiescence and induces proliferation selectively in LSPCs but not in normal HSPCs.
Next, we treated primary AML cells (N = 8) with valemetostat and/or Ara-C under co-culture with MSCs. All but one patient had refractory disease after multiple prior treatments including Ara-C, with recurrent mutations such as TP53, NRAS, and FLT3 (Supplemental Table S3). Valemetostat sensitized CD34+ LSPCs to Ara-C as demonstrated by a significant decrease in the EC50s (P = 0.007) (Fig. 2A). Interestingly, valemetostat did not sensitize LSPCs to 5-Azacitidine (Aza) with or without Venetoclax (Ven) (Supplemental Fig. S2A, B). Next, we tested the combination of valemetostat and Ara-C in a patient-derived xenograft (PDX) model harboring FLT3-ITD, CEBPA, IDH1, NPM1, and NRAS mutations established from a treatment-naïve AML patient. Consistent with the observation in the clinical trial (Fig. 1A), human CD45+ AML blasts increased in circulation in mice treated with valemetostat alone. The Valemetostat + Ara-C group exhibited a slightly higher number of circulating blasts compared to Ara-C alone (Fig. 2B), further suggesting the mobilization of quiescent cells into circulation by EZH2/1 inhibition. Valemetostat alone had no impact on the survival of mice while the combinatorial treatment significantly prolonged the survival compared to Ara-C or valemetostat alone (P = 0.0088 and 0.0058, respectively) (Fig. 2C), suggesting enhanced anti-AML efficacy by the combinatorial treatment. In contrast, valemetostat + Ven/Aza did not prolong the survival of the PDX mice, consistent with the in vitro data (Supplementary Fig. S2C). RNA sequencing of the mouse BM samples revealed induction of apoptosis- and cell-cycle-related genes by the combination of valemetostat with Ara-C compared to Ara-C alone (Fig. 2D). To further obtain insights into cell kinetics and signaling pathways, we performed single-cell mass cytometry time of flight (CyTOF) on the same BM samples. Unsupervised clustering identified 12 distinct clusters (Fig. 2E, F, Supplementary Fig. S3A). In the vehicle-treated group, human CD45+ cells predominantly comprised clusters 9, 10, and 11 with high CD33, CD38, and CD123 levels, along with low levels of IdU, and increased levels of CDK1, CDK6 and phosphorylated RB at S807 and S811 which blocks binding of RB with E2F transcription factor followed by cell cycle progression [7] (Fig. 2G, Supplementary Fig. S3B). Ara-C treatment predominantly reduced cluster 10 characterized by intermediate BCL-2 and MCL-1 levels, whereas cells in clusters 9 and 11, exhibiting immature phenotype with the highest CD33, CD38, and CD123 levels, remained alive. Expressions of BCL-2, MCL-1, and H3K27me2/me3 levels of cluster 11 were higher than any other cluster. Of note, valemetostat specifically reduced cluster 11, underscoring the on-target activity against the PRC2 complex. Finally, as expected, the combinatorial treatment of valemetostat and Ara-C prominently increased IdU-high cells (cluster 12) while reducing clusters with high BCL-2, MCL-1, H3K27me2/me3, and p-RB levels, suggesting that the combination activated S-phase entry of those immature AML blasts.
A EC50 values in primary AML cells under co-culturing with MSCs treated with DMSO or 1 μM valemetostat (Val) for 3 days followed by cytarabine (Ara-C) for an additional 3 days. Paired t-test is used to compare between two groups. B Percentages of human CD45+ AML blasts in peripheral blood samples obtained from mice in each treatment group at weeks 1, 2, 3, and 4 (N = 9, 9, 9, and 8; 10, 9, 10, and 5; 9, 9, 9, and 8; 10, 10, 9, and 9 for vehicle, Val, Ara-C and Val + Ara-C groups, respectively). C Overall survival of mice carrying PDX AML cells in the groups of vehicle, Val, Ara-C and Val + Ara-C (N = 6, 7, 6, and 7, respectively). D Gene expression profiles of apoptosis- and cell cycle-related genes in RNA sequencing in BM samples from the Ara-C and Val + Ara-C treatment groups (N = 3). E A t-distributed stochastic neighbor embedding (t-SNE) plot was generated by unsupervised clustering and dimension reduction by Rphenograph in BM samples obtained from each treatment group (N = 2 per group). The clusters were annotated based on protein levels of markers used for unsupervised clustering. F t-SNE plots for protein levels of each marker. G t-SNE plots of samples treated with each indicated treatment. Clusters 9–12 are surrounded by dashed lines with corresponding colors.
EZH2/1 inhibition has been investigated as a therapeutic strategy for various cancer types, including hematologic malignancies [2, 4, 5, 8, 9]. Valemetostat is a novel, potent, and selective dual inhibitor of EZH2 and EZH1, approved in Japan for the treatment of patients with adult T-cell leukemia/lymphoma [10]. The current study reports the first clinical trial of valemetostat in leukemia patients following its preliminary results [11]. While anti-leukemia activity was lacking, we provide proof of concept that EZH2/1 inhibition by valemetostat induces exit from quiescence of otherwise dormant BM-resident LSPCs, breaking the dormancy of leukemia progenitor cells. The observation was recapitulated in AML models, in which valemetostat sensitized AML cells to Ara-C-mediated apoptosis and extended survival of PDX mice. Importantly, normal HSPCs were not affected by valemetostat, suggesting EZH2/1-regulated dormancy as an LSPC-specific vulnerability. Valemetostat alone did not extend the survival of PDX mice, while CyTOF analyses demonstrated the on-target activity of the drug. Most patients in the clinical trial did not respond to valemetostat but rather exhibited an increase in circulating blasts, which was consistent with the proposed mode of action. Quiescent LSPCs, protected by the BM niche, are a major contributor to therapy resistance and relapse [1]. EZH2/1 inhibition has the potential to enhance the anti-leukemia activity of chemotherapeutic agents targeting cycling cells in AML, especially in leukemias with KMT2A rearrangements, as suggested by recent studies [12]. In this regard, the combinatorial inhibition of EZH2/1 and Menin in KMT2A-rearranged leukemias would be a rational, novel therapeutic approach. Valemetostat did not enhance the anti-leukemia activity of Ven/Aza, a recent standard therapy in elderly AML patients, plausibly because Ven, in contrast to Ara-C, is not more active in proliferating than in quiescent cells [13]. In fact, the FLAG-Ida protocol, introduced by our group based on the mobilization of leukemic blasts by G-CSF [14], is still one of the most effective regimens for high-risk or refractory AML. Mobilization of LSPCs by CXCR4 inhibition and G-CSF was also successful in achieving remissions in FLT3-ITD mutant AML patients refractory to FLT3 inhibitors [15]. The current study clearly demonstrates the mechanism of action of EZH2/1 inhibition by valemetostat to mobilize quiescent LSPCs and potentiate the anti-leukemia activity of AraC, though certain limitations should be acknowledged. While the concentration of valemetostat used in the in vitro assays falls within a reasonable range based on its pharmacokinetics in patients, its reported IC50 for inhibiting EZH2/1 is significantly lower in the nanomolar range, raising the possibility of pharmacologic activities beyond EZH2/1 inhibition [8]. Of note, previous studies show that valemetostat is highly specific for EZH2/1, even at higher concentrations, as demonstrated by both enzymatic screening assays and cell-based assay [5, 6]. Our in vitro assays with patient samples and PDX experiments consistently show that EZH2/1 inhibition enhances the anti-leukemia activity of AraC but not Ven/Aza in AML. Nevertheless, given the heterogeneity of AML patients and the limited sample sizes in the current study, further research is needed to fully elucidate the mechanism of action and the therapeutic potential of EZH2/1 inhibition combined with other anti-leukemia therapies. Then, paradoxically, an agent that by itself promotes leukemia growth would be harnessed to reduce or eliminate quiescent leukemia stem cells. In conclusion, targeting EZH2/1 could result in improved outcomes for AML patients treated with chemotherapeutic agents, addressing the challenges posed by quiescent LSPCs and thus resulting in improved responses and response duration, warranting further investigation in clinical trials.
Data availability
All data generated during this study are included in this published article and its supplementary files. Additional data are available from the corresponding author upon reasonable request.
References
O’Reilly E, Zeinabad HA, Szegezdi E. Hematopoietic versus leukemic stem cell quiescence: challenges and therapeutic opportunities. Blood Rev. 2021;50:100850.
Fujita S, Honma D, Adachi N, Araki K, Takamatsu E, Katsumoto T, et al. Dual inhibition of EZH1/2 breaks the quiescence of leukemia stem cells in acute myeloid leukemia. Leukemia. 2018;32:855–64.
Miller I, Min M, Yang C, Tian C, Gookin S, Carter D, et al. Ki67 is a graded rather than a binary marker of proliferation versus quiescence. Cell Rep. 2018;24:1105–12.e5.
Izutsu K, Makita S, Nosaka K, Yoshimitsu M, Utsunomiya A, Kusumoto S, et al. An open-label, single-arm phase 2 trial of valemetostat for relapsed or refractory adult T-cell leukemia/lymphoma. Blood. 2023;141:1159–68.
Honma D, Kanno O, Watanabe J, Kinoshita J, Hirasawa M, Nosaka E, et al. Novel orally bioavailable EZH1/2 dual inhibitors with greater antitumor efficacy than an EZH2 selective inhibitor. Cancer Sci. 2017;108:2069–78.
Yamagishi M, Kuze Y, Kobayashi S, Nakashima M, Morishima S, Kawamata T, et al. Mechanisms of action and resistance in histone methylation-targeted therapy. Nature. 2024;627:221–8.
Knudsen ES, Wang JY. Dual mechanisms for the inhibition of E2F binding to RB by cyclin-dependent kinase-mediated RB phosphorylation. Mol Cell Biol. 1997;17:5771–83.
Yamagishi M, Hori M, Fujikawa D, Ohsugi T, Honma D, Adachi N, et al. Targeting excessive EZH1 and EZH2 activities for abnormal histone methylation and transcription network in malignant lymphomas. Cell Rep. 2019;29:2321–37.e7.
Nakagawa M, Fujita S, Katsumoto T, Yamagata K, Ogawara Y, Hattori A, et al. Dual inhibition of enhancer of zeste homolog 1/2 overactivates WNT signaling to deplete cancer stem cells in multiple myeloma. Cancer Sci. 2019;110:194–208.
Keam SJ. Valemetostat tosilate: first approval. Drugs. 2022;82:1621–7.
Erba HP, Oluwole OO, Bixby D, Rampal RK, Fathi AT, Paliwal P, et al. AML-385 a phase 1 trial of valemetostat in patients with Relapsed or Refractory (R/R) Acute Myeloid Leukemia (AML) or Acute Lymphocytic Leukemia (ALL). Clin Lymphoma Myeloma Leuk. 2024;24:S311–2.
Xu B, On DM, Ma A, Parton T, Konze KD, Pattenden SG, et al. Selective inhibition of EZH2 and EZH1 enzymatic activity by a small molecule suppresses MLL-rearranged leukemia. Blood. 2015;125:346–57.
Zeng AGX, Bansal S, Jin L, Mitchell A, Chen WC, Abbas HA, et al. A cellular hierarchy framework for understanding heterogeneity and predicting drug response in acute myeloid leukemia. Nat Med. 2022;28:1212–23.
Andreeff M, Tafuri A, Hegewisch-Becker S. Colony-stimulating factors (rhG-CSF, rhGM-CSF, rhIL-3, and BCGF) recruit myeloblastic and lymphoblastic leukemic cells and enhance the cytotoxic effects of cytosine-arabinoside. Haematol Blood Transfus. 1990;33:747–62.
Borthakur G, Zeng Z, Cortes JE, Chen HC, Huang X, Konopleva M, et al. Phase 1 study of combinatorial sorafenib, G-CSF, and plerixafor treatment in relapsed/refractory, FLT3-ITD-mutated acute myelogenous leukemia patients. Am J Hematol. 2020;95:1296–303.
Acknowledgements
This work was supported in part by Daiichi-Sankyo and the Haas Chair in Genetics (MA), Japan Cancer Society Relay For Life My Oncology Dream Award (HA), and The Uehara Memorial Foundation Research Fellowship (HA). Part of the study was performed in the Flow Cytometry & Cellular Imaging Core Facility, which is supported in part by the National Institutes of Health through M. D. Anderson’s Cancer Center Support Grant P30 CA016672, the NCI’s Research Specialist 1 R50 CA243707-01A1, and a Shared Instrumentation Award from the Cancer Prevention Research Institution of Texas (CPRIT), RP121010. The animal study was supported in part by the MD Anderson Cancer Center Support Grant CA016672 including animal housing and care in the Research Animal Support Facility (RASF). HA was affiliated with The University of Texas MD Anderson Cancer Center at the time of the study and is currently affiliated with Institute of Science Tokyo, Tokyo, Japan.
Author information
Authors and Affiliations
Contributions
HA and YN interpreted and integrated data and wrote and edited the manuscript. KHC conducted experiments, generated data and wrote the manuscript. ADB, MM, MB, and ZH conducted experiments and generated data. WM and JW analyzed RNA sequencing data. DH and ST organized the DSI-MD Anderson alliance and provided the compound. WZ interpreted data and supervised the study. XH performed statistical review. RKR, OOO, and DLB enrolled and treated patients. NGD enrolled, treated patients, designed the clinical trial, served as the clinical principal investigator of the clinical trial and supervised the study. MA conceptualized, designed the study, edited the manuscript and supervised the study.
Corresponding author
Ethics declarations
Competing interests
DH and ST are employees of Daiichi-Sankyo, Co., Ltd., NGD: Consultancy and Research Funding, Daiichi-Sankyo; OOO: Consultancy and advisory board for: Pfizer, Kite, Gilead, AbbVie, Janssen, TGR therapeutics, ADC, Novartis, Epizyme, Curio science, Nektar, Cargo, Caribou, Autolus, Bioheng, Allogene, BMS. Institution funding: Kite, Pfizer, Daichi Sankyo, Cargo, Caribou, Sana, Century Allogene, Abbvie. MA: Consultancy and Research Funding, Daiichi-Sankyo Inc.; Research Funding, Oxford Biomedical, Eterna Therapeutics Inc., Senti Bio, Sellas, Ellipses Pharma, Kintor Pharmaceutical Ltd., Syndax; Stocks or stock options, Eutropics, SentiBio, Eterna, Chimerix, Oncolyze; Honoraria, Eterna, SentiBio, Syndax, Glycomimetics, Aptose, Ona, Sellas, Boehringer-Ingelheim, Paraza, Roivant.
Ethics approval and consent to participate
DS3201-A-U102 clinical trial and associated preclinical study were conducted in accordance with Good Clinical Practice guidelines and the principles of the Declaration of Helsinki and were approved by the Independent Ethics Committee or Institutional Review Board (2016-1130). Written informed consent was obtained from all patients before study enrollment and sample collection. The animal study was performed following the guidelines approved by the Institutional Animal Care and Use Committees at MD Anderson Cancer Center (00001303-RN02).
Additional information
Publisher’s note Springer Nature remains neutral with regard to jurisdictional claims in published maps and institutional affiliations.
Rights and permissions
Open Access This article is licensed under a Creative Commons Attribution-NonCommercial-NoDerivatives 4.0 International License, which permits any non-commercial use, sharing, distribution and reproduction in any medium or format, as long as you give appropriate credit to the original author(s) and the source, provide a link to the Creative Commons licence, and indicate if you modified the licensed material. You do not have permission under this licence to share adapted material derived from this article or parts of it. The images or other third party material in this article are included in the article’s Creative Commons licence, unless indicated otherwise in a credit line to the material. If material is not included in the article’s Creative Commons licence and your intended use is not permitted by statutory regulation or exceeds the permitted use, you will need to obtain permission directly from the copyright holder. To view a copy of this licence, visit http://creativecommons.org/licenses/by-nc-nd/4.0/.
About this article
Cite this article
Akiyama, H., Nishida, Y., Chang, K.H. et al. Dual targeting of EZH2 and EZH1 drives exit of leukemia stem cells from quiescence and potentiates chemotherapy in acute myeloid leukemia. Blood Cancer J. 15, 76 (2025). https://doi.org/10.1038/s41408-025-01266-0
Received:
Revised:
Accepted:
Published:
Version of record:
DOI: https://doi.org/10.1038/s41408-025-01266-0

