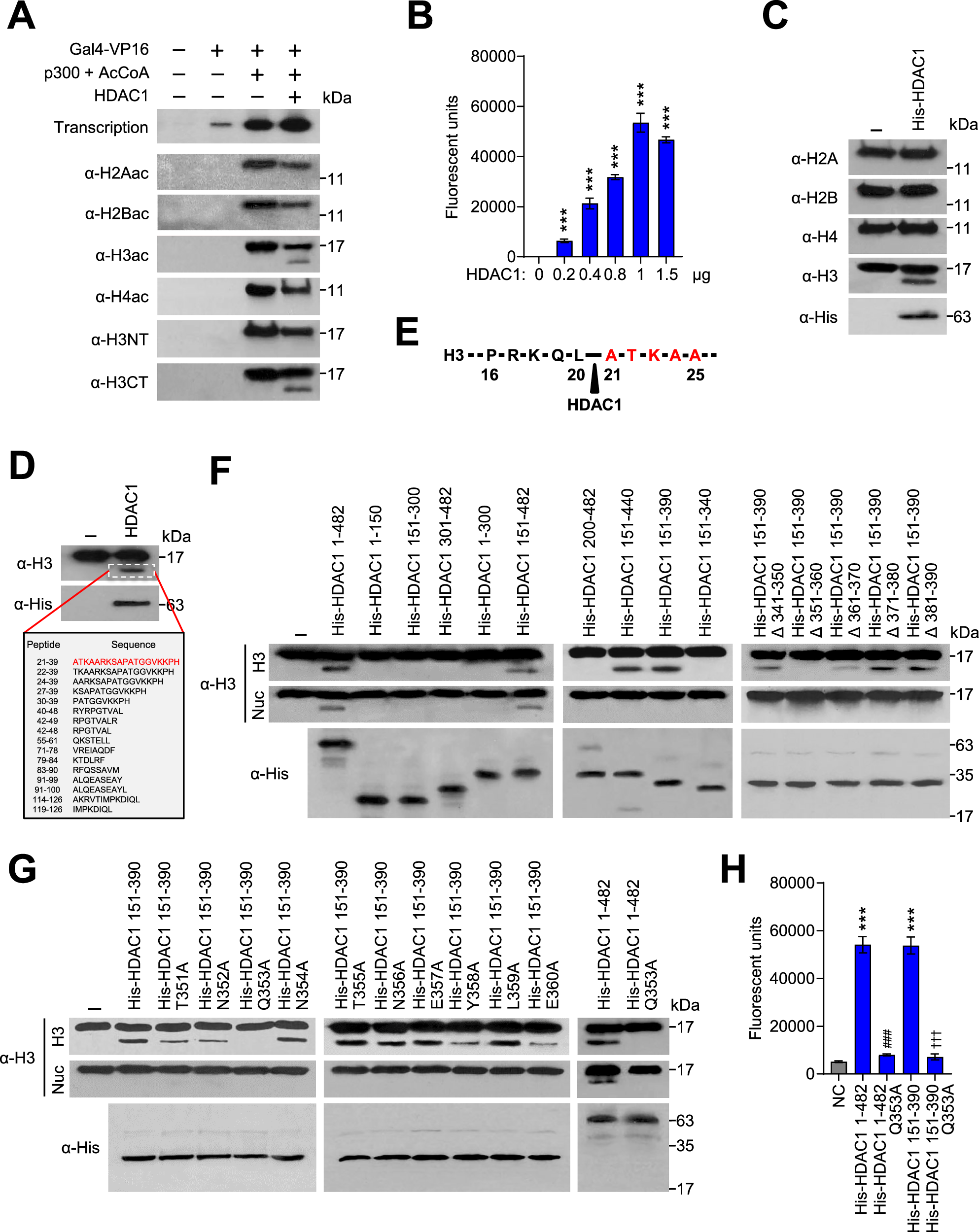
Fig. 1: Proteolytic cleavage of histone H3NT catalyzed by HDAC1.

A Nucleosome arrays were reconstituted on G5ML-601 array DNA and transcribed in the presence of Gal4-VP16, p300+AcCoA, and/or HDAC1 as indicated on the top. HDAC1 was added to the reaction together with p300+AcCoA. Transcription reactions were also subjected to Western blot analysis with the indicated antibodies. B Total protease activity was measured with the various concentrations of HDAC1 using a commercially available FITC-casein based protease assay kit (Sigma). Data are represented as mean ± SD of three independent experiments. P values were calculated using two-way ANOVA. ***p < 0.001 versus control. C In vitro cleavage assays were performed with His-tagged HDAC1 and core histones H2A, H2B, H3, and H4, and analyzed by Western blot using anti-His antibody and antibodies against each histone C-terminal tail. D Peptide sequences identified by LC-MS/MS of the gel-excised fast-migrating histone H3 band generated by His-tagged HDAC1. E Amino acid sequence of H3 N-terminal tail (NT) including HDAC1 cleavage site. F H3NT cleavage assays were performed with histone H3 or nucleosomes (Nuc) and His-tagged HDAC1 domains indicated on the top. G H3NT cleavage assays were performed as described in (F), but using the central region of HDAC1 (amino acids 151-390), indicated specific amino acid mutants, full length (amino acids 1-482), or Q353A mutant. The extent of H3NT proteolysis was determined by Western blotting. H Protease activities of His-tagged HDAC1 full length (amino acids 1-482), central region (amino acids 151-390), or Q353A mutant were measured as described in (B). Data are represented as mean ± SD of three independent experiments. P values were calculated using two-way ANOVA. ***p < 0.001 versus NC; ###p  <  0.001 versus His-HDAC1 1-482; †††p  <  0.001 versus His-HDAC1 151-390. NC: negative control.