Abstract
Histone deacetylase 1 (HDAC1) has been mainly characterized as a factor removing acetyl groups from histone and non-histone proteins as well as inhibiting gene transcription. However, HDAC1 is also involved in positively regulating transcription of particular genes through as yet unknown mechanisms. Here we report the identification of an intrinsic protease activity residing in HDAC1 and capable of cleaving histone H3 between lysine 20 and alanine 21. Such HDAC1 protease activity toward H3 N-terminal tail (H3NT) depends on its stable association with nucleosomes and is required for bladder cancer cells to grow in an uncontrolled manner. Mechanistically, growth stimulatory genes are selectively activated by HDAC1-dependent H3NT proteolysis, and the levels of H3NT clipping are much higher in bladder cancer cells, serving as a cancer-specific chromatin signature. Moreover, artificial tethering of HDAC1 to target genes using CRISPR-dCas9 systems is sufficient for establishing H3NT proteolysis and achieving active transcriptional state in HDAC1-deficient cells, resulting in a higher proliferative capacity of cancer cells. Not only does this work establish HDAC1 as a new protease targeting H3NT, but our data also define a new mechanism underlying HDAC1-driven tumorigenesis by linking H3NT proteolysis to oncogenic gene expression program.
Similar content being viewed by others
Introduction
Chromatinization of genomic DNA in the nucleus necessitates the existence of efficient mechanisms for governing gene expression at the level of transcription in all eukaryotic cells [1, 2]. Histone modification plays a fundamental role in this regulation process, thereby impacting on functional properties of specific chromatin domains [3,4,5,6]. Histone deacetylases (HDACs) are a family of enzymes that remove acetyl groups from lysine residues of histone proteins [7,8,9,10]. Since HDACs are found in multiprotein corepressor complexes, and since histone acetylation is critical for gene transcription, HDACs have been traditionally viewed as a negative regulator of gene transcription through its counteracting effects on histone acetyltransferases [5, 7, 8, 11,12,13]. In accordance with this idea, several mammalian repressors have been reported to recruit HDACs and allow their stable residency at target promoters to maintain histones in unacetylated states and establish gene silencing [11, 14,15,16,17,18]. Despite a high degree of sequence similarity and evolutionary conservation, recent characterizations of the HDAC family members provided strong support for their functional specificity and plasticity [7, 8, 19,20,21]. HDAC1, which is the major focus of the current study, is the first protein shown to have deacetylase activity and reverse histone hyperacetylation [7, 8, 13, 19, 22, 23]. Besides its histone-targeted function, HDAC1 can deacetylate non-histone proteins to regulate their stability and activity in specific cellular reactions as exemplified by p53, E2F1 and YY1 [24,25,26,27]. Albeit long considered to have a transcriptional repressive function, HDAC1 has also been implicated in the establishment and maintenance of active transcription state [28,29,30,31,32,33]. In these cases, HDAC1 serves as a coactivator and its activity is regulated through modulating its own modification as well as deacetylating other transcription factors. HDAC1 has been regarded as an important factor in a wide range of cancers [7, 8, 13, 20]. This idea is based on the fact that high level expression of HDAC1 has cell proliferative effects and misregulates a number of genes involved in the control of cell cycle, differentiation, and apoptosis, thus promoting tumorigenicity at the epigenetic level [14, 17, 20, 21]. Further support for such an oncogenic function of HDAC1 is provided by studies demonstrating that knockdown and inhibition of HDAC1 suppress the growth, migration, and invasion of cancer cells [14, 19, 30, 34].
More related to the current report, proteolytic cleavage of histone N-terminal tails (NTs) is another posttranslational alteration that influences functional properties of specific chromatin domains during diverse cellular processes [35,36,37]. In contrast to highly dynamic histone (de)modifications, proteolysis of histone tails is considered a static process and can be reversed by replication-independent histone turnover. Adding support to a critical role for histone NT clipping in transcriptional regulation, previous reports identified several proteases such as Cathepsin L and JMJD5/7 possessing an H3NT-specific endopeptidase activity and influencing distinct transcription events during embryonic stem cell differentiation and under DNA damage conditions [38,39,40]. Our recent work also revealed that MMP-9 protease moves into the nucleus and cleaves H3NT to drive pro-osteoclastogenic and oncogenic transcription programs, thereby promoting osteoclast differentiation and cancer development [41,42,43]. These unexpected observations link MMP-9-dependent H3NT proteolysis to transcriptional potentiation process, but a role for H3NT proteolysis per se in MMP-9-mediated transactivation has not been confirmed. To answer this important question, we developed a technique called ChIP of acetylated chromatin (ChIPac) to identify H3NT-cleaved regions and demonstrated a strong correlation between H3NT proteolysis and target gene transactivation in the process of osteoclastogenesis and tumorigenesis [41]. Despite these advances, however, it is still unclear whether other proteases also target H3NT to control transcription reactions and the underlying mechanisms involved in their nuclear functional properties.
In the present study, we show that HDAC1 possesses an intrinsic protease activity and can catalyze the proteolytic cleavage of H3NT in a nucleosome context. Our systematic analysis of H3NT clipping process underscored the importance of the C-terminal domain for HDAC1 binding to nucleosomes and the central region for HDAC1 protease activity toward H3NT. Genome-wide and mechanistic characterization also revealed a tight coupling between HDAC1-driven oncogenic transcription and HDAC1-promoted cancer cell growth. Finally, using unbiased CRISPR-dCas9 targeting approaches, we confirmed the functional significance of HDAC1-dependent H3NT proteolysis in transcriptionally activating growth-stimulatory genes in bladder cancer cells.
Results
HDAC1 possesses a protease activity and cleaves H3NT between K20 and A21
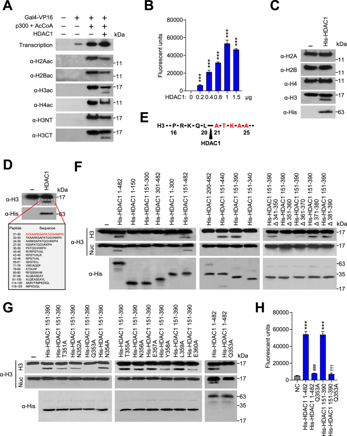
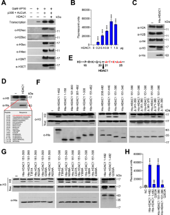
A number of studies have functionally linked HDAC1 to oncogenic gene silencing in cancer cells, but the direct impact of HDAC1 on transcription per se has not been well characterized. To address this question, we reconstituted nucleosome arrays on G5ML-601 nucleosome positioning sequences and conducted cell free transcription assays. Consistent with our published data [44], p300 boosted Gal4-Vp16-dependent transcription from G5ML-601 nucleosome arrays (Fig. 1A). In this in vitro setting, inclusion of recombinant HDAC1 in transcription reactions slightly affected p300-mediated histone acetylation and transactivation. Interestingly, Western blot analysis of transcription reactions with an antibody recognizing H3-K9/K14/K18/K23/K27 acetylation detected a fast-migrating H3 band (Fig. 1A). The generation of a fast-migrating band is specific for H3 and dependent on HDAC1, as evident in our failure of detecting any extra bands for other core histones and a faster migrating H3 band in the absence of HDAC1. The lower molecular weight H3 band represents an N-terminally cleaved form of H3, because we could detect it with H3 C-terminal tail (CT) antibody but not with H3NT antibody (Fig. 1A). In line with these initial observations, in vitro protease assays using FITC-labeled casein and free core histones as substrates reproducibly demonstrated that HDAC1 possesses an intrinsic protease activity and is capable of cleaving H3NT (Fig. 1B, C). Additionally, a highly purified commercial HDAC1 also catalyzed H3NT clipping in our assays, excluding the possibility of H3NT proteolysis by a contaminating protease activity in the preparation of our recombinant HDAC1 (Fig. S1). To determine how many amino acids of H3NT region are removed by HDAC1, the two H3 bands in cleavage assays were analyzed by liquid chromatography-tandem mass spectrometry (LC-MS/MS). This analysis failed to detect H3 peptide fragments preceding A21 in the fast-migrating band, thus establishing L20 as the P1 residue of H3 cleavage site (Fig. 1D, E and S2).
A Nucleosome arrays were reconstituted on G5ML-601 array DNA and transcribed in the presence of Gal4-VP16, p300+AcCoA, and/or HDAC1 as indicated on the top. HDAC1 was added to the reaction together with p300+AcCoA. Transcription reactions were also subjected to Western blot analysis with the indicated antibodies. B Total protease activity was measured with the various concentrations of HDAC1 using a commercially available FITC-casein based protease assay kit (Sigma). Data are represented as mean ± SD of three independent experiments. P values were calculated using two-way ANOVA. ***p < 0.001 versus control. C In vitro cleavage assays were performed with His-tagged HDAC1 and core histones H2A, H2B, H3, and H4, and analyzed by Western blot using anti-His antibody and antibodies against each histone C-terminal tail. D Peptide sequences identified by LC-MS/MS of the gel-excised fast-migrating histone H3 band generated by His-tagged HDAC1. E Amino acid sequence of H3 N-terminal tail (NT) including HDAC1 cleavage site. F H3NT cleavage assays were performed with histone H3 or nucleosomes (Nuc) and His-tagged HDAC1 domains indicated on the top. G H3NT cleavage assays were performed as described in (F), but using the central region of HDAC1 (amino acids 151-390), indicated specific amino acid mutants, full length (amino acids 1-482), or Q353A mutant. The extent of H3NT proteolysis was determined by Western blotting. H Protease activities of His-tagged HDAC1 full length (amino acids 1-482), central region (amino acids 151-390), or Q353A mutant were measured as described in (B). Data are represented as mean ± SD of three independent experiments. P values were calculated using two-way ANOVA. ***p < 0.001 versus NC; ###p  <  0.001 versus His-HDAC1 1-482; †††p  <  0.001 versus His-HDAC1 151-390. NC: negative control.
As an experiment to identify the portion of HDAC1 responsible for protease activity, we next expressed a series of deletion mutants as depicted in Fig. 1F. H3NT cleavage assays employing equimolar amounts of these bacterially-produced proteins revealed that all HDAC1 mutants lacking parts of residues 151-390 do not possess detectable protease activity on free H3 substrates (Fig. 1F). These results identify the catalytic domain involved in H3NT clipping by HDAC1 in the region encompassing residues 151-390 and were further supported by FITC-casein protease assays showing that HDAC1 151-390 has protease activity comparable to full-length HDAC1 (Fig. 1H). Since the core histones exist within nucleosomes in the cell nucleus, we repeated protease assays with nucleosomes reconstituted from recombinant histones and the 601 nucleosome positioning sequence. A noteworthy observation emerged from these experiments was that H3NT proteolysis is generated by HDAC1 151-482, but not by HDAC1 151-390, indicating residues 391-482 being critical for nucleosomal H3NT-targeted HDAC1 protease activity (Fig. 1F). Given that removing residues 341-390 of HDAC1 151-390 completely abolished HDAC1 protease activity toward H3NTs without affecting deacetylase activity (Fig. 1F and S3A), we also conducted free H3 cleavage assays with HDAC1 151-390 mutants in which 10 amino acids were specifically removed in residues 341-390. As can be seen in Fig. 1F, deletion of residues 351-360 overtly interfered with HDAC1-dependent H3NT clipping from both free H3 and nucleosome substrates, whereas other deletion mutants were still capable of cleaving H3NT. In a further investigation of the relative importance of specific amino acids residing residues 351-360, we detected a complete loss of HDAC1 protease activity when glutamine 353 (Q353) was mutated to alanine (A) (Fig. 1G, H). Of note, HDAC1 Q353A mutant displayed wild type level of deacetylase activity (Fig. S3B), indicating that it can be used to define the selective role of HDAC1-dependent H3NT proteolysis in our functional assays.
HDAC1 is the protease responsible for H3NT proteolysis in bladder cancer cells
Because HDAC1 expression is often dysregulated in cancer cells [10, 45], we reasoned that aberrant H3NT proteolysis could also be observed in those cells. To explore this possibility, we first performed RT-qPCR using total RNA isolated from five bladder cancer cell lines (HT1376, J82, LD611, RT4, and T24) and one normal bladder cell line (BdEC). Our analysis detected 3-14-fold higher levels of HDAC1 mRNA in the bladder cancer cells compared to the normal bladder cells (Fig. S4). It was also apparent in our Western blotting of nuclear fractions that HDAC1 protein accumulates to very high levels in bladder cancer cells (Fig. 2A). In checking whether HDAC1 overexpression is associated with H3NT clipping process, we detected H3NT proteolysis in chromatin fractions extracted from bladder cancer cells but not from normal bladder cells (Fig. 2A). In additional analysis, stable depletion of HDAC1 with shRNA transfection almost completely eliminated H3NT proteolysis, and these changes could be rescued by ectopic expression of HDAC1 wild type in LD611 bladder cancer cells (Fig. 2B). However, the observed rescue effects were not detectable when HDAC1 wild type was replaced by HDAC1 Q353A protease-dead mutant in our experiments (Fig. 2B). These observations argue that HDAC1 is likely the primary protease responsible for H3NT clipping event in bladder cancer cells; however, a potential significance of HDAC1-dependent H3NT proteolysis with respect to cancer cell growth remains unclear. To address this question, we monitored changes in cell growth rates in response to HDAC1 depletion daily over a period of five days by MTT assays. As summarized in Fig. 2C, our assays revealed that HDAC1 knockdown gradually decreased the viability of bladder cancer cells and that the expression of ectopic HDAC1 wild type restored cell growth rates. The observed effects were specific, as HDAC1 Q353A mutant was unable to rescue H3NT clipping defect generated by HDAC1 depletion. Analogously, HDAC1 knockdown interfered with cell proliferation and thus reduced the number of colony-forming cells; colony numbers increased to about 85% of control cells after the expression of ectopic HDAC1 wild type, but not HDAC1 Q353A mutant, in the depleted cells (Fig. 2D). Thus, although knockdown of HDAC1 with another shRNA would strengthen our results, these cellular observations are strong enough to conclude that HDAC1-dependent H3NT clipping is critical for HDAC1 function in promoting the growth and proliferation of cancer cells.
A Nuclear lysates and chromatin fractions were prepared from BdEC, LD611, HT1376, T24, J82, and RT4 cells and analyzed by Western blotting with H2A, H2B, H3, H4, and HDAC1 antibodies. B Nuclear lysates and chromatin fractions were prepared from mock-depleted control or HDAC1-depleted LD611 cells or HDAC1-depleted LD611 cells complemented with HDAC1 wild type, Q353A mutant, 151-390 or 151-482, and analyzed by Western blotting with H2A, H3, HDAC1, and Lamin B antibodies. C, D LD611 cells were mock-depleted or depleted of HDAC1, and their growth effects were assessed by MTT (C) and colony formation (D) assays. The rescue effects of HDAC1 wild type and Q353A mutant in HDAC1-depleted cells were also analyzed as indicated. The MTT assay results represent the mean ± SD of three independent experiments. The colony formation assay data represent the mean ± SD of three independent experiments. P values were calculated using two-way ANOVA. ***p  <  0.001 versus control sh; ###p  <  0.001 versus HDAC1 sh; †††P  <  0.001 versus HDAC1 sh + HDAC1.
HDAC1 is capable of binding nucleosomes directly and stably
Although our cleavage assays confirmed the ability of HDAC1 to catalyze H3NT proteolysis, it is not clear whether HDAC1 protease activity toward H3NT requires its physical association with H3. To check this possibility, we conducted in vitro pull-down assays using His-tagged HDAC1 and glutathione S-transferase (GST)-fused histone proteins immobilized on glutathione-Sepharose beads. As confirmed by Western blot analysis of the binding reactions, HDAC1 interaction was highly selective for GST-fused H3 (Fig. 3A). In mapping HDAC1-interacting region of H3, GST-fused H3 41-135 lacking the first 40 amino acids failed to show any interaction with HDAC1, supporting the conjecture that H3NT mainly participates in mediating a physical interaction with HDAC1. Congruent with this idea, we detected a stable association of HDAC1 with H3 1-40 in our assays (Fig. 3A). When binding experiments were repeated with the N-terminal, central, and C-terminal regions of HDAC1, H3 interacted with HDAC1 C-terminal region (residues 301-482), while no apparent interaction was observed with HDAC1 N-terminal (residues 1-150) and central (residues 151-300) regions (Fig. 3B). In analogous experiments with bead-immobilized truncated versions of HDAC1 C-terminal region, H3 binds efficiently to HDAC1 391-482, but minimally to HDAC1 301-390 (Fig. 3B). Under the same assay conditions, HDAC1 436-482 also retained a selective affinity for H3NT, whereas no H3NT-binding capacity was observed with HDAC1 391-435 (Fig. 3C), indicating that a small subregion in HDAC1 C-terminus is important in regulating the direct interaction between HDAC1 and H3NT (Fig. 3C). In order to determine more precisely the nature of the observed interaction, we reconstituted 601 sequence nucleosomes containing H3 intact or H3NT deletion mutant and checked the binding of HDAC1. As observed with free H3, a remarkable binding preference of HDAC1 for H3 intact nucleosome over H3NT deletion mutant nucleosome was detected (Fig. 3D). On testing the nucleosome binding of HDAC1 domains and deletion mutants, HDAC1 436-482 demonstrated a stable association with nucleosomes, and HDAC1 1-435 lacking residues 436-482 failed to interact with nucleosomes (Fig. 3C). Since proteolytic activity is known to be promoted by stably docking substrates to proteases, we reasoned that the physical association of HDAC1 with nucleosomes might also be critical for HDAC1-dependent H3NT clipping. To explore this possibility, H3NT cleavage assays were conducted with HDAC1 1-435 that cannot bind nucleosomal H3NT but still retains protease activity (Fig. 3C, F). Compared to HDAC1 wild type, the deletion mutant could not catalyze H3NT proteolysis in our assays using nucleosome substrates (Fig. 3E). Using free H3 substrates, we still observed an NT clipping behavior of HDAC1 1-435, which was comparable to the observation with HDAC1 full length (Fig. 3E). It thus seems that although other regulatory mechanisms may be involved, HDAC1-dependent H3NT proteolysis in a chromatin context is highly dependent on the specific interaction of HDAC1 C-terminal region with H3NT.
A GST alone or indicated GST-fused histone proteins were immobilized on glutathione-Sepharose beads and incubated with His-tagged HDAC1. After extensive washing, HDAC1 binding was analyzed by Western blotting with anti-His antibody. Input lanes represent 10% of HDAC1 used in the binding reactions. Data are representative of three independent experiments. B In vitro binding assays were performed as described in (A), but His-tagged HDAC1 full-length or His-tagged HDAC1 subdomains were immobilized on Ni-NTA-agarose and incubated with histone H3, or nucleosomes as indicated. After extensive washing, bound H3 and nucleosomes were fractionated by 15% SDS-PAGE and probed with H3CT antibody. Input lanes represent 10% of histone H3 and nucleosomes used in the binding reactions. Data are representative of three independent experiments. C In vitro binding assays were performed as described in (B), but using His-tagged HDAC1 C-terminal subregions 391-435, 436-482, and 1-435. After washing, bound H3 and nucleosomes were fractionated by 15% SDS/PAGE and examined by Western blotting with H3CT and His antibodies. Input lanes represent 10% of histone H3 and nucleosomes used in the binding reactions. Data are representative of three independent experiments. D Nucleosome binding assays were performed as in (B), but using H3 intact (1-135) or H3NT-cleaved (41-135) nucleosomes. E In vitro cleavage assays were conducted using His-tagged HDAC1 wild type or 1-435 deletion mutant with free H3 or nucleosome substrates. Western blot analysis was performed using H3CT and His antibodies. Data are representative of three independent experiments. F Protease activities of His-tagged HDAC1 wild type and 1-435 deletion mutant were measured as described in Fig. 2G. Data are represented as mean ± SD of three independent experiments. P values were calculated using two-way ANOVA. ***p < 0.001 versus NC.
HDAC1-dependent H3NT proteolysis activates pro-growth gene transcription in bladder cancer cells
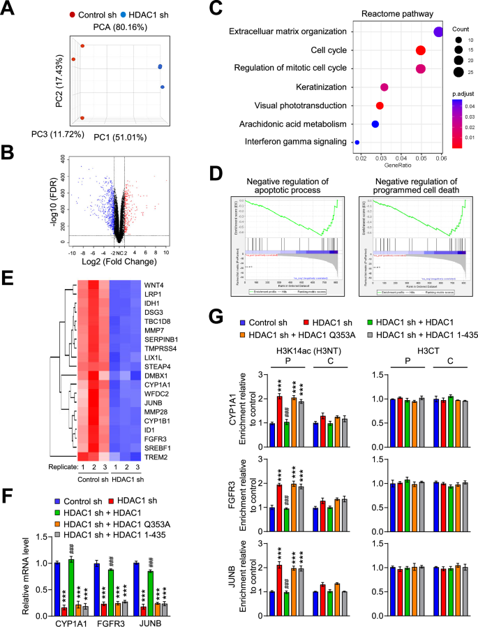
In order to examine whether HDAC1-dependent H3NT proteolysis described above plays any role in regulating gene transcription, genome-wide RNA sequencing (RNA-seq) analysis was performed with total RNA isolated from control and HDAC1-depleted LD611 bladder cancer cells. In the principal component analysis (PCA) of RNA-seq data, samples for each group were found to be markedly separated from each other, but close clustering of replicates from groups indicated minimal variability in the quality of analyzed replicates (Fig. 4A). As summarized by volcano plot in Fig. 4B and represented by heat maps in Supplementary Fig. S5, our profiling using a 2-fold cutoff revealed a total of 1354 genes differentially expressed upon stable knockdown of HDAC1 in LD611 cells. Consistent with our previous publications implicating H3NT proteolysis in gene activation, our transcriptome analysis identified 952 genes suppressed and 402 genes activated among those 1354 affected genes in response to HDAC1 depletion (Fig. S5 and Table S1). Ingenuity Pathways Analysis (IPA) of the suppressed genes uncovered significant enrichments in pathways related to several cancer-specific categories, such as cell growth and proliferation, cell movement, and cell-to-cell signaling, indicating overall inactivation of tumorigenic gene expression programs in HDAC1-depleted cells (Fig. S6). A significant enrichment of pathways related to cell cycle and regulation of mitotic cell cycle was also evident from our Reactome pathway analysis of 952 genes suppressed in response to HDAC1 knockdown (Fig. 4C). Our Gene Set Enrichment Analysis (GSEA) of differentially expressed genes pointed to HDAC1 as a critical regulator of apoptosis and programed cell death (Fig. 4D). Given that cell cycle regulation is essential in controlling cell proliferation and apoptosis, these findings functionally implicate HDAC1-mediated H3NT proteolysis in the development of bladder cancer. The role for HDAC1-dependent H3NT proteolysis in tumorigenesis is further supported by our identification of 20 genes encoding positive regulators of cell growth and proliferation from analysis of the leading-edge subset in the gene set (Fig. 4E).
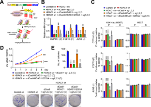
A Principal Component Analysis (PCA) was performed on RNA-seq datasets obtained from control and HDAC1-depleted LD611 bladder cancer cells. The HDAC1-knockdown group is shown in red, and the control group is represented in blue. Each group comprised three replicates. B The volcano plot illustrates the RNA seq datasets with -log10 (FDR step up) displays on the Y-axis and the fold change of gene expression between HDAC1 knockdown and control groups on the X-axis. Genes exhibiting modulation following HDAC1 depletion are highlighted in blue (downregulated) and red (upregulated). Data show three biological replicates. C Dot plot represents Reactome enrichment analysis. Dot size reflects the number of genes associated with each pathway. Adjusted p-values (p < 0.05) are encoded by a color gradient from blue to red. D Gene sets enrichment analysis (GSEA) plot generated for HDAC1 wild type and HDAC1-depleted LD611. GSEA analysis shows significant enrichment in negative regulation of apoptotic process (left) and negative regulation of programmed cell death (right). The GSEA algorithm calculates an enrichment score to determine pathways that are significantly enriched at top or bottom of a ranked gene list. The significant enrichment of a gene set was defined by FDR < 0.05. E Heatmap presents the expression levels (Z-scores) of the top 20 genes encoding positive regulators of cell growth and proliferation which are inactivated upon HDAC1 depletion. High and low expression levels are shown in red and blue, respectively. F RNA samples were isolated from mock-depleted control or HDAC1-depleted LD611 cells and subjected to RT-qPCR analysis using primers listed in Table S2. To check rescue effects, total RNA was also prepared from HDAC1-depleted LD611 cells expressing HDAC1 wild type, Q353A catalytic dead mutant or 1-435 deletion mutant. All transcription levels were normalized to GAPDH. Data are represented as mean ± SD of three independent experiments. P values were calculated using two-way ANOVA. ***p  <  0.001 versus control sh; ###p  <  0.001 versus HDAC1 sh. G ChIPac assays were performed with chromatin prepared from HDAC1-depleted/rescued LD611 cells using H3K14ac and H3CT antibodies as described in our recent studies [41,42,43, 46, 47]. The precipitated nucleosomal DNAs were analyzed by real-time PCR with primer pairs amplifying the promoters (P) and coding regions (C) of the CYP1A1 (upper panel), FGFR3 (middle panel), and JUNB (lower panel) genes. The primers used are listed in Table S3. Data are represented as mean ± SD of three independent experiments. P values were calculated using two-way ANOVA. ***p  <  0.001 versus control sh; ###p  <  0.001 versus HDAC1 sh.
To validate the RNA-seq data, we conducted reverse transcription quantitative PCR (RT-qPCR) analysis of the ten target genes that were upregulated by HDAC1 and encode growth stimulatory factors in several types of cancers including bladder cancer (Fig. 4F and S7). Our analysis with total RNA from LD611 cells demonstrated the down- and up-regulation of the selected targets after HDAC1 knockdown and rescue expression, respectively. Importantly, if HDAC1 Q353A protease-dead mutant was expressed in HDAC1-depleted cells, target genes were still expressed at low levels, underscoring the importance of HDAC1-dependent H3NT proteolysis for target gene activation in bladder cancer cells. That the inactive state of target genes in HDAC1-depleted cells was unchanged following the expression of HDAC1 1-435 C-terminal deletion mutant also argues strongly that HDAC1 436-482 is critical for the capability of HDAC1 to induce H3NT cleavage and thus potentiate target gene transcription (Fig. 4F and S7).
To investigate whether the observed function of HDAC1 in driving oncogenic transcription program reflects its ability to cleave H3NT, we next check for the occurrence of H3NT proteolysis at HDAC1 target genes by ChIP of acetylated chromatin (ChIPac). The ChIPac is our recently developed technique that utilizes methylene blue to crosslink chromatin and acetic anhydride to acetylate all lysine residues in fragmented chromatin. H3K14ac antibody is then used to specifically precipitate intact H3NT-containing chromatin fragments, and DNA isolated from the precipitated chromatin is amplified by quantitative real time PCR (qPCR) (Fig. S8) [41, 46, 47]. Our initial ChIPac-qPCR assays detected H3K14ac in the promoters (P) and coding regions (C) of CYP1A1, FGFR3, and JUNB genes in mock-depleted LD611 bladder cancer cells (Fig. 4G). However, when assays were repeated in HDAC1-depleted cells, H3K14ac ChIP signals were increased especially in promoters, a finding in line with the notion that HDAC1-dependent H3NT proteolysis is mainly targeted to promoters and plays a role in transcription initiation steps (Fig. 4G). In parallel assays, the expression of HDAC1 wild type, but not HDAC1 Q353A protease-dead mutant, in HDAC1-depleted cells restored H3NT cleavage to levels quantitatively similar to those observed in mock-depleted control cells (Fig. 4G). Even though we were unable to perform ChIP assays with commercially available HDAC1 antibodies in our hands, these results strongly indicate a direct role for HDAC1 in regulating H3NT proteolysis at target genes. A functional significance of HDAC1 binding to H3NT was also evident from ChIPac data showing that HDAC1 1-435 deficient in H3NT binding cannot generate a detectable drop of H3K14ac ChIP signals at the three target genes (Fig. 4G). Taken together, these data functionally link HDAC1-dependent H3NT proteolysis to oncogenic transcription program and emphasize the importance of this epigenetic step in the development of bladder cancer.
HDAC1 promotes bladder tumorigenesis in an H3NT clipping-dependent manner
As an extension of the above-described studies, it was also important to evaluate the growth stimulatory effects of HDAC1-induced H3NT clipping in a more physiological context. For this objective, control and HDAC1-depleted LD611 cells stably expressing luciferase were injected into the right hind legs of nude mice, and bladder cancer xenograft models were established. Mirroring the results in cell lines, our fluorescence imaging analysis of mice at 3 day intervals for 24 days after xenografting demonstrated that HDAC1 knockdown significantly impaired the growth of LD611 xenograft tumors (Fig. 5A). In tracking the volume and weight of xenograft tumors at 3-day intervals up to 24 days, we also detected a massive reduction in xenograft tumor volume and weight after the stable depletion of HDAC1 (Fig. 5B, D). On the other hand, the effects of HDAC1 depletion on total mouse body weight were relatively subtle at all time points (Fig. 5C). When we conducted rescue experiments to validate knockdown results, the expression of HDAC1 wild type in HDAC1-depleted cells fully recovered the growth capacity of HDAC1-depleted LD611 xenografts in mice (Fig. 5A, B, D). Reciprocally, similar studies with HDAC1 Q353A protease-dead mutant showed little effect on rescuing the growth characteristics of HDAC1-depleted LD611 xenografts (Fig. 5A, B, D). Moreover, the fact that HDAC1 1-435 mutant lacking the C-terminal H3NT binding region could not restore the proliferative ability of LD611 xenografts (Fig. 5A, B, D) strongly argues that H3NT clipping activity of HDAC1 is essential for enhancing bladder tumor growth. As an experiment to support this idea, we examined the level of H3NT proteolysis in LD611 xenograft tumors removed from mice on day 24 following implantation. HDAC1 knockdown generated about 80% reduction in H3NT proteolysis levels, which could be rescued by HDAC1 wild type, but not by HDAC1 Q353A protease-dead and 1-435 C-terminal deletion mutants (Fig. 5F). In accordance with expectations from our functional results, much lower levels of target gene transcription were detected in HDAC1-depleted LD611 xenografts compared to mock-depleted control counterparts, and the observed reduction in transcriptional competence of target genes correlated well with a significant decrease in H3NT clipping levels (Fig. 5E, F). Importantly, the finding that HDAC1 Q353A and 1-435 mutants failed to reactivate HDAC1 target genes in HDAC1-depleted xenografts validates (Fig. 5E) the results from cell lines and supports the importance of HDAC1-dependent H3NT proteolysis in inducing hyperactivation of oncogenic transcription program, thereby triggering tumor pathogenesis.
A Bladder cancer xenografts were generated by subcutaneous injection of mock-depleted control or HDAC1-depleted LD611 cells and HDAC1-depleted LD611 cells compensated with HDAC1 wild type, Q353A catalytic dead mutant, or 1-435 deletion mutant. 24 days after cell injection, mice were sacrificed, and LD611 bladder cancer xenografts were surgically excised and photographed (lower panel, scale: 1 cm) (n = 6 biologically independent experiment). P values were calculated using two-way ANOVA. ***p  <  0.001 versus control sh. B Tumor volume was measured every 3 days following LD611 cells injection into mice. Data are represented as mean ± SD (n = 6) of three independent experiments. P values were calculated using two-way ANOVA. ***p  <  0.001 versus control sh; ###p  <  0.001 versus HDAC1 sh. C LD611 cells were injected into mice as in (A), and body weights of mice carrying bladder cancer xenografts were measured every 3 days. Data are represented as mean ± SD (n = 6) of three independent experiments. D After injecting LD611 cells into mice, tumor weight was measured and expressed in milligrams. Data are represented as mean ± SD (n = 6) of three independent experiments. P values were calculated using one-way ANOVA. ***p  <  0.001 versus control sh; ###p  <  0.001 versus HDAC1 sh. E Relative mRNA levels of CYP1A1, FGFR3, and JUNB genes in LD 611 xenografts obtained 24 days post-injection were determined by RT-qPCR. Data are represented as mean ± SD of three independent experiments. P values were calculated using two-way ANOVA. ***p  <  0.001 versus control sh; ###p  <  0.001 versus HDAC1 sh. F Western blot analysis was performed on the excised LD611 bladder cancer xenografts using H3 and H2A antibodies. Data are representative of three independent experiments.
Artificial tethering of HDAC1 to target genes triggers H3NT proteolysis and transactivation
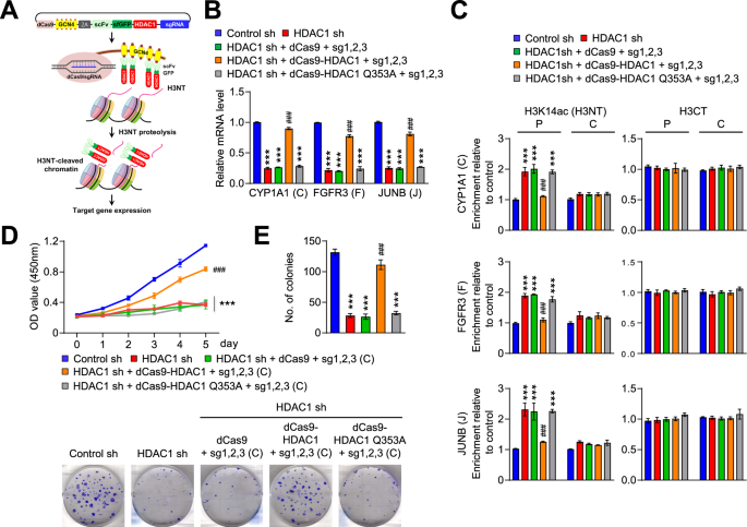
Our RNA-seq analysis identified a group of growth-stimulatory genes activated by HDAC1 in bladder cancer cells, and subsequent ChIPac-qPCR studies focusing on representative HDAC1 transcription targets confirmed the significant enrichment of H3NT-cleaved H3 (Fig. 4). These results argue for roles for H3NT proteolysis in HDAC1-induced transactivation leading to bladder cancer. However, HDAC1 might generate the active state of target genes through mechanisms other than catalyzing H3NT proteolysis. If HDAC1 exerts its transactive function mainly by regulating H3NT clipping at target genes, we can predict that artificially tethering HDAC1 protease domain (residues 151-390) to target genes is sufficient to reactivate silenced target genes in HDAC1-depleted cancer cells. In exploring this possibility, we chose to use catalytically dead Cas9 (dCas9)-single guide RNA (sgRNA) system for directing HDAC1-dependent H3NT proteolysis to specific target genes. Toward this end, we constructed a series of pPlatTET-gRNA2 all-in-one vectors expressing dCas9-HDAC1 protease domain fusions as well as sgRNAs that recognize the promoters or coding regions of CYP1A1, FGFR3, and JUNB genes and direct dCas9-HDAC1 fusions there for H3NT proteolysis (Fig. 6A). For our studies, these constructs were transfected in HDAC1-depleted LD611 cells exhibiting almost complete loss of H3NT proteolysis and transcriptional inactivation of CYP1A1 (C), FGFR3 (F), and JUNB (J) genes (Fig. 6B and S9). The individual expression of promoter-binding sgRNA 1, 2, and 3 with dCas9-HDAC1 wild type in the cells led to a rather modest enhancement of target gene transcription, whereas coding region-binding sgRNA 4, 5, and 6 generated minor changes in transcription (Fig. S9). Consistent with expectations from our ChIPac-PCR results, when sgRNA 4, 5, and 6 sets were used together, they minimally altered the levels of target gene transcription (Fig. S10). Under identical assay conditions, directing dCas9-HDAC1 to the promoter region with a pool of sgRNA 1, 2, and 3 generated a pronounced re-activation of CYP1A1 (C), FGFR3 (F), and JUNB (J) genes (Fig. 6B and S9), thus implying that transcription initiation is the step mainly regulated by HDAC1-dependent H3NT proteolysis. Expectedly, targeting dCas9-HDAC1 to both promoter and proximal coding regions by sgRNA 1, 2, 3, 4, 5, and 6 together established target gene activation at levels similar to those observed with sgRNA 1, 2, and 3 sets (Fig. S9). In additional experiments, Q353A mutation compromising HDAC1-dependent H3NT proteolysis significantly impaired the transcription activity of dCas9-HDAC1 at target genes (Fig. 6B and S9), clearly indicating the requirement of HDAC1 protease activity toward H3NT for target gene transactivation. To ensure accurate localization and function of dCas9-HDAC1 at target sites, we also monitored H3NT proteolysis in the promoters and coding regions of CYP1A1 (C), FGFR3 (F), and JUNB (J) genes by ChIPac-qPCR analysis. The expression of dCas9-HDAC1 wild type with sgRNA 1, 2, and 3 sets generated a specific accumulation of NT-cleaved H3 in the promoters of the target genes (Fig. 6C). When sgRNA 1, 2, and 3 were replaced by sgRNA 4, 5, and 6, H3NT proteolysis was mainly localized in the proximal coding regions (Fig. S10). We also wished to investigate to what extent the growth capacity of LD611 bladder cancer cells is regulated by HDAC1-dependent H3NT proteolysis per se. In HDAC1-depleted LD611 cells, targeting dCas9-HDAC1 wild type to the promoter region of CYP1A1 (C), FGFR3 (F) or JUNB (J) gene with sgRNA 1, 2, and 3 sets caused a distinct increase in cell growth and colony-forming potentials (Fig. 6D, E and S11). However, expressing dCas9-HDAC1 Q353A protease dead mutant or replacing sgRNA 1, 2, 3 sets with sgRNA 4, 5, 6 sets showed minimal growth stimulatory effects in our MTT and colony formation assays (Fig. S12). Together, these data highlight the transactive capacity of HDAC1 in bladder cancer cells and indicate that HDAC1 drives oncogenic transcription program in an H3NT clipping-dependent manner.
A The schematic diagram provides a detailed representation of the vector components utilized in dCas9-HDAC1 targeting experiments, illustrating the dCas9-HDAC1 process. B HDAC1-depleted LD611 cells were transfected with the indicated constructs expressing dCas9 (HDAC1sh + dCas9) or dCas9-HDAC1 wild type (HDAC1sh + dCas9-HDAC1)/Q353A catalytic dead mutant (HDAC1sh + dCas9-HDAC1 Q353A) and sgRNA1, 2, 3 for 48 h. Total RNA was isolated and analyzed by RT-qPCR using specific primers for the CYP1A1 (C), FGFR3 (F), and JUNB (J) genes. Data are represented as mean ± SD of three independent experiments. (n = 3); P values were calculated using two-way ANOVA. ***p  <  0.001 versus control sh; ###p  <  0.001 versus dCas9 + sg1,2,3. C dCas9 (HDAC1sh + dCas9) or dCas9-HDAC1 wild type (HDAC1sh +  dCas9-HDAC1)/Q353A catalytic dead mutant (HDAC1sh + dCas9-HDAC1 Q353A) and sgRNA1, 2, 3 were expressed in HDAC1-depleted LD611 cells as in (B). ChIPac-qPCR analysis was performed to assess the levels of H3K14ac at the promoters (P) and coding regions (C) of the CYP1A1 (C), FGFR3 (F), and JUNB (J) genes. Data are represented as mean ± SD of three independent experiments. P values were calculated using two-way ANOVA. ***p  <  0.001 versus control sh; ###p  <  0.001 versus HDAC1sh + dCas9 + sg1,2,3. D dCas9-HDAC1 was guided to target genes as outlined in (A), and changes in cell growth were monitored using MTT assays over a period of 5 days. Data are represented as mean ± SD of three independent experiments. P values were calculated using two-way ANOVA. ***p  <  0.001 versus control sh; ###p  <  0.001 versus HDAC1sh + dCas9 + sg1,2,3. E Colony formation assays were conducted in LD611 cells after selective up-regulation of CYP1A1 (C), FGFR3 (F), and JUNB (J) genes using CRISPR/dCas9 system as described in (A). Data are represented as mean ± SD of three independent experiments. P values were calculated using one-way ANOVA. ***p  <  0.001 versus control sh; ###p  <  0.001 versus HDAC1sh + dCas9 + sg1,2,3.
Discussion
This work describes the detailed characterization of HDAC1 and demonstrates that HDAC1 possesses an intrinsic protease activity toward H3NT. Our in vitro analyses established H3L20 as the P1 site for HDAC1 and confirmed the central region of HDAC1 responsible for its protease activity. Consistent with this observation, H3NT clipping defects in response to HDAC1 knockdown were almost completely overridden after ectopically expressing the middle portion of HDAC1 in bladder cancer cells. This is unexpected, since the central catalytic region of HDAC1 bears no homology to other known proteases, and thus apparently HDAC1 is an atypical protease. The substrate specificity of HDAC1 is further highlighted by its ability to stably interact with H3, and its failure to bind other histones is consistent with the proposed mechanism for discriminating among four core histones. It seems that the sequence and the structure surrounding H3L20 in the P1 position and HDAC1 C-terminal binding region contribute to this selectivity as have been previously described for other proteases [36, 38]. Through systematic characterization of a series of HDAC1 mutants, we also identified the point mutation of Q353A as selectively abolishing HDAC1 protease activity without affecting HDAC1 deacetylase activity in our assays. In good agreement with these results, subsequent studies using HDAC1 Q353A mutant allowed us to prove the importance of H3NT proteolysis by recapitulating the most cellular phenotypes that are arisen from HDAC1 knockdown; the reduction of H3NT proteolysis at target genes, lower expression of HDAC1 target genes, and the impairment of cancer cell growth. We believe that this HDAC1 mutant represents a unique tool to investigate the regulatory pathways governing H3NT proteolysis and to unveil the contribution of HDAC1 protease activity to specific epigenetic events in our future study.
As recent studies including ours confirmed a causal role for H3NT proteolysis in gene transcription [41,42,43, 46, 47], our discovery of HDAC1-dependent H3NT proteolysis argues that such H3NT clipping may be an integral component of HDAC1-driven transcription program. Supporting this idea, our RNA-seq revealed that HDAC1 positively impacts the expression of network of genes involved in cell growth and proliferation. Additionally, our ChIPac-qPCR assays identified a strong correlation between H3NT proteolysis and target gene expression, lending further support to the notion of H3NT clipping-dependent action of HDAC1 in bladder cancer cells. Also indicative of an apparent function of HDAC1-dependent H3NT proteolysis in transcription initiation steps, our analyses detected much higher levels of H3NT-cleaved nucleosomes in the promoter regions of target genes as compared to coding regions. In accordance with these data, our well-defined CRISPR-dCas9 system allowed targeting HDAC1-dependent H3NT clipping to specific genes and providing the direct connection between H3NT proteolysis and transcriptional activation in bladder cancer cells. Importantly, regulating H3NT proteolysis at promoter and coding region by the use of wild type or Q353A mutant HDAC1 together with promoter or coding region sgRNAs in the system, we have been able to verify that promoter-enriched H3NT proteolysis per se is critical determinant of stimulatory action of HDAC1 on target genes. Our finding therefore establishes an unexpected link between HDAC1 and active transcription state and highlights a new H3NT clipping-dependent mechanism that drives the oncogenic transcription program in cancer cells.
Despite our functional data linking HDAC1-dependent H3NT clipping to epigenetic gene activation in cancer cells, we still do not know how HDAC1 is initially recruited to target genes. HDAC1 has been shown to interact with gene specific factors for its stable localization at target promoters [7, 48]. It is therefore tentative to speculate that HDAC1 recruitment may be regulated by interaction with (co)activators and even influenced by a combination of distinct DNA sequences. More extensive studies of HDAC1 interaction with DNA-binding factors and other coregulators would provide a molecular explanation of how specific genes are selectively regulated by HDAC1. The results presented here also do not resolve how HDAC1-dependent H3NT proteolysis plays such an active role in the expression of growth stimulatory genes in cancer cells. H3NTs are the longest among all histone NTs and are positioned one each on either side of the nucleosome dyad near the entry and exit DNA [1, 3, 6]. As such, H3NT has been implicated in generating a tightly packed chromatin structure through interaction with the DNA of a neighboring nucleosome [49]. Hence, it is likely that HDAC1-dependent H3NT proteolysis provides the necessary driving force to weaken internucleosomal interactions, generate open chromatin structures, and make the DNA more accessible for transcription machinery, thereby achieving high levels of gene transcription. The challenge for us in the future is to understand the precise contribution of HDAC1-induced H3NT truncation to local chromatin unfolding and reorganization in cancer cells.
Several proteases such as Cathepsin L and JMJD5/7 have been reported to cleave H3NT in different cell types and described as influencing chromatin dynamics, thereby playing a crucial role in the regulation of specific gene expression [38, 40]. Therefore, functional characterization of HDAC1-dependent H3NT proteolysis is also important to understand what degree HDAC1 oncogenic activity is dependent on H3NT clipping and histone deacetylation in cancer development, and how those two epigenetic processes underlie a key mechanism during uncontrolled cell proliferation and rapid cell growth. When considering a broader function of HDAC1 protease activity, another question we need to address is whether HDAC1 also acts on nonhistone substrates and if so, whether the activity is critical for HDAC1-induced oncogenic events. This possibility is important since HDAC1-mediated cleavage of non-histone proteins might also generate distinct epigenetic properties at particular loci, creating posttranslational mechanisms to induce oncogenic transcription and cell signaling. In this regard, it is of great interest to investigate to what extent gene transcription is controlled by HDAC1 protease activity targeting H3 versus nonhistone proteins.
Based on our observations, together with findings from previous studies, we propose a working model for how HDAC1 plays a role in activating target gene transcription. HDAC1 is highly expressed in bladder cancer cells and catalyzes H3NT clipping at a group of growth stimulatory genes. This change initiates an aberrant epigenetic process to keep those genes in an active state and leads to a dysregulated transcription program occurring in bladder cancer. In this scenario, HDAC1-depenednt H3NT proteolysis can be viewed as a critical oncogenic process, such that regulating this process could be a strategy for inactivating growth stimulatory genes and suppressing pathological cell growth.
Materials and Methods
Cell lines, constructs, and antibodies
All cell lines (BdEC, HT1376, J82, LD611, RT4, and T24) were purchased from (ATCC, Manassas, VA, USA). BdEC human primary bladder epithelial cells were cultured in Bladder Epithelial Cell Basal Medium (ATCC, Manassa, VA, USA). HT1376, J82, LD611, RT4, and T24 human bladder cancer cells were cultured in Dulbecco’s modified Eagle’s medium containing 10% fetal bovine serum. For mammalian expression of HDAC1, its cDNA was amplified by PCR and ligated into the correct reading frames of lentiviral expression vector pLenti-Hygro (Addgene) containing FLAG coding sequences. To generate mutant HDAC1 expression vectors, HDAC1 was mutated by the Q5® Site-Directed Mutagenesis Kit (New England Biolabs, Ipswich, MA, USA). For bacterial expression of wild type and mutant versions of GST-tagged histones or His-tagged HDAC1, the corresponding cDNA was amplified by PCR and inserted into pET15b vectors. Antibodies used in this study are as follows: anti-H2A, anti-H2B, anti-H3NT, anti-H3CT, anti-H4, and anti-H3K14ac antibodies from Abcam (Cambridge, MA, USA); anti-H2Aac, anti-H2Bac, anti-H3ac, and anti-H4ac antibodies from Upstate Biotechnology (Lake Placid, NY, USA); anti-H3ac, anti-H4ac, and anti-FLAG® M2 antibodies from Sigma-Aldrich (St. Louis, MO, USA); anti-HDAC1, anti-rabbit, and anti-mouse secondary antibodies antibody from Thermo Fisher Scientific (Waltham, MA, USA); anti-His tag antibody from Proteintech (Rosemont, IL, USA).
Recombinant protein preparation and in vitro cleavage assay
GST and GST-tagged proteins or His-tagged proteins were generated in Rosetta 2 (DE3) pLysS Escherichia coli (Novagen, Madison, WI, USA) and purified as previously described [41, 50, 51]. Nucleosomes were reconstituted on 207 bp 601 DNA fragment and recombinant histones as described previously [41, 50, 51]. For H3NT clipping assays, recombinant HDAC proteins were incubated with H3 (1 μg) or nucleosome (2 μg) substrates in cleavage buffer (20 mM HEPES-KOH, pH 7.8, 1 mM CaCl2, and 20 mM KCl) for 0.5-2 hours at 37 °C, and H3NT proteolysis was determined by Western blotting with H3CT antibody [41].
In vitro transcription assay
Nucleosome arrays were reconstituted on the G5ML601 DNA template containing adenovirus major late core promoter and Gal4 binding sites as described [52]. In vitro transcription assays were performed using recombinant Gal4-VP16 (20 ng), p300 (20 ng), AcCoA (10 μM), and/or HDAC1 (40 ng). Following the transcription reactions, the radiolabeled RNAs were digested with RNase T1 and analyzed by gel electrophoresis and autoradiography. Nucleosome arrays were also analyzed by Western blotting after transcription reactions.
Chromatin preparation and analysis
Nuclear fractions were prepared from BdEC, HT1376, J82, LD611, RT4, and T24 cells using NE-PER Nuclear and Cytoplasmic Extraction Reagents (Thermo Fisher Scientific, Waltham, MA, USA) according to manufacturer’s protocols. Chromatin was isolated and analyzed by Western blotting as detailed in our recent studies [46, 47].
Protease and deacetylase assays
The protease activity of HDAC1 was determined with Fluorescent Detection Kit (Sigma-Aldrich, St. Louis, MO, USA). Briefly, fluorescein isothiocyanate (FITC)-labeled casein was incubated with recombinant HDAC1 proteins overnight at 37°C in the dark. Protease activity leads to the cleavage of the FITC-casein into smaller fragments. To stop the reaction, all samples were treated with trichloroacetic acid (TCA) for 30 min at 37°C and denatured. Samples were then centrifuged, and supernatants were recorded for fluorescence intensity with excitation/emission at 485 nm/535 nm. The deacetylase activity of recombinant HDAC1 proteins was analyzed by using colorimetric HDAC activity assay kit (BioVision Inc, Milpitas, CA, USA). The colorimetric readings were recorded at 405 nm using a plate reader after incubating colorimetric substrates for 1 hour.
Mass spectrometry
NT-cleaved H3 product generated by recombinant HDAC1 was separated by 15% SDS-PAGE. After staining with Coomassie blue, fast-migrating H3 bands were excised from gels, digested with trypsin, and analyzed by liquid chromatography-tandem mass spectrometry (LC-MS/MS) following the procedure described [46, 47].
RNA interference
The DNA oligonucleotide (5’-CATTCAGGGAGACGCCCATTT-3’) designed to target the coding region of HDAC1 was annealed and ligated into the lentiviral expression vector pLKO.1 (Addgene, 8453). Lentiviral particles were generated in 293 T cells by transfecting plasmids encoding shRNAs specific for VSV-G, NL-BH, and HDAC1. Two days after transfection, the soups containing the viruses were collected and used to infect LD611 cells in the presence of polybrene (8 μg/ml). The infected LD611 cells were selected for two weeks in the presence of puromycin (2 μg/ml) to establish HDAC1-depleted cell lines. For rescue experiments, HDAC1-depleted cells were infected with lentiviruses expressing shRNA-resistant HDAC1 wild type, catalytic dead mutant Q353A, or deletion mutant 1-435, and selected for 2 weeks in the presence of hygromycin (300 μg·mL−1).
RNA-seq
RNA was prepared from mock- or HDAC1-depleted LD611 cells using the Qiagen RNeasy kit (Qiagen Inc., Valencia, CA, USA) according to the manufacturer’s instructions. After quality control, strand specific libraries were prepared using a KAPA Stranded mRNA-Seq Kit with KAPA mRNA Capture Beads (KAPA Biosystem, Wilmington, MA, USA), and validated on an Agilent Bioanalyzer with the DNA1000 kit (Agilent Technologies, Santa Clara, CA, USA). Pooled libraries were prepared, denatured, diluted to 15 pM, and then clonally clustered onto the sequencing flow cell using the Illumina cBOT Cluster Generation Station and Cluster Kit v3-cBot-HS (Illumina, San Diego, CA, USA). The clustered flow cell was sequenced with 1×50 SE reads on the Illumina HiSeq according to manufacturer’s protocol [41, 46, 47, 53]. Base conversion was made using OLB version 1.9, de-multiplexed, and converted to Fastq using CASAVA version 1.8 (Illumina, San Diego, CA, USA) [41, 46, 47, 53]. Sequenced RNA-seq reads were mapped to hg38 GENCODE version 29 using STAR 2.6.1 d [54, 55]. Aligned reads were quantified at gene levels, and gene counts were normalized using the upper quartile normalization method. After principal components analysis with normalized gene counts, differentially expressed genes were selected by using the Gene Specific Algorithm from Partek® Flow® software (ver. 12.0.1, Partek Inc. St Louis, MO, USA) [46, 47, 53]. Fold change and false discovery rate of genes were used to generate a volcano plot. Gene ontology analysis of differentially expressed genes was performed using Ingenuity Pathway Analysis tool (IPA® version 52912811) (Qiagen Inc., Redwood City, CA, USA). The heat map was generated by calculating Z score of gene expression levels using the Generalized Minimum Distance R package heatmap.3 function [46, 47, 53, 56].
RT-qPCR
Total RNA was isolated from BdEC, HT1376, J82, LD611, RT4, and T24 cells with the RNeasy kit (Qiagen Inc., Valencia, CA, USA) and converted to cDNA with iScript cDNA Synthesis Kit (Bio-Rad, Hercules, CA, USA). RT-qPCR analysis was performed using one-step QuantiTect SYBR Green RT-PCR kit (Qiagen Inc., Valencia, CA, USA) as previously described [43, 46, 47, 53]. The primers used for RT-qPCR are listed in Table S2. All reactions were run in triplicate, and results were averaged.
ChIPac
ChIPac assays were conducted using chromatin that was fixed with 10 µM methylene blue and acetylated with 20 mM acetic anhydride as detailed previously [41, 42, 46, 47]. The cross-linked chromatin was subjected to sonication and immunoprecipitation using H3K14ac and H3CT antibodies immobilized on protein A/G-PLUS agarose. DNA fragments were recovered from precipitated nucleosomes using Qiagen MiniElute kit (Valencia, CA, USA) after reversal of crosslinking at 65 °C and analyzed by qPCR with the primers specific to the promoter (P) and coding regions (C) of CYP1A1, JUNB, and FGFR3 genes. The primer sequences are provided in Table S3. The specificity of amplification was determined by melting curve analysis, and all reactions were run in triplicate.
Cell viability and colony formation assays
Mock- or HDAC1-depleted LD611 cells were seeded into 96-well plates at a density of 2×103 cells/well, and their viability was evaluated for five days by MTT assay (Sigma-Aldrich, St. Louis, MO, USA). To evaluate rescue effects, MTT assays were also conducted with HDAC1-depleted LD611 cells expressing HDAC1 wild type or catalytic dead mutant Q353A. For colony formation assays, the LD611 cells used in MTT assays were seeded in 6-well plates at a density of 1×103 cells/well and allowed to form colonies for 2 weeks. The colonies in each well were then stained with 0.5% crystal violet, photographed, and counted using ImageJ software (ver. 1.53k, U. S. National Institutes of Health, Bethesda, MD, USA). All assays were performed in triplicate, and the presented results are the average of three independent experiments.
Mice xenograft
8-week-old athymic male nude mice [(Crl:NU(NCr)-Foxn1nu] were obtained from Charles River Laboratories (Wilmington, MA, USA) and served with a general laboratory diet and water ad libitum in specific pathogen-free conditions. For experiments, mice were randomly divided into 5 xenograft groups (n = 6 mice in each group), and mock-depleted or HDAC1-depleted luciferase-expressing LD611 cells (1 × 107) or HDAC1-depleted LD611 cells expressing HDAC1 wild type, Q353A mutant, or 1-435 C-terminal deletion mutant were injected subcutaneously into the right flank of each mouse. Bioluminescence signals from the tumors were specifically detected with an in vivo imaging system (IVIS). Body weights were measured every 3 days over a period of 24 days. Tumor volumes were also estimated by measuring the width (W) and length (L) of the tumor using a digital caliper and calculated based on the formula of TV = W2L/2. At the end of the experiment, mice were euthanized by asphyxiation with CO2, and tumors were excised, photographed, and weighed for further analysis as described previously [46, 47, 53]. To determine H3NT clipping levels, lysates were prepared from the excised xenografts and analyzed by Western blotting. All mouse experiments were performed according to protocols approved by the Institutional Animal Care and Use Committee.
CRISPR/dCas9-based H3NT cleavage assays
The dCas9-HDAC1 fusion expression vector was generated by fusing human HDAC1 protease domain wild type or HDAC1 Q353A catalytic dead mutant to the catalytically inactive nuclease codon-optimized S. pyogenes Cas9 (dCas9) in the pPlatTET-gRNA2 vector (Addgene 82559) containing the CAG promoter as in our recent studies [47, 53]. To design specific guide RNAs (sgRNAs), gene datasets for CYP1A1 (C), FGFR3 (F), and JUNB (J) were selected from UCSC using the CHOPCHOP tool (https://chopchop.cbu.uib.no/) [47, 53]. The designed oligos were ligated and subcloned into digested pPlatTET-HDAC1 wild type/Q353A mutant using the In-Fusion® HD Cloning Plus Kit protocol (Takara Bio, Otsu, Japan). The target sequences are described in Table S4. HDAC1-depleted LD611 cells were transfected with plasmids encoding dCas9, dCas9-HDAC1 wild type, or dCas9-HDAC1 Q353A using the FuGENE® HD Transfection Reagent (Promega, Madison, WI, USA). 48 h post-transfection, cells were passaged, and 50 μg·mL−1 Neomycin was added 3 h after plating. Media was exchanged 48 h post-transfection, and cells were passaged every other day starting from 4 days after the initial replating. Neomycin selection was maintained for a total of 7 days. To study the enzymatic activity, transactivate effects, and growth regulatory activities of dCas9-HDAC1 fusions in transfected cells, Western blotting, RT-qPCR, cell viability, and colony formation assays were performed.
Gene set enrichment analysis
Reactome pathway analysis was conducted using clusterProfiler [57] and ReactomePA [58] packages in the R software (ver. 4.2.2). A value of p < 0.05 was considered as significant criteria. To identify gene-signature-based difference in HDAC1-depleted LD611 cells, we performed Gene Set Enrichment Analysis (GSEA) for Hallmark gene set from human MSigDB [59], based on a ranked gene list reflecting differentially expressed genes (p < 0.05) between control and HDAC1-deficient LD611 cells. The number of permutations was set to 2000 for each analysis, and the enrichment score (ES) value was calculated for each gene set. The gene size smaller than 20 or larger than 500 was excluded.
Statistical analysis
All quantitative data are presented as mean ± standard deviation (SD). Statistical analyses of datasets were performed with two-way ANOVA or Student’s two-tailed t-test followed by Bonferroni post-hoc test using GraphPad Prism software (GraphPad Software Inc. San Diego, CA, USA) which was used for all analyses of the experiments. A P value < 0.05 was considered statistically significant.
Data availability
The gene expression array data has been deposited in the NCBI Gene Expression Omnibus (GEO) database under the GEO accession number GSE272621.
References
Cosgrove MS, Boeke JD, Wolberger C. Regulated nucleosome mobility and the histone code. Nat Struct Mol Biol. 2004;11:1037–43.
Saha A, Wittmeyer J, Cairns BR. Chromatin remodelling: the industrial revolution of DNA around histones. Nat Rev Mol Cell Biol. 2006;7:437–47.
Bannister AJ, Kouzarides T. Regulation of chromatin by histone modifications. Cell Res. 2011;21:381–95.
Lee JS, Smith E, Shilatifard A. The language of histone crosstalk. Cell. 2010;142:682–5.
Park J, Lee K, Kim K, Yi SJ. The role of histone modifications: from neurodevelopment to neurodiseases. Signal Transduct Target Ther. 2022;7:217.
Suganuma T, Workman JL. Crosstalk among Histone Modifications. Cell. 2008;135:604–7.
Gallinari P, Di Marco S, Jones P, Pallaoro M, Steinkuhler C. HDACs, histone deacetylation and gene transcription: from molecular biology to cancer therapeutics. Cell Res. 2007;17:195–211.
Milazzo G, Mercatelli D, Di Muzio G, Triboli L, De Rosa P, Perini G, et al. Histone deacetylases (HDACs): evolution, specificity, role in transcriptional complexes, and pharmacological actionability. Genes 2020;11:556.
Park SY, Kim JS. A short guide to histone deacetylases including recent progress on class II enzymes. Exp Mol Med. 2020;52:204–12.
Seto E, Yoshida M. Erasers of histone acetylation: the histone deacetylase enzymes. Cold Spring Harb Perspect Biol. 2014;6:a018713.
Delcuve GP, Khan DH, Davie JR. Roles of histone deacetylases in epigenetic regulation: emerging paradigms from studies with inhibitors. Clin Epigenet. 2012;4:5.
Kelly RDW, Stengel KR, Chandru A, Johnson LC, Hiebert SW, Cowley SM. Histone deacetylases maintain expression of the pluripotent gene network via recruitment of RNA polymerase II to coding and noncoding loci. Genome Res. 2024;34:34–46.
Ropero S, Esteller M. The role of histone deacetylases (HDACs) in human cancer. Mol Oncol. 2007;1:19–25.
Aghdassi A, Sendler M, Guenther A, Mayerle J, Behn CO, Heidecke CD, et al. Recruitment of histone deacetylases HDAC1 and HDAC2 by the transcriptional repressor ZEB1 downregulates E-cadherin expression in pancreatic cancer. Gut. 2012;61:439–48.
Dhordain P, Lin RJ, Quief S, Lantoine D, Kerckaert JP, Evans RM, et al. The LAZ3(BCL-6) oncoprotein recruits a SMRT/mSIN3A/histone deacetylase containing complex to mediate transcriptional repression. Nucleic Acids Res. 1998;26:4645–51.
Melnick A, Licht JD. Histone deacetylases as therapeutic targets in hematologic malignancies. Curr Opin Hematol. 2002;9:322–32.
Millard CJ, Watson PJ, Celardo I, Gordiyenko Y, Cowley SM, Robinson CV, et al. Class I HDACs share a common mechanism of regulation by inositol phosphates. Mol Cell. 2013;51:57–67.
Siddiqui H, Solomon DA, Gunawardena RW, Wang Y, Knudsen ES. Histone deacetylation of RB-responsive promoters: requisite for specific gene repression but dispensable for cell cycle inhibition. Mol Cell Biol. 2003;23:7719–31.
Cheng T, Kiser K, Grasse L, Iles L, Bartholomeusz G, Samaniego F, et al. Expression of histone deacetylase (HDAC) family members in bortezomib-refractory multiple myeloma and modulation by panobinostat. Cancer Drug Resist. 2021;4:888–902.
de Ruijter AJ, van Gennip AH, Caron HN, Kemp S, van Kuilenburg AB. Histone deacetylases (HDACs): characterization of the classical HDAC family. Biochem J. 2003;370:737–49.
Ma P, Schultz RM. HDAC1 and HDAC2 in mouse oocytes and preimplantation embryos: specificity versus compensation. Cell Death Differ. 2016;23:1119–27.
Bradner JE, Mak R, Tanguturi SK, Mazitschek R, Haggarty SJ, Ross K, et al. Chemical genetic strategy identifies histone deacetylase 1 (HDAC1) and HDAC2 as therapeutic targets in sickle cell disease. Proc Natl Acad Sci USA. 2010;107:12617–22.
Taunton J, Hassig CA, Schreiber SL. A mammalian histone deacetylase related to the yeast transcriptional regulator Rpd3p. Science. 1996;272:408–11.
Glozak MA, Sengupta N, Zhang X, Seto E. Acetylation and deacetylation of non-histone proteins. Gene. 2005;363:15–23.
Kim E, Bisson WH, Lohr CV, Williams DE, Ho E, Dashwood RH, et al. Histone and non-histone targets of dietary deacetylase inhibitors. Curr Top Med Chem. 2016;16:714–31.
Luo J, Su F, Chen D, Shiloh A, Gu W. Deacetylation of p53 modulates its effect on cell growth and apoptosis. Nature. 2000;408:377–81.
Marzio G, Wagener C, Gutierrez MI, Cartwright P, Helin K, Giacca M. E2F family members are differentially regulated by reversible acetylation. J Biol Chem. 2000;275:10887–92.
Bernstein BE, Tong JK, Schreiber SL. Genomewide studies of histone deacetylase function in yeast. Proc Natl Acad Sci USA. 2000;97:13708–13.
Kidder BL, Palmer S. HDAC1 regulates pluripotency and lineage specific transcriptional networks in embryonic and trophoblast stem cells. Nucleic Acids Res. 2012;40:2925–39.
Kim MY, Yan B, Huang S, Qiu Y. Regulating the regulators: the role of histone deacetylase 1 (HDAC1) in erythropoiesis. Int J Mol Sci. 2020;21:8460.
Kurdistani SK, Robyr D, Tavazoie S, Grunstein M. Genome-wide binding map of the histone deacetylase Rpd3 in yeast. Nat Genet. 2002;31:248–54.
Wang A, Kurdistani SK, Grunstein M. Requirement of Hos2 histone deacetylase for gene activity in yeast. Science. 2002;298:1412–4.
Wang Z, Zang C, Cui K, Schones DE, Barski A, Peng W, et al. Genome-wide mapping of HATs and HDACs reveals distinct functions in active and inactive genes. Cell. 2009;138:1019–31.
Gregoricchio S, Polit L, Esposito M, Berthelet J, Delestre L, Evanno E, et al. HDAC1 and PRC2 mediate combinatorial control in SPI1/PU.1-dependent gene repression in murine erythroleukaemia. Nucleic Acids Res. 2022;50:7938–58.
Dhaenens M. Histone clipping: the punctuation in the histone code. EMBO Rep. 2021;22:e53440.
Santos-Rosa H, Kirmizis A, Nelson C, Bartke T, Saksouk N, Cote J, et al. Histone H3 tail clipping regulates gene expression. Nat Struct Mol Biol. 2009;16:17–22.
Tilley DO, Abuabed U, Zimny Arndt U, Schmid M, Florian S, Jungblut PR, et al. Histone H3 clipping is a novel signature of human neutrophil extracellular traps. Elife. 2022;11:e68283.
Duncan EM, Muratore-Schroeder TL, Cook RG, Garcia BA, Shabanowitz J, Hunt DF, et al. Cathepsin L proteolytically processes histone H3 during mouse embryonic stem cell differentiation. Cell. 2008;135:284–94.
Khalkhali-Ellis Z, Goossens W, Margaryan NV, Hendrix MJ. Cleavage of histone 3 by cathepsin D in the involuting mammary gland. PLoS One. 2014;9:e103230.
Liu H, Wang C, Lee S, Deng Y, Wither M, Oh S, et al. Clipping of arginine-methylated histone tails by JMJD5 and JMJD7. Proc Natl Acad Sci USA. 2017;114:E7717–E7726.
Kim K, Punj V, Kim JM, Lee S, Ulmer TS, Lu W, et al. MMP-9 facilitates selective proteolysis of the histone H3 tail at genes necessary for proficient osteoclastogenesis. Genes Dev. 2016;30:208–19.
Kim K, Shin Y, Kim J, Ulmer TS, An W. H3K27me1 is essential for MMP-9-dependent H3N-terminal tail proteolysis during osteoclastogenesis. Epigenet Chromatin. 2018;11:23.
Shin Y, Ghate NB, Moon B, Park K, Lu W, An W. DNMT and HDAC inhibitors modulate MMP-9-dependent H3 N-terminal tail proteolysis and osteoclastogenesis. Epigenet Chromatin. 2019;12:25.
Kim K, Kim JM, Kim JS, Choi J, Lee YS, Neamati N, et al. VprBP has intrinsic kinase activity targeting histone H2A and represses gene transcription. Mol Cell. 2013;52:459–67.
Li Y, Seto E. HDACs and HDAC inhibitors in cancer development and therapy. Cold Spring Harb Perspect Med. 2016;6:a026831.
Shin Y, Kim S, Ghate NB, Rhie SK, An W. MMP-9 drives the melanomagenic transcription program through histone H3 tail proteolysis. Oncogene. 2022;41:560–70.
Shin Y, Kim S, Liang G, An W MMP-9-dependent proteolysis of the histone H3 N-terminal tail: a critical epigenetic step in driving oncogenic transcription and colon tumorigenesis. Mol Oncol. 2024;18:1–19.
Bahl S, Ling H, Acharige NPN, Santos-Barriopedro I, Pflum MKH, Seto E. EGFR phosphorylates HDAC1 to regulate its expression and anti-apoptotic function. Cell Death Dis. 2021;12:469.
McGinty RK, Tan S. Histone, nucleosome, and chromatin structure. In: Workman JL, Abmayr SM editors. Fundamentals of chromatin. New York: Springer New York; 2014. p. 1–28.
Kim J, Shin Y, Lee S, Kim M, Punj V, Lu JF, et al. Regulation of breast cancer-induced osteoclastogenesis by MacroH2A1.2 involving EZH2-mediated H3K27me3. Cell Rep. 2018;24:224–37.
Kim JM, Shin Y, Lee S, Kim MY, Punj V, Shin HI, et al. MacroH2A1.2 inhibits prostate cancer-induced osteoclastogenesis through cooperation with HP1alpha and H1.2. Oncogene. 2018;37:5749–65.
Kim K, Heo K, Choi J, Jackson S, Kim H, Xiong Y, et al. Vpr-binding protein antagonizes p53-mediated transcription via direct interaction with H3 tail. Mol Cell Biol. 2012;32:783–96.
Shin Y, Kim S, Liang G, Ulmer TS, An W. VprBP/DCAF1 Triggers melanomagenic gene silencing through histone H2A phosphorylation. Biomedicines. 2023;11:2552.
Dobin A, Davis CA, Schlesinger F, Drenkow J, Zaleski C, Jha S, et al. STAR: ultrafast universal RNA-seq aligner. Bioinformatics. 2013;29:15–21.
Frankish A, Diekhans M, Ferreira AM, Johnson R, Jungreis I, Loveland J, et al. GENCODE reference annotation for the human and mouse genomes. Nucleic Acids Res. 2019;47:D766–D773.
Zhao X, Valen E, Parker BJ, Sandelin A. Systematic clustering of transcription start site landscapes. PLoS ONE. 2011;6:e23409.
Yu G, Wang LG, Han Y, He QY. clusterProfiler: an R package for comparing biological themes among gene clusters. OMICS. 2012;16:284–7.
Yu G, He QY. ReactomePA: an R/Bioconductor package for Reactome pathway analysis and visualization. Mol Biosyst. 2016;12:477–9.
Liberzon A, Birger C, Thorvaldsdottir H, Ghandi M, Mesirov JP, Tamayo P. The molecular signatures database (MSigDB) hallmark gene set collection. Cell Syst. 2015;1:417–25.
Acknowledgements
We appreciate Ivetta Vorobyova at MIC (Molecular Imaging Center) USC for the performance of optical imaging (NIH S10OD021785) in the in vivo study.
Funding
This work was supported by NIH Grant AR073233 awarded to W.A. The study was also partly supported by award number P30CA014089 from the National Cancer Institute.
Author information
Authors and Affiliations
Contributions
YS and WA conceived and designed the study. YS and SK performed experiments with contributions of SR. YS, SK, and WA analyzed data. YS, SK, and WA wrote the manuscript. All authors read and approved the final manuscript.
Corresponding author
Ethics declarations
Competing interests
The authors declare no competing interests.
Ethics approval
All animal experiments were approved by the Institutional Animal Care and Use Committee of University of Southern California (NO. 11673), and were conducted in accordance with the committee’s institutional guidelines.
Additional information
Publisher’s note Springer Nature remains neutral with regard to jurisdictional claims in published maps and institutional affiliations.
Rights and permissions
Springer Nature or its licensor (e.g. a society or other partner) holds exclusive rights to this article under a publishing agreement with the author(s) or other rightsholder(s); author self-archiving of the accepted manuscript version of this article is solely governed by the terms of such publishing agreement and applicable law.
About this article
Cite this article
Shin, Y., Kim, S., Rhie, S.K. et al. HDAC1 has intrinsic protease activity and regulates transcription through clipping histone H3 N-terminal tail. Cell Death Differ (2025). https://doi.org/10.1038/s41418-025-01622-4
Received:
Revised:
Accepted:
Published:
Version of record:
DOI: https://doi.org/10.1038/s41418-025-01622-4








