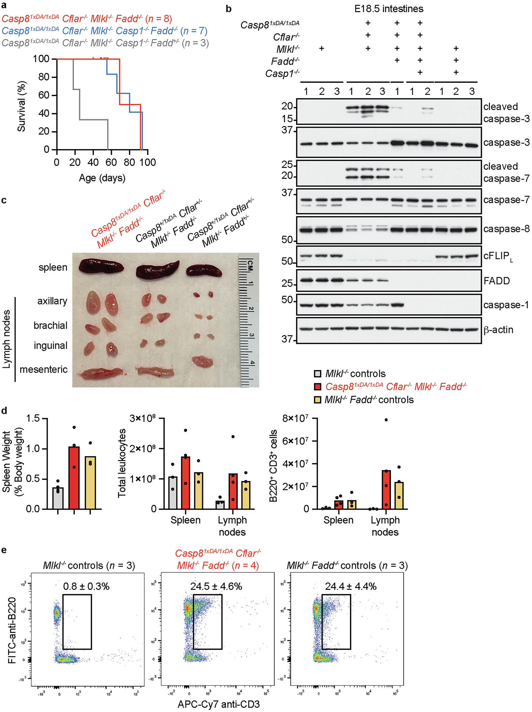
Fig. 6: Casp81xDA/1xDA Cflar-/- Mlkl-/- Fadd-/- mice develop splenomegaly and lymphadenopathy.

a Kaplan–Meier curves of mouse survival. b Western blots of E18.5 mouse intestines. Lanes, individual embryos. c Lymph nodes and spleens from mice aged 8 weeks. Results representative of 4 Casp81xDA/1xDA Cflar-/- Mlkl-/- Fadd-/-, 3 Casp8+/1xDA or +/+ Cflar+/- or +/+ Mlkl-/- Fadd+/-, and 3 Casp8+/1xDA Cflar+/- Casp1+/- or +/+ Mlkl-/- Fadd-/- mice aged 7–8 weeks. d Spleen weights and leukocyte numbers (spleen or brachial, axillary, inguinal, and mesenteric lymph nodes) of the mice in (c). Bars indicate the mean. Circles, individual mice. e Representative dot plots of lymph node cells from the mice in (c). Percentages, mean ± s.e.m.