Abstract
Death ligands, including FAS ligand (FASL) and tumor necrosis factor (TNF), trigger apoptosis by promoting caspase-8 dimerization and activation. Impaired FAS signaling causes unconventional lymphocytes to accumulate, resulting in lymphadenopathy. Although autoprocessing of caspase-8 is considered important for apoptosis, autoprocessing-deficient Casp8D387A/D387A mice do not develop lymphadenopathy. We show that this is because heterodimers of caspase-8 D387A and cFLIP, besides suppressing MLKL-driven necroptosis, can also induce apoptosis. Interestingly, caspase-8 D387A elicited MLKL- and caspase-1-independent intestinal atrophy and perinatal lethality in mice lacking cFLIP. Caspase-8 D387A interacted with FADD and RIPK1 in the intestine, where there was aberrant cleavage of N4BP1 and caspase-3, plus enhanced NF-κB signaling. Eliminating FADD, the adaptor protein that promotes caspase-8 oligomerization, prevented this perinatal lethality. Collectively, our results suggest that cFLIP forms heterodimers with caspase-8 D387A to promote apoptosis in some contexts, while limiting the activity of caspase-8 D387A homodimers in others.
Similar content being viewed by others
Introduction
The aspartate-specific cysteine protease caspase-8 is an important regulator of cell death and inflammation. It is recruited to intracellular signaling complexes after activation of death receptors (DRs) or certain pattern recognition receptors [1]. In most, but not all instances [2, 3], one of two death effector domains (DEDs) in the N-terminal pro-domain of the caspase-8 zymogen interacts with the adaptor protein FADD [4,5,6]. This interaction nucleates helical DED filaments that incorporate caspase-8 and its pseudoprotease paralog cFLIP [7, 8]. Homodimerization of caspase-8 and autoprocessing between the two C-terminal catalytic subunits at Asp387 in mouse caspase-8 (Asp374 or Asp384 in human caspase-8) yields the fully active enzyme, which then cleaves at Asp residues between the pro-domain and the larger of the two catalytic subunits [9,10,11]. The resulting heterotetramer has two active sites, each one formed by a large and a small catalytic subunit. Heterodimers of caspase-8 and the long isoform of cFLIP (cFLIPL) also exhibit proteolytic activity but the active site is less dependent on autoprocessing between the caspase-8 catalytic subunits [12, 13]. Shorter isoforms, cFLIPS and cFLIPR, largely consist of the DEDs [14, 15] and inhibit caspase-8 activation by perturbing the structure of the helical DED filaments [8].
Caspase-8 cleavage of RIPK1, a kinase often found in caspase-8 signaling complexes, suppresses cell death [16,17,18]. RIPK1 cleavage may destabilize the signaling complex and thereby limit the extent of caspase-8 activation. Accordingly, mutation of the cleavage site in RIPK1 enhances caspase-8 cleavage of cFLIPL [16]. If caspase-8 activation is transient because RIPK1 is cleaved, then presumably caspase-8 cleaves too little caspase-3, caspase-7, and BID for apoptosis [19,20,21]. RIPK1 cleavage also prevents interactions between RIPK1 and RIPK3 that promote RIPK3 activation, phosphorylation of MLKL, and necroptosis. Genetic studies highlight the importance of caspase-8 proteolytic activity in suppressing necroptosis. Mice expressing inactive caspase-8 exhibit RIPK3- and MLKL-dependent embryonic lethality [16, 22] similar to mice lacking FADD or caspase-8 [ref. 23–25].
Caspase-8 cleavage of N4BP1 enhances the expression of many proinflammatory genes [26]. The caspase-8 scaffold also contributes to proinflammatory gene expression by FAS and the TRAIL receptors [27,28,29,30]. Loss of these proinflammatory functions of caspase-8 may contribute to immunodeficiency in humans homozygous for mutations encoding FADD C105W, caspase-8 Q220R or caspase-8 R248W [31,32,33]. The mutant proteins appear less stable than their wild-type (WT) counterparts, with the caspase-8 mutant residues residing in the larger catalytic subunit. Individuals exhibit autoimmune lymphoproliferative syndrome (ALPS), susceptibility to infections, and early onset inflammatory bowel disease [31,32,33]. ALPS was first described in humans with mutations in FAS [34, 35]. Patients exhibit autoimmunity, splenomegaly, and lymphadenopathy, accumulating unconventional TCRαβ+ CD3+ CD4- CD8- CD45RA+ T cells [36]. CD3+ B220+ T cells also accumulate in lymphoproliferation (lpr) mutant mice lacking FAS [37], generalized lymphoproliferative disease (gld) mutant mice expressing mutant FAS ligand [38], Casp8-/- Ripk3-/- mice [23, 24], Casp8-/- Mlkl-/- or Fadd-/- Mlkl-/- mice [25], and Cd4.Cre Casp8fl/fl Ripk3-/- mice [39]. Splenomegaly and lymphadenopathy in ALPS and LPR disease is attributed to impaired apoptosis signaling.
The relative contributions of caspase-8 homodimers and caspase-8/cFLIPL heterodimers to cell viability have been explored using mice expressing caspase-8 D387A [16, 40, 41] or caspase-8 F122G, L123G [41]. Caspase-8 D387A cannot be cleaved between the catalytic subunits and only exhibits detectable activity as a heterodimer with cFLIPL. The F122G, L123G mutations within the caspase-8 pro-domain support heterodimer but not homodimer interactions. These “homodimer-deficient” mice are viable, unlike Casp8-/- mice, consistent with caspase-8/cFLIPL heterodimers suppressing necroptosis [24]. Although their thymocytes exhibit reduced FAS-induced apoptosis, the mice do not get LPR disease [16, 40, 41]. In this study, we characterize Casp8D387A/D387A Cflar-/- mice, which should lack both caspase-8 heterodimer and homodimer activity.
Results
cFLIP deficiency causes lethality in Casp8 D387A/D387A mice
To determine if caspase-8/cFLIPL heterodimers mediate extrinsic apoptosis and thereby suppress LPR disease, we disrupted the Cflar gene encoding cFLIP in Casp8D387A/D387A mice (also called Casp81xDA/1xDA mice) [16]. Cflar-/- mice die around E9.5 [ref. 42]. Lethality is attributed to aberrant activation of FADD- and caspase-8-dependent apoptosis because Cflar-/- Fadd-/- Ripk3-/- mice are viable, but Cflar-/- Ripk3-/- mice are not [43]. Casp81xDA/1xDA Cflar-/- mice were dead by E10.5 and exhibited disruption of the yolk sac vasculature (Fig. 1a), similar to Casp8-/- mice [44] and mice expressing catalytically inactive caspase-8 C362A or C362S [16, 22]. Necroptosis drove this lethality because Casp81xDA/1xDA Cflar-/- Mlkl-/- embryos were viable at E10.5 (Fig. 1a), but contained phospho-RIPK3 T231, S232 (Fig. 1b), indicative of necroptosis signaling [45]. Cleaved caspase-3, which induces either apoptosis or pyroptosis [46], was not increased in E10.5 Casp81xDA/1xDA Cflar-/- Mlkl-/- embryos compared with littermate controls (Fig. 1b). In contrast to Casp81xDA/1xDA Cflar-/- Mlkl-/- embryos, which appeared grossly normal between E17.5 and E18.5 (Fig. 1c), Casp81xDA/1xDA Cflar-/- Ripk1D138N/D138N embryos expressing catalytically inactive RIPK1 were dead by E12.5 (Fig. S1a). Therefore, necroptosis in Casp81xDA/1xDA Cflar-/- embryos does not require the kinase activity of RIPK1.
a E10.5 embryos. Results representative of 5 Casp8+/1xDA Cflar+/-, 3 Casp81xDA/1xDA Cflar-/-, 4 Casp8+/1xDA Cflar+/- Mlkl-/-, and 5 Casp81xDA/1xDA Cflar-/- Mlkl-/- embryos. b E10.5 embryo sections immunolabelled for phospho-RIPK3 T231, S232 or cleaved caspase-3 (brown). Scale bar, 200 μm. Results representative of 3 Casp8+/1xDA Cflar+/- Mlkl-/- and 5 Casp81xDA/1xDA Cflar-/- Mlkl-/- embryos. c E17.5 embryos. Results representative of 5 Mlkl-/- and 8 Casp81xDA/1xDA Cflar-/- Mlkl-/- analyzed at E17.5 or E18.5. d E18.5 intestine sections stained with hematoxylin and eosin (H & E). Scale bar, 200 μm. Results representative of 2 Mlkl-/- and 2 Casp81xDA/1xDA Cflar-/- Mlkl-/- embryos.
Casp81xDA/1xDA Cflar-/- Mlkl-/- mice were not found at 5–7 days after birth (Table 1), indicating perinatal lethality. Casp81xDA/1xDA Mlkl-/- mice are viable [41], indicating that cFLIP loss triggers this lethality. E18.5 Casp81xDA/1xDA Cflar-/- Mlkl-/- embryos exhibited atrophy of the small intestine (Fig. 1d) and thymus (Fig. S1b, c), and elevated levels of IL-6 and CXCL9 in the intestine (Fig. S1d). RNA sequencing indicated dysregulated expression of 4,323 genes in E18.5 Casp81xDA/1xDA Cflar-/- Mlkl-/- intestines compared with Mlkl-/- intestines (Log2 fold change < −1 or >1, FDR [false discovery rate] <0.05). Up-regulated genes included chemokines and cytokines (for example, Ccl5, Ccl7, Ccl22, Cxcl1, Cxcl2, Cxcl5, Cxcl9, Cxcl10, Cxcl11, Il1b, Il6, and Tnf) as well as other genes linked to pathogen defense (for example, Acod1, Gbp2, Gzmb, Ifitm1, Marco, Mmp12, Mx1, Nox1, Nos2, Oas3, Prf1, and Zbp1) (Fig. 2a). The transcriptomes of E18.5 Casp81xDA/1xDA intestines and Mlkl-/- intestines were largely similar (Fig. S1e), suggesting that cFLIP limits aberrant signaling by caspase-8 D387A.
a Volcano plot indicating differentially expressed genes in E18.5 Casp81xDA/1xDA Cflar-/- Mlkl-/- intestines (n = 3) compared with Mlkl-/- littermate intestines (n = 3). FC, fold change. FDR, false discovery rate. Blue dots, downregulated genes. Red dots, upregulated genes. b 4-way plot comparing differentially expressed genes in E18.5 Casp81xDA/1xDA Cflar-/- Mlkl-/- or Casp8C362A/C362A Mlkl-/- intestines when compared with Mlkl-/- littermate intestines (n = 3 per genotype). Red dots, genes dysregulated in both comparisons (FDR < 0.05, Log2 FC > 1 or < −1). Green dots, genes dysregulated only Casp8C362A/C362A Mlkl-/- intestines (FDR < 0.05, Log2 FC > 1 or < -1 on x-axis, and FDR ≥ 0.05 on y-axis). Blue dots, genes dysregulated only in Casp81xDA/1xDA Cflar-/- Mlkl-/- intestines (FDR < 0.05, Log2 FC > 1 or < −1 on y-axis, and FDR ≥ 0.05 on x-axis). c Transcript levels in E18.5 intestines. Bars indicate the mean (n = 3 per genotype). Circles, individual embryos. d E18.5 intestine sections immunolabelled for ZBP1. Scale bar, 100 μm. Results representative of 2 Mlkl-/-, 2 Casp81xDA/1xDA Cflar-/- Mlkl-/-, 2 Mlkl-/- Casp1-/-, and 2 Casp81xDA/1xDA Cflar-/- Mlkl-/- Casp1-/- embryos.
Casp81xDA/1xDA Cflar-/- Mlkl-/- intestinal atrophy resembled that in Casp8C362A/C362A Mlkl-/-, Casp8C362S/C362S Mlkl-/-, and Casp81xDA/1xDA Fadd-/- Mlkl-/- mice, where perinatal lethality is driven, in part, by caspase-1 and its adaptor ASC [22, 41, 47]. Indeed, 1117 and 1356 of the 1901 transcripts up-regulated in E18.5 Casp81xDA/1xDA Cflar-/- Mlkl-/- intestines were also more abundant in Casp8C362A/C362A Mlkl-/- (Fig. 2b) and Casp8C362A/C362A Cflar-/- Mlkl-/- intestines (Fig. S1f), respectively. Some of these transcripts, including Cxcl9 and Il1b, were reduced in E18.5 Casp8C362A/C362A Mlkl-/- Casp1-/- or Casp81xDA/1xDA Cflar-/- Mlkl-/- Casp1-/- intestines, suggesting that caspase-1-dependent cell death promoted their expression (Fig. 2c and Fig. S1g). However, other transcripts, including Cxcl10, Mx1, and Zbp1, were not reduced by caspase-1 deficiency, indicating gene expression independent of caspase-1- or MLKL-dependent cell death. We confirmed elevated expression of ZBP1 protein in E18.5 Casp81xDA/1xDA Cflar-/- Mlkl-/- and Casp81xDA/1xDA Cflar-/- Mlkl-/- Casp1-/- intestines by immunolabelling (Fig. 2d) and western blotting (Fig. 3a). Cxcl10, Mx1, and Zbp1 are known to be induced by interferon signaling [48,49,50], but loss of the type I interferon receptor IFNAR1 did not normalize Cxcl10, Mx1 or Zbp1 expression in E18.5 Casp81xDA/1xDA Cflar-/- Mlkl-/- Casp1-/- Ifnar-/- intestines (Fig. 2c). Therefore, type I interferon signaling is dispensable for proinflammatory gene induction in Casp81xDA/1xDA Cflar-/- Mlkl-/- intestines.
a Western blots of E18.5 intestines. Lanes, individual embryos. b E18.5 tissue sections immunolabelled for cleaved caspase-3, or stained with H & E. Scale bar, 200 μm. Results representative of 2 Mlkl-/- Casp1-/- and 2 Casp81xDA/1xDA Cflar-/- Mlkl-/- Casp1-/- embryos.
Although we detected caspase-1-dependent cleavage of GSDMD in E18.5 Casp81xDA/1xDA Cflar-/- Mlkl-/- intestines (Fig. 3a), eliminating caspase-1 (or caspase-1 plus IFNAR1) did not prevent perinatal lethality (Table 1). Like E18.5 Casp81xDA/1xDA Cflar-/- Mlkl-/- embryos (Fig. 1d and Fig. S1b–h), E18.5 Casp81xDA/1xDA Cflar-/- Mlkl-/- Casp1-/- embryos exhibited aberrant caspase-3/7 cleavage in the intestine (Fig. 3a, b), and atrophy of the small intestine and thymus (Fig. 3b). These data suggest that cFLIP prevents the caspase-8 D387A scaffold from engaging caspase-1-driven pyroptosis, as well as caspase-1-independent signals that elicit processing of caspase-3/7 and intestinal atrophy. Caspase-3 can cleave GSDME to induce pyroptosis, but we did not detect aberrant GSDME cleavage in E18.5 Casp81xDA/1xDA Cflar-/- Mlkl-/- or Casp81xDA/1xDA Cflar-/- Mlkl-/- Casp1-/- intestines (Fig. 3a). We noted that E18.5 Casp81xDA/1xDA Cflar-/- Mlkl-/- intestines contained less detergent-soluble caspase-8 than WT, Mlkl-/-, Casp81xDA/1xDA, Casp84xDA/4xDA, or Casp84xDA/4xDA Mlkl-/- intestines (Fig. 3a and Fig. S2). Mouse embryonic fibroblasts (MEFs) from Casp84xDA/4xDA Mlkl-/- mice, which express caspase-8 D212A, D218A, D225A, D387A with all autoprocessing sites mutated [16], also contained less detergent soluble caspase-8 after Cflar deletion (Fig. S5f). Loss of cFLIP may promote detergent-insoluble autoprocessing-impaired caspase-8 complexes.
Heterodimers of caspase-8 D387A and cFLIP contribute to extrinsic apoptosis
Although caspase-8 D387A homodimers lack detectable proteolytic activity in vitro [13], we wondered if caspase-8 D387A was inducing death receptor-induced apoptosis in E18.5 Casp81xDA/1xDA Cflar-/- Mlkl-/- intestines. To explore this possibility, we challenged Casp81xDA/1xDA Cflar-/- Mlkl-/- MEFs with different apoptotic stimuli. As reported [51], defective auto-processing of caspase-8 skewed TNF-induced cell death signaling towards necroptosis. For example, both Casp81xDA/1xDA and Casp84xDA/4xDA MEFs exhibited less caspase-3 cleavage, but more RIPK3 autophosphorylation than WT MEFs in response to TNF plus translational inhibitor cycloheximide (T + C) (Fig. S3a). Casp84xDA/4xDA Mlkl-/- MEFs were more resistant than Casp84xDA/4xDA MEFs to killing by T + C (Fig. S3b), consistent with necroptosis contributing to the death of the latter. Further evidence of impaired autoprocessing of caspase-8 promoting necroptosis was obtained in the TNF model of systemic inflammatory response syndrome [52]. Both Casp81xDA/1xDA and Casp84xDA/4xDA mice were more susceptible than WT mice to TNF toxicity, whereas Casp84xDA/4xDA Mlkl-/- mice were not (Fig. S3c).
To limit our analyses to extrinsic apoptosis, we prevented necroptosis using the RIPK3 inhibitor GSK´843 [ref. 53]. TNF, inhibitor of apoptosis protein antagonist BV6, plus GSK´843 (T + B + G) killed Casp81xDA/1xDA MEFs, albeit not as robustly as WT MEFs (Fig. 4a). Cell death was deemed apoptotic because annexin V staining preceded secondary plasma membrane rupture and it was prevented by the pan-caspase inhibitor emricasan (Fig. 4a and Fig. S4a, b). Cell death was not due to GSDMD- or GSDME-induced pyroptosis because WT and Gsdmd-/- Gsdme-/- MEFs exhibited comparable cell death in response to T + B + G (Fig. S5a, b). Casp81xDA/1xDA Cflar-/- Mlkl-/- MEFs were as resistant as Casp8-/- Mlkl-/- MEFs to T + B + G (Fig. 4a), but were normally susceptible to the kinase inhibitor staurosporine (Fig. S5c), an inducer of BAX- and BAK-dependent intrinsic apoptosis [54]. These results suggest that caspase-8 D387A/cFLIP heterodimers promote extrinsic apoptosis, whereas caspase-8 D387A homodimers do not. In support of this model, T + B + G induced less cleavage of caspase-3 and RIPK1 in Casp81xDA/1xDA Cflar-/- Mlkl-/- MEFs compared with Casp81xDA/1xDA MEFs (Fig. 4b). However, longer western blot exposures revealed low level, basal processing of both RIPK1 and N4BP1 in Casp81xDA/1xDA Cflar-/- Mlkl-/- MEFs, which was not evident in wild-type (WT), Casp81xDA/1xDA, or Casp8C362A/C362A Cflar-/- Mlkl-/- MEFs (Fig. 4c and Fig. S5d). Cflar deletion by CRISPR/Cas9 gene editing in Casp81xDA/1xDA or Casp84xDA/4xDA Mlkl-/- MEFs was sufficient for RIPK1 and N4BP1 cleavage (Fig. S5e, f), indicating that it is cFLIP loss, not the combined loss of cFLIP and MLKL, that promotes these cleavage events. Processing of N4BP1 was also detected in E18.5 Casp81xDA/1xDA Cflar-/- Mlkl-/- intestines, but not Mlkl-/- intestines (Fig. 4d). These data suggest that caspase-8 D387A homodimers retain some degree of proteolytic activity and are held in check by cFLIP.
a Percentage of surviving MEFs at 24 h after treatment. Bars indicate the mean. Circles, cells from individual embryos (n = 3 per genotype). T, 100 ng/mL TNF. B, 2 μM BV6. G, 10 μM GSK843. E, 20 μM emricasan. PI, propidium iodide. b–f Western blots of primary MEFs or their immunoprecipitates (IP). NTC, non-targeting control sgRNA. Lanes (c, d), cells from individual embryos. Results in (b, e, f) representative of 2 independent experiments.
cFLIP suppresses NF-κB activation and gene transcription triggered by FADD, RIPK1, and caspase-8 D387A
Fadd or Casp8 deletion prevented RIPK1 and N4BP1 cleavage in Casp81xDA/1xDA Cflar-/- Mlkl-/- MEFs (Fig. 4e), consistent with FADD orchestrating the assembly of active caspase-8 D387A homodimers. Interestingly, Ripk1 deletion also suppressed N4BP1 cleavage in Casp81xDA/1xDA Cflar-/- Mlkl-/- MEFs (Fig. 4e). Inhibiting RIPK1 with Nec1s eliminated basal RIPK1 autophosphorylation in Casp81xDA/1xDA Cflar-/- Mlkl-/- MEFs but only slightly reduced N4BP1 cleavage (Fig. S5g). These data suggest the RIPK1 scaffold contributes to caspase-8 D387A activation and/or N4BP1 recruitment, while RIPK1 catalytic activity is less critical. Consistent with cFLIP loss promoting the assembly of a caspase-8 D387A signaling complex, caspase-8 and RIPK1 coimmunoprecipitated with FADD from Casp81xDA/1xDA Cflar-/- Mlkl-/- MEFs, but not Casp81xDA/1xDA or Mlkl-/- MEFs (Fig. 4f).
Besides increased N4BP1 cleavage, Casp81xDA/1xDA Cflar-/- Mlkl-/- MEFs exhibited elevated expression of 15 genes when compared with Mlkl-/- MEFs (Log2 fold change > 1, FDR < 0.05; Fig. 5a). Some of these genes were also up-regulated in E18.5 Casp81xDA/1xDA Cflar-/- Mlkl-/- intestines (for example, Acod1, Ccl5, Cxcl10, Marco, Mmp9, and Nfkbia). Ccl5 and Cxcl10 expression in Casp81xDA/1xDA Cflar-/- Mlkl-/- MEFs, like N4BP1 cleavage, was suppressed by Fadd or Ripk1 deletion (Fig. 5b). Ccl5 and Cxcl10 expression was also reduced by deletion of the NF-κB transcription factor gene RelA (Fig. 5b). Fadd deletion in Mlkl-/- control MEFs slightly increased Ccl5 and Cxcl10 expression, perhaps reflecting spontaneous RIPK1-RIPK3 complex formation in Fadd-/- Mlkl-/- cells [55]. Given that N4BP1 limits the duration of inflammatory gene expression triggered by certain TLRs [56], it is tempting to speculate that caspase-8 D387A cleavage of N4BP1 contributed to chemokine expression in Casp81xDA/1xDA Cflar-/- Mlkl-/- MEFs. We explored reconstituting the Casp81xDA/1xDA Cflar-/- Mlkl-/- MEFs with a non-cleavable form of N4BP1, but failed to identify mutations in N4BP1 that completely prevented its cleavage. Therefore, the significance of N4BP1 cleavage in Casp81xDA/1xDA Cflar-/- Mlkl-/- cells remains unclear.
a Volcano plot indicates differentially expressed genes in Casp81xDA/1xDA Cflar-/- Mlkl-/- MEFs compared with Mlkl-/- MEFs (n = 3 per genotype). Red dots, upregulated genes. FC, fold change. FDR, false discovery rate. b Graphs (top) show relative Ccl5 and Cxcl10 transcript levels in MEFs characterized by western blot (bottom). Bars indicate the mean. Circles, MEFs from individual embryos. c Western blots of E18.5 intestines. Lanes, individual embryos.
Given that Ccl5, Mmp9, and Nfkbia are NF-κB target genes [57,58,59] and caspase-8 is implicated in NF-κB activation by certain death receptors [28, 29], we looked for corroborating evidence of increased NF-κB signaling in Casp81xDA/1xDA Cflar-/- Mlkl-/- cells. Western blotting revealed that 6 out of 9 E18.5 Casp81xDA/1xDA Cflar-/- Mlkl-/- intestines contained more phospho-p65/RelA than their Mlkl-/- counterparts (Fig. 5c and data not shown), while a more subtle increase in phospho-p65/RelA was observed in Casp81xDA/1xDA Cflar-/- Mlkl-/- MEFs (Fig. S6a) and in Casp81xDA/1xDA MEFs after CRISPR deletion of Cflar (Fig. S5e). Collectively, our data suggest that cFLIP loss promotes the assembly of a RIPK1-FADD-caspase-8 D387A complex that drives transcriptional changes through NF-κB activation (Fig. S6b).
Perinatal Lethality in Casp8 1xDA/1xDA Cflar -/- Mlkl -/- mice requires FADD
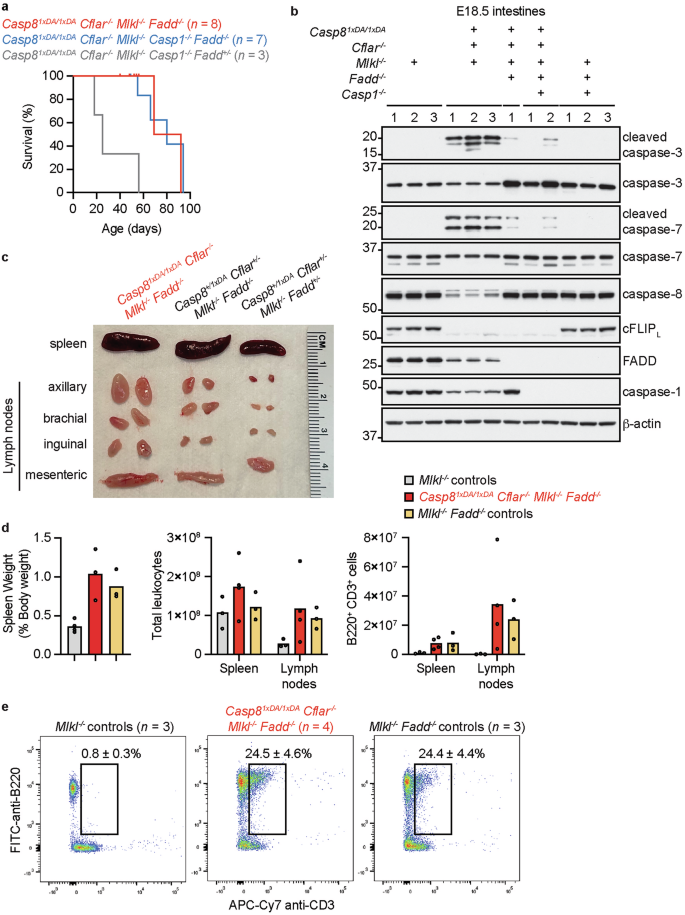
Next, we investigated whether FADD contributed to lethality in Casp81xDA/1xDA Cflar-/- Mlkl-/- mice. Both Casp81xDA/1xDA Cflar-/- Mlkl-/- Fadd-/- and Casp81xDA/1xDA Cflar-/- Mlkl-/- Fadd-/- Casp1-/- mice were born at the expected frequency (Table 1) and survived beyond weaning (Fig. 6a), indicating that FADD loss is sufficient to rescue Casp81xDA/1xDA Cflar-/- Mlkl-/- perinatal lethality. Rescue coincided with reduced caspase-3/7 cleavage in the E18.5 intestine (Fig. 6b). Halving the dosage of Fadd yielded rare, undersized Casp81xDA/1xDA Cflar-/- Mlkl-/- Fadd+/- Casp1-/- mice (Table 1) with a median survival of 25 days (Fig. 6a). Casp81xDA/1xDA Cflar-/- Mlkl-/- Fadd-/- and Casp81xDA/1xDA Cflar-/- Mlkl-/- Fadd-/- Casp1-/- mice were euthanized at 8–10 weeks of age because they, like Mlkl-/- Fadd-/- mice [25], developed lymphadenopathy and accumulated B220+ CD3+ T cells (Fig. 6c–e). Interestingly, E18.5 Casp81xDA/1xDA Cflar-/- Mlkl-/- Fadd-/- Casp1-/- intestines still exhibited dysregulated expression of many of the proinflammatory chemokines and cytokines observed in E18.5 Casp81xDA/1xDA Cflar-/- Mlkl-/- intestines, including Cxcl10, Mx1, and Zbp1 (Fig. S7). This result argues that elevated expression of these proinflammatory genes is insufficient for perinatal lethality in Casp81xDA/1xDA Cflar-/- Mlkl-/- mice. Hence, the mechanism by which FADD and caspase-8 D387A trigger caspase-3 cleavage and intestinal atrophy remains ill-defined.
a Kaplan–Meier curves of mouse survival. b Western blots of E18.5 mouse intestines. Lanes, individual embryos. c Lymph nodes and spleens from mice aged 8 weeks. Results representative of 4 Casp81xDA/1xDA Cflar-/- Mlkl-/- Fadd-/-, 3 Casp8+/1xDA or +/+ Cflar+/- or +/+ Mlkl-/- Fadd+/-, and 3 Casp8+/1xDA Cflar+/- Casp1+/- or +/+ Mlkl-/- Fadd-/- mice aged 7–8 weeks. d Spleen weights and leukocyte numbers (spleen or brachial, axillary, inguinal, and mesenteric lymph nodes) of the mice in (c). Bars indicate the mean. Circles, individual mice. e Representative dot plots of lymph node cells from the mice in (c). Percentages, mean ± s.e.m.
Discussion
Previously, caspase-8 D387A was shown to exhibit proteolytic activity as heterodimers with cFLIPL, but not as homodimers [13]. Therefore, we and others speculated that the heterodimer protease permits sufficient extrinsic apoptosis to prevent LPR disease in Casp81xDA/1xDA and Casp81xDA/1xDA Mlkl-/- mice [16, 40, 41]. Our experiments in MEFs support this model, because deleting all cFLIP isoforms in Casp81xDA/1xDA Mlkl-/- cells rendered them completely resistant to TNF-induced apoptosis. A recent study showing that cFLIP loss causes LPR disease in homodimer-deficient Casp8FGLG/FGLG Mlkl-/- mice also concluded that heterodimers mediate FAS-induced apoptosis [60]. Collectively, these and other studies [43] indicate that either heterodimers or homodimers of caspase-8 can trigger extrinsic apoptosis.
In contrast to Casp81xDA/1xDA Mlkl-/- and Casp8FGLG/FGLG Cflar-/- Mlkl-/- mice [41], Casp81xDA/1xDA Cflar-/- Mlkl-/- mice did not survive the perinatal period. They resembled Casp81xDA/1xDA Fadd-/- Mlkl-/- [41], Casp8C362S/C362S Mlkl-/- [22], and Casp8C362A/C362A Mlkl-/- mice [47], demonstrating atrophy of the small intestine and markers of caspase-1 activation in the form of cleaved GSDMD, caspase-7, and caspase-3. However, Casp81xDA/1xDA Cflar-/- Mlkl-/- differed from these other genotypes as caspase-1 loss did not yield any survivors. A unique feature of Casp81xDA/1xDA Cflar-/- Mlkl-/- cells was low level cleavage of the caspase-8 substrates N4BP1 and RIPK1. Since these cleavage events were not detected in Casp8C362A/C362A Cflar-/- Mlkl-/- cells, we inferred that they were mediated by caspase-8 D387A homodimers no longer held in check by cFLIP. The cFLIP antibody used in this study recognizes cFLIPL and cFLIPR, but we have not detected cFLIPR in MEFs, perhaps because it is relatively labile [15]. Abundant cFLIPL will suppress rather than promote activation of caspase-8 [ref. 6], so cFLIPL may be the isoform that limits activation of caspase-8 D387A. Whether TNF or another ligand drives basal caspase-8 D387A activation in cells lacking cFLIP is unclear. NOS2 has been implicated in caspase-8 activation in macrophages stimulated with IFNγ plus LPS [61], but whether the elevated Nos2 expression observed in E18.5 Casp81xDA/1xDA Cflar-/- Mlkl-/- intestines is required for their atrophy is unclear. Efforts to rederive our colonies in a germ-free setting were unsuccessful, so it remains to be determined if the microbiome contributes to aberrant cell death in the intestines of Casp8C362A/C362A Mlkl-/- or Casp81xDA/1xDA Cflar-/- Mlkl-/- embryos.
Given that caspase-8 D387A homodimers could not cleave caspase-3 and trigger extrinsic apoptosis in Casp81xDA/1xDA Cflar-/- Mlkl-/- MEFs, it is unclear what drove caspase-3/7 cleavage and cell death in Casp81xDA/1xDA Cflar-/- Mlkl-/- Casp1-/- intestines. We hypothesized that enhanced proinflammatory gene expression in the absence of cFLIP might promote cell death indirectly via the recruitment of immune cells. However, many proinflammatory transcripts were still elevated in the E18.5 intestines of “rescued” Casp81xDA/1xDA Cflar-/- Mlkl-/- Fadd-/- Casp1-/- mice. Proinflammatory gene expression without adverse consequences in the perinatal period has also been described in Casp8-/- Ripk3-/- embryos [62]. In this setting, proinflammatory gene expression was dependent on RIPK1. FADD deficiency prevented basal RIPK1 cleavage in Casp81xDA/1xDA Cflar-/- Mlkl-/- MEFs, so it is conceivable that RIPK1 also drives aberrant gene expression in E18.5 Casp81xDA/1xDA Cflar-/- Mlkl-/- Fadd-/- Casp1-/- intestines.
Materials and methods
Mice
Fadd+/-, Casp8+/C362A, Casp81xDA/1xDA, Casp84xDA/4xDA [16], Casp1-/- [63], Ifnar1-/- [64], and Mlkl-/- [65] mice had a C57BL/6N genetic background. Mice were designated E0.5 on the morning a vaginal plug was detected. Mice aged 6–14 weeks were dosed intravenously with 500 μg murine TNF (Genentech, South San Francisco, CA, USA) per kg body weight. Mice with severe lethargy or body temperature < 26 °C were euthanized. No statistical methods were used to determine group sizes. Studies were performed unblinded.
Casp81xDA/1xDA Cflar-/- Mlkl-/- mice were generated by electroporating Casp8+/1xDA and Casp81xDA/1xDA zygotes with ribonucleoprotein (RNP) complexes of Cas9 (Integrated DNA Technologies, Coralville, IA, USA) and sgRNAs (Synthego, Redwood City, CA, USA) targeting Cflar (5′-ATGGCCATTGCTGCCGTGGG-3′ and 5′-TGGTGTCTGTGTTAACGTAG-3′) or Mlkl (5′-TCCACTCACAACCCATAGTC-3′ and 5′-GCTCGAGTTTGCATGTCGGA-3′). Zygotes were cultured overnight and embryo transfers performed at the 2-cell stage. A mosaic founder bearing a 3062 bp Mlkl deletion (GRCm38/mm10 chr8:111,330,941-111,334,002) and a 16,022 bp Cflar deletion (GRCm38/mm10 chr1:58,725,674-58,741,695) was selected for breeding.
Casp8C362A/C362A Cflar-/- Mlkl-/- mice were generated by RNP microinjection of Casp8C362A/+ Mlkl-/- zygotes [16]. Two sgRNAs targeting Cflar (5′-AACCTAGGGGTTTTTTCCG-3′ and 5′-CGAAAAGTTGATATAAGCC-3′) yielded a 788 bp Cflar deletion (GRCm38/mm10 chr1:58,728,611-58,729,398).
Immunohistochemistry
Formalin-fixed, paraffin-embedded tissue sections were labeled with antibodies detecting cleaved caspase-3 [ref. 66], phospho-RIPK3 T231, S232 [ref. 67], or ZBP1 [ref. 68].
Flow cytometry
Thymocytes, splenocytes, or lymph node cells (mesenteric, inguinal, axillary, and brachial) were labeled in 2% normal rat serum and 1 μg/mL 2.4G2 anti-CD16/CD32 with PE-conjugated GK1.5 anti-CD4, FITC-conjugated 53-6.7 anti-CD8, FITC-conjugated RA3-6B2 anti-B220 or APC-Cy7-conjugated 145-2C11 anti-CD3ε (BD Biosciences, Milpitas, CA, USA). Leukocytes were identified based on their forward scatter (FSC) and side scatter profiles. Dead cells stained by 7-AAD (BD Biosciences), plus doublets, identified by their FSC-A versus FSC-W profiles, were excluded from analyses. Data were acquired using a BD FACSCantoII cytometer (BD Biosciences) and analyzed with FlowJo 10.10.0.
Cells
MEFs were generated by trypsin digestion of E14.5 embryos (head and internal organs removed). Cells were cultured in the high glucose version of Dulbecco’s modified Eagle medium (DMEM) supplemented with 10% heat-inactivated fetal bovine serum, 2 mM glutamine, 10 mM HEPES (pH 7.2), 1× non-essential amino acids solution, 100 U/mL penicillin and 100 μg/mL streptomycin in dishes pre-coated with 0.1% gelatin in PBS for <5 passages. sgRNAs (Integrated DNA Technologies) targeted:
Fadd: 5′-CCTGTCGGGCAACGATCTGA-3′ and 5′-GGACCTGTTCACGGTGCTGC-3′
Rela: 5′-TGTATTTCACGGGACCAGGC-3′ and 5′-CGGAGGAGTCCGGAACACAA-3′
Ripk1: 5′- ACACGTCCGACTTCTCCGT-3′ and 5′-CAACTCACTCAGCGCGGTT-3′
Cflar: 5′- ACCTGGCTGCACCTAACGTC-3′ and 5′- GGCGGTTTGACCTTCTCAAG-3′
Non-targeting control (NTC) Alt-R crRNAs were annealed to tracrRNAs. gRNAs were complexed with Alt-R S.p. Cas9 Nuclease V3 (Integrated DNA Technologies) at a 1.2:1 molar ratio. RNPs were electroporated into 2.5 × 105 cells using a 4D-nucleofector system (Primary Cell Buffer P4; program CZ-167, Lonza, Walkersville, MD, USA). Cells were cultured for 3–7 days before harvesting.
MEFs were stimulated with 100 ng/mL mouse TNF (Genentech), 2 μM BV6 (Sigma-Aldrich, St Louis, MO, USA), 20 μM Z-VAD-FMK (Promega, Madison, WI, USA), 20 μM Emricasan (MedChemExpress, Monmouth Junction, NJ, USA), 100 ng/mL SuperFasLigand (Enzo Life Sciences, Farmingdale, NY, USA), 100 ng/mL SuperKiller TRAIL (Enzo Life Sciences), 10 μM GSK′843 (MedChemExpress), and 5 μg/mL cycloheximide (Sigma-Aldrich). To determine cell viability, adherent MEFs were detached with trypsin, pooled with floating cells, and stained with 2.5 μg/mL propidium iodide (PI; BD Biosciences). We used a Dead Cell Apoptosis Kit (Invitrogen, Thermo Fisher Scientific, Waltham, MA, USA) for Annexin V staining in Fig. S4. PI-negative viable cells were identified in a FACSCanto II cytometer. In Fig. S5c, viability was determined using CellTiter-Glo (Promega).
Western blots
Lysates were prepared in 20 mM Tris-HCl pH 7.5, 135 mM NaCl, 1.5 mM MgCl2, 1 mM EGTA, 1% Triton X-100, 10% glycerol, phosSTOP phosphatase inhibitor (Roche Diagnostics, Mannheim, Germany), and Halt protease inhibitor cocktail (Pierce Biotechnology, Rockford, IL, USA). Tissues were mechanically disrupted using a bead mill homogenizer (Omni International, Kennesaw, GA, USA) and insoluble material removed by centrifugation (20,000 × g). Antibodies were from Genentech (1.28E12 anti-FADD, 2.21H2 anti-cFLIP, GN20-13 anti-GSDMD, 1G6.1.4 anti-RIPK3, GEN135-35-9 anti-phospho-RIPK3 T231 S232, GEN175-DP-B1 anti-RIPK1 S166 T169, GN58.3 anti-ZBP1), Cell Signaling Technology (Danvers, MA, USA; 9662 anti-caspase-3, 9664 anti-cleaved caspase-3, 9491 anti-cleaved caspase-7, 9492 anti-caspase-7, 8592 anti-cleaved caspase-8, 56343 anti-cFLIP, 10137 anti-cleaved GSDMD, 3493 anti-RIPK1), Sigma-Aldrich (anti-MLKL MABC604), MP Biomedicals (Burlingame, CA, USA; 69100 anti-β-actin), Enzo Life Sciences (1G12 anti-caspase-8), and Abcam (Waltham, MA, USA; ab215191 anti-GSDME, ab222407 anti-cleaved GSDME, ab133610 anti-N4BP1). 1.28E12 anti-FADD (Genentech) was used for immunoprecipitations. Uncropped western blots are provided as supplementary data.
Quantitative RT-PCR
MEF RNA was isolated using a RNeasy Mini Kit (Qiagen, Redwood City, CA, USA) and an on-column DNase digestion. Transcripts were assessed using a Taqman RNA-to-CT 1-Step kit on a StepOnePlus Real-Time PCR System (Applied Biosystems, Waltham, MA, USA). Gene expression assays (Invitrogen) detected Gapdh (Mm99999915_g1), Cxcl10 (Mm00445235_m1), and Ccl5 (Mm01302427_m1). Ct values were normalized to Gapdh using the relative standard curve method. Fold-change was determined relative to a control sample (Mlkl-/- NTC).
RNA Sequencing
Snap frozen E18.5 intestines were placed in RNAlater-ICE frozen tissue transition solution (Invitrogen) overnight at −20 °C and then processed using a RNeasy Plus Mini Kit (Qiagen) with on-column DNase digestion. RNA was checked using the Agilent 2100 Bioanalyzer (Agilent Technologies, Santa Clara, CA, USA) and total RNA quantified with a Quant-iT RiboGreen RNA Kit (Thermo Fisher Scientific) on a Victor X2 Multilabel Microplate Reader (PerkinElmer, Waltham, MA, USA). RNA quality was assessed using High Sensitivity RNA ScreenTape on TapeStation 4200 (Agilent Technologies). Sequencing libraries were generated using a Truseq Stranded mRNA kit (Illumina, San Diego, CA, USA) and 100–1000 ng total RNA. Libraries were quantified with a Quant-iT PicoGreen dsDNA Assay Kit (Thermo Fisher Scientific) on a Victor X2 Multilabel Microplate Reader (PerkinElmer). The average library size was determined using D1000 ScreenTape on TapeStation 4200 (Agilent Technologies). Libraries were pooled and sequenced on a NovaSeq X Plus (Illumina) to generate 30 million single-end 50 bp reads for each sample.
MEF RNA was isolated with a RNeasy Mini Kit (Qiagen) and an on-column DNase digestion. RNA samples in Fig. S7 were processed in the same way as the intestinal RNA samples described above. RNA samples in Fig. 5a were quantified with a Qubit RNA HS Assay Kit (Thermo Fisher Scientific) and assessed using RNA ScreenTape on a TapeStation 4200 (Agilent Technologies). Sequencing libraries were generated using the KAPA mRNA HyperPrep Kit (Roche) and 50–500 ng total RNA. Libraries were quantified with a Qubit dsDNA HS Assay Kit (Thermo Fisher Scientific). The average library size was determined using D1000 ScreenTape on a TapeStation 4200 (Agilent Technologies). Libraries were pooled and sequenced on a NovaSeq 6000 or NovaSeq X Plus (Illumina) to generate 30 million single-end 50 bp reads for each sample.
RNAseq data analysis
GSNAP (version 2013-11-10) [69] was used to align raw FASTQ reads to the mouse reference genome (GRCm38/mm10) with the following parameters “-M 2 -n 10 -B 2 -i 1 -N 1 -w 200000 -E 1 –pairmax-rna=200000 –clip-overlap”. Only uniquely mapped reads were used for the downstream analysis. Limma (version 3.54.1) [70] R package was used for differential expression analysis. Heatmaps were plotted using R package ComplexHeatmaps (version 2.18.0) [71, 72].
Statistics and general methods
Statistics were calculated in Prism (version 10.3.1). Where possible, we analyzed at least 3 samples or cells of each genotype. No samples or animals were excluded from analyses. Samples and animals were allocated to groups based on genotype without randomization. No blinding was done.
Data availability
RNAseq data have been deposited to GEO (GSE299620). Unique reagents generated in this study may be requested through Genentech’s MTA program.
References
Newton K, Strasser A, Kayagaki N, Dixit VM. Cell death. Cell. 2024;187:235–56.
Man SM, Tourlomousis P, Hopkins L, Monie TP, Fitzgerald KA, Bryant CE. Salmonella infection induces recruitment of Caspase-8 to the inflammasome to modulate IL-1beta production. J Immunol. 2013;191:5239–46.
Schwarzer R, Jiao H, Wachsmuth L, Tresch A, Pasparakis M. FADD and caspase-8 regulate gut homeostasis and inflammation by controlling MLKL- and GSDMD-mediated death of intestinal epithelial cells. Immunity. 2020;52:978–93.
Boldin MP, Goncharov TM, Goltsev YV, Wallach D. Involvement of MACH, a novel MORT1/FADD-interacting protease, in Fas/APO-1- and TNF receptor-induced cell death. Cell. 1996;85:803–15.
Muzio M, Chinnaiyan AM, Kischkel FC, O’Rourke K, Shevchenko A, Ni J, et al. FLICE, a novel FADD-homologous ICE/CED-3-like protease, is recruited to the CD95 (Fas/APO-1) death–inducing signaling complex. Cell. 1996;85:817–27.
Hughes MA, Powley IR, Jukes-Jones R, Horn S, Feoktistova M, Fairall L, et al. Co-operative and hierarchical binding of c-FLIP and caspase-8: a unified model defines how c-FLIP isoforms differentially control cell fate. Mol Cell. 2016;61:834–49.
Fu TM, Li Y, Lu A, Li Z, Vajjhala PR, Cruz AC, et al. Cryo-EM structure of caspase-8 tandem DED filament reveals assembly and regulation mechanisms of the death-inducing signaling complex. Mol Cell. 2016;64:236–50.
Fox JL, Hughes MA, Meng X, Sarnowska NA, Powley IR, Jukes-Jones R, et al. Cryo-EM structural analysis of FADD: caspase-8 complexes defines the catalytic dimer architecture for co-ordinated control of cell fate. Nat Commun. 2021;12:819. https://doi.org/10.1038/s41467-020-20806-9.
Hughes MA, Harper N, Butterworth M, Cain K, Cohen GM, MacFarlane M. Reconstitution of the death-inducing signaling complex reveals a substrate switch that determines CD95-mediated death or survival. Mol Cell. 2009;35:265–79.
Keller N, Mares J, Zerbe O, Grutter MG. Structural and biochemical studies on procaspase-8: new insights on initiator caspase activation. Structure. 2009;17:438–48.
Oberst A, Pop C, Tremblay AG, Blais V, Denault JB, Salvesen GS, et al. Inducible dimerization and inducible cleavage reveal a requirement for both processes in caspase-8 activation. J Biol Chem. 2010;285:16632–42.
Yu JW, Jeffrey PD, Shi Y. Mechanism of procaspase-8 activation by c-FLIPL. Proc Natl Acad Sci USA. 2009;106:8169–74.
Pop C, Oberst A, Drag M, Van Raam BJ, Riedl SJ, Green DR, et al. FLIP(L) induces caspase 8 activity in the absence of interdomain caspase 8 cleavage and alters substrate specificity. Biochem J. 2011;433:447–57.
Golks A, Brenner D, Fritsch C, Krammer PH, Lavrik IN. c-FLIPR, a new regulator of death receptor-induced apoptosis. J Biol Chem. 2005;280:14507–13.
Ueffing N, Keil E, Freund C, Kuhne R, Schulze-Osthoff K, Schmitz I. Mutational analyses of c-FLIPR, the only murine short FLIP isoform, reveal requirements for DISC recruitment. Cell Death Differ. 2008;15:773–82.
Newton K, Wickliffe KE, Dugger DL, Maltzman A, Roose-Girma M, Dohse M, et al. Cleavage of RIPK1 by caspase-8 is crucial for limiting apoptosis and necroptosis. Nature. 2019;574:428–31.
Lalaoui N, Boyden SE, Oda H, Wood GM, Stone DL, Chau D, et al. Mutations that prevent caspase cleavage of RIPK1 cause autoinflammatory disease. Nature. 2020;577:103–8.
Tao P, Sun J, Wu Z, Wang S, Wang J, Li W, et al. A dominant autoinflammatory disease caused by non-cleavable variants of RIPK1. Nature. 2020;577:109–14.
Stennicke HR, Jurgensmeier JM, Shin H, Deveraux Q, Wolf BB, Yang X, et al. Pro-caspase-3 is a major physiologic target of caspase-8. J Biol Chem. 1998;273:27084–90.
Luo X, Budihardjo I, Zou H, Slaughter C, Wang X. Bid, a Bcl2 interacting protein, mediates cytochrome c release from mitochondria in response to activation of cell surface death receptors. Cell. 1998;94:481–90.
Li H, Zhu H, Xu CJ, Yuan J. Cleavage of BID by caspase 8 mediates the mitochondrial damage in the Fas pathway of apoptosis. Cell. 1998;94:491–501.
Fritsch M, Gunther SD, Schwarzer R, Albert MC, Schorn F, Werthenbach JP, et al. Caspase-8 is the molecular switch for apoptosis, necroptosis and pyroptosis. Nature. 2019;575:683–7.
Kaiser WJ, Upton JW, Long AB, Livingston-Rosanoff D, Daley-Bauer LP, Hakem R, et al. RIP3 mediates the embryonic lethality of caspase-8-deficient mice. Nature. 2011;471:368–72.
Oberst A, Dillon CP, Weinlich R, McCormick LL, Fitzgerald P, Pop C, et al. Catalytic activity of the caspase-8-FLIP(L) complex inhibits RIPK3-dependent necrosis. Nature. 2011;471:363–7.
Alvarez-Diaz S, Dillon CP, Lalaoui N, Tanzer MC, Rodriguez DA, Lin A, et al. The pseudokinase MLKL and the kinase RIPK3 have distinct roles in autoimmune disease caused by loss of death-receptor-induced apoptosis. Immunity. 2016;45:513–26.
Gitlin AD, Heger K, Schubert AF, Reja R, Yan D, Pham VC, et al. Integration of innate immune signalling by caspase-8 cleavage of N4BP1. Nature. 2020;587:275–80.
Kreuz S, Siegmund D, Rumpf JJ, Samel D, Leverkus M, Janssen O, et al. NFkappaB activation by Fas is mediated through FADD, caspase-8, and RIP and is inhibited by FLIP. J Cell Biol. 2004;166:369–80.
Varfolomeev E, Maecker H, Sharp D, Lawrence D, Renz M, Vucic D, et al. Molecular determinants of kinase pathway activation by Apo2 ligand/tumor necrosis factor-related apoptosis-inducing ligand. J Biol Chem. 2005;280:40599–608.
Henry CM, Martin SJ. Caspase-8 acts in a non-enzymatic role as a scaffold for assembly of a pro-inflammatory “FADDosome” complex upon TRAIL stimulation. Mol Cell. 2017;65:715–29.
Hartwig T, Montinaro A, von Karstedt S, Sevko A, Surinova S, Chakravarthy A, et al. The TRAIL-induced cancer secretome promotes a tumor-supportive immune microenvironment via CCR2. Mol Cell. 2017;65:730–42.
Chun HJ, Zheng L, Ahmad M, Wang J, Speirs CK, Siegel RM, et al. Pleiotropic defects in lymphocyte activation caused by caspase-8 mutations lead to human immunodeficiency. Nature. 2002;419:395–9.
Bolze A, Byun M, McDonald D, Morgan NV, Abhyankar A, Premkumar L, et al. Whole-exome-sequencing-based discovery of human FADD deficiency. Am J Hum Genet. 2010;87:873–81.
Lehle AS, Farin HF, Marquardt B, Michels BE, Magg T, Li Y, et al. Intestinal inflammation and dysregulated immunity in patients with inherited caspase-8 deficiency. Gastroenterology. 2019;156:275–8.
Fisher GH, Rosenberg FJ, Straus SE, Dale JK, Middleton LA, Lin AY, et al. Dominant interfering Fas gene mutations impair apoptosis in a human autoimmune lymphoproliferative syndrome. Cell. 1995;81:935–46.
Rieux-Laucat F, Le Deist F, Hivroz C, Roberts IA, Debatin KM, Fischer A, et al. Mutations in Fas associated with human lymphoproliferative syndrome and autoimmunity. Science. 1995;268:1347–9.
Maccari ME, Fuchs S, Kury P, Andrieux G, Volkl S, Bengsch B, et al. A distinct CD38+CD45RA+ population of CD4+, CD8+, and double-negative T cells is controlled by FAS. J Exp Med. 2021;218:e20192191.
Watanabe-Fukunaga R, Brannan CI, Copeland NG, Jenkins NA, Nagata S. Lymphoproliferation disorder in mice explained by defects in Fas antigen that mediates apoptosis. Nature. 1992;356:314–7.
Takahashi T, Tanaka M, Brannan CI, Jenkins NA, Copeland NG, Suda T, et al. Generalized lymphoproliferative disease in mice, caused by a point mutation in the Fas ligand. Cell. 1994;76:969–76.
Ch’en IL, Tsau JS, Molkentin JD, Komatsu M, Hedrick SM. Mechanisms of necroptosis in T cells. J Exp Med. 2011;208:633–41.
Kang TB, Oh GS, Scandella E, Bolinger B, Ludewig B, Kovalenko A, et al. Mutation of a self-processing site in caspase-8 compromises its apoptotic but not its nonapoptotic functions in bacterial artificial chromosome-transgenic mice. J Immunol. 2008;181:2522–32.
Tummers B, Mari L, Guy CS, Heckmann BL, Rodriguez DA, Ruhl S, et al. Caspase-8-dependent inflammatory responses are controlled by its adaptor, FADD, and necroptosis. Immunity. 2020;52:994–1006.
Yeh WC, Itie A, Elia AJ, Ng M, Shu HB, Wakeham A, et al. Requirement for Casper (c-FLIP) in regulation of death receptor-induced apoptosis and embryonic development. Immunity. 2000;12:633–42.
Dillon CP, Oberst A, Weinlich R, Janke LJ, Kang TB, Ben-Moshe T, et al. Survival function of the FADD-CASPASE-8-cFLIP(L) complex. Cell Rep. 2012;1:401–7.
Sakamaki K, Inoue T, Asano M, Sudo K, Kazama H, Sakagami J, et al. Ex vivo whole-embryo culture of caspase-8-deficient embryos normalize their aberrant phenotypes in the developing neural tube and heart. Cell Death Differ. 2002;9:1196–206.
Chen W, Zhou Z, Li L, Zhong CQ, Zheng X, Wu X, et al. Diverse sequence determinants control human and mouse receptor interacting protein 3 (RIP3) and mixed lineage kinase domain-like (MLKL) interaction in necroptotic signaling. J Biol Chem. 2013;288:16247–61.
Wang Y, Gao W, Shi X, Ding J, Liu W, He H, et al. Chemotherapy drugs induce pyroptosis through caspase-3 cleavage of a gasdermin. Nature. 2017;547:99–103.
Newton K, Wickliffe KE, Maltzman A, Dugger DL, Reja R, Zhang Y, et al. Activity of caspase-8 determines plasticity between cell death pathways. Nature. 2019;575:679–82.
Haller O, Kochs G. Mx genes: host determinants controlling influenza virus infection and trans-species transmission. Hum Genet. 2020;139:695–705.
Groom JR, Luster AD. CXCR3 ligands: redundant, collaborative and antagonistic functions. Immunol Cell Biol. 2011;89:207–15.
Takaoka A, Wang Z, Choi MK, Yanai H, Negishi H, Ban T, et al. DAI (DLM-1/ZBP1) is a cytosolic DNA sensor and an activator of innate immune response. Nature. 2007;448:501–5.
Li X, Li F, Zhang X, Zhang H, Zhao Q, Li M, et al. Caspase-8 auto-cleavage regulates programmed cell death and collaborates with RIPK3/MLKL to prevent lymphopenia. Cell Death Differ. 2022;29:1500–12.
Duprez L, Takahashi N, Van Hauwermeiren F, Vandendriessche B, Goossens V, Vanden Berghe T, et al. RIP kinase-dependent necrosis drives lethal systemic inflammatory response syndrome. Immunity. 2011;35:908–18.
Mandal P, Berger SB, Pillay S, Moriwaki K, Huang C, Guo H, et al. RIP3 induces apoptosis independent of pronecrotic kinase activity. Mol Cell. 2014;56:481–95.
Wei MC, Zong WX, Cheng EH, Lindsten T, Panoutsakopoulou V, Ross AJ, et al. Proapoptotic BAX and BAK: a requisite gateway to mitochondrial dysfunction and death. Science. 2001;292:727–30.
Rodriguez DA, Quarato G, Liedmann S, Tummers B, Zhang T, Guy C, et al. Caspase-8 and FADD prevent spontaneous ZBP1 expression and necroptosis. Proc Natl Acad Sci USA. 2022;119:e2207240119.
Gitlin AD, Maltzman A, Kanno Y, Heger K, Reja R, Schubert AF, et al. N4BP1 coordinates ubiquitin-dependent crosstalk within the IkappaB kinase family to limit Toll-like receptor signaling and inflammation. Immunity. 2024;57:973–86.
Le Bail O, Schmidt-Ullrich R, Israel A. Promoter analysis of the gene encoding the I kappa B-alpha/MAD3 inhibitor of NF-kappa B: positive regulation by members of the rel/NF-kappa B family. EMBO J. 1993;12:5043–9.
Sato H, Seiki M. Regulatory mechanism of 92 kDa type IV collagenase gene expression which is associated with invasiveness of tumor cells. Oncogene. 1993;8:395–405.
Moriuchi H, Moriuchi M, Fauci AS. Nuclear factor-kappa B potently up-regulates the promoter activity of RANTES, a chemokine that blocks HIV infection. J Immunol. 1997;158:3483–91.
Shaw JJP, Guy C, Tummers B, Green DR. FLIP(L) permits apoptotic and inflammatory signaling and inhibits necroptosis in mice without Caspase-8 oligomerization. Proc Natl Acad Sci USA. 2025;122:e2415992122.
Simpson DS, Pang J, Weir A, Kong IY, Fritsch M, Rashidi M, et al. Interferon-g primes macrophages for pathogen ligand-induced killing via a caspase-8 and mitochondrial cell death pathway. Immunity. 2022;55:423–41.
Kang TB, Jeong JS, Yang SH, Kovalenko A, Wallach D. Caspase-8 deficiency in mouse embryos triggers chronic RIPK1-dependent activation of inflammatory genes, independently of RIPK3. Cell Death Differ. 2018;25:1107–17.
Kayagaki N, Stowe IB, Lee BL, O’Rourke K, Anderson K, Warming S, et al. Caspase-11 cleaves gasdermin D for non-canonical inflammasome signalling. Nature. 2015;526:666–71.
Leitner WW, Bergmann-Leitner ES, Hwang LN, Restifo NP. Type I Interferons are essential for the efficacy of replicase-based DNA vaccines. Vaccine. 2006;24:5110–8.
Murphy JM, Czabotar PE, Hildebrand JM, Lucet IS, Zhang JG, Alvarez-Diaz S, et al. The pseudokinase MLKL mediates necroptosis via a molecular switch mechanism. Immunity. 2013;39:443–53.
Kist M, Komuves LG, Goncharov T, Dugger DL, Yu C, Roose-Girma M, et al. Impaired RIPK1 ubiquitination sensitizes mice to TNF toxicity and inflammatory cell death. Cell Death Differ. 2021;28:985–1000.
Webster JD, Solon M, Haller S, Newton K. Detection of necroptosis by phospho-RIPK3 immunohistochemical labeling. Methods Mol Biol. 2018;1857:153–60.
Solon M, Ge N, Hambro S, Haller S, Jiang J, Baca M, et al. ZBP1 and TRIF trigger lethal necroptosis in mice lacking caspase-8 and TNFR1. Cell Death Differ. 2024;31:672–82.
Wu TD, Watanabe CK. GMAP: a genomic mapping and alignment program for mRNA and EST sequences. Bioinformatics. 2005;21:1859–75.
Ritchie ME, Phipson B, Wu D, Hu Y, Law CW, Shi W, et al. limma powers differential expression analyses for RNA-sequencing and microarray studies. Nucleic Acids Res. 2015;43:e47.
Gu Z, Eils R, Schlesner M. Complex heatmaps reveal patterns and correlations in multidimensional genomic data. Bioinformatics. 2016;32:2847–9.
Gu Z. Complex heatmap visualization. Imeta. 2022;1:e43.
Acknowledgements
We thank Y. Liang, D. Dunlap, S. Haller, M. Solon, S. Lau, and the Genentech Genetic Analysis Laboratory for technical assistance; B. Halpenny and M. Long for animal husbandry. This study was funded by Genentech.
Author information
Authors and Affiliations
Contributions
Conceptualization, KN, KEW, and VMD; Methodology, JR, NB, and SW; Investigation, KN, KEW, AM, DLD, and JDW; Bioinformatic analyses, NR and RR; Writing, KN with input from all authors.
Corresponding author
Ethics declarations
Competing interests
All authors were employees of Genentech or Roche.
Ethics approval
All mouse studies complied with relevant ethics regulations and were approved by the Genentech Institutional Animal Care and Use Committee in an Association for Assessment and Accreditation of Laboratory Animal Care (AAALAC)-accredited facility in accordance with the Guide for the Care and Use of Laboratory Animals and applicable laws and regulations.
Additional information
Publisher’s note Springer Nature remains neutral with regard to jurisdictional claims in published maps and institutional affiliations.
Supplementary information
Rights and permissions
Open Access This article is licensed under a Creative Commons Attribution 4.0 International License, which permits use, sharing, adaptation, distribution and reproduction in any medium or format, as long as you give appropriate credit to the original author(s) and the source, provide a link to the Creative Commons licence, and indicate if changes were made. The images or other third party material in this article are included in the article’s Creative Commons licence, unless indicated otherwise in a credit line to the material. If material is not included in the article’s Creative Commons licence and your intended use is not permitted by statutory regulation or exceeds the permitted use, you will need to obtain permission directly from the copyright holder. To view a copy of this licence, visit http://creativecommons.org/licenses/by/4.0/.
About this article
Cite this article
Newton, K., Wickliffe, K.E., Maltzman, A. et al. cFLIP suppresses caspase-1- and MLKL-independent perinatal lethality driven by auto-processing impaired caspase-8 D387A. Cell Death Differ (2025). https://doi.org/10.1038/s41418-025-01650-0
Received:
Revised:
Accepted:
Published:
Version of record:
DOI: https://doi.org/10.1038/s41418-025-01650-0








