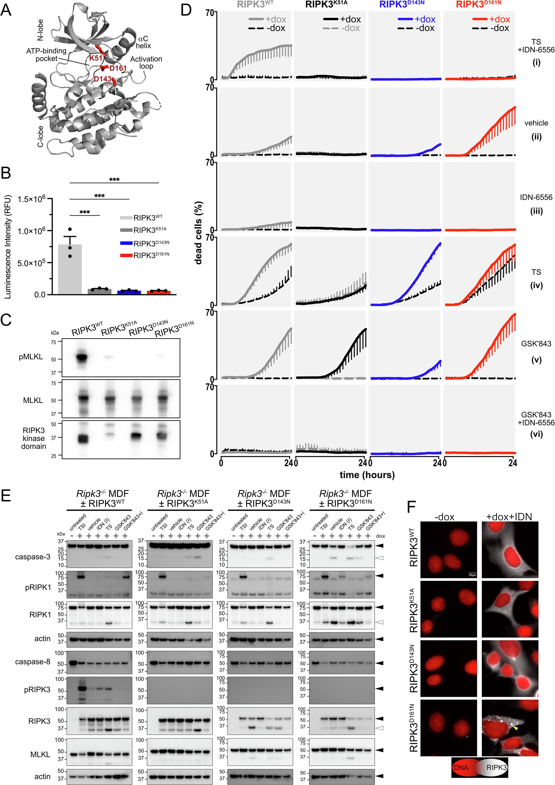
Fig. 1: Cells expressing different kinase-dead RIPK3 mutants exhibit distinct sensitivities to apoptotic stimuli.
From: The kinase domain of RIPK3 tunes its scaffolding functions

A Richardson (Ribbons) diagram of the mouse RIPK3 kinase domain structure (PDB, 4M66) [72] in which the three catalytic residues targeted for kinase dead mutations are shown as red sticks. B Relative ATP consumption (relative fluorescence units; RFU) by the recombinant kinase domain of mouse RIPK3WT, RIPK3K51A, RIPK3D143N or RIPK3D161N mutants when co-incubated with recombinant full-length mouse MLKL as detected by an ADP-Glo assay. Bar graph shows mean + SEM of n = 3 independent replicates. ***p < 0.001 by one-way ANOVA. C Immunoblot of reactions from Panel (B). D Quantitation of the death of Ripk3–/– mouse dermal fibroblasts (MDF) without or with doxycycline (dox) to express RIPK3WT, RIPK3K51A, RIPK3D143N or RIPK3D161N in the presence of the stipulated stimuli. Treatments: (i) TNF, Smac mimetic and IDN-6556 (TSI); (ii) vehicle, DMSO; (iii) IDN-6556; (iv) TNF and Smac mimetic (TS); (v) GSK′843; (vi) GSK′843, IDN-6556. Mean ± SEM for one experiment and representative of data from 2 independent experiments. Cell death calculated as the percentage of propidium iodide+ cells relative to the number of SPY700+ cells. E Immunoblot of MDFs treated for 8 h as in Panel D. Data representative of two independent experiments. Closed arrowheads indicate full-length proteins of interest. Open arrowheads indicate relevant cleavage products. F Immunofluorescence of Ripk3–/– MDFs in the absence (-dox; without doxycycline) or presence ( + dox+IDN; with doxycycline and pan-Caspase inhibitor, IDN-6556) of RIPK3WT, RIPK3K51A, RIPK3D143N or RIPK3D161N inducible expression. Data representative of two independent experiments. Hoechst nuclear signal is depicted in red. RIPK3 immunosignal is depicted in white. Yellow arrowhead exemplifies stimulus-independent clustering of RIPK3D161N.