Fig. 5: Caspase-8-deficient Paneth cells survive in Ripk3D143N/D143N mice.
From: The kinase domain of RIPK3 tunes its scaffolding functions

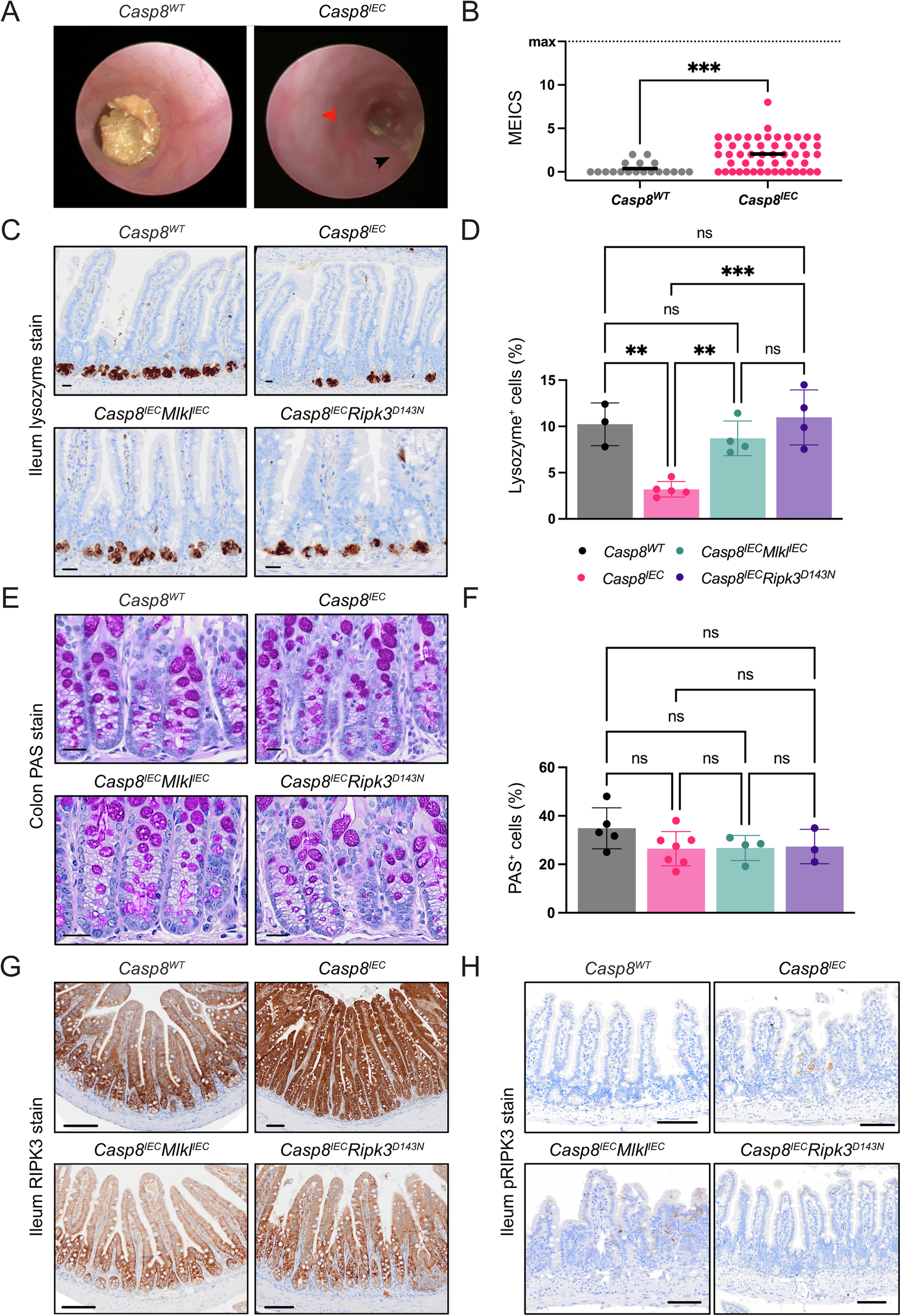
A Endoscopy images of a healthy wild-type (Casp8WT) mouse and a Casp8IEC mouse with colitis. Red arrow points to the loss of vasculature and black arrow points to a loose stool. B Murine endoscopic index of colitis severity (MEICS) scores for Casp8WT and Casp8IEC mice. Each dot represents the score from a mouse during their monthly endoscopy session between 6-24 weeks-of-age. Line indicates mean. ***p < 0.001 from unpaired non-parametric t-test with Mann-Whitney correction. Casp8WT n = 13 mice. Casp8IEC n = 12 mice. C Immunohistochemistry (brown) signals for lysozyme. Scale bars are 20 µm. Images representative of Casp8WT n = 3, Casp8IEC n = 4, Casp8IECMlklIEC n = 3, and Casp8IECRipk3D143N/D143N n = 4 mice. D Lysozyme+ cells as a percentage of total cells. Same cohort as in Panel C. An average of 35,000 cells were measured per mouse with each dot representing the mean value from one mouse. Bars indicate group mean ± SD. *p < 0.05 and **p < 0.01 by ordinary one-way ANOVA with Tukey’s correction. E Periodic Acid-Schiff (PAS; magenta) staining. Scale bars are 20 µm. Images representative of Casp8WT n = 5, Casp8IEC n = 6, Casp8IECMlklIEC n = 4, and Casp8IECRipk3D143N/D143N n = 3 mice. F PAS+ cells as a percentage of total cells. Same cohort as in Panel E. An average of 70,000 cells were measured per mouse with each dot representing the mean value from one mouse. Bars indicate group mean ± SD. n.s. indicates p > 0.05 by ordinary one-way ANOVA with Tukey’s correction. G, H Immunosignals for RIPK3 (Panel G) and pRIPK3 (Panel H) in the ileum of Casp8WT, Casp8IEC, Casp8IECMlklIEC, and Casp8IECRipk3D143N/D143N mice; representative of n = 3, 5, 5, and 4 mice. Scale bars are 100 µm. See Supplementary Fig. 7C, D for further details.