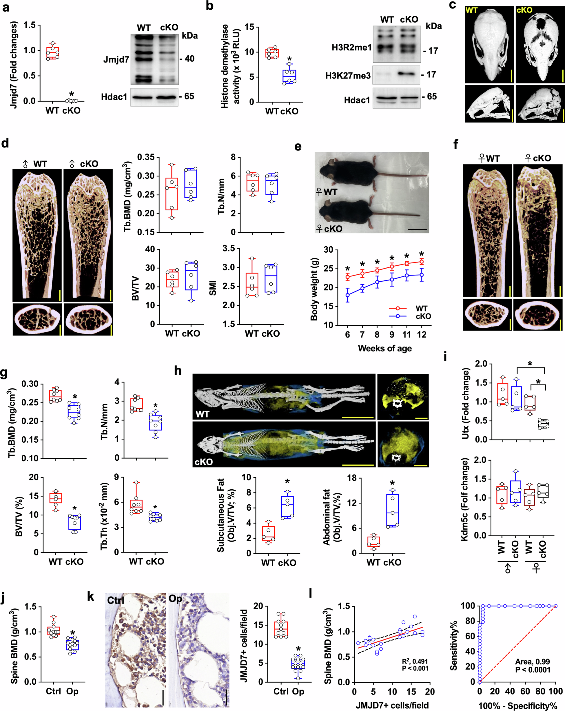
Fig. 1: Comprehensive analysis of bone microstructure and body fat in osteoblast-specific Jmjd7 knockout (Jmjd7KO) mice and JMJD7 expression in human bone biopsies.

Decreased Jmjd7 mRNA expression and protein levels (a) and histone demethylase activity, but increased H3R2me1 and H3K27me3 levels (b) in Jmjd7KO mice. Micro-CT images showing delayed cranial suture fusion in neonatal Jmjd7KO mice (c); scale bars, 6 mm (top view), 9 mm (lateral view). Analysis of bone microstructure by μCT (d); similar Tb.BMD, BV/TV, Tb.N, and SMI in 12-week-old male Jmjd7KO mice as compared to wild-type mice (sagittal and axial reconstructions, scale bar, 300 μm). Reduced body size and body weight (e; scale bar, 25 mm) with a sparser bone microarchitecture (scale bar, 300 μm) (f) as well as decreases in Tb.BMD, BV/TV, Tb.N, and Tb.Th (g) in 12-week-old female Jmjd7KO mice. Marked differences in visceral (yellow) and subcutaneous (blue) fat deposition (scale bar, 2.5 cm) (h) and reduced expression of the sex-dimorphism regulator Utx (i) in 12-week-old female Jmjd7KO mice. Lower lumbar spine BMD (j) and diminished JMJD7 expression in osteoblasts (k; scale bar, 30 μm) of human osteoporotic bone. JMJD7 levels positively correlated with lumbar spine BMD (l). Data are shown as mean ± SEM and analyzed using Mann-Whitney test. Asterisks (*) denote statistically significant differences (P < 0.05). WT wild-type, cKO conditional Jmjd7 knockout mice, Ctrl control, Op osteoporosis.