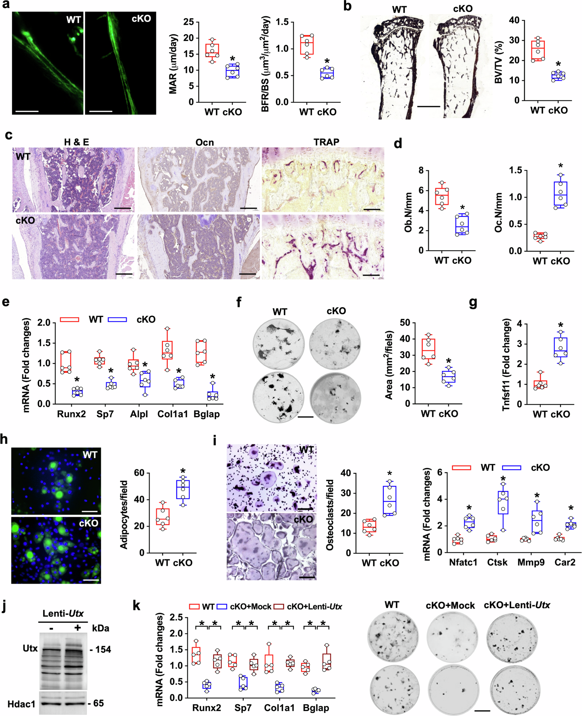
Fig. 3: Bone histomorphometry and differentiation potential in Jmjd7KO mice.

Reduced calcein double-label fluorescence indicates decreased mineral apposition rate (MAR) and bone formation rate (BFR/BS) in Jmjd7KO vs. WT mice (a, scale bar, 20 μm). Von Kossa staining revealed reduced trabecular bone area and BV/TV in Jmjd7KO mice (b, scale bar, 2 mm). Representative images show hematoxylin/eosin (H&E) staining, osteocalcin immunostaining, and TRAP histochemical staining of bone tissue (c, scale bar, 75 μm). Jmjd7 loss decreased osteoblast numbers (Ob.N) and increased osteoclast numbers (Oc.N) (d). Downregulation of osteogenic genes post-Jmjd7 deletion (e). Reduced mineralized matrix formation in Jmjd7KO mice (f; scale bar, 5 mm). Elevated Tnfsf11 expression in BMSCs from Jmjd7KO mice (g) and increased marrow adipocytes (h; scale bar, 20 μm). Enhanced TRAP-positive osteoclast formation and osteoclast marker expression of bone-marrow macrophage progenitors (i; scale bar, 20 μm). Elevated Utx protein (j) and increased osteogenic marker expression and mineralized matrix synthesis in Utx-treated female Jmjd7KO osteoblasts (k; scale bar, 5 mm). Data are presented as mean ± SEM from 4 to 6 mice analyzed by Mann-Whitney test and ANOVA test with Bonferroni post hoc test. Asterisks (*) denote statistically significant differences (P < 0.05).