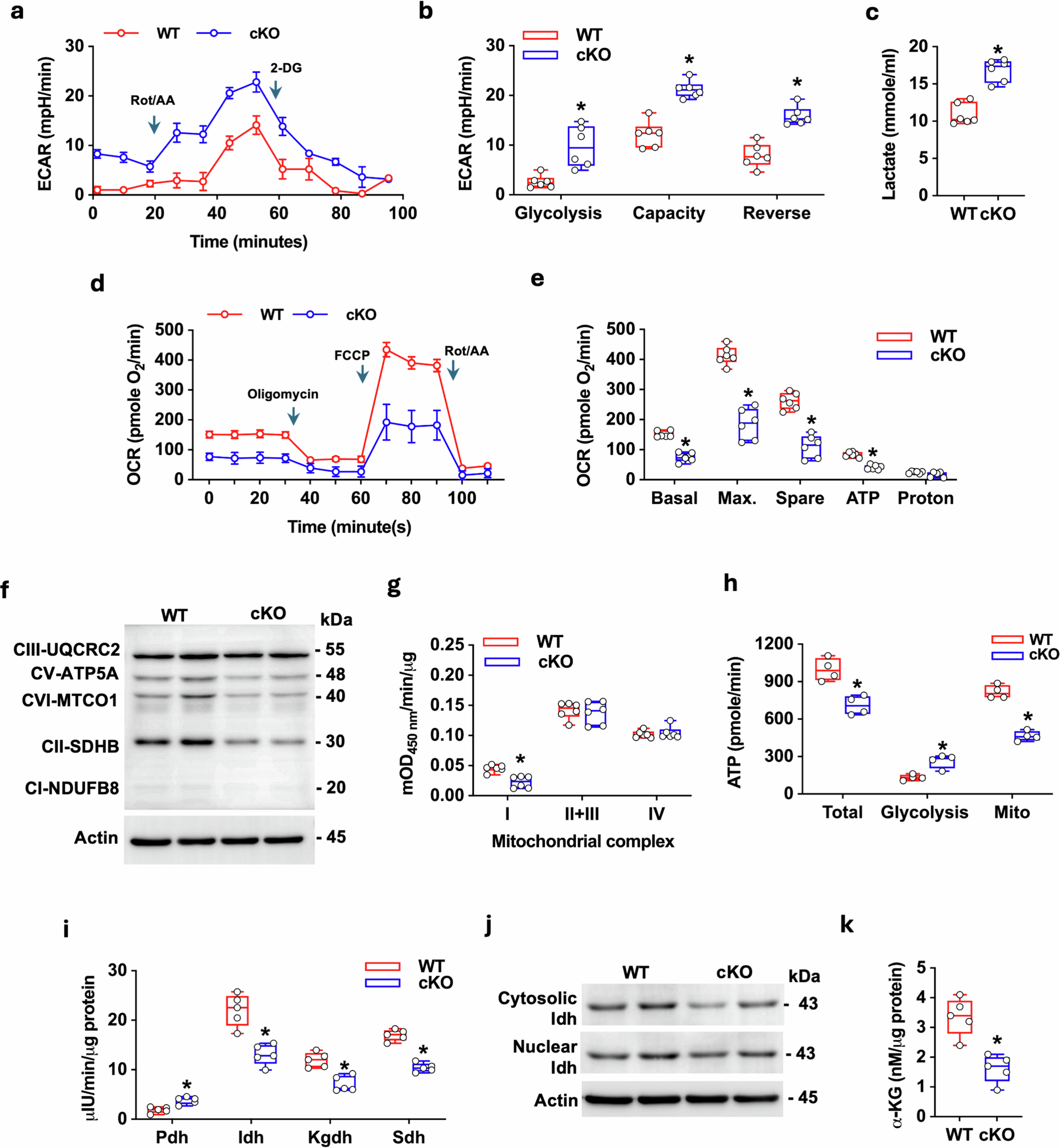
Fig. 5: Impact of Jmjd7 loss on glycolysis, mitochondrial OXPHOS, and α-KG production in osteoblasts.

Increased extracellular acidification rates (ECAR) (a), enhanced glycolytic parameters (b) and lactate production (c), but decreased oxygen consumption rate (OCR) in Jmjd7KO osteoblasts (d). Lower basal, maximal, spare, and ATP-linked respirations (e) and reduced key OXPHOS enzymes levels in Jmjd7KO compared to WT (f). Decreased complex I activity (g) and ATP production (h). Altered TCA enzyme activities of Pdh, Kgdh, Sdh, and Idh in Jmjd7KO osteoblasts (i). Reduced nuclear and cytosolic Idh protein levels (j) and decreased α-KG production (k). Molecular weight rulers are indicated in kDa on right. Data are presented as mean ± SEM from 5 to 7 mice analyzed by Mann-Whitney test. Asterisks (*) denote statistically significant differences (P < 0.05).