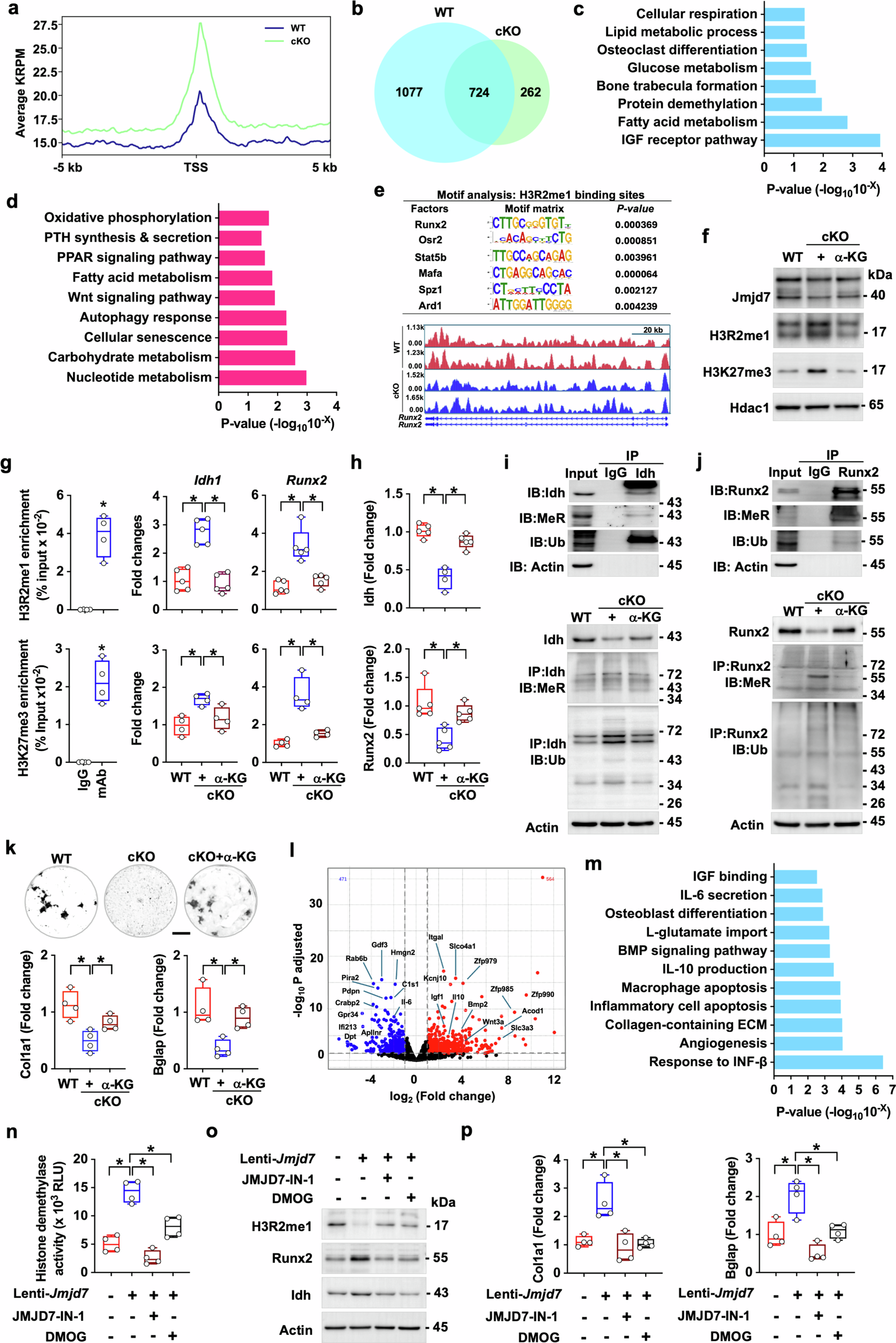
Fig. 6: Effects of Jmjd7 loss and α-KG on H3R2me1-dependent epigenome, transcription and post-translational arginine methylation of Idh and Runx2.

Genome-wide H3R2me1 metaprofiles ± 5 kb around TSS (a) and Venn diagram showing overlap enriched genes (b). GO and KEGG analyses link altered gene expression to bone formation, metabolism, and demethylation (c, d). HOMER motif analysis shows H3R2me1-enriched transcription factors, including Osr2, and Runx2 (e). Increased H3R2me1 and H3K27me3 levels upon Jmjd7 deletion (f). Enhanced H3R2me1/H3K27me3 enrichment at Idh and Runx2 promoters upon Jmjd7 loss (g) correlates with suppressed mRNA expression (h). Jmjd7 deletion enhanced arginine methylation and ubiquitination of Idh and Runx2, respectively (i, j), while α-KG stabilizes Idh and Runx2 proteins, increases Bglap and Col1a1 mRNA, and promotes mineralized matrix production in Jmjd7KO osteoblasts (k). Volcano plot showing differentially expressed genes (e.g., Igf1, Bmp2, and Wnt3a) between vehicle- and α-KG-treated Jmjd7KO osteoblasts (l). KEGG pathway of α-KG-induced gene expression profiles highlighting intracellular pathway such as Igf binding, osteoblast differentiation, Bmp signaling, collagen matrix formation, and angiogenesis (m). JMJD7-IN-1 and DMOG repressed histone arginine methylase activity (n) and enhanced H3R2me1 levels (o) and impaired Col1a1 and Bglap expression (p) in lentivirus Jmjd7-treated osteoblasts. ChIP-seq and RNA sequencing were performed from 3 independent experiments. Data are presented as mean ± SEM from 4 or 5 independent experiments analyzed by ANOVA test and Bonferroni post hoc test. Asterisks (*) denote statistically significant differences (P < 0.05).