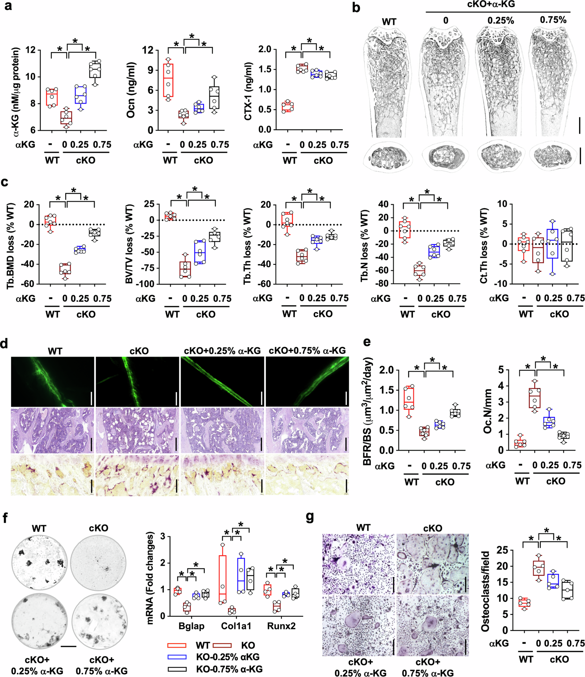
Fig. 7: Effect of α-KG supplementation on bone mass, microstructure, and osteogenic differentiation capacity in Jmjd7KO mice.

α-KG supplementation improved serum α-KG, osteocalcin and CTX-1 levels (a). Micro-CT images demonstrating marked preservation of trabecular bone structure in α-KG-fed mice (b; scale bar, 400 μm). Enhanced Tb.BMD, BV/TV, Tb.Th, and Tb.N (c). Calcein labeling, H&E, and TRAP histochemical staining demonstrated improved bone tissue quality (d; scale bar, 30 μm), while α-KG supplementation reversed decreased BFR/BS and suppressed Oc.N (e), enhanced mineralized matrix synthesis by bone-marrow mesenchymal cells (f; scale bar, 5 mm), and reduced osteoclast numbers from bone-marrow macrophage precursor cells (g; scale bar, 20 μm). Data are presented as mean ± SEM from 5 to 7 animals analyzed by ANOVA test with Bonferroni post hoc test. Asterisks (*) denote statistically significant differences (P < 0.05).