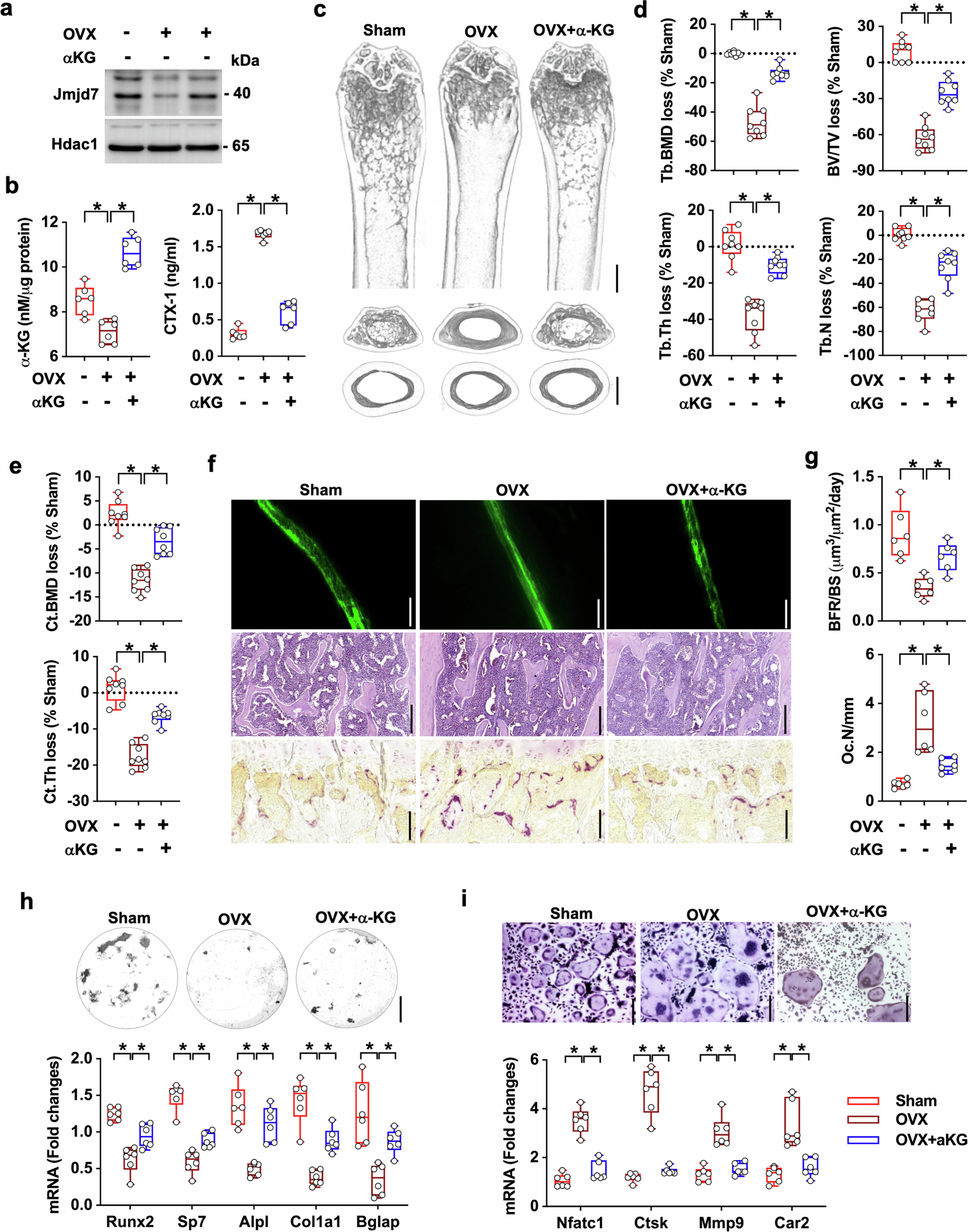
Fig. 8: Effect of α-KG supplementation on bone microarchitecture and osteogenic differentiation in OVX mice.

α-KG supplementation restored Jmjd7 levels (a) and elevated serum α-KG while normalizing CTX-1 in OVX mice (b). Micro-CT reveals reduced trabecular bone loss (c; scale bar, 400 μm); α-KG-treatment enhanced Tb.BMD, BV/TV, Tb.Th, Tb.N (d), Ct.BMD and Ct.Th (e). Robust calcein-labeled bone mineralization and reduced TRAP-positive osteoclasts in α-KG-fed mice (f; scale bar, 50 μm). Elevated bone formation rate and reduced osteoclast overburden (g). Enhanced mineralized matrix production and osteogenic gene expression in bone-marrow stromal cells (h; scale bar, 5 mm). Inhibited osteoclast formation and osteoclastogenic gene expression in bone-marrow macrophages (i; scale bar, 20 μm). Data are presented as mean ± SEM from 5 to 7 animals and analyzed by ANOVA test with Bonferroni post hoc test. Asterisks (*) denote statistically significant differences (P < 0.05).