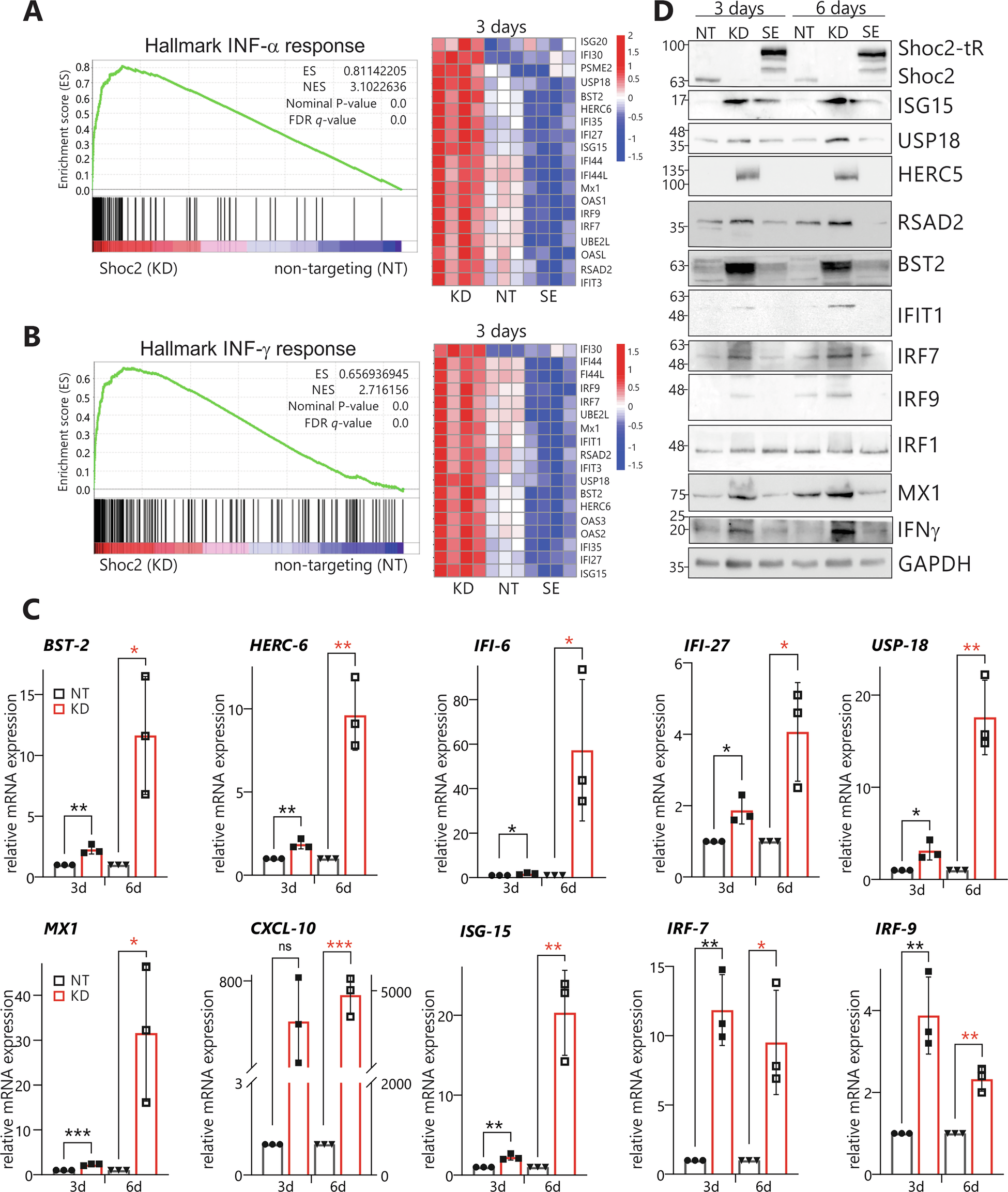
Fig. 4: The Shoc2-dependent interferon response in HDLEC.
From: Signaling scaffold Shoc2 regulates lymphangiogenesis by suppressing mTORC1-mediated IFN responses

A, B Gene set enrichment analysis (GSEA) is presented as a score plot with the normalized enrichment score (NES) showing upregulation of interferon (IFN) response signature in Shoc2-depleted HDLEC (Shoc2 KD, KD) compared with control (non-targeting, NT) or HDLEC depleted of endogenous Shoc2 and expressing Shoc2-tagRFP (SE). The total height of the curve indicates the extent of enrichment (ES), and the normalized enrichment score (NES), false discovery rate (FDR), and p-value are also provided. Source data are provided as a source data file. Heatmap: the top elected correlated genes for each biological triplicate are presented in the corresponding heat map. Red and blue indicate increased and decreased expression, respectively, across all heatmaps. C The relative GAPDH-normalized expression of selected genes was measured by RT-qPCR. Data represent the mean and standard error of three independent experiments’ mean (SEM) values. P-values were calculated using a t-test (*p = 0.01 to 0.05, **p = 0.001 to 0.01, ***p = 0.0001 to 0.001, ****p < 0.0001, ≥ 0.05- non-significant, ns). Black bars represent control (NT), and red bars represent Shoc2-depleted cells (KD). D Cell lysates of Shoc2-depleted (KD), control (NT), or Shoc2-tagRFP expressing (SE) HDLEC were analyzed using Western blot 3 days and 6 days post-transfection to determine the expression levels of the indicated proteins. The results in each panel are representative of at least three independent experiments.