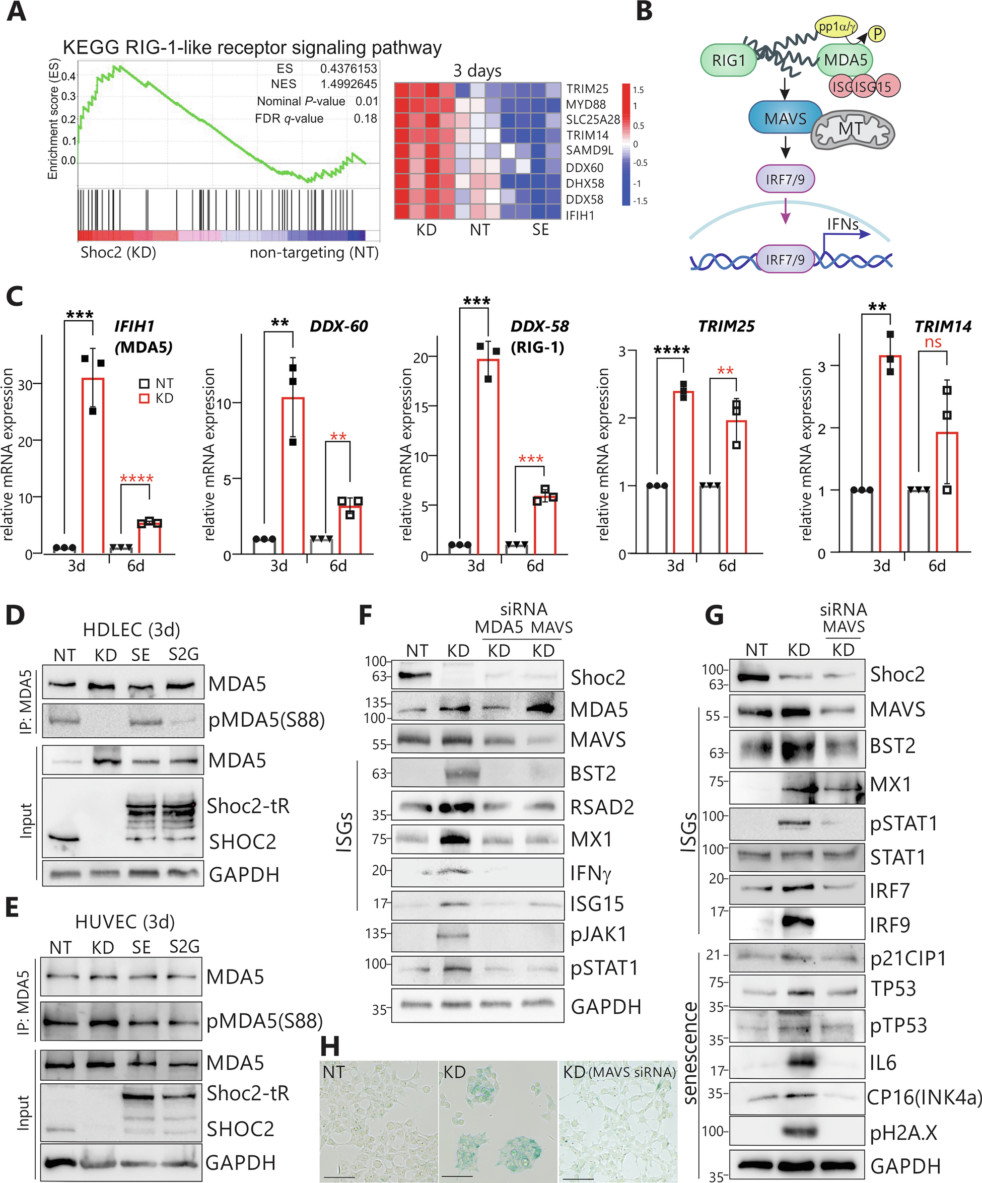
Fig. 6: Pattern recognition receptor-mediated response in the HDLEC depleted of Shoc2 or expressing the Shoc2 S2G NSLH variant.
From: Signaling scaffold Shoc2 regulates lymphangiogenesis by suppressing mTORC1-mediated IFN responses

A Gene set enrichment analysis (GSEA) is presented as a score plot, with NES indicating the upregulation of selected genes in a RIG-1-like signaling signature in Shoc2-depleted HDLEC (Shoc2 KD, KD) compared with the control (non-targeting, NT). The total height of the curve indicates the extent of enrichment (ES), and the normalized enrichment score (NES), false discovery rate (FDR), and p-value are also provided. Source data are provided as a source data file. Heatmap: the top elected correlated genes for each biological triplicate are presented in the corresponding heat map. Red and blue indicate increased and decreased expression, respectively, for all heatmaps. B Schematic representation of the RIG-I/MDA5 nucleic acid sensing pathway activated by dsRNA. Activation of MDA5 and its interaction with MAVS leads to the phosphorylation of the transcription factors IRF7 and IRF9, promoting their nuclear translocation and driving the expression of IFN genes. C The relative GAPDH-normalized expression of selected genes was measured by RT-qPCR. Data represent the mean and standard error of three independent experiments’ mean (SEM) values. P-values were calculated using a t-test (*p = 0.01 to 0.05, **p = 0.001 to 0.01, ***p = 0.0001 to 0.001, ****p < 0.0001, ≥ 0.05- non-significant, ns). Black bars represent control (NT), and red bars represent Shoc2-depleted cells (KD). D MDA5 was precipitated from HDLECs depleted of Shoc2 (KD), control (NT), expressing Shoc2-tagRFP (SE), or the Shoc2 S2G variants using anti-MDA5 antibodies. Immunoblots were analyzed with anti-pMDA5 (Ser88), anti-MDA5, and anti-GAPDH antibodies. E MDA5 was precipitated from HUVECs depleted of Shoc2 (KD), control (NT), expressing Shoc2-tagRFP (SE), or the Shoc2 S2G variants using anti-MDA5 antibodies. Immunoblots were analyzed using anti-pMDA5 (Ser88), MDA5, and GAPDH antibodies. F Western blot of whole-cell lysates extracted from HDLECs expressing lentivirally supplied non-targeting shRNA (NT), Shoc2 shRNA (KD), and transfected with the indicated siRNAs for 3 days. Cell lysates were probed using antibodies to the indicated proteins. G Western blot of whole-cell lysates extracted from HDLECs expressing lentivirally supplied non-targeting shRNA (NT), Shoc2 shRNA (KD), and transfected with MAVS siRNA for 3 days. Cell lysates were probed using antibodies to the indicated proteins. The results in each panel are representative of at least three independent experiments. H HDLEC expressing lentivirally-supplied non-targeting shRNA (NT), Shoc2 shRNA (KD), or MAVS siRNA were stained to examine β-Galactosidase activity (left panels). Scale bar–150 μm.