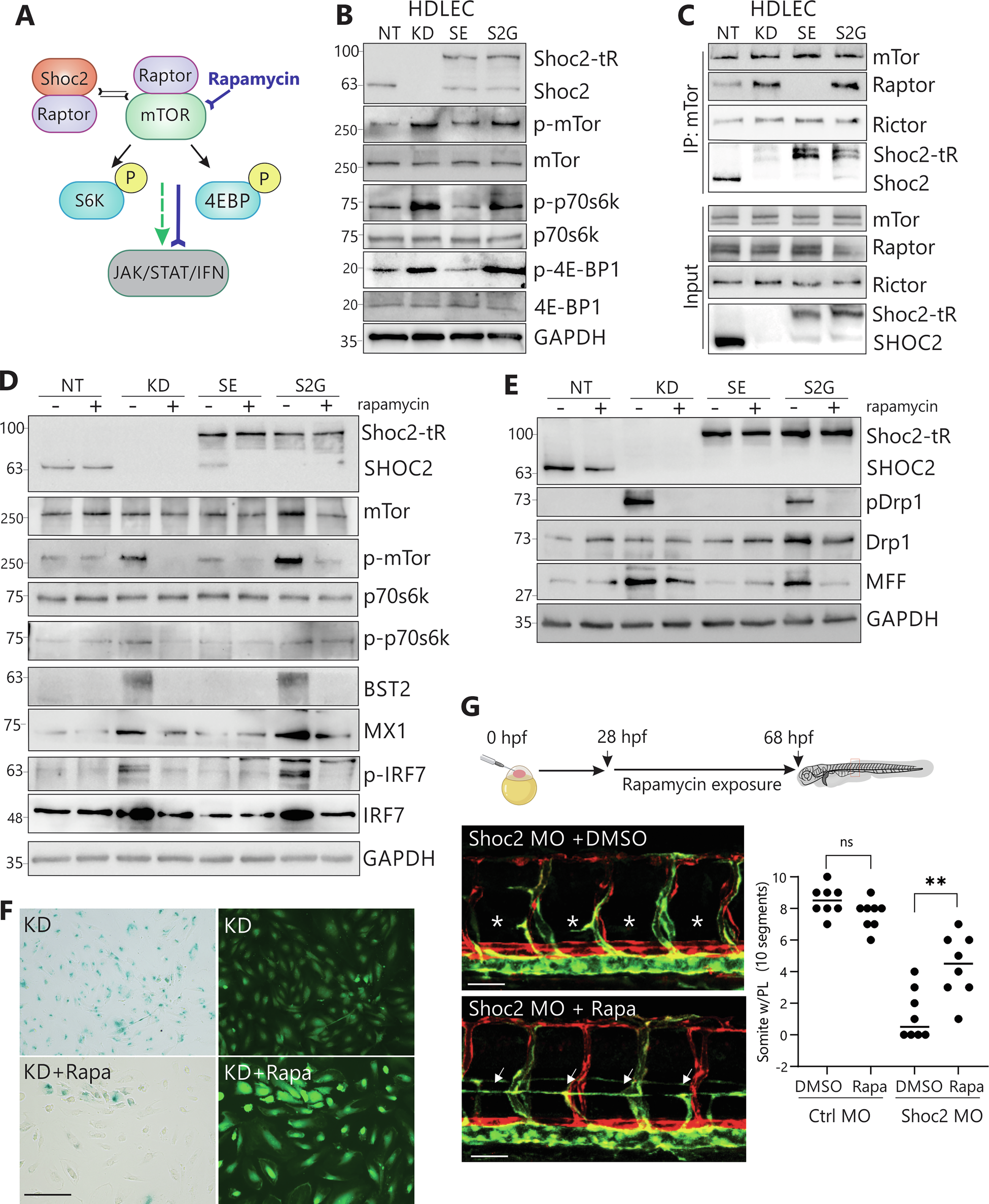
Fig. 8: Shoc2 controls mTOR pathway activation in HDLEC.
From: Signaling scaffold Shoc2 regulates lymphangiogenesis by suppressing mTORC1-mediated IFN responses

A Schematic representation of the Shoc2-mTOR axis in which Raptor binds to mTOR, stimulates mTORC1 complex activity, indicated by S6K and 4EBP phosphorylation. mTORC1 activation is followed by activation of the IFN/Jak/STAT response. B Western blot of whole cell lysates extracted from HDLEC expressing lentivirally supplied non-targeting shRNA (NT), Shoc2 shRNA (KD), Shoc2 shRNA together with Shoc2-tagRFP (SE), or Shoc2 shRNA together with Shoc2(S2G)-tagRFP (S2G) for 3 days. Cell lysates were probed using antibodies to proteins relevant to mTORC1 signaling. GAPDH was used as a loading control. C Cell lysates were prepared from HDLEC cells expressing lentivirally supplied non-targeting shRNA (NT), Shoc2 shRNA (KD), Shoc2 shRNA together with Shoc2-tagRFP (SE), or Shoc2 shRNA together with Shoc2(S2G)-tagRFP (S2G) for 3 days. mTOR was immunoprecipitated with an anti-mTOR antibody. Immunoprecipitated proteins were subjected to SDS-PAGE and western blot analysis. Blots were probed with antibodies against mTOR, Raptor, and Rictor. D, E Western blot of whole cell lysates extracted from HDLEC expressing lentivirally supplied non-targeting shRNA (NT), Shoc2 shRNA (KD), Shoc2 shRNA together with Shoc2-tagRFP (SE), or Shoc2 shRNA together with Shoc2(S2G)-tagRFP (S2G) for 3 days and treated with Rapamycin. Cell lysates were probed using the indicated antibodies. GAPDH was used as a loading control. F HDLEC expressing lentivirally-supplied Shoc2 shRNA (KD) were treated with 10 nM Rapamycin 24 h after transfection for 6 days and then stained to examine β-Galactosidase activity (left panels). GFP, expressed independently by the lentivirus, served as a reporter to monitor delivery efficiency (right panels). Scale bar–150μm. G As shown by the schematic illustration, one-cell stage Tg(mrc1a:eGFP)y251; Tg(kdrl:mCherry)y171 embryos were injected with shoc2 MO, and then treated with 25 μM of Rapamycin for 40 h starting at 28 hpf. Confocal images show the trunk vessels of 3 dpf zebrafish larvae injected with shoc2 MO (upper image) and shoc2 MO-injected larvae treated with 25 μM of Rapamycin (lower image). The asterisks or arrows indicate the absence or presence of PLs, respectively. Scale bar: 100 μm. Quantification of the number of somites containing PL segments (Fig. S10). Ten somites per larva were counted. Data points indicate the number of larvae in each group.