Abstract
This study aimed to investigate the relationship between methylation quantitative trait loci (meQTL) and lung adenocarcinoma (LUAD) susceptibility. Candidate SNPs linked to differentially methylated CpG sites in LUAD were identified through meQTL datasets. Genome-wide association study (GWAS) data were analyzed to assess the correlation between selected meQTLs and LUAD risk. The effects of target genes on malignant LUAD phenotypes were examined through both in vitro and in vivo experiments. Additionally, machine learning and radiomics models were employed to evaluate the association of target genes on LUAD progression. The variant A allele of rs939408 was associated with decreased methylation levels of cg09596674 in LRRC2 (β < 0, P < 0.001). While cg09596674 was highly methylated, LRRC2 showed lower expression in LUAD tumor tissues. Consistently, a negative correlation was observed between methylation of cg09596674 and LRRC2 expression (r = −0.32, P < 0.001), indicating that lower methylation of cg09596674 modulated by rs939408 may reduce non-smoking LUAD risk (OR = 0.89, P = 0.019). Increased LRRC2 expression inhibited LUAD cell line malignancy and suppressed tumor growth in mice. Furthermore, lower LRRC2 expression was linked to metastasis (P = 0.02) and higher levels of two poorer survival-related imaging features (P = 0.03). The meQTL rs939408 may modulate DNA methylation of LRRC2, thereby influencing its expression and potentially affecting non-smoking LUAD risk. These findings offer valuable insights into the role of meQTLs in LUAD carcinogenesis.
Similar content being viewed by others
Introduction
Lung cancer remains the most frequently diagnosed malignancy and the leading cause of cancer-related deaths globally [1]. With rising cases and mortality rates, the burden of lung cancer is increasing in China as well [2]. Non-small cell lung cancer (NSCLC) accounts for 80% to 85% of all lung cancer cases [3], with lung adenocarcinoma (LUAD) and lung squamous carcinoma (LUSC) being the most prevalent histological subtypes [4]. In recent years, LUAD and LUSC have displayed opposing trends in incidence: while LUSC, primarily linked to tobacco use, has been steadily declining, LUAD has shown a notable upward trend [5, 6]. As a result, the prevention and control of LUAD have become an urgent public health priority.
LUAD development is influenced not only by smoking but also by genetic, epigenetic, and other factors [7]. Genetic predisposition plays a pivotal role in the pathogenesis of LUAD [8]. Single nucleotide polymorphisms (SNPs) are significant determinants of genetic susceptibility, with numerous SNPs linked to LUAD risk identified through genome-wide association studies (GWAS) [9, 10]. However, many of these SNPs are located in non-coding regions, and their biological functions in disease mechanisms remain largely unexplored [11, 12].
DNA methylation, a key epigenetic regulatory mechanism, can suppress gene transcription by modifying chromatin structure [13, 14]. Aberrant methylation is closely linked to cancer, often occurring at early stages of tumor development, including in LUAD [15,16,17]. SNPs may influence gene expression directly or indirectly by altering methylation patterns, thereby affecting lung cancer development [18, 19]. Investigating the relationships and mechanisms among SNPs, DNA methylation, gene expression, and LUAD risk could pave the way for targeted prevention and treatment strategies.
Quantitative trait loci (QTL) analysis has emerged as a powerful approach for assessing the impact of genetic variation on intermediate molecular phenotypes, including expression QTL (eQTL) and methylation QTL (meQTL) analysis [20]. While eQTL analysis has identified certain SNPs associated with LUAD [21], it remains insufficient in elucidating the underlying mechanisms. MeQTL analysis, which assesses the influence of SNPs on methylation at specific loci, is particularly relevant as methylation of promoter regions can regulate gene expression, influencing tumor development. MeQTL analysis thus provides insights into the genetic factors driving individual epigenomic differences [22]. Recently, Gong et al. [23] compiled a meQTL database covering 23 cancer types by integrating genome-wide genotype and DNA methylation data. However, the identified meQTLs are the result of bioinformatics analysis, and their biological relevance has yet to be experimentally validated. As such, their role in disease mechanisms remains uncertain, warranting further exploration before they can be considered reliable biomarkers.
This study aimed to identify and evaluate meQTLs linked to LUAD and investigate their potential pathogenic mechanisms. First, differentially methylated CpG sites associated with LUAD were identified by integrating DNA methylation data from in-house and The Cancer Genome Atlas (TCGA) samples. Next, candidate SNPs correlated with these CpG sites were obtained using meQTL datasets. Subsequently, GWAS data from 3453 non-smoking LUAD cases and 3710 healthy controls were analyzed to assess the relationship between these candidate meQTLs and LUAD risk. Functional assays were then conducted to explore the effects of the target gene corresponding to the meQTL on LUAD malignancy in vitro and in vivo. Lastly, machine learning and radiomics models were employed to evaluate the prognostic significance of the target genes.
Materials and methods
Study participants and sample information of in-house and TCGA methylation array
The in-house samples consisted of 10 pairs of matched tumor and adjacent non-tumor tissues from patients with LUAD, collected at the Second Affiliated Hospital of Nantong University. All patients were newly diagnosed based on postoperative pathology and had not received chemotherapy or radiotherapy prior to surgery. External DNA methylation data (455 LUAD tumor tissues and 32 adjacent non-tumor tissues) and gene expression data (510 LUAD tumor tissues and 58 adjacent non-tumor tissues) were sourced from the TCGA database.
Dataset of meQTLs in lung tissues and blood samples
One of the datasets, “GTEx Lung meQTL (lung tissues),” was obtained from the Genotype-Tissue Expression (GTEx) project, comprising 223 lung tissue samples [24]. Another dataset, “Multi-racial normal meQTL (blood samples),” included blood samples from 3799 Europeans and 3195 South Asians [25].
Selection of candidate meQTLs
Initially, differential methylation analysis (ChAMP package) was performed on both the in-house and TCGA methylation arrays to identify differentially methylated CpG sites with consistent findings across both datasets (PFDR < 0.05). Next, the GTEx lung meQTL (lung tissue) and Multi-racial normal meQTL (blood sample) datasets were filtered for meQTLs with PFDR < 0.05. The filtered meQTLs were then intersected with the differentially methylated CpG sites, allowing for the identification of LUAD-associated meQTLs correlated with CpG site methylation levels. Finally, candidate meQTLs were further refined based on the minor allele frequency (MAF) > 0.05 in the Chinese Han population (CHB) and r2 < 0.80 in linkage disequilibrium (LD) analysis.
Study population for susceptibility analysis
A case-control study was conducted to examine the relationship between these candidate cis-meQTLs and LUAD risk. Study participants were drawn from the Genotype and Phenotype Database (dbGAP) via the Female Lung Cancer Consortium in Asia GWAS (accession number phs000716.v1.p1), comprising 3453 non-smoking LUAD cases and 3710 healthy controls. The specific analysis method for candidate meQTLs and LUAD risk can be found in the supplementary information.
Study participants and sample details for immunohistochemical analysis
The 69 LUAD samples used for immunohistochemical analysis and corresponding imaging data were sourced from patients admitted to the First Affiliated Hospital of Nanjing Medical University, Hai’an People’s Hospital, and Tongzhou People’s Hospital. Inclusion criteria for the radiomics study included: (1) pathologically confirmed LUAD; (2) availability of dual-source CT imaging data collected prior to radiotherapy, chemotherapy, or surgery; and (3) complete prognostic data.
Detailed clinical data for these samples are presented in Supplementary Table 1. Informed consent was obtained from all participants, and the study protocol received approval from both the Medical Ethics Committee of Nantong University (Approval number: 2022-2) and the Ethics Committee of Nanjing Medical University (Approval number: IACUC-2206030). All methods were performed in accordance with the relevant guidelines and regulations.
DNA/RNA sample processing
Procedures for DNA/RNA extraction, whole-genome DNA methylation detection, and qRT-PCR are provided in the supplementary information, with qRT-PCR primer sequences detailed in Supplementary Table 2. Target gene expression levels were calculated using the 2-ΔΔCT method, with β-actin serving as the reference gene.
Cell culture
The cell lines employed in this study-H1975, PC9, SPCA-1, and HEK293T-were purchased from the American Type Culture Collection (ATCC). Detailed culture conditions are described in the supplementary information.
Demethylation with 5-Aza agent treatment
H1975, PC9, and SPCA-1 cells were seeded into six-well plates and treated with varying concentrations of 5-Aza-2’-deoxycytidine (5-Aza) at 0 (DMSO control), 2.5 μM, 5 μM, 7.5 μM, 10 μM, and 12.5 μM. Treatments were administered every other day for a total of three times, and on the sixth day, cells were harvested to obtain six sets of DNA and RNA per cell line.
Bisulfite sequencing PCR (BSP) was used to assess DNA methylation levels, and monoclonal sequencing was performed by Sangon Biotech (Shanghai) Co., Ltd., with results analyzed using DNAMAN software, version 9.0.
Generation of overexpression cell lines
Lentiviral plasmids and overexpression vectors used in the study were procured from Corues Biotechnology (Nanjing, China). Based on the identified meQTL, stable cell lines overexpressing the LRRC2 gene (Lv-LRRC2) and control lines with an empty vector (Lv-NC) were generated through lentiviral packaging. Fluorescence and qRT-PCR confirmed the expression levels in these cell lines. The steps for packaging lentivirus in HEK293T cells are provided in the supplementary information.
Cell proliferation assay and transwell migration assay
Cell proliferation and migration assays were conducted using the overexpression cell lines, with detailed experimental protocols provided in the supplementary information.
Tumor xenograft model
Animal experiments were approved by the Institutional Animal Care and Use Committee of Nantong University (Approval number: S20220224-006). Male BALB/c mice (4–5 weeks old) were obtained from GemPharmatech Co., Ltd. (Nanjing, China) and housed under specific-pathogen-free (SPF) conditions. The mice were randomly divided into two groups (N = 8 per group). H1975 cells expressing either Lv-NC or Lv-LRRC2 (5 × 106 cells in 100 μL) were subcutaneously injected into the right axilla of the mice. Tumor growth was measured regularly using calipers, and tumor volume was calculated with the formula: L (length) × W (width)2 × 2−1 at specified intervals. When tumors reached a volume of approximately 1000 mm³, the experiment was concluded, and all mice were euthanized. The tumors were photographed, weighed, and frozen for further analysis.
Pathway enrichment analysis and risk analysis
Single-gene Gene Set Enrichment Analysis (GSEA) was performed on the target gene to carry out Gene Ontology (GO) and Kyoto Encyclopedia of Genes and Genomes (KEGG) pathway enrichment analyses. The Database for Annotation, Visualization, and Integrated Discovery (DAVID) were utilized for GO and KEGG pathway analysis of genes correlated with the target gene.
A two-sample Mendelian randomization analysis was conducted to assess the causal relationship between the candidate gene and LUAD. Our study utilizes cis-eQTLs, and the eQTL gene expression matrices (GTEx V8 cis-eQTL) were obtained from the GTEx database. The GWAS data for LUAD were sourced from GCST004744. The inverse variance weighted (IVW) method was used to determine the causal link between the candidate gene and LUAD [26, 27]. A meta-analysis was also performed to evaluate the association between candidate gene expression and survival in LUAD using the PrognoScan database, with further details provided in the supplementary information.
Construction of a prognostic model using machine learning on related gene sets
This study incorporated samples from the TCGA-LUAD cohort (training set) and the GSE72094 cohort (validation set), using overall survival (OS) as the endpoint. A set of machine learning algorithms was employed to train the model based on genes identified as correlated with the target gene (|R| > 0.6, P < 0.05). The model with the highest mean concordance index (C-index) was selected as the optimal one [28]. Additionally, clinical data (age, gender, and tumor stage) were integrated into the model to construct a final LUAD mortality prognostic model, and its performance was assessed on the validation set using the area under the receiver operating characteristic (ROC) curve (AUC). Further methodological details are available in the supplementary information.
Assessment of LRRC2 clinical and radiomics models in LUAD
The public data from the Cancer Imaging Archive (TCIA) LUAD-CT [29] were approved by the Institutional Review Board and included 45 samples, with 6 cases excluded due to unrecognizable lesions. In addition, we collected 69 LUAD samples locally and organized radiomics data from TCIA and local samples for subsequent analysis. Target delineation was performed independently by three licensed radiologists. We also performed immunohistochemical analysis of these 69 LUAD local samples.
Radiomics features were then extracted from TCIA, Consensus unsupervised cluster analysis was applied to classify the feature data, and Kaplan-Meier analysis was used to visualize survival differences between clusters. The cluster with the most significant survival disparity was selected for further analysis.
The risk indicators from the most significant cluster in the TCIA radiomics model were used to analyze the local samples. Local patients were stratified according to LRRC2 immunohistochemical expression levels in LUAD tissues. Radiomics feature extraction and target delineation were also performed for these groups, and differences in risk indicators were compared between high and low LRRC2 expression groups. Details of these procedures are provided in the supplementary information.
Statistical analysis
Group comparisons were carried out using t-tests, Mann-Whitney U tests, or Wilcoxon tests, as appropriate. Correlation analysis was conducted using either the Pearson or Spearman method. Logistic regression analysis was employed to assess the association between meQTLs and LUAD risk, with adjustments for age. All bar graphs represent data from three or more independent experiments, as indicated in the figure legends. Statistical tests were two-sided, with a P-value < 0.05 considered statistically significant. All analyses were performed using R (version 4.3.1).
Results
Identification of differentially methylated CpG sites
A total of 153,427 and 173,358 candidate differentially methylated CpG sites were selected from the in-house and TCGA datasets, respectively, using a threshold of PFDR < 0.05. From this, 51,394 overlapping CpG sites were identified, consisting of 27,040 hypermethylated and 24,354 hypomethylated CpG sites (Fig. 1, Supplementary Fig. 1).
A total of 51,394 overlapping CpG sites were identified, consisting of 27,040 hypermethylated and 24,354 hypomethylated sites. Cross-referenced with lung and blood meQTL datasets and correlation analysis resulting in the identification of 174 differentially expressed genes, corresponding to 231 CpGs and 213 SNPs. Finally, after applying minor allele frequency (MAF > 0.05) and linkage disequilibrium (LD, r2 < 0.8) filters, 93 meQTLs were selected. LUAD lung adenocarcinoma, meQTL methylation quantitative trait loci, SNPs single nucleotide polymorphisms, FC fold change, MAF minor allele frequency, CHB Chinese Han population in Beijing, LD linkage disequilibrium.
Selection of candidate meQTLs
These 51,394 CpG sites were then cross-referenced with lung and blood meQTL datasets (11,392 CpGs in lung tissues and 12,915 CpGs in blood samples). This produced 3987 overlapping CpGs, corresponding to 3634 SNPs. Of these CpGs, 505 exhibited a significant correlation between methylation levels and the expression of 402 target genes (|r| > 0.3, P < 0.05; a target gene contains multiple CpG sites). To further refine the results, gene expression changes were filtered based on fold change (FC > 2 or FC < 0.5) and PFDR < 0.05, leading to the identification of 174 differentially expressed genes, corresponding to 231 CpGs and 213 SNPs. Finally, after applying minor allele frequency (MAF > 0.05) and linkage disequilibrium (LD, r2 < 0.8) filters, 93 meQTLs were selected (Fig. 1).
Susceptibility study of the association between the 93 candidate meQTLs and LUAD risk
Among the 93 identified meQTLs, 7 cis-meQTLs were significantly associated with altered LUAD risk in the GWAS database (P < 0.05) (Table 1, Table 2, Supplementary Table 3). Specifically, variant alleles of 3 meQTLs (rs12680375, rs328890, rs750373) were linked to an increased risk of LUAD (OR > 1), while variant alleles of the other 4 meQTLs (rs66719815, rs939408, rs3743281, rs2885221) were associated with a decreased risk (OR < 1). Furthermore, 4 of these SNPs (rs66719815, rs328890, rs750373, rs2885221) were correlated with increased methylation levels at their respective CpG sites (β > 0), whereas the remaining 3 SNPs (rs939408, rs12680375, rs3743281) were associated with decreased methylation at the corresponding CpG sites (β < 0).
Checking the SNP-DNA methylation-gene expression-population susceptibility regulation pattern
The biological plausibility of the regulatory model linking SNPs, DNA methylation, gene expression, and LUAD susceptibility was further assessed for these 7 meQTLs (Fig. 2). For instance, in the case of the rs939408-cg09596674-LRRC2 axis (Table 1 and Fig. 2), a β < 0 suggests that the mutant A allele of rs939408 is linked to lower methylation at the cg09596674 CpG site. Differential analysis showed that methylation levels of cg09596674 were elevated in LUAD tumor tissues compared to adjacent non-tumor tissues, while LRRC2 expression was lower in tumor tissues. This implies that the mutant A allele of rs939408 is more prevalent in normal lung tissues, potentially reducing LUAD risk (OR < 1), as supported by the population susceptibility data (OR = 0.89, P = 0.019). Similarly, the rs66719815-cg19220282-SLC1A4 axis also passed biological plausibility checks. But the remaining 5 meQTLs did not pass the biological plausibility validation.
This figure systematically illustrates the potential molecular mechanism by which meQTLs influence the development of LUAD through the regulation of DNA methylation. Specifically, we focused on the classical model of negative regulation, in which hypermethylation of CpG sites is associated with decreased target gene expression, and hypomethylation is associated with increased target gene expression. These methylation-mediated expression changes, driven by genetic variants at meQTL loci, may ultimately affect LUAD susceptibility. The blue border in the figure indicates verification through biological logic, while the red border represents failure to pass biological logic verification. A The case of β > 0 indicates that the mutant allele of a SNP is linked to higher methylation level of certain CpG site. B The case of β < 0 indicates that the mutant allele of a SNP is linked to lower methylation level of certain CpG site. LUAD lung adenocarcinoma, OR odds ratio.
Gene expression and methylation level of selected meQTLs
In the TCGA dataset, LRRC2 expression is significantly lower in LUAD tumor tissues compared to adjacent non-tumor tissues (Fig. 3A). This finding was further validated in the GSE140343 dataset (Chinese population) and GSE31210 dataset (Japanese population), both showing consistent results (Fig. 3B, C). Additionally, LRRC2 expression in in-house LUAD tumor tissues was also lower than in adjacent non-tumor tissues (Fig. 3D). In subsequent expanded in-house LUAD tumor samples (N = 41), LRRC2 expression remained significantly downregulated in tumor tissues (Supplementary Fig. 2).
A LRRC2 mRNA expression in the TCGA LUAD database (510 tumor tissues and 58 adjacent non-tumor tissues). B LRRC2 mRNA expression in the GSE140343 dataset (49 tumor tissues and 49 adjacent non-tumor tissues). C LRRC2 mRNA expression in the GSE31210 dataset (226 tumor tissues and 58 adjacent non-tumor tissues). D Comparison of LRRC2 mRNA expression between LUAD tumor tissues and adjacent non-tumor tissues in in-house samples (10 tumor tissues and 10 adjacent non-tumor tissues). E SLC1A4 mRNA expression in the TCGA LUAD database. F SLC1A4 mRNA expression in the GSE31210 dataset. G Comparison of SLC1A4 mRNA expression between LUAD tumor tissues and adjacent non-tumor tissues in in-house samples. H Methylation level of cg09596674 in LUAD tumor tissues and adjacent non-tumor tissues in the TCGA dataset (455 tumor tissues and 32 adjacent non-tumor tissues). I Methylation level of cg09596674 in in-house LUAD samples (9 tumor tissues and 10 adjacent non-tumor tissues). J Methylation level of cg19220282 in LUAD tumor tissues and adjacent non-tumor tissues in the TCGA dataset. K Methylation level of cg19220282 in in-house LUAD samples. L Correlation between cg09596674 methylation and LRRC2 gene expression levels. M Correlation between cg19220282 methylation and SLC1A4 gene expression levels. LUAD lung adenocarcinoma. Significance levels: *P < 0.05, **P < 0.01, ***P < 0.001.
For SLC1A4, its expression was significantly higher in LUAD tumor tissues compared to adjacent non-tumor tissues in the TCGA dataset (Fig. 3E), validation in the GSE31210 dataset confirmed the TCGA findings (Fig. 3F). However, SLC1A4 data was unavailable in GSE140343, besides, in in-house samples, SLC1A4 expression did not show statistical significance (Fig. 3G).
Regarding methylation levels, cg09596674 (LRRC2) exhibited higher methylation in both the TCGA and in-house LUAD tumor tissues compared to adjacent non-tumor tissues, while cg19220282 (SLC1A4) showed consistently lower methylation in LUAD tumor tissues (Fig. 3H–K).
Results of demethylation with 5-Aza agent treatment
In the TCGA dataset, methylation levels at CpG sites cg09596674 and cg19220282 were negatively correlated with the expression of LRRC2 (r = −0.32, P < 0.001) and SLC1A4 (r = −0.42, P < 0.001), respectively (Fig. 3L, M). Following 5-Aza demethylation treatment, LRRC2 mRNA expression in the H1975 cell line increased with higher concentrations of 5-Aza, while methylation in the LRRC2 promoter region was reduced (Fig. 4A–D). In contrast, SLC1A4 gene expression remained statistically insignificant after 5-Aza treatment in H1975, PC9, and SPCA-1 cells (Supplementary Fig. 3A–F).
A Design of the amplified sequence for the LRRC2 gene promoter CpG island used in the BSP experiment, highlighting the target region for methylation analysis. B Expression levels of LRRC2 in demethylated H1975 cell lines treated with various concentrations of 5-Aza show a significant increase compared to the DMSO-treated control group. Results were showed as the mean ± standard deviation (N = 3). C BSP dot plot showing reduced methylation levels in the 5-Aza treatment group compared to the DMSO group. Empty dots indicate unmethylated CpG sites, while filled dots represent methylated CpG sites. D BSP line graph further confirming that the 5-Aza group exhibits lower methylation levels than the DMSO group. E Cell proliferation assay conducted on H1975 LUAD cells after transfection with Lv-LRRC2 or control vector (Lv-NC). The results indicate that LRRC2 overexpression significantly inhibits cell proliferation compared to the control group. Results were showed as the mean ± standard deviation (N = 3). F Transwell migration assay assessing the migratory capacity of H1975 cells following transfection with either Lv-LRRC2 or Lv-NC. The number of migrated cells was quantified and statistically analyzed using a paired t-test, demonstrating that LRRC2 overexpression markedly reduces H1975 cell migration. Each experiment was performed in triplicate (N = 3). G Schematic diagram of the xenograft tumor model used for in vivo studies. Nude mice were subcutaneously injected with H1975 cells transfected with either Lv-LRRC2 or Lv-NC, followed by observation of tumor growth over time. H Macroscopic view of tumors in nude mice. I Quantitative comparison of tumor growth between the Lv-NC group (N = 8) and the Lv-LRRC2 group (N = 8). Tumor volumes were measured regularly during the experiment and final tumor weights were recorded at the endpoint. Results are expressed as mean ± standard deviation, indicating that LRRC2 overexpression significantly inhibits tumor growth in vivo. J Ratio of tumor weight to body weight at the endpoint of the xenograft experiment for mice in the Lv-NC (N = 8) and Lv-LRRC2 (N = 8) groups. Data are shown as mean ± standard deviation, further supporting the tumor-suppressive role of LRRC2 in vivo. 5-Aza 5-Aza-2’-deoxycytidine, BSP bisulfite sequencing PCR. Significance levels: *P < 0.05, **P < 0.01, ***P < 0.001.
Given the consistent and statistically significant expression of LRRC2 across the TCGA, GSE140343, and GSE31210 datasets and in-house samples, along with the upregulation observed in the 5-Aza demethylation experiment, LRRC2, associated with the meQTL rs939408, was selected for further mechanistic research.
In-depth analysis of differential LRRC2 expression between tumor and normal lung tissues
Using TCGA-LUAD (513 tumor tissues and 59 adjacent non-tumor tissues) and GTEx normal lung tissues (288 normal lung tissues, which were obtained from healthy deceased donors through a rapid autopsy protocol) datasets. Our systematic comparison shows that LRRC2 has a consistent and statistically inhibitory effect in LUAD, and the expression in tumor tissues is significantly lower than that in adjacent non-tumor tissues (P < 0.0001), normal lung tissues (P < 0.0001), and the combined normal tissues (adjacent non-tumor tissues + normal lung tissues, P < 0.0001) (Supplementary Fig. 4).
Effect of LRRC2 overexpression on the malignant phenotype of LUAD in vivo and in vitro
After stably transfecting H1975 cells with the Lv-LRRC2 and Lv-NC plasmids, the expression level in the Lv-LRRC2 group was significantly higher than that in the Lv-NC group (Supplementary Fig. 5A, B). Further investigations revealed that LRRC2 overexpression effectively inhibited both cell proliferation and migration in H1975 cells (Fig. 4E, F). To assess the impact of LRRC2 on tumor growth in vivo, H1975 cells transfected with Lv-NC and Lv-LRRC2 were injected into nude mice (Fig. 4G). Tumor volume in the Lv-LRRC2 group increased at a slower rate compared to the Lv-NC group. On the 29th day, after euthanizing the mice, the tumor weight in the Lv-LRRC2 group was found to be significantly lower than in the Lv-NC group (Fig. 4H–J), indicating that LRRC2 overexpression significantly inhibits tumor growth.
Gene enrichment analysis and survival prognosis results of LRRC2
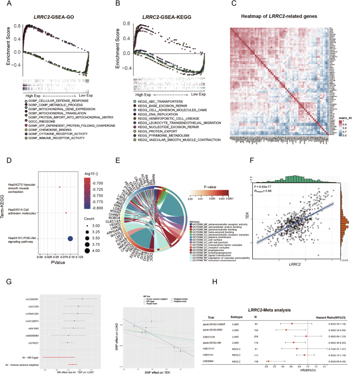
GSEA of LRRC2 revealed significant enrichment in pathways related to mitochondrial function (Fig. 5A) and ATP-binding cassette (ABC) transporters (Fig. 5B). Correlated genes (|R | > 0.6, P < 0.05) with LRRC2 (Fig. 5C) were primarily associated with the PI3K-AKT signaling pathway and angiogenesis (Fig. 5D, E). Notably, TEK exhibited a strong correlation with LRRC2 (R = 0.66, P = 9.64 × 10−77) (Fig. 5F). To validate a potential causal relationship between TEK and LUAD, this study analyzed SNPs with cis-expression quantitative trait loci (cis-eQTLs) in TEK, including 7 SNPs in the analysis (Fig. 5G). A meta-analysis of LRRC2 expression data suggested that LRRC2 may serve as a protective factor, positively influencing survival in NSCLC (Fig. 5H).
A GSEA of GO terms associated with LRRC2 expression levels in LUAD, highlighting biological processes potentially regulated by LRRC2. B GSEA of KEGG pathways linked to LRRC2 expression, identifying signaling pathways potentially influenced by LRRC2 activity in LUAD. C Heatmap visualization of genes significantly correlated with LRRC2 expression. Each row represents a gene, and the color intensity reflects the degree of correlation across samples. D KEGG pathway enrichment analysis of genes positively or negatively associated with LRRC2, revealing key molecular pathways in which LRRC2-related genes may be involved. E GO term enrichment analysis of LRRC2-associated genes, providing functional annotation in terms of biological processes, cellular components, and molecular functions enriched among LRRC2-correlated gene sets. F Scatter plot illustrating the correlation between LRRC2 and TEK expression levels, showing a strong positive association that suggests potential co-regulation or interaction. G Mendelian randomization analysis validating the causal relationship between TEK, a gene highly correlated with LRRC2, and LUAD. H Meta-analysis of LRRC2 expression data across multiple datasets. LUAD lung adenocarcinoma, GSEA Gene Set Enrichment Analysis, GO Gene Ontology, KEGG Kyoto Encyclopedia of Genes and Genomes.
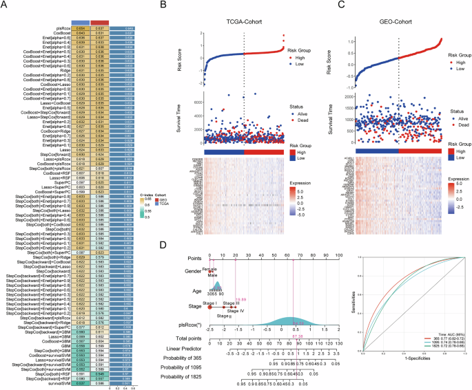
LRRC2-based machine learning and radiomics models
After generating multiple prognostic models, the plsRcox-based model was selected as the optimal choice due to its highest average C-index of 0.646 (Fig. 6A). This model incorporated 38 genes, with their relative contributions shown in Fig. 6B. Using this model, risk scores were calculated for each patient across various cohorts (Fig. 6B, C). A nomogram was constructed, and the AUC values for 1-, 3-, and 5-year OS in the training set were 0.77, 0.74, and 0.72, respectively (Fig. 6D).
A Comparative analysis of various machine learning algorithms used to construct prognostic models centered around LRRC2. B, C Risk score calculation using the plsRcox model for both the TCGA-LUAD (training set) and GSE72094 (validation set) cohorts. The heatmap illustrates the relative influence of the 38 genes included in the model. D Nomogram integrating clinical data with the LRRC2-centered model for prognostic predictions. ROC curves validate the predictive performance for 1-, 3-, and 5-year OS. ROC Receiver Operating Characteristic, OS overall survival.
Figure 7A outlines the radiomics model construction process. Based on immunohistochemical staining of local tissue samples, patients were divided into high and low LRRC2 expression groups using median values. Combined with clinical follow-up data, low LRRC2 expression was significantly associated with metastasis in patients with LUAD (P = 0.02) (Fig. 7B, C). Subsequently, 1701 CT imaging features were extracted from LUAD cases in public databases using PyRadiomics. Unsupervised clustering identified four sample groups, with C1 and C4 showing the most significant difference (P = 0.004), and C4 demonstrating the poorest survival prognosis (Fig. 7D, E). Further analysis of the C1 and C4 groups highlighted two key poorer survival-related imaging features: lbp-3D-k_glrlm_GrayLevelVariance and lbp-3D-k_glrlm_HighGrayLevelRunEmphasis (the specific meaning of these features is provided in the supplementary information). A heatmap illustrates the distribution of these features between the two groups, revealing their association with mortality. Representative target area images from the C4 and C1 groups are also provided (Fig. 7F). Figure 7G displays representative CT images and corresponding 3D tumor reconstructions for patients with high and low LRRC2 expression. Combining the mortality-related imaging features with LRRC2 expression for analysis, it was found that low LRRC2 expression correlated with higher levels of lbp-3D-k_glrlm_GrayLevelVariance (P = 0.03) and lbp-3D-k_glrlm_HighGrayLevelRunEmphasis (P = 0.03), indicating that decreased LRRC2 expression increases mortality risk in patients with LUAD.
A Schematic representation of the radiomics model construction process. Target delineation was performed independently by three licensed radiologists for TCIA samples and local samples. B Immunohistochemical staining results of LRRC2 protein in LUAD tumor tissue samples from local patients (N = 69). C Pie chart depicting the proportion of distant metastasis in relation to LRRC2 expression levels in patients with LUAD. D Cluster analysis of LUAD features extracted from the TCIA radiomics public database, with mortality as the endpoint. E Comparison of survival times across the four identified clusters. F Heatmap displaying the two key imaging features, lbp-3D-k_glrlm_GrayLevelVariance and lbp-3D-k_glrlm_HighGrayLevelRunEmphasis, between the C1 and C4 clusters from the TICA database. Representative target area images from both clusters (C4 and C1) are shown. G Representative lung CT images and corresponding 3D tumor reconstructions from samples with high and low LRRC2 expression in the local LUAD dataset. Comparative analysis of lbp-3D-k_glrlm_GrayLevelVariance and lbp-3D-k_glrlm_HighGrayLevelRunEmphasis between different LRRC2 expression groups is also presented. LUAD lung adenocarcinoma.
Discussion
In this study, seven meQTLs associated with non-smoking LUAD risk were identified through DNA methylation array datasets, meQTL datasets, and validation using the LUAD GWAS. Among these, the meQTL rs939408 and its corresponding gene LRRC2 were further validated experimentally, revealing that methylation changes at the CpG site (cg09596674), linked to rs939408, may influence LRRC2 expression. Overexpression of LRRC2 was shown to inhibit the malignant phenotype of LUAD cell lines and suppress tumor growth in vivo. Additionally, reduced LRRC2 expression was correlated with metastasis and poorer survival-related imaging features. This study provides insights into the etiology of LUAD, highlighting the molecular genetic and epigenetic mechanisms involved.
LRRC2, a member of the leucine-rich repeat-containing (LRRC) protein family, is increasingly recognized as a potential target for tumor diagnosis and therapy. Variations in the expression of LRRC superfamily members have been observed across different malignancies [30]. LRRC2 is localized in human mitochondria and is transcriptionally regulated by the mitochondrial master regulator Pgc-1α. Enrichment analysis in this study identified significant involvement in mitochondrial function pathways. Mitochondrial dysfunction is a hallmark of several diseases, including Alzheimer’s and cancer [31]. A close relative of LRRC2 is Ras Suppressor Protein 1 (RSP-1), which plays a role in the Ras signaling pathway. Similar to RSP-1, LRRC2 can inhibit the conversion of v-ras, a key oncogene in the Ras gene family, in vitro [32]. Given the critical role of aberrant Ras signaling in tumor progression, targeting this pathway alongside autophagy has been shown to significantly inhibit tumor proliferation and promote apoptosis [33]. Collectively, these findings suggest that LRRC2 is closely linked to tumorigenesis and may have tumor-suppressive functions.
To further investigate the functional role of LRRC2 in normal lung tissue, we stratified GTEx normal lung tissue samples (N = 288) into LRRC2 high-expression (top 25%) and low-expression (bottom 25%) groups based on LRRC2 expression levels. Differential gene expression analysis identified 3837 significantly upregulated genes and 114 downregulated genes (PFDR < 0.05). Pathway enrichment analysis revealed LRRC2’s potential involvement in 189 significantly enriched pathways (P < 0.05), including lung-specific processes such as Lung alveolus development, Lung development, and Respiratory tube development (Supplementary Fig. 6), suggesting a putative role for LRRC2 in maintaining the normal physiological processes of the lungs.
Several studies have investigated the impact of SNP mutations on LUAD risk. Dai et al. [8] identified 19 susceptibility loci associated with NSCLC, including SNP loci related to LUAD risk. Yu et al. [34] discovered a novel regQTL-SNP (rs3768617), which may influence lung cancer risk by modulating the expression of miRNA-548b-3p and LAMC1. Xu et al. [21] identified three apaQTL/eQTL-SNPs (rs10452178, rs11714045, and rs277646) that could affect LUAD susceptibility. These studies proposed several pathogenic mechanisms, positioning the identified SNPs as potential biomarkers for early LUAD diagnosis. However, many aspects remain unexplored. This study shifts the focus to meQTLs, aiming to identify novel SNPs involved in DNA methylation-related pathogenic mechanisms of LUAD.
Research has shown that genetic variations can subtly influence DNA methylation, thereby modulating mRNA expression [35]. In cancer studies, Xie et al. identified variants rs10514231 and rs1864182 as being associated with higher methylation levels at cg17942617, resulting in elevated ATG10 expression and reduced survival [36]. Similarly, our findings reveal that the meQTL rs939408 is negatively correlated with methylation at CpG site cg09596674. Experimental results further demonstrate that methylation at this CpG site negatively affects LRRC2 gene expression. Promoter hypermethylation commonly suppresses gene expression, especially in tumor suppressor genes [37]. This is consistent with the behavior of cg09596674 and LRRC2. Besides, our integrative analysis combining methylation profiling, transcription factor (TF) prediction, and 3D chromatin context demonstrates that cg09596674 and rs939408 are embedded within a structurally and functionally unified regulatory framework (Supplementary Fig. 7). Their joint positioning within the same Topologically Associating Domain (TAD) provides a plausible mechanistic link for their observed impact on LRRC2 transcription, reinforcing the biological significance of this meQTL.
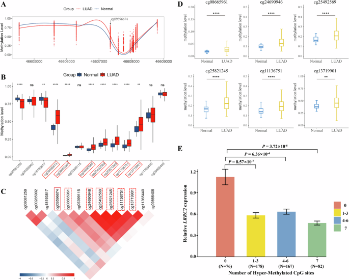
Cg09596674 is located within the CpG island in the promoter region of the LRRC2 gene, at position Chr3:46607350. In LUAD, CpG sites within the same CpG island (cg08665961, cg24690946, cg25492569, cg25821245, cg11136751, cg13719901) also exhibit hypermethylation and can be considered co-methylated sites. In view of the modest or small effect of single CpG site, we put the above identified cg09596674 as well as six CpG sites (cg08665961, cg24690946, cg25492569, cg25821245, cg11136751, and cg13719901) that were co-hypermethylated with cg09596674 (total seven CpG sites) together to assess the joint effect. We found that the more hyper-methylated CpG sites the subjects carried, the lower expression level of LRRC2 they have, suggesting an allele-dosage effect (Fig. 8). Individuals with ‘1–3’ hyper-methylated CpG sites had a lower expression level of LRRC2 compared with those having ‘0’ hyper-methylated CpG site (P = 8.57 × 10−7), similar trend was also found in individuals with ‘4–6’ hypermethylated CpG sites (P = 6.36 × 10−4). The lower expression level of LRRC2 was more evident among subjects having ‘7’ hyper-methylated CpG sites (P = 3.72 × 10−6). Although these CpG sites are not regulated by SNPs, we cannot exclude the possibility that they may regulate related genes through other mechanisms. Future research holds the potential to shed light on the mechanisms and broader implications of this phenomenon, offering deeper insights into its nature. Functional experiments confirmed LRRC2 as a tumor suppressor gene, with its high expression inhibiting malignant phenotype progression. SNP-induced genetic variation contributes to individual differences in DNA methylation [38]. A deeper understanding of the interaction between SNPs, DNA methylation, and gene expression may offer insights into disease mechanisms and support the development of personalized therapies.
A Genomic localization of CpG Sites within the cg09596674-associated CpG island in LRRC2. B Differential methylation levels of CpG sites within the cg09596674-associated CpG island, among 13 CpG sites, 7-including cg09596674-exhibited significantly higher methylation levels in LUAD tumor tissues, while two showed hypomethylation, and four had no significant difference. C Correlation matrix of methylation levels among CpG Sites within the CpG Island, six CpG sites (cg08665961, cg24690946, cg25492569, cg25821245, cg11136751, and cg13719901) were co-hypermethylated with cg09596674. D Differential methylation analysis of 6 CpG Sites, which were significantly hypermethylated in LUAD tumor tissues. E Joint effect of CpG site hypermethylation on LRRC2 gene expression in LUAD. LUAD lung adenocarcinoma.
This study has several strengths. Firstly, our validation results consistently showed that the identified rs939408-cg09596674 relationship was statistically significant across five independent databases by conducting cross-validation using six ethnically diverse meQTL datasets from Sino-mQTL (https://www.biosino.org/sinomqtl/browse) (Supplementary Fig. 8), This consistent replication across ethnically and genetically diverse populations provides strong support for the robustness and trans-ethnic reproducibility of the association. Secondly, by utilizing the latest publicly available meQTL database, the study combined data from lung tissues and blood samples to ensure consistent differential expression across sources, making the findings more robust, furthermore, blood samples are more accessible due to their minimal invasiveness and higher patient acceptability, which enhances their potential for broader application in the future. The identification of consistent meQTLs in both blood and lung tissue may further advance their utility in clinical research. Thirdly, rs939408 consistently showed statistically significant associations with lung cancer risk across two independent non-smoking lung cancer GWAS datasets of European ancestry from the IEU OpenGWAS project (https://gwas.mrcieu.ac.uk/). This consistency across different European GWAS strengthens the robustness of our findings and suggests that the association may extend to a broader range of ethnic groups, thereby improving the generalizability of our results. Fourthly, the use of machine learning and radiomics models, which integrated target genes with clinical data, enhances the study’s translational relevance and potential for clinical application.
Nevertheless, several limitations should be addressed. Firstly, given the currently limited follow-up duration for our local LUAD patients, we used metastasis as a surrogate endpoint to assess prognostic relevance. While metastasis is strongly associated with death (poor survival) both clinically and statistically, and accounts for the majority of cancer-related deaths, it cannot be equated directly with mortality. Therefore, our prospective local cohort study is ongoing, with continued follow-up and planned enrollment expansion. This may further enhance statistical power to definitively validate our findings. Secondly, when evaluating the association between target genes and LUAD progression, the retrospective nature of the TCGA-derived training cohort inherently limits tracking of the disease continuum from onset to progression, however, our validation local cohort employs a prospective design with systematic follow-up, which may further facilitate comprehensive evaluation of target genes’ predictive role in LUAD progression. Thirdly, through stratified and interaction analyses, we found that environmental factors, particularly smoking, did not significantly alter the negative association between cg09596674 methylation and LRRC2 gene expression (Supplementary Figs. 9–11). Further investigation with larger samples or different methodologies might be warranted to explore potential modifying effects more comprehensively.
Conclusion
In conclusion, mutations in 7 meQTLs were identified as potential factors influencing non-smoking LUAD risk. Notably, the meQTL rs939408 may affect LRRC2 expression by modulating DNA methylation, thereby impacting non-smoking LUAD susceptibility. These findings highlight the link between meQTLs and LUAD risk, offering valuable insights for further investigation into the molecular mechanisms underlying LUAD carcinogenesis.
Data availability
The public LUAD data used in this study, obtained from databases such as TCGA, GEO, TCIA, as well as the meQTL dataset and case-control GWAS, are available on their respective websites. The URLs and login credentials can be found in the Supplementary information. All other datasets and code generated during the current study are available from the corresponding author on reasonable request.
References
Bray F, Laversanne M, Sung H, Ferlay J, Siegel RL, Soerjomataram I, et al. Global cancer statistics 2022: GLOBOCAN estimates of incidence and mortality worldwide for 36 cancers in 185 countries. Cancer J Clin. 2024;74:229–63.
Xia C, Dong X, Li H, Cao M, Sun D, He S, et al. Cancer statistics in China and United States, 2022: profiles, trends, and determinants. Chin Med J. 2022;135:584–90.
Chen P, Liu Y, Wen Y, Zhou C. Non-small cell lung cancer in China. Cancer Commun. 2022;42:937–70.
Thai AA, Solomon BJ, Sequist LV, Gainor JF, Heist RS. Lung cancer. Lancet. 2021;398:535–54.
Zang R, Shi JF, Lerut TE, Wang L, Liu CC, Brunelli A, et al. Ten-year trends of clinicopathologic features and surgical treatment of lung cancer in China. Ann Thorac Surg. 2020;109:389–95.
Ji X, Fang Y, Liu J. Analysis of the clinicopathological characteristics and their trends among patients with lung cancer undergoing surgery in a tertiary cancer hospital of north China during 2000–13. J Thorac Dis. 2018;10:3973–82.
Qin N, Li Y, Wang C, Zhu M, Dai J, Hong T, et al. Comprehensive functional annotation of susceptibility variants identifies genetic heterogeneity between lung adenocarcinoma and squamous cell carcinoma. Front Med. 2021;15:275–91.
Dai J, Lv J, Zhu M, Wang Y, Qin N, Ma H, et al. Identification of risk loci and a polygenic risk score for lung cancer: a large-scale prospective cohort study in Chinese populations. Lancet Resp Med. 2019;7:881–91.
Wang Y, Ma R, Liu B, Kong J, Lin H, Yu X, et al. SNP rs17079281 decreases lung cancer risk through creating an YY1-binding site to suppress DCBLD1 expression. Oncogene. 2020;39:4092–102.
Yang W, Liu H, Zhang R, Freedman JA, Han Y, Hung RJ, et al. Deciphering associations between three RNA splicing-related genetic variants and lung cancer risk. NPJ Precis Oncol. 2022;6:48.
Shao L, Zuo X, Yang Y, Zhang Y, Yang N, Shen B, et al. The inherited variations of a p53-responsive enhancer in 13q12.12 confer lung cancer risk by attenuating TNFRSF19 expression. Genome Biol. 2019;20:103.
Ishigaki K, Akiyama M, Kanai M, Takahashi A, Kawakami E, Sugishita H, et al. Large-scale genome-wide association study in a Japanese population identifies novel susceptibility loci across different diseases. Nat Genet. 2020;52:669–79.
Parry A, Rulands S, Reik W. Active turnover of DNA methylation during cell fate decisions. Nat Rev Genet. 2021;22:59–66.
Yi W, Qiao T, Yang Z, Hu L, Sun M, Fan H, et al. The regulation role and diagnostic value of fibrinogen-like protein 1 revealed by pan-cancer analysis. Mater today Bio. 2022;17:100470.
Huang W, Li H, Yu Q, Xiao W, Wang DO. Correction: LncRNA-mediated DNA methylation: an emerging mechanism in cancer and beyond. J Exp Clin Cancer Res. 2022;41:262.
Nishiyama A, Nakanishi M. Navigating the DNA methylation landscape of cancer. Trends Genet. 2021;37:1012–27.
Gan J, Huang M, Wang W, Fu G, Hu M, Zhong H, et al. Novel genome-wide DNA methylation profiling reveals distinct epigenetic landscape, prognostic model and cellular composition of early-stage lung adenocarcinoma. J Transl Med. 2024;22:428.
Cheng N, Cui X, Chen C, Li C, Huang J. Exploration of lung cancer-related genetic factors via Mendelian randomization method based on genomic and transcriptomic summarized data. Front Cell Dev Biol. 2021;9:800756.
Villicana S, Bell JT. Genetic impacts on DNA methylation: research findings and future perspectives. Genome Biol. 2021;22:127.
The GTEx Consortium atlas of genetic regulatory effects across human tissues. Science 2020;369:1318–30.
Xu H, Wu Y, Chen Q, Yu Y, Meng Q, Qin N, et al. Integrating apaQTL and eQTL analysis identifies a potential causal variant associated with lung adenocarcinoma risk in the Chinese population. Commun Biol. 2024;7:860.
Shang L, Zhao W, Wang YZ, Li Z, Choi JJ, Kho M, et al. meQTL mapping in the GENOA study reveals genetic determinants of DNA methylation in African Americans. Nat Commun. 2023;14:2711.
Gong J, Wan H, Mei S, Ruan H, Zhang Z, Liu C, et al. Pancan-meQTL: a database to systematically evaluate the effects of genetic variants on methylation in human cancer. Nucleic Acids Res. 2019;47:D1066–72.
Oliva M, Demanelis K, Lu Y, Chernoff M, Jasmine F, Ahsan H, et al. DNA methylation QTL mapping across diverse human tissues provides molecular links between genetic variation and complex traits. Nat Genet. 2023;55:112–22.
Hawe JS, Wilson R, Schmid KT, Zhou L, Lakshmanan LN, Lehne BC, et al. Genetic variation influencing DNA methylation provides insights into molecular mechanisms regulating genomic function. Nat Genet. 2022;54:18–29.
Bowden J, Davey Smith G, Burgess S. Mendelian randomization with invalid instruments: effect estimation and bias detection through Egger regression. Int J Epidemiol. 2015;44:512–25.
Ooi BNS, Loh H, Ho PJ, Milne RL, Giles G, Gao C, et al. The genetic interplay between body mass index, breast size and breast cancer risk: a Mendelian randomization analysis. Int J Epidemiol. 2019;48:781–94.
Liu Z, Liu L, Weng S, Guo C, Dang Q, Xu H, et al. Machine learning-based integration develops an immune-derived lncRNA signature for improving outcomes in colorectal cancer. Nat Commun. 2022;13:816.
Prior F, Smith K, Sharma A, Kirby J, Tarbox L, Clark K, et al. The public cancer radiology imaging collections of The Cancer Imaging Archive. Sci Data. 2017;4:170124.
Zhu X, You S, Du X, Song K, Lv T, Zhao H, et al. LRRC superfamily expression in stromal cells predicts the clinical prognosis and platinum resistance of ovarian cancer. BMC Med Genomics. 2023;16:10.
McDermott-Roe C, Leleu M, Rowe GC, Palygin O, Bukowy JD, Kuo J, et al. Transcriptome-wide co-expression analysis identifies LRRC2 as a novel mediator of mitochondrial and cardiac function. PLoS ONE. 2017;12:e0170458.
Kiss H, Yang Y, Kiss C, Andersson K, Klein G, Imreh S, et al. The transcriptional map of the common eliminated region 1 (C3CER1) in 3p21.3. Eur J Hum Genet. 2002;10:52–61.
Huang Y, Zhen Y, Chen Y, Sui S, Zhang L. Unraveling the interplay between RAS/RAF/MEK/ERK signaling pathway and autophagy in cancer: from molecular mechanisms to targeted therapy. Biochem Pharm. 2023;217:115842.
Yu Y, Mao L, Cheng Z, Zhu X, Cui J, Fu X, et al. A novel regQTL-SNP and the risk of lung cancer: a multi-dimensional study. Arch Toxicol. 2021;95:3815–27.
Lu YH, Wang BH, Jiang F, Mo XB, Wu LF, He P, et al. Multi-omics integrative analysis identified SNP-methylation-mRNA: interaction in peripheral blood mononuclear cells. J Cell Mol Med. 2019;23:4601–10.
Xie K, Liang C, Li Q, Yan C, Wang C, Gu Y, et al. Role of ATG10 expression quantitative trait loci in non-small cell lung cancer survival. Int J Cancer. 2016;139:1564–73.
Zhang JK, Li YS, Zhang CD, Dai DQ. Up-regulation of CRKL by microRNA-335 methylation is associated with poor prognosis in gastric cancer. Cancer Cell Int. 2017;17:28.
Olsson Lindvall M, Angerfors A, Andersson B, Nilsson S, Davila Lopez M, Hansson L, et al. Comparison of DNA methylation profiles of hemostatic genes between liver tissue and peripheral blood within individuals. Thromb Haemost. 2021;121:573–83.
Acknowledgements
The authors wish to thank all the study participants, research staff and students who participated in this work.
Funding
This work was supported by the National Natural Science Foundation of China (82273715), the National Key Research and Development Program of China (2022YFC2503202), the Science and Technology Program of Nantong City (MS22022062, JC22022002, JC22022004), and the Postgraduate Research and Practice Innovation Program of Jiangsu Province (KYCX23-3436).
Author information
Authors and Affiliations
Contributions
LZ, ZL, QC, JL, RZ, and YZ performed molecular biology experiments, as well as data analysis; LZ, ZL, YW, MZ, QC, BC, HG, and TT performed bioinformatics analysis; MZ, HC, YC, SD, and SW performed radiomics analysis; ZL, MC, YD, and SW conceived and designed the project; and LZ, ZL, YW, YD, SW, and MC wrote and revised the manuscript.
Corresponding authors
Ethics declarations
Competing interests
The authors declare no competing interests.
Additional information
Publisher’s note Springer Nature remains neutral with regard to jurisdictional claims in published maps and institutional affiliations.
Edited by Dr George Calin
Supplementary information
Rights and permissions
Open Access This article is licensed under a Creative Commons Attribution 4.0 International License, which permits use, sharing, adaptation, distribution and reproduction in any medium or format, as long as you give appropriate credit to the original author(s) and the source, provide a link to the Creative Commons licence, and indicate if changes were made. The images or other third party material in this article are included in the article’s Creative Commons licence, unless indicated otherwise in a credit line to the material. If material is not included in the article’s Creative Commons licence and your intended use is not permitted by statutory regulation or exceeds the permitted use, you will need to obtain permission directly from the copyright holder. To view a copy of this licence, visit http://creativecommons.org/licenses/by/4.0/.
About this article
Cite this article
Zhang, L., Li, Z., Wang, Y. et al. Integrated genetic and epigenetic analysis identifies that rs939408 affects non-smoking lung adenocarcinoma risk by modulating the DNA methylation of LRRC2. Cell Death Dis 16, 836 (2025). https://doi.org/10.1038/s41419-025-08163-1
Received:
Revised:
Accepted:
Published:
Version of record:
DOI: https://doi.org/10.1038/s41419-025-08163-1










