Fig. 1

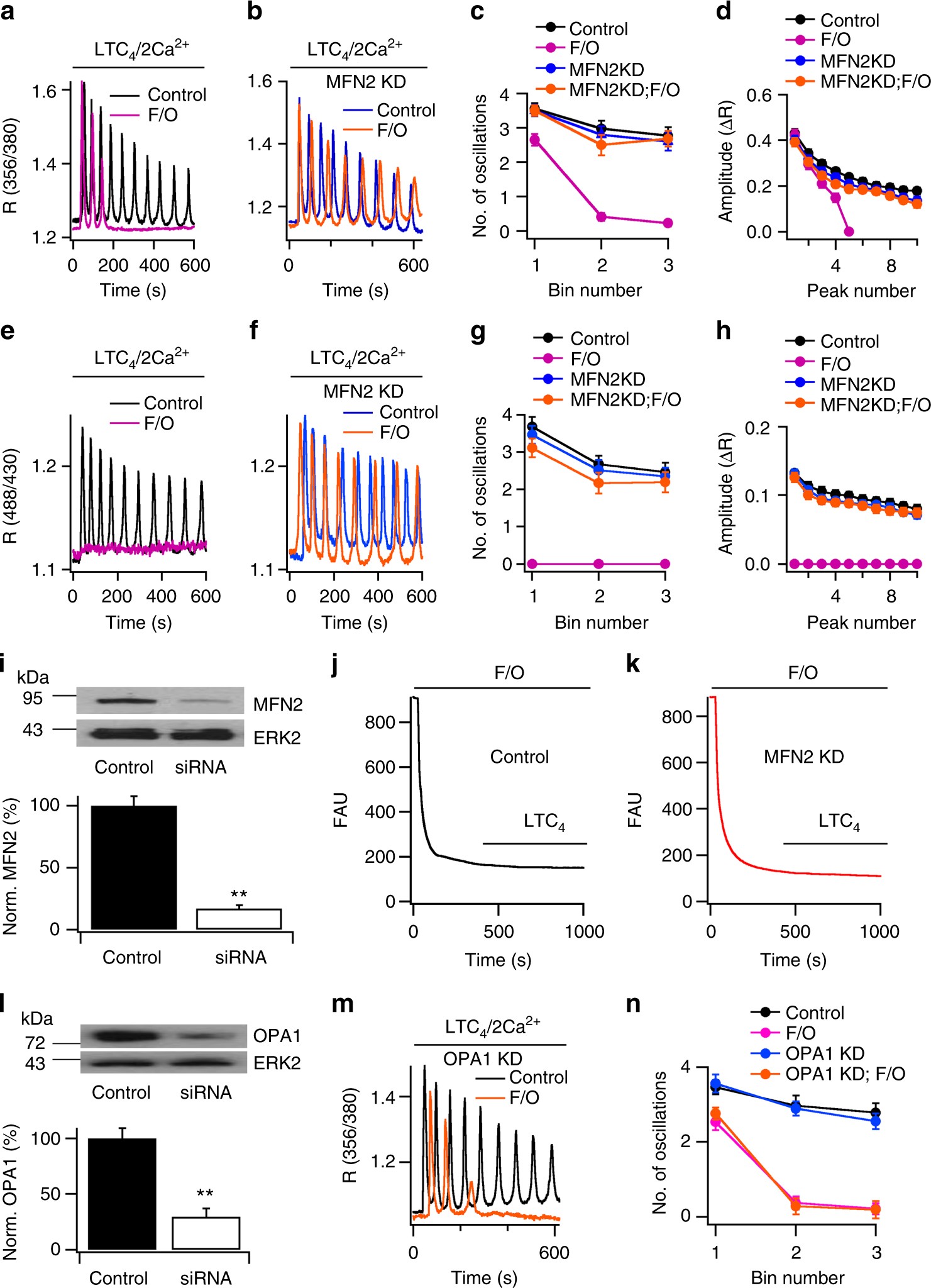
Mitofusin 2 knockdown rescues oscillatory Ca2+ signals in cells with de-energised mitochondria. a Cytosolic Ca2+ oscillations (measured with fura 2) to LTC4 (120 nM) are suppressed by FCCP (2 μM) and oligomycin (0.5 μg per ml; depicted as F/O), pre-treated for 5–10 min. b Mitofusin 2 knockdown has little effect on cytosolic Ca2+ oscillations in a cell with energised mitochondria but sustains the response in a cell pre-treated with FCCP and oligomycin. c The number of oscillations in each 200 s bin (measured from the application of LTC4) are compared for the conditions shown. Each point is the mean of 15–20 cells from three independent experiments. Control trace (black) is offset upwards by 0.1, to resolve it from other traces. d Oscillation amplitude is plotted against oscillation number. A peak number of 4 denotes the fourth oscillation. Control trace (black) is offset upwards by 0.04. e Matrix Ca2+ oscillations measured with the mitochondrially targeted pericam are shown for a control cell challenged with LTC4 and for one pre-treated with FCCP and oligomycin. f Matrix Ca2+ oscillations are compared in the absence and presence of FCCP, following mitofusin 2 knockdown. g, h The number of matrix Ca2+ oscillations (g) and the amplitude of each oscillation (h) are compared for the conditions shown. Each point is the mean of >14 cells from three independent experiments. In panel g, the control trace (black) is offset upwards by 0.1. i Western blot compares mitofusin 2 expression in control cells and after siRNA-targeted knockdown. The histogram summarises aggregate data from two separate samples. j, k Mitochondrial membrane potential, measured with TMRE, is shown following exposure first to FCCP and oligomycin and then LTC4 in a control cell (j) and in one following mitofusin 2 knockdown (k). FAU denotes fluorescence, arbitrary units. l Western blot compares OPA1 protein expression in control cells and after siRNA-targeted knockdown. m OPA1 knockdown does not rescue cytosolic Ca2+ oscillations in FCCP-treated cells. n Number of Ca2+ oscillations per 200 s bin are compared for the conditions shown. All data are from RBL-1 mast cells. **p < 0.01 (unpaired Student’s t-test). Error bars denote SEM