Abstract
Mitochondrial Ca2+ homoeostasis regulates aerobic metabolism and cell survival. Ca2+ flux into mitochondria is mediated by the mitochondrial calcium uniporter (MCU) channel whereas Ca2+ export is often through an electrogenic Na+–Ca2+ exchanger. Here, we report remarkable functional versatility in mitochondrial Na+–Ca2+ exchange under conditions where mitochondria are depolarised. Following physiological stimulation of cell-surface receptors, mitochondrial Na+–Ca2+ exchange initially operates in reverse mode, transporting cytosolic Ca2+ into the matrix. As matrix Ca2+ rises, the exchanger reverts to its forward mode state, extruding Ca2+. Transitions between reverse and forward modes generate repetitive oscillations in matrix Ca2+. We further show that reverse mode Na+–Ca2+ activity is regulated by the mitochondrial fusion protein mitofusin 2. Our results demonstrate that reversible switching between transport modes of an ion exchanger molecule generates functionally relevant oscillations in the levels of the universal Ca2+ messenger within an organelle.
Similar content being viewed by others
Introduction
Mitochondrial Ca2+ import shapes the pattern of cytosolic Ca2+ signals and regulates ATP production and cell survival1. The porous outer mitochondrial membrane is freely permeable to Ca2+ but the inner membrane is not and therefore requires transporters to shuttle Ca2+ between the cytosol and mitochondrial matrix2. A major route for mitochondrial Ca2+ uptake is through the mitochondrial Ca2+ uniporter (MCU), a highly Ca2+-selective low conductance ion channel3,4. MCU is part of a larger complex involving regulators MICU1 and MICU2, MCUR1 and EMRE5. Flux through the MCU complex is determined by the prevailing electrochemical Ca2+ gradient6, with a major factor being the large electrical driving force that arises from the negative potential (~−200 mV) across the inner mitochondrial membrane.
Ca2+ transporters that extrude Ca2+ from the matrix have also been characterised at a molecular level and include Letm1 (leucine zipper-EF-hand-containing transmembrane protein 1)7 and mitochondrial Na+–Ca2+ exchange (NCLX)8. Letm1 is a Ca2+/2H+ electroneutral antiporter whereas NCLX is thought to be electrogenic9, although the precise Na+:Ca2+ stoichiometry is unclear10. In one study where the relative contributions of Letm1 and NCLX to mitochondrial Ca2+ export was investigated, NCLX was found to play the dominant role11.
Mitochondria are dynamic organelles, undergoing fusion and fission with the capacity to form reticular networks12. The precise architecture of mitochondria is important for cell viability, growth, proliferation and signalling13. Mitochondrial fusion is regulated by dynamin-related protein (Drp1) where outer and inner mitochondrial membrane fusion depend on mitofusin 1 and mitofusin 2, and OPA1, respectively12. Mitofusin 2 is also found on the endoplasmic/sarcoplasmic reticulum surface and is therefore thought to act as a physical tether bringing mitochondria and endoplasmic/sarcoplasmic reticulum together at specialised regions called mitochondrial associated membranes14. Close apposition of the two organelles allows for rapid and effective local Ca2+ signalling15,16. Ca2+ release from the endoplasmic reticulum by the Ca2+-releasing second messenger inositol trisphosphate (InsP3) leads to a high local Ca2+ signal that can be transported into mitochondria by the MCU. The rise in matrix Ca2+ stimulates rate-limiting enzymes in the Krebs cycle17, resulting in accelerated ATP production. In the heart, for example, mitochondrial fusion dynamics depends on contractile activity18. In cardiac myocytes, shuttling of Ca2+ released from the sarcoplasmic reticulum by ryanodine receptors into mitochondria drives rapid bioenergetic responses that are important for cardiac function19.
Stimulation of Gq protein-coupled receptors activate phospholipase C to generate InsP3 (ref. 20). Low concentrations of agonist, which are thought to mimic physiologically relevant doses, typically evoke oscillations in cytosolic Ca2+. The oscillations arise from regenerative Ca2+ release from the endoplasmic reticulum by InsP3-gated Ca2+ channels followed by store-operated Ca2+ entry20. Previous work has shown cytosolic Ca2+ oscillations following stimulation of native cysteinyl leukotriene type I receptors in mast cells with the natural agonist leukotriene C4 are propagated rapidly and faithfully into mitochondria to generate oscillations in matrix Ca2+ (ref. 21). Knockdown of the MCU or mitochondrial depolarisation, which impairs Ca2+ flux through the MCU, suppressed mitochondrial Ca2+ uptake21. Loss of mitochondrial Ca2+ buffering resulted in rundown of cytosolic Ca2+ oscillations, which arose through enhanced Ca2+-dependent inactivation of InsP3 receptors.
Cytosolic Ca2+ oscillations are sustained by Ca2+ entry through store-operated Ca2+ channels, which refill the endoplasmic reticulum with Ca2+ following InsP3-evoked Ca2+ release20. In mast cells and T lymphocytes, mitochondrial Ca2+ uptake sustains Ca2+ entry by reducing Ca2+-dependent slow inactivation of the store-operated Ca2+ channels22,23. In addition, mitochondria also regulate the redistribution of STIM1, a molecule necessary for the activation of store-operated Ca2+ channels, from the endoplasmic reticulum to the plasma membrane24. In mast cells, inhibition of store-operated Ca2+ influx following mitochondrial depolarisation can be rescued by knockdown of the mitochondrial fusion protein mitofusin 2 (ref. 24). In this study, we show that mitochondrial Ca2+ oscillations induced by leukotriene receptor stimulation that are lost following mitochondrial depolarisation can be rescued when mitofusin 2 levels are reduced. We find that the mitochondrial Ca2+ oscillations under these conditions arise from mitochondrial Na+–Ca2+ exchange, operating sequentially in reverse and forward transport modes. Our data show that the same transport molecule can both raise and lower matrix Ca2+ in response to receptor stimulation. More generally, our results reveal that an ion transporter can compensate for impaired activity of an ion channel and thereby sustain functionally relevant Ca2+ signals within an organelle.
Results
Mitochondrial depolarisation impairs Ca2+ signals to agonist
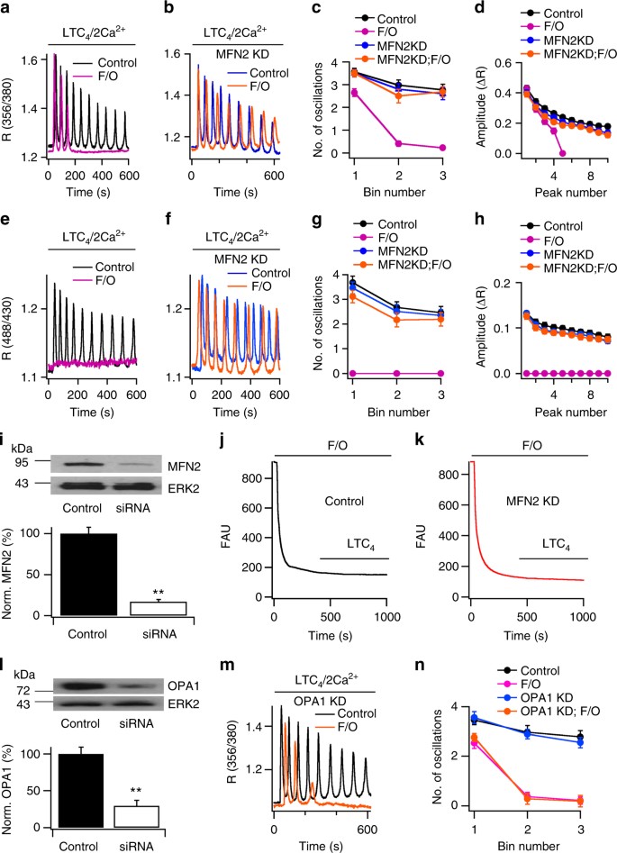
Stimulation of native G-protein-coupled cysteinyl leukotriene type I in RBL-1 mast cells receptors with the agonist leukotriene C4 (LTC4) increases the levels of the second messenger InsP3, which triggers oscillations in cytosolic Ca2+ (Fig. 1a)25. The oscillations decrease somewhat in number (Fig. 1c) and amplitude (Fig. 1d) over a 600 s period, due to receptor desensitisation26. Measurements of matrix Ca2+, using ratiometric pericam that is genetically targeted to the mitochondrial matrix, revealed oscillations in matrix Ca2+ following LTC4 challenge (Fig. 1e, g, h) that closely mirrored those in the cytosol (Fig. 1a). Mitochondrial depolarisation with the protonophore carbonilcyanide p-triflouromethoxyphenylhydrazone (FCCP) abolished prolonged oscillatory Ca2+ signals both in the cytosol (Fig. 1a, c, d) and mitochondrial matrix (Fig. 1e, g, h)21. Similar results were obtained after knockdown of the MCU21.
Mitofusin 2 knockdown rescues oscillatory Ca2+ signals in cells with de-energised mitochondria. a Cytosolic Ca2+ oscillations (measured with fura 2) to LTC4 (120 nM) are suppressed by FCCP (2 μM) and oligomycin (0.5 μg per ml; depicted as F/O), pre-treated for 5–10 min. b Mitofusin 2 knockdown has little effect on cytosolic Ca2+ oscillations in a cell with energised mitochondria but sustains the response in a cell pre-treated with FCCP and oligomycin. c The number of oscillations in each 200 s bin (measured from the application of LTC4) are compared for the conditions shown. Each point is the mean of 15–20 cells from three independent experiments. Control trace (black) is offset upwards by 0.1, to resolve it from other traces. d Oscillation amplitude is plotted against oscillation number. A peak number of 4 denotes the fourth oscillation. Control trace (black) is offset upwards by 0.04. e Matrix Ca2+ oscillations measured with the mitochondrially targeted pericam are shown for a control cell challenged with LTC4 and for one pre-treated with FCCP and oligomycin. f Matrix Ca2+ oscillations are compared in the absence and presence of FCCP, following mitofusin 2 knockdown. g, h The number of matrix Ca2+ oscillations (g) and the amplitude of each oscillation (h) are compared for the conditions shown. Each point is the mean of >14 cells from three independent experiments. In panel g, the control trace (black) is offset upwards by 0.1. i Western blot compares mitofusin 2 expression in control cells and after siRNA-targeted knockdown. The histogram summarises aggregate data from two separate samples. j, k Mitochondrial membrane potential, measured with TMRE, is shown following exposure first to FCCP and oligomycin and then LTC4 in a control cell (j) and in one following mitofusin 2 knockdown (k). FAU denotes fluorescence, arbitrary units. l Western blot compares OPA1 protein expression in control cells and after siRNA-targeted knockdown. m OPA1 knockdown does not rescue cytosolic Ca2+ oscillations in FCCP-treated cells. n Number of Ca2+ oscillations per 200 s bin are compared for the conditions shown. All data are from RBL-1 mast cells. **p < 0.01 (unpaired Student’s t-test). Error bars denote SEM
Knockdown of Mitofusin 2 rescues matrix Ca2+ signals
siRNA-directed knockdown of mitofusin 2, a dynamin-related GTPase protein involved in mitochondrial fusion27,28, had no effect on LTC4-evoked oscillations in cytosolic (Fig. 1b–d) or matrix Ca2+ (Fig. 1f–h) in cells with an intact mitochondrial membrane potential. However, knockdown of mitofusin 2 fully prevented the loss of cytosolic (Fig. 1b–d) and matrix Ca2+ oscillations (Fig. 1f–h) that occurred after mitochondrial depolarisation with FCCP and oligomycin. Western blots confirmed that knockdown of MFN2 led to a significant decrease in protein levels of ~80% (Fig. 1i). Qualitatively similar results were obtained in HEK293 cells expressing the cysteinyl leukotriene type I receptor (Supplementary Figures 1 and 2).
We considered the possibility that the mitochondrial membrane potential repolarised in the presence of FCCP when leukotriene receptors were activated in mitofusin 2-deficient cells. However, this was not the case. Following treatment with FCCP and oligomycin, the potential (measured with TMRE) depolarised and remained low after stimulation with LTC4 for the duration of agonist exposure, both in the presence of mitofusin 2 (control, Fig. 1j) or after knockdown (Fig. 1k).
Mitofusin 2 plays an important role in regulating mitochondrial fusion29. However, the rescue of cytosolic Ca2+ oscillations that was achieved by knockdown of mitofusin 2 in cells with depolarised mitochondria (Fig. 1b–d) was not mimicked by knockdown of another fusion protein, Optic atrophy 1 (OPA113 (Fig. 1l, n). Hence the involvement of mitofusin 2 on matrix Ca2+ is distinct from its well-documented role in mitochondrial fusion.
NCLX rescues matrix Ca2+ signals in depolarised mitochondria
Ca2+ flux through MCU is steeply dependent on the voltage gradient across the inner mitochondrial membrane6 and MCU open probability decreases as the membrane potential depolarises6. Depolarisation with FCCP almost fully suppressed mitochondrial Ca2+ uptake following receptor stimulation (Fig. 1e), demonstrating little flux through the MCU. The findings that the amplitude and frequency of mitochondrial Ca2+ oscillations induced by leukotriene receptor stimulation were similar between control cells, where Ca2+ entry into the matrix is provided by the MCU, and in mitofusin 2-deficient cells with depolarised mitochondria, where flux through the MCU had been compromised (Fig. 1g, h), suggest an alterative Ca2+ influx pathway operates under conditions of a depolarised mitochondrial membrane potential. A major route for Ca2+ efflux from the matrix is through electrogenic Na+–Ca2+ exchange in the inner mitochondrial membrane. In energised mitochondria and with resting cytosolic and matrix Ca2+ and Na+ concentrations, the exchanger operates in forward mode, exporting Ca2+ from the matrix in exchange for cytosolic Na+. However, in depolarised mitochondria, the exchanger switches to reverse mode importing Ca2+ into and extruding Na+ from the matrix9. We designed experiments to test whether reverse mode Na+–Ca2+ exchange provided a route for mitochondrial Ca2+ uptake following receptor stimulation in cells with depolarised mitochondria. After knockdown of mitofusin 2, cells were treated acutely with FCCP and oligomycin and then leukotriene receptors were activated while matrix or cytosolic Ca2+ was measured. Agonist-evoked cytosolic Ca2+ oscillations (Fig. 1b–d) were rapidly propagated into the mitochondrial matrix (Fig. 1f–h). Three independent lines of evidence suggest that mitochondrial Na+–Ca2+ exchange is the main route for Ca2+ import under these depolarised conditions. First, inhibition of the mitochondrial Na+–Ca2+ exchanger with the benzothiazepine CGP-37157 abolished mitochondrial Ca2+ uptake following leukotriene receptor activation (Fig. 2a). Second, elevation of cytosolic Na+ concentration should reduce the trans-mitochondrial Na+ gradient and this will decrease reverse mode Na+–Ca2+ exchange activity. We raised cytosolic Na+ levels by incubating cells with ouabain, an inhibitor of the plasma membrane Na+–K+ ATPase pump. In the presence of ouabain, mitochondrial Ca2+ oscillations were abolished following stimulation with LTC4 in mitofusin 2-deficient cells with depolarised mitochondria (Fig. 2b). Three patterns of response were observed after ouabain treatment (Fig. 2b, c): some cells (45%) failed to respond at all to LTC4, others did so by giving a modest rise in matrix Ca2+ (30%) and some responded by generating 1 or more small matrix Ca2+ spikes (25%). Ouabain had no inhibitory effect when cells were stimulated with agonist in the absence of FCCP and oligomycin (Supplementary Figure 3). Thirdly, we used an siRNA approach to knock down the recently discovered mitochondrial Na+–Ca2+ exchanger8. Significant knockdown of the exchanger was seen in western blots (Fig. 2d; knockdown was 68.3 ± 7.2% in two independent experiments). In all siRNA-treated cells, mitochondrial Ca2+ uptake was reduced but to differing extents (Fig. 2e). In some cells (labelled blank in Fig. 2f), Ca2+ import was almost completely suppressed. In others (labelled small response in Fig. 2f), a single matrix Ca2+ spike occurred whereas in a third group (labelled >1 spike), a couple of small Ca2+ oscillations developed followed by a quiescent period and then one or two oscillations reappeared several tens of seconds later (Fig. 2e, f). Despite the variability, each group was very different from the corresponding control, which showed repetitive Ca2+ oscillations for several tens of seconds. Collectively, these experiments reveal a major role for mitochondrial Na+–Ca2+ exchange in driving oscillations in matrix Ca2+ following stimulation of cell-surface receptors.
Oscillations in matrix Ca2+ by mitochondrial Na+–Ca2+ exchange. In panels a–f, mitofusin 2 was knocked down and cells were pre-treated acutely with FCCP and oligomycin prior to LTC4 challenge. Matrix Ca2+ was measured with ratiometric pericam. a Pre-exposure (10 min) to CGP-37157 (10 μM) abolished matrix Ca2+ oscillations to LTC4 (control: blue trace, typical of 21/29 cells; CGP-treated: red trace, typical of 12/12 cells). b As in panel a, but ouabain (25 μM; 15 min pre-treatment) was used to raise cytosolic Na+. Three types of matrix Ca2+ response to LTC4 were now observed; blank/no response (orange), a small slow rise (blue) or at least one spike (magenta). c Bar plot shows the fractional responses, as in panel b. Total number of cells analysed was 24. d Western blot compares Na+–Ca2+ exchanger expression in control cells and in cells after siRNA-directed knockdown. e Ca2+ oscillations to LTC4 are suppressed following Na+–Ca2+ exchanger knockdown. Three types of response were now observed (see panel f). f Bar plot shows the types of responses of matrix Ca2+ to LTC4 following exchanger knockdown (as described in panel c). Total number of cells analysed was 20. g Matrix Ca2+ oscillations to LTC4 were induced in control cells but not in those expressing a catalytic mutant of the exchanger. Two types of response were seen when the wild type exchanger was overexpressed: no response (9/20 cells) and oscillatory responses (11/20 cells). The two oscillatory responses (dashed blue and magenta traces) depict the two patterns of oscillatory response. h Histogram compares MCU expression before and after mitofusin 2 had been knocked down. i Matrix Ca2+ oscillations to LTC4 are compared between a control cell and one pre-exposed (15 min) to cyclosporine A. In this experiment, mitofusin 2 was knocked down and FCCP/oligomycin applied 8 min before stimulation. j Cytosolic pH, measured with BCECF, is compared for control cells (black trace) and cells acutely exposed to FCCP/oligomycin (as indicated; red trace). Acetate was applied at the end of the experiment to induce cytosolic acidification. Each trace is the mean of between 16 and 21 cells. Error bars denote SEM
To see whether the oscillations in matrix Ca2+ indeed reflected transport through Na+–Ca2+ exchange, we expressed a catalytically inactive mutant in which threonine 468 was replaced by serine8. In these experiments, endogenous exchanger protein was first knocked down using siRNA and then either wild type or mutant exchanger plasmid transfected 24 h later. Matrix Ca2+ oscillations to LTC4 stimulation were seen in ~50% (11/20) of FCCP-treated cells overexpressing Na+–Ca2+ exchange but no responses (21/21 cells) were observed when the catalytic mutant was expressed instead (Fig. 2g).
We considered other possibilities that could account for the increased mitochondrial Ca2+ uptake in FCCP-treated cells lacking mitofusin 2. In mitofusin 2-knock out mouse embryonic fibroblasts, MCU levels decrease by ~50%30. In HEK293 cells, transient knockdown of mitofusin 2 had no significant effect on MCU expression (Fig. 2h; measured using quantitative PCR 24 h after mitousin 2 knockdown), suggesting alterations in MCU expression are unlikely to explain the rescue of matrix Ca2+ signals in depolarised mitochondria. Dissipation of the mitochondrial potential can open the large conductance permeability transition pore, providing a route for Ca2+ transport across the inner mitochondrial membrane. However, the permeability transition pore inhibitor cyclosporine A failed to affect agonist-evoked oscillations in matrix Ca2+ in mitofusin 2-deficient cells in the presence of FCCP (Fig. 2i; 10.3 ± 0.2 oscillations were generated over 600 s in control cells and the corresponding value in cyclosporine A-treated cells was 10.1 ± 0.2). FCCP and oligomycin treatment could lower cytosolic pH and this might explain why agonist-evoked Ca2+ signals are impaired. However, FCCP and oligomycin had little effect on cytosolic pH (Fig. 2j).
Functional coupling between MCU and NCLX
We asked whether LTC4-induced matrix Ca2+ oscillations in FCCP-treated cells lacking mitofusin 2 were totally independent of the MCU. Following knock down of both the MCU and mitofusin 2, stimulation with agonist in cells with a depolarised mitochondrial membrane potential now consistently failed to generate oscillations in matrix Ca2+ (Supplementary Figure 4). We hypothesised that, despite providing an exceedingly small Ca2+ flux into the matrix under the depolarised conditions that occur in the presence of FCCP6, the MCU nevertheless provided either trigger or facilitory matrix Ca2+ for driving Na+–Ca2+ exchange activity. To test this, we raised matrix Ca2+ very slightly by applying a low dose of the Ca2+ ionophore ionomycin (2 nM) to intact cells. In cells in which we reduced both MCU and mitofusin 2 expression and then depolarised mitochondria, oscillations in matrix Ca2+ to leukotriene receptor stimulation were rescued only if matrix Ca2+ had been increased slightly by ionomycin prior to agonist exposure (Fig. 3a; aggregate data are summarised in Fig. 3c). The small increase in matrix Ca2+ induced by ionomycin per se did not trigger Ca2+ oscillations (Fig. 3a). The oscillations in matrix Ca2+ were suppressed by CGP-37157, confirming they were mediated through Na+–Ca2+ exchange (Fig. 3a). Although LTC4 failed to elicit matrix Ca2+ oscillations in MCU-deficient cells, subsequent application of ionomycin rescued the oscillatory response and this was blocked by CGP-37157 (Fig. 3b; aggregate data are summarised in Fig. 3c).
Forward and reverse mode Na+–Ca2+ exchanger. a After knockdown of MCU and MFN2, matrix Ca2+ oscillations are induced by LTC4 in FCCP-treated cells following a small rise in matrix Ca2+ by 2 nM ionomycin. Oscillations were seen in 15/24 cells. CGP-37157 suppressed this response (15/15 cells). b As in panel a but LTC4 is now applied first. Oscillations were seen in 10/15 cells. CGP-37157 blocked the response in 18/18 cells. c Aggregate data are compared. All groups were pre-treated with FCCP and oligomycin and both MCU and MFN2 were knocked down. Ionom-LTC4 denotes ionomycin followed by LTC4 (as in panel a). LTC4-Ionom denotes LTC4 then ionomycin, as in panel b. d Matrix Ca2+ is measured in permeabilised cells following stimulation with InsP3. Cytosolic Na+ was 10 mM and cytosolic Ca2+ was weakly buffered at 200 nM. Ionomycin was applied to raise matrix Ca2+, then InsP3 was added. F/O denotes FCCP/oligomycin. BAPTA was perfused to rapidly reduce cytosolic Ca2+. e As in panel d, but cytosolic Na+ was 1 mM. In the experiments with Li+, 9 mM Li+ was added to the 1 mM Na+ solution. f Aggregate data from experiments as in panels d and e are compared. Each bar denotes between 15 and 23 cells. g Ca2+ signals in permeabilised cells are compared in the absence and presence of cyclosporine A (1 μM). Here, mitofusin 2 had been knocked down and FCCP/oligomycin added 5–10 min before simulation with InsP3. Control trace is in the absence of cyclosporine A. For both traces, 1 μM ruthenium red was present throughout. h Simulations of Na+–Ca2+ exchanger flux (middle panel, with pink highlighted background showing where NCX is operating in reverse mode) and matrix free Ca2+ (bottom panel) following a cytosolic Ca2+ rise (upper panel) obtained from fura 2-loaded intact cells. Cells were exposed to 2 nM ionomycin (asterisk) before LTC4 challenge (marked by arrow; same protocol as in panel a). The cytosolic Ca2+ concentration indicated is the measured bulk concentration. i As in panel h but cytosolic Ca2+ has been estimated to reach 15 μM (see text). Error bars denote SEM
NCLX activity in permeabilised cells
To trap mitochondrial Na+–Ca2+ exchange in forward or reverse modes, we clamped cytosolic Na+ and Ca2+ at fixed concentrations using digitonin-permeabilised cells9. Ca2+ released from the endoplasmic reticulum by application of exogenous InsP3 in permeabilised RBL cells is rapidly taken up into mitochondria by the MCU31,32. In control cells with 10 mM cytosolic Na+, mitochondria sequestrated Ca2+ that had been released by InsP3 to produce a sustained elevation in matrix Ca2+ and this was prevented by pre-treatment with FCCP and oligomycin (Supplementary Figure 5). The matrix Ca2+ rise in response to InsP3 challenge was also prevented by pre-incubation with the InsP3 receptor antagonist heparin or if stores had been depleted of Ca2+ by prior exposure to thapsigargin (Supplementary Figure 5), demonstrating the matrix Ca2+ rise is due to InsP3-dependent Ca2+ release from the endoplasmic reticulum. After knockdown of MCU and MFN2, we raised matrix Ca2+ slightly by exposure to 2 nM ionomycin and then applied InsP3. InsP3 now failed to raise matrix Ca2+ (red trace in Fig. 3d; aggregate data in Fig. 3f). However, if mitochondria were depolarised by exposure to FCCP in MCU- and mitofusin 2-deficient cells, matrix Ca2+ increased following InsP3 stimulation (Fig. 3d, f), indicating reverse mode of the exchanger. This increase in matrix Ca2+ was sustained for several seconds in the continued presence of InsP3 but fell rapidly when cytosolic Ca2+ was lowered by perfusion with the Ca2+ chelator BAPTA (Fig. 3d; decay half-time of 18.6 ± 2.0 s), indicating the Na+–Ca2+ exchanger was now in forward mode, transporting Na+ into the matrix in exchange for matrix Ca2+. CGP-37157 prevented the InsP3-induced rise in matrix Ca2+ in depolarised mitochondria (Fig. 3d).
In MFN2- and MCU-deficient permeabilised cells bathed in low (1 mM) Na+-solution and FCCP and oligomycin to trap the exchanger in reverse mode, matrix Ca2+ rose upon exposure to InsP3 (Fig. 3e; aggregate data are shown in Fig. 3f) and remained elevated, even after addition of BAPTA to the cytosol (Fig. 3e; decay half-time of 108.2 ± 4.8 s). Because Li+ can partially replace Na+ in the transport cycles of the exchanger8, we added 9 mM Li+ to the low Na+ cytosolic solution. Stimulation with InsP3 led to a rise in matrix Ca2+ but perfusion with BAPTA now reduced matrix Ca2+ (Fig. 3e; decay half-time of 30.2 ± 2.7 s). The matrix Ca2+ rise induced by InsP3 in the presence of Li+ was prevented by CGP-37157 (Fig. 3e; aggregate data are shown in Fig. 3f). Collectively, these data are consistent with a major role for the exchanger operating in reverse mode to raise matrix Ca2+ and then in forward mode to lower it.
To inhibit MCU fully, we used the permeabilised cell system to apply the membrane-impermeable MCU inhibitor ruthenium red. In control experiments, raising cytosolic Ca2+ to 10 μM led to a large rise in matrix Ca2+ and this was suppressed by ruthenium red (Supplementary Figure 6). Addition of 2 nM ionomycin in 200 nM Ca2+ to ruthenium red- and FCCP-treated cells deficient in mitofusin 2 led to the typical small rise in matrix in Ca2+ and InsP3 evoked a further increase in matrix Ca2+ (Fig. 3g). This result confirms the existence of a ruthenium red-insensitive Ca2+ uptake activated under depolarised conditions. The Ca2+ signal decayed to basal levels when BAPTA was subsequently added to the cytosol (Fig. 3g). As was the case in intact cells, cyclosporine A had no effect on the matrix rise induced by InsP3 (Fig. 3g; control pericam ratio increase was 0.076 ± 0.003 and in cyclosporine A it was 0.075 ± 0.002).
Modelling NCLX activity predicts matrix Ca2+ oscillations
Our findings could be replicated by a mathematical model in which the Na+–Ca2+ exchanger was the only functional Ca2+ transporter in the inner membrane of depolarised mitochondria (Fig. 3h, i). We fed into the model experimental data of oscillations in cytosolic Ca2+ induced by LTC4 following application of 2 nM ionomycin following the protocol used in Fig. 3a, but now obtained from intact cells (Fig. 3h, upper panel). The simulations revealed repetitive fluctuations in exchanger forward and reverse modes (Fig. 3h, middle panel) that led to oscillations in matrix Ca2+ (Fig. 3h, lower panel). The oscillatory rise in matrix free Ca2+ concentration depended on the amplitude of the cytosolic Ca2+ rise. If we fed in the amplitude of measured bulk cytosolic Ca2+ rise then the matrix oscillations were small in size (Fig. 3h). Mitochondria sense high local Ca2+ from open InsP3 receptors at specialised regions where the ER is tethered to mitochondria15,16. At these sites, mitochondria are exposed to local cytosolic Ca2+ concentrations of tens of μM1,32. Cytosolic Ca2+ signals of this size led to larger amplitude matrix Ca2+ fluctuations through forward and reverse mode Na+–Ca2+ exchange activity (Fig. 3i). Patch clamp recordings on mitoplasts have reported ~1.5 pA unitary current through the MCU (Popen of 0.99) and a whole mitoplast current of ~800 pA, suggesting a single mitoplast expresses ~500 channels6. Therefore we simulated matrix Ca2+ oscillations for between 1 and 10,000 exchangers. The number of exchangers in Fig. 3h, i were set at 100, with a mitochondrial Ca2+ buffering capacity of 100 (Fig. 3h) or 1000 (Fig. 3i). The simulations show qualitatively that forward and reverse mode Na+–Ca2+ exchange is sufficient to generate oscillations in matrix Ca2+ that replicate those seen experimentally.
NCLX activity supports Ca2+dependent gene expression
We asked whether mitochondrial Ca2+ import via reverse mode Na+–Ca2+ exchange was of functional significance. Local Ca2+ influx through CRAC channels following leukotriene receptor activation induces Ca2+-dependent expression of the immediate early gene c-fos in RBL-1 mast cells25,33. Stimulation with LTC4 increased c-fos transcription and this was suppressed by mitochondrial depolarisation following pre-exposure to FCCP and oligomycin for 5 min (Fig. 4a; aggregate data in lower panel), an effect that arises from loss of mitochondrial Ca2+ buffering of Ca2+ entry through CRAC channels and which then leads to enhanced Ca2+-dependent slow inactivation of the channels22,34. Knockdown of mitofusin 2 had no effect on c-fos expression induced by LTC4 but reversed the inhibitory effect of mitochondrial depolarisation (Fig. 4a; aggregate data shown in lower panel). The recovery of c-fos expression in mitofusin 2-deficient cells with depolarised mitochondria was prevented either by exposing cells to CGP-37157 prior to stimulation with LTC4 or knocking down the mitochondrial Na+–Ca2+ exchanger (Fig. 4b).
Functional Na+–Ca2+ exchange supports gene expression in cells with de-energised mitochondria. a LTC4-induced c-fos gene transcription is reduced by FCCP but rescued following knockdown of mitofusin 2. Lower panel shows aggregate data from three independent experiments. U denotes untreated, F/O FCCP and oligomycin. F/O was applied 5 min prior to stimulation. LTC4/0Ca/La denotes the lack of c-fos response in the absence of Ca2+ influx, despite sustained cytosolic Ca2+ oscillations25. b In mitofusin 2-deficient cells, rescue of LTC4-induced c-fos transcription in the presence of mitochondrial depolarisation is prevented by either CGP-37157 (labelled CGP) or knockdown of the Na+–Ca2+ exchanger (NCX KD). c NFAT-dependent reporter gene expression is compared for the different conditions shown. The left-hand panel denotes wild-type cells and the right-hand panel responses after knockdown of mitofusin 2. Bar plot in the lower panel denotes aggregate data for the various conditions shown. FOV on y-axis is Field Of View. Here, FCCP and oligomycin were applied 5–10 min before stimulation with LTC4. Agonist and FCCP/oligomycin were removed after a further 8 min. Scale bar denotes 10 μm. Error bars denote SEM
Ca2+ microdomains near CRAC channels activated by LTC4 also stimulate the transcription factor NFAT, resulting in expression of a GFP reporter gene driven by an NFAT promoter35,36. Stimulation with LTC4 induced a substantial increase in the number of GFP-positive cells (Fig. 4c; aggregate data in lower panel) and this was suppressed by brief pre-treatment with FCCP and oligomycin prior to agonist challenge. Knockdown of mitofusin 2 rescued leukotriene receptor-evoked NFAT-driven gene expression in cells with depolarised mitochondria (Fig. 4c).
Discussion
Our results show sequential cycling between reverse and forward transport modes of the mitochondrial Na+–Ca2+ exchanger results in bidirectional movement of Ca2+ across the inner mitochondrial membrane. Bidirectional transport by mitochondrial Na+–Ca2+ exchange develops in response to physiological levels of receptor stimulation and provides a mechanism whereby cytosolic Ca2+ oscillations can faithfully reconvene within an organelle. Reverse mode transport is regulated by mitofusin 2 and requires depolarisation of the mitochondrial membrane potential. A cartoon depicting this is shown in Fig. 5.
Cartoon summarises Na+–Ca2+ exchanger transport in mitochondria under the conditions shown The left-hand panel depicts the situation in energised mitochondria. The exchanger operates in forward mode, transporting cytosolic Na+ into the matrix in exchange for matrix Ca2+, which has entered through the MCU. Mitofusin 2 is located in the OMM and functionally detached from the exchanger. After mitochondrial depolarisation (right-hand panel), the exchanger is now functionally coupled to mitofusin 2 and can operate in both forward and reverse modes. OMM denotes outer mitochondrial membrane, IMM inner mitochondrial membrane
The reversal potential of Na+–Ca2+ exchange is determined by the stoichiometry of ion transport and the Nernst potentials for Na+ and Ca2+. With an inner mitochondrial membrane potential of ~−180 mV and with typical resting cytosolic and matrix Ca2+ and Na+ concentrations, the exchanger will operate in forward mode, transporting Na+ ions from the cytosol into the matrix in exchange for a Ca2+ ion. Depolarisation with FCCP enables the exchanger to operate in both forward and reverse modes, depending on the ambient cytosolic Ca2+. FCCP induces a depolarisation of ~100 mV9 and so quite marked depolarisation is needed for the exchanger to operate in reverse mode. Depolarisation on this scale is not observed routinely in living cells and reverse Na+–Ca2+ exchange is unlikely to be of physiological significance for the entire mitochondrial pool. However, in patho-physiological states such as oxidative stress induced by ischaemia or strong local reactive oxygen species production, mitochondrial membrane potential in cardiomyocytes can oscillate or even collapse37,38. It is important to note that we found reverse mode Na+–Ca2+ exchange to be effective only after the combination of mitochondrial depolarisation and knockdown of mitofusin 2. Although mitofusin 2 is widely expressed, it is not expressed uniformly between cells. Muscle has very high levels compared with other cell types. Mitofusin 2 expression is also under control of circulating factors. For example, tumour necrosis factor-α and interleukin-6 both significantly reduce mitofusin 2 expression39, suggesting the levels expressed are dynamic. Interestingly, expression of mitofusin 2 also alters in various states39. Expression falls significantly in skeletal muscle from type 2 diabetes sufferers as well as in obese patients39. Hence it is possible that mitofusin 2 levels might fluctuate sufficiently under certain conditions for the protein to regulate Na+–Ca2+ exchange activity.
The mechanism whereby mitofusin 2 regulates reverse mode but not forward mode is currently unclear but does not require mitochondrial fusion because knockdown of OPA1 did not replicate the effects of reduction in mitofusin 2. Mitofusin 2 is in the outer mitochondrial membrane and Na+–Ca2+ exchange is in the inner membrane. It is possible that the two proteins physically interact after mitochondrial depolarisation and this stabilises or enables the reverse mode to operate. Co-immunoprecipitation studies show that myc-tagged Na+–Ca2+ exchanger is present following pulldown of mitofusin 2 and the amount of exchanger increases in the presence of FCCP (Samanta and Parekh, data presented to reviewers). Reverse mode Na+–Ca2+ exchanger activity required a small increase in matrix Ca2+. This was accomplished by the very low flux through the MCU in depolarised mitochondria or after artificial elevation of matrix Ca2+ by a low dose of ionomycin. Whether matrix Ca2+ directly binds to the exchanger or its effects are mediated by an intermediary mechanism is currently under investigation.
The mitochondrial Na+–Ca2+ exchanger, alternating between transport modes generates oscillations in Ca2+ within the mitochondrial matrix and these faithfully reflect the cytosolic Ca2+ oscillations that trigger exchanger activity. Although the MCU is the main route for mitochondrial Ca2+ uptake, our data reveal that the exchanger can, under certain conditions, provide an alternative route for Ca2+ entry. More generally, our data show that forward and reverse mode activities of an ion transporter can substitute for a Ca2+ channel in generating Ca2+ signals evoked by a physiologically relevant agonist.
Methods
Cell culture and transfection
Rat basophilic leukaemia (RBL-1) and HEK293 cells were purchased from ATCC and were cultured (37 °C, 5% CO2) in Dulbecco’s modified Eagle's medium supplemented with 10% fetal bovine serum, 2 mM l-glutamine and penicillin–streptomycin. RBL cells were transfected with the AMAXA system, using nucleofector cell line kit V solution (from Lonza, Cat. No. VCA-1003) and program T-30 were used. Transfection of HEK293 cells was achieved using the lipofectamine method35. For transfection of one dish (10 cm), 50 μl of Opti-MEM was mixed with 4 μl of Lipofectamine 2000 (from Invitrogen, Cat. No. 11668-019) in one eppendorf tube and 50 μl of Opti-MEM was mixed with the required amount of DNA or siRNA in another eppendorf tube. The components were gently mixed by pipetting and after 5 min all the components were mixed together. This transfection mixture was then incubated at room temperature for 20 min to generate lipoplexes for transfection. Thereafter, 1 ml of cell culture medium was added to the transfection mixture, which was then pipetted into the dish. After 1 h incubation at 37 °C and 5% CO2, the transfection mixture containing medium was replaced by 2 ml fresh medium. Cells were cultured for 24–48 h in an incubator and then used for experiments.
Cytosolic Ca2+ measurements
Cytosolic Ca2+ was measured using the Ca2+-sensitive fluorescent dye fura 2. All experiments were conducted at room temperature, using the IMAGO CCD camera-based system from TILL Photonics40,41. Cells were incubated with Fura 2-AM (1 μM) for 40 min at room temperature in the dark and then washed several times in standard external solution of composition (in mM): NaCl 145, KCl 2.8, CaCl2 2, MgCl2 2, d-glucose 10, HEPES 10, pH 7.4 with NaOH. After a 15 min de-esterification period, cells were alternately excited at 356 and 380 nm (20-ms exposures) and emission collected >505 nm. Images were acquired every 2 s. Ca2+ signals are plotted as R, which denotes the 356/380 nm ratio.
Cytosolic pH measurements
Cells were incubated with BCECF-AM (5 μg per ml) for 30 min at room temperature in the dark and then washed three times in standard external solution of composition (in mM): NaCl 145, KCl 2.8, CaCl2 2, MgCl2 2, d-glucose 10, HEPES 10, pH 7.4 with NaOH. Cells were alternately excited at 490 and 440 nm (20-ms exposures) and images were acquired every 5 s. The 490/440 nm ratio was calculated and pH signals are plotted as R/R0, where R0 denotes the resting ratio.
Mitochondrial Ca2+ measurements
Matrix Ca2+ was measured using the genetically encoded ratiometric pericam protein21. Following transfection, with pericam, recordings commenced 24 h later using the TILL Photonics system. Cells were illuminated alternatively at 430 and 488 nm (20 ms exposures) at 0.5 Hz and the emitted light was filtered at >510 nm.
Mitochondrial membrane potential
Cells were loaded with TMRE (50 nM) in standard external solution for 30 min in the dark, followed by several washes in external solution. Cells were excited at 545 nm and emitted light was collected at >560 nm.
Cell permeabilisation
Cells expressing pericam were permeabilised by exposure to 5 μM digitonin for 5 min in an intracellular medium containing: 120 mM KCl, 9 mM NaCl, 2 mM KH2PO4, 10 mM HEPES, 1 mM MgCl2, 1 mM Na-pyruvate, 2 mM Mg-ATP, 50 μM EGTA (pH 7.2). Low Na+-based intracellular medium contained 129 mM KCl, 2 mM KH2PO4, 10 mM HEPES, 1 mM MgCl2, 1 mM Na-pyruate, 2 mM Mg-ATP, 50 μM EGTA (pH 7.2). Li+-based intracellular medium contained: 120 mM KCl, 9 mM LiCl 2 mM KH2PO4, 10 mM HEPES, 1 mM MgCl2, 1 mM Na+-pyruvate, 2 mM Mg-ATP, 50 μM EGTA (pH 7.2). In a separate series of experiments, the exposure time for digitionin was determined experimentally by tracking the loss of the fura 2 fluorescence signal at 356 nm from the cytosol after loading with fura 2-AM, as described for cytosolic Ca2+ measurements. Intracellular solutions with different Ca2+ concentrations (200 nM; 10 μM) were perfused onto the cells as indicated in the text.
Western blot
Total cell lysates were separated on 10% denaturing sodium dodecyl sulfate polyacrylamide gel electrophoresis. Membranes were blocked with 5% nonfat dry milk in phosphate-buffered saline (PBS) plus 0.1% Tween 20 (PBST) buffer for 1 h at room temperature, were washed with PBST three times and then incubated with primary antibody overnight at 4 °C. ERK2 antibody was from Santa Cruz Biotechnology (Cat. No. sc-154) and was used at a dilution of 1:5000. The antibodies against mitofusin 2 and OPA1 were from Santa Cruz Biotechnology (Cat. No. sc-100560) and BD Transduction Laboratories (Cat. No. 612606) respectively, and used at dilutions of 1:250 and 1:1000. NCLX antibody was kindly provided by Prof. Israel Sekler and was used at 1:1000–1:2000 dilution. The membranes were then washed with PBST again and incubated with 1:2500 dilutions of peroxidase-linked anti-rabbit IgG from Santa Cruz Biotechnology (Cat. No. sc-2004) or anti mouse IgG from BD Bioscience (Cat. No. 554002) for 1 h at room temperature. After washing with PBST, the bands were detected by an enhanced chemiluminescence plus western blotting detection system (Amersham Biosciences). Blots were analysed by UN Scan software.
RT-PCR and real-time quantitative RT-PCR
After treatment, cells were washed with PBS and total RNA was extracted by using an RNeasy Mini Kit (Qiagen). RNA was quantified spectrophotometrically by absorbance at 260 nm. Total RNA (1 µg) was reverse-transcribed using the iScriptTM cDNA Synthesis Kit (Bio-Rad), according to the manufacturer’s instructions. Following cDNA synthesis, PCR amplification was then performed using BIOX-ACTTM. ShortDNAPolymerase (Bioline) with primers specific for the detection of c-fos and beta-actin (Supplementary Table) were synthesised by Invitrogen. The PCR products were electrophoresed through an agarose gel and visualised by ethidium bromide staining. We performed real-time PCR using an ABI7000 instrument (Applied Biosystems) and detected the fluorescence of samples in 96-well plates by using Taq Man Gene Expression Assays (Applied Biosystems), according to the manufacturer’s instructions. Each 10 μl PCR reaction contained the cDNA, H2O, the Master Mix (Applied Biosystems) and Probe & Primer Mix (Applied Biosystems). The mRNA levels of MCU were normalised to GAPDH. Data were analysed by using ABI7000 System Software.
Gene reporter assay
GFP under an NFAT promoter (gift from Dr Yuri Usachev, University of Iowa) was used as a reporter of Ca2+-dependent gene expression. At 24–36 h after transfection with the GFP plasmid, cells were stimulated with LTC4 and the % of cells expressing GFP subsequently quantified ~24 h later per field of view35. Cells were stimulated with LTC4 in culture medium for 8 min and then medium was changed (to remove agonist) and cells were then maintained in the incubator for ~24 h prior to detection of GFP. FCCP/oligomycin was applied 5 min prior to LTC4 exposure and was washed out with agonist after 8 min stimulation.
siRNA knockdown
siRNA against rat mitofusin 2 was from Invitrogen (stealth RNAiTM 5193986). siRNA against human mitofusin 2 was from Origene (Cat No: SR306670). siRNA against OPA1 was from Origene (Cat No: SR505373). siRNA against MCU was from Origene (Cat No: SR508660). siRNA against the rat mitochondrial Na+–Ca2+ exchanger was from Invitrogen (AACGGCCACUCAACUGUCU) and human mitochondrial Na+–Ca2+ exchanger was from Origene (Cat No: SR312772). Sequences are listed in the Supplementary Table.
Mathematical modelling
We denote concentrations with square brackets, e.g. '[Ca2+]', and free mitochondrial matrix or cytosolic ion concentrations with the subscripts ‘mito’ or ‘cyt’, respectively. We extended a model of NCX by Kim and Matsuoka9 to model the accumulation/depletion of Ca2+ within the mitochondrial matrix. The Kim and Matsuoka model predicts the net Ca2+ flux in ions per second through a single NCX, and can be written as a single function ‘f’:
Given a known concentration of Ca2+ on the cytosolic side of the mitochondrial membrane ([Ca2+]cyt) we model the change in concentration of free mitochondrial matrix Ca2+ ([Ca2+]mito) due to a given number of NCX in the mitochondrial membrane. The mitochondria are modelled as having a volume of Vmito = 1.31 × 10−15 l (a cylinder of length 1 μm and radius 0.5 μm with hemispherical caps at each end). We model the mitochondrial matrix as a ‘well mixed’ single compartment, so the change in total mitochondrial [Ca2+]mito_total is given by
where NNCX is the total number of NCXes in the mitochondrial membrane, and NA is Avogadro’s constant. [Ca2+]mito is then given by
[Ca2+]cyt is taken from our fluorescence measurements of cytosolic Ca2+ and scaled logarithmically such that the low concentration is 100 nM and the high concentration is either 1.5 or 15 μM (as described in the main text, and shown in Fig. 3g, h). [Na+]mito is taken to be 4.54 mM and [Na+]cyt)as 10 mM. We do not model changes in sodium concentrations as these levels are far above those for [Ca2+]mito_total and are assumed to be roughly constant. Mitochondrial membrane potential was set to −20 mV, and temperature to 298 K. The initial condition for [Ca2+]mito_total was set to steady state before beginning the simulation. The code to run the simulations shown in Fig. 3 is available as MatLab scripts upon request.
Statistical analysis
Results are presented as mean ± SEM. Data were compared using Student’s t-test or by analysis of variance (ANOVA) for multiple groups. Differences were considered statistically significant at values of p < 0.05.
Data availability
Data supporting the findings of this manuscript are available from the corresponding author upon reasonable request.
References
Rizzuto, R., De Stefani, D., Raffaello, A. & Mammucari, C. Mitochondria as sensors and regulators of calcium signalling. Nat. Rev. Mol. Cell Biol. 13, 566–578 (2013).
Bernardi, P. Mitochondrial transport of cations: channels, exchangers, and permeability transition. Physiol. Rev. 79, 1127–1155 (1999).
De Stefani, D., Raffaello, A., Teardo, E., Szabo, I. & Rizzuto, R. A forty-kilodalton protein of the inner membrane is the mitochondrial calcium uniporter. Nature 476, 336–340 (2011).
Baughman, J. M. et al. Integrative genomics identifies MCU as an essential component of the mitochondrial calcium uniporter. Nature 476, 341–345 (2011).
Murgia, M. & Rizzuto, R. Molecular diversity and pleiotropic role of the mitochondrial calcium uniporter. Cell Calcium 58, 1–17 (2015).
Kirichok, Y., Krapivinsky, G. & Clapham, D. E. The mitochondrial calcium uniporter is a highly selective ion channel. Nature 427, 360–364 (2004).
Jiang, D., Zhao, L. & Clapham, D. E. Genome-wide RNAi screen identifies Letm1 as a mitochondrial Ca2+/H+ antiporter. Science 326, 144–147 (2009).
Palty, R. et al. NCLX is an essential component of mitochondrial Na+-Ca2+ exchange. Proc. Natl. Acad. Sci. USA 107, 436–441 (2010).
Kim, B. & Matsuoka, S. Cytoplasmic Na+-dependent modulation of mitochondrial Ca2+ via electrogenic mitochondrial Na+-Ca2+ exchange. J. Physiol. 586, 1683–1697 (2008).
Boyman, L., Williams, G. S., Khananshvili, R., Sekler, I. & Lederer, W. J. NCLX: the mitochondrial sodium calcium exchanger. J. Mol. Cell Cardiol. 59, 205–13 (2013).
De Marchi, U. et al. NCLX protein, but not LETM1, mediates mitochondrial Ca2+ extrusion, thereby limiting Ca2+-induced NAD(P)H production and modulating matrix redox state. J. Biol. Chem. 289, 20377–20385 (2014).
Schrepfer, E. & Scorrano, L. Mitofusins, from mitochondria to metabolism. Mol. Cell. 61, 683–694 (2016).
Campello, S. & Scorrano, L. Mitochondrial shape changes: orchestrating cell pathophysiology. EMBO Rep. 11, 678–684 (2010).
de Brito, O. M. & Scorrano, L. Mitofusin 2 tethers endoplasmic reticulum to mitochondria. Nature 456, 605–610 (2008).
Rizzuto, R., Brini, M., Murgia, M. & Pozzan, T. Microdomains with high Ca2+ close to IP3-sensitive channels that are sensed by neighboring mitochondria. Science 262, 744–747 (1993).
Rizzuto, R. et al. Close contacts with the endoplasmic reticulum as determinants of mitochondrial Ca2+ responses. Science 280, 1763–1766 (1998).
McCormack, J. G., Halestrap, A. P. & Denton, R. M. Role of calcium ions in regulation of mammalian intramitochondrial metabolism. Physiol. Rev. 70, 391–425 (1990).
Eisner, V. et al. Mitochondrial fusion dynamics is robust in the heart and depends on calcium oscillations and contractile activity. Proc. Natl. Acad. Sci. USA 114, E859–E868 (2017).
Chen, Y. et al. Mitofusin 2-containing mitochondrial-reticular microdomans direct rapid cardiomyocyte bioenergetic responses via inter-organelle Ca2+ crosstalk. Circ. Res. 111, 863–875 (2012).
Parekh, A. B. Decoding cytosolic Ca2+ oscillations. TiBS 36, 78–87 (2011).
Samanta, K., Douglas, S. & Parekh, A. B. Mitochondrial calcium uniporter MCU supports cytoplasmic Ca2+ oscillations, store-operated Ca2+ entry and Ca2+-dependent gene expression in response to receptor stimulation. PLoS ONE 9, e101188 (2014).
Gilabert, J.-A. & Parekh, A. B. Respiring mitochondria determine the pattern of activation and inactivation of the store-operated Ca2+ current ICRAC. EMBO J. 19, 6401–6407 (2000).
Hoth, M., Button, D. & Lewis, R. S. Mitochondrial control of calcium channel gating: a mechanism for sustained signaling and transcriptional activation in T lymphocytes. Proc. Natl. Acad. Sci. USA 97, 10607–10612 (2000).
Singaravelu, K. et al. Mitofusin 2 regulates STIM1 migration from the Ca2+ store to the plasma membrane in cells with depolarised mitochondria. J. Biol. Chem. 286, 12189–12201 (2011).
Di Capite, J., Ng, S.-W. & Parekh, A. B. Decoding of cytoplasmic Ca2+ oscillations through the spatial signature drives gene expression. Curr. Biol. 19, 853–858 (2009).
Ng, S. W. et al. Cysteinyl leukotriene type I receptor desensitization sustains Ca2+ -dependent gene expression. Nature 482, 111–115 (2012).
Chen, H. et al. Mitofusins Mfn1 and Mfn2 coordinately regulate mitochondrial fusion and are essential for embryonic development. J. Cell Biol. 160, 189–200 (2003).
de Brito, O. M. & Scorrano, L. Mitofusin 2: a mitochondria-shaping protein with signalling roles beyond fusion. Antioxid. Redox Signal. 10, 621–633 (2008).
Chan, D. C. Fusion and fission: interlinked processes critical for miochondrial health. Annu. Rev. Genet. 46, 265–87 (2012).
Filadia, R. et al. Mitofusin 2 ablation increases endoplasmic reticulum–mitochondria coupling. Proc. Natl. Acad. Sci. USA 112, E2174–E2181 (2013).
Csordás, G., Thomas, A. P. & Hajnóczky, G. Quasi‐synaptic calcium signal transmission between endoplasmic reticulum and mitochondria. EMBO J. 18, 96–108 (1999).
Moreau, B., Nelson, C. & Parekh, A. B. Biphasic regulation of mitochondrial Ca uptake by cytosolic Ca concentration. Curr. Biol. 16, 1672–1677 (2006).
Ng, S.-W., Nelson, C. & Parekh, A. B. Coupling of Ca2+ microdomains to spatially and temporally distinct cellular responses by the tyrosine kinase Syk. J. Biol. Chem. 284, 24767–24772 (2009).
Glitsch, M. D., Bakowski, D. & Parekh, A. B. Store-operated Ca2+ entry depends on mitochondrial Ca2+ uptake. EMBO J. 21, 6744–6754 (2002).
Kar, P., Nelson, C. & Parekh, A. B. Selective activation of the transcription factor NFAT1 by calcium microdomains near Ca2+ release-activated Ca2+(CRAC) channels. J. Biol. Chem. 286, 14795–14803 (2011).
Kar, P., Bakowski, D., Di Capite, J., Nelson, C. & Parekh, A. B. Different agonists recruit different stromal interaction molecule proteins to support cytoplasmic Ca2+ oscillations and gene expression. Proc. Natl. Acad. Sci. USA 109, 6969–6974 (2012).
Aon, M. A., Cortassa, S., Marbán, E. & O’Rourke, B. Synchronized whole cell oscillations in mitochondrial metabolism triggered by a local release of reactive oxygen species in cardiac myocytes. J. Biol. Chem. 278, 44735–44744 (2003).
Akar, F. G., Aon, M. A., Tomaselli, G. F. & O’Rourke, B. The mitochondrial origin of postischemic arrhythmias. J. Clin. Investig. 115, 3527–3535 (2005).
Bach, D. et al. Expression of Mfn2, the Charcot-Marie-Tooth neuropathy type 2A gene, in human skeletal muscle: effects of type 2 diabetes, obesity, weight loss, and the regulatory role of tumor necrosis factor alpha and interleukin-6. Diabetes 54, 2685–2693 (2005).
Samanta, K., Kar, P., Mirams, G. R. & Parekh, A. B. Ca(2+) channel re-localization to plasma-membrane microdomains strengthens activation of Ca(2+)-dependent nuclear gene expression. Cell Rep. 12, 203–216 (2015).
Sanchez-Alcazar, J. A., Ault, J. G., Khodjakov, A. & Schneider, E. Increased mitochondrial cytochrome c levels and mitochondrial hyperpolarization precede camptothecin-induced apoptosis in Jurkat cells. Cell Death Differ. 7, 1090–1100 (2000).
Acknowledgements
This work was supported by an MRC Programme Grant to A.B.P. (grant number LO1047X). G.R.M. is supported by a Sir Henry Dale Fellowship jointly funded by the Wellcome Trust and Royal Society (grant number 101222/Z/13/Z). We thank Erwin Neher (Goettingen) for helpful discussion and comments on the manuscript.
Author information
Authors and Affiliations
Contributions
K.S. performed experiments. G.R.M. and A.B.P. developed the mathematical model. K.S. and A.B.P analysed data. K.S., G.R.M. and A.B.P. designed experiments and wrote the paper.
Corresponding author
Ethics declarations
Competing interests
The authors declare no competing financial interests.
Additional information
Publisher's note: Springer Nature remains neutral with regard to jurisdictional claims in published maps and institutional affiliations.
Electronic supplementary material
Rights and permissions
Open Access This article is licensed under a Creative Commons Attribution 4.0 International License, which permits use, sharing, adaptation, distribution and reproduction in any medium or format, as long as you give appropriate credit to the original author(s) and the source, provide a link to the Creative Commons license, and indicate if changes were made. The images or other third party material in this article are included in the article’s Creative Commons license, unless indicated otherwise in a credit line to the material. If material is not included in the article’s Creative Commons license and your intended use is not permitted by statutory regulation or exceeds the permitted use, you will need to obtain permission directly from the copyright holder. To view a copy of this license, visit http://creativecommons.org/licenses/by/4.0/.
About this article
Cite this article
Samanta, K., Mirams, G.R. & Parekh, A.B. Sequential forward and reverse transport of the Na+ Ca2+ exchanger generates Ca2+ oscillations within mitochondria. Nat Commun 9, 156 (2018). https://doi.org/10.1038/s41467-017-02638-2
Received:
Accepted:
Published:
Version of record:
DOI: https://doi.org/10.1038/s41467-017-02638-2
This article is cited by
-
Calcium-mediated regulation of mitophagy: implications in neurodegenerative diseases
npj Metabolic Health and Disease (2025)
-
Mitochondrial Damage and Hypertension: Another Dark Side of Sodium Excess
Current Nutrition Reports (2023)
-
Curcumin and NCLX inhibitors share anti-tumoral mechanisms in microsatellite-instability-driven colorectal cancer
Cellular and Molecular Life Sciences (2022)
-
CaMKII activation in early diabetic hearts induces altered sarcoplasmic reticulum-mitochondria signaling
Scientific Reports (2021)
-
Membrane current evoked by mitochondrial Na+–Ca2+ exchange in mouse heart
The Journal of Physiological Sciences (2020)







